【黑马ai测试】黑马头条项目+缺陷管理工具演示+文章发布业务设计+测试设计思路
首先完成一下昨天的作业:
黑马头条项目+缺陷管理工具演示+文章发布业务设计+测试设计思路
一、基础题
- 根据下列现象描述哪些是bug?依据哪些判定标准?
- A:抖音APP在iOS8.5版本上出现闪退现象 --功能错误、不易使用
- B:在网上购物过程中,个人的账号在购物网站上被泄露了 --隐形功能错误
- C:玩游戏过程中,长时间运行手机或发烫发热,并且会有卡顿现象 --不易使用
- D:正确的账号错误的密码在登录页面登录成功了 --功能错误
- E:某APP在iPhoneX的手机上图片显示不全 --功能错误、不易使用
- F:某APP打开的时候,会弹出一堆广告,且无法关闭 --多功能、不易使用
- G:某购物网站,已经被禁用的账号登录成功了,但是不能下单 --功能错误
- H:某系统的注册功能需要3个页面的操作才能完成 --不易使用
- 一个较完整的缺陷报告应该包含哪些内容?
缺陷标号、模块、严重程度、优先级、缺陷类型、状态、缺陷标题、预置条件、重现步骤、预期结果、实际结果、附件日志。
- 【暂时不做】测试人员可以处理的bug状态有哪些?
二、提高题
- 用例执行
1.链接地址:http://121.43.169.97:8081/ 测试执行可以通过自己注册一个手机号,注册需要短信验证码:666666
2.测试范围如下截图(基于day02作业提高题的测试用例)
要求:
- 并执行用例(注册+登录),如果发现bug,通过Excel缺陷报告模版提交bug

测试用例:

将fail的测试用例转换成缺陷报告:

三、缺陷跟踪管理
01缺陷的跟踪流程


02缺陷报告的编写规范

- 开发需要修bug,必须要进行复现的。
- 一个用例对应一个bug
03缺陷报告的注意事项

bug不能复现怎么办?
替换法:我的手机我的电脑我的系统是不是和他的不一样,换一个人试一下
排除法:确认一下是不是我的电脑、测试步骤、网络的问题
寻求外援(打印/查日志)
1、从严重级考虑,严重级低,暂时不考虑,后续尝试复现。严重级高需要排查分析
2、检查自己的测试过程,设计步骤,思考测试环境是否与开发差异大
3、寻求测试老员工协助,曾经是否出现过这样的问题,出现过是如何处理的。
4、寻求开发协助,沟通是否能帮助协助查查日志----记录出现问题的时间,查询对应时间段的日志,分析日志(自己并不清楚系统是否有日志,日志存放的位置,这些开发清楚。如果是测试自己查,就需要使用linux查)
5、如果没有日志,bug还是要提,可以先降低其优先级,让开发给一个有调试日志的版本,后续连续跟踪3个版本,看是否能复现,如果都未复现,此时就放弃,关闭这个bug。
总结

四、缺陷管理工具应用
禅道工具的使用
管理用例:创建、执行
管理缺陷:提交bug、跟踪bug、验证bug


禅道网页版–可以直接使用
对于测试而言,只需要提bug+回归测试bug
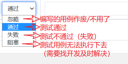
点击用例,添加

点击任何一个用例:出现错误可以提bug,用例后面有一个小虫子会亮



知道开发是李华指派给李华,如果不知道就给领导,让领导来指派
解决bug,确认ok,解决√


如果做完回归测试,没有问题,就点击关闭,否则点击激活(测试失败)


JIRA使用
如果公司使用的是这种工具,可以寻求运维人员要一个操作手册,了解工具大概使用方式
在大互联网公司做敏捷开发项目管理工具、管理缺陷---->提交bug,跟踪验证bug,没有办法像禅道一样写用例。JIRA
敏捷开发:短期比如两周左右工作量任务列表,每个人完成多少,正在干什么,通过看板显示不同部分人员任务进度情况
粗略了解一下
- 任务:前期自己建或者项目测试负责人分配任务,任务下可以看到自己名字
例:写用例(在本地excel写上传到任务上)、执行用例(在本地执行,如果执行失败,就选择故障)

-
备注:前置条件、测试步骤、测试数据

-
优先级:P0、P1… 对应highest、…

-
指派任务

-
处理过程:在备注中填写自己的处理过程
详细使用步骤



五、项目实践(黑马头条)
1、项目介绍
具体项目测试流程:先挑重点核心业务测试,再挑重点业务线上的核心功能测试
- APP没发布审核,具有局限性,目前不具备线上测试条件,目前测的是自媒体平台和系统后台


自媒体端:
- 账号:demo
- 密码:842itheima.CN032@.当天日期
- 例如:842itheima.CN032@.20250617
后台管理端: - 账号:demo
- 密码:623itheima.CN032@.当天日期
- 例如:623itheima.CN032@.20250617
总结
电商、金融、资讯(发布文章相关)、社交、财务、银行…
1、产品定位:技术分享、技术交流
2、产品架构:用户前台(APP)、自媒体前台(Web)、系统后台(Web)
2、项目测试流程
软件测试流程:
- 需求评审:产品写技术性功能文档(需求说明书)、开发进行开发产品、测试验证产品。检查需求是否有问题提前规避,确保各部门需求理解一致。
- 测试计划编写:测什么、谁来测、怎么测(人工、工具、代码)
- 用例设计:每个人根据自己的模块进行测试设计(xmind测试点文档或者excel测试用例文档),验证项目是否符合需求的操作文档。
- 用例执行:按步骤执行即可,有bug进行下一步
- 缺陷管理:是否是bug、提bug、跟踪bug、验证bug。
- 测试报告:实施测试结果文档,决定系统是否能上线、上线发布总体质量评估。
3、项目实施
黑马头条总览(设计思路)

00如何开展测试

注:
- 1、抓重点、预估时间:项目有大有小,任务量大的学会挑重点(十几个模块,重点是哪几个模块,这些模块不能出问题,剩余非重点再执行后续工作)
- 2、用例设计里梳理功能测试点,还会结合ai进行非功能测试设计。
- 质量模型:功能、非功能的有(除了功能以外其他的测试维度):性能、兼容、安全、易用、可靠、可移植、可维护性
UI原型图+需求文档(部分)开会

- 1、懂了吗?能理解吗
- 2、不理解的话,疑惑是什么?
- 核心逻辑没有问题就可以了
小问题:什么叫格式正确?一般应该把格式正确放在注册里面吧。产品将格式正确去掉了
案例:使用deepseek编写测试计划
每个计划里具体些什么详细的内容在就业班以后讲解
谁来写?—测试负责人写leader
写什么?—测试目标、范围、时间、资源、环境、策略、风险、准入准出标准
目标:实现功能性能兼容性,数据化显示的
资源:人、设备、网络等。
环境:测试环境(自己用),预生产环境(所有测试人员一起)
策略:例如边界值、等价类
准入准出标准:什么时候开始,什么时候结束。
你以软件测试leader身份,制定一份黑马头条资讯类项目测试计划,要求覆盖如下核心内容:
测试目标、范围(功能+非功能)、时间(3个月)、资源(3人、设备等)、环境、策略(方法)、风险、准入准出标准
输出md格式文档
01测试实施
常规:先测核心业务,再测核心业务的核心功能
新项目:从0刚开始做的项目,先做单功能多一点,后面再做整体业务。
核心业务:前台自媒体用户发布文章
后台管理员用户审核文章
分给我的需求:文章发布模块,查看核心业务流程图
将流程图转换成测试点:

使用ai将测试点转换成测试用例:
我是分开两步进行的,因为我对于预期结果没有什么头绪,如果有和我一样情况的姐妹可以复现我的步骤:
请你以软件测试工程师的身份,请按照测试用例八要素模版(测试编号、测试标题、项目\模块、优先级、前置条件、测试步骤、测试数据、预期结果)帮我编写黑马头条文章发布业务的测试用例,要求覆盖如下测试点:
发布文章成功(登录--发布文章--审核通过)
发布文章失败(登录失败)
发布文章失败(登录--发布文章提交失败)
发布文章失败(登录--发布文章--审核不通过)
以md格式输出
可以参考附件示例:
测试步骤要求:以小括号中的操作为主编写步骤。

他写的测试步骤(根据ui原型图)和测试数据(具体的账号密码)还是和我想的有些不一样,那我们给他规范一下测试步骤:
将上述测试用例的步骤,按照如下发布成功的用例操作步骤优化,重新输出一下测试用例:
1(自媒体用户)输入正确账号,正确密码。
2、进入文章发布页面
3、输入发布文章内容
4、提交并审核
5、后台管理员登录后台
6、进入内容审核进行查看并审核通过
测试数据也需要按照如下要求优化:
账号:demo
密码:842itheima.CN032@.20260401
文章内容:合规文本,图片<2MB的jpg

根据流程图,针对文章审核功能设计测试用例

人工审核是什么意思呢?比如第一个词语
如果你的文章带一个冰字,比如出现了寒冰,冰天雪地,不能直接给你不通过,也不能直接通过。需要进行人工复合检查,如果有谐音的违规词也会交给人工复核。如果敏感词一个都没有出现就自动通过了。
业务流程的步骤写法注意
业务流程不关注里面描述细节,描述细节是单页面步骤的,那么业务流程与单页面单功能步骤相比是可以简化的,不需要很详细的页面打开输入xxxx再点击提交再往下走,只需要将核心页面比如说发布文章、点击提交写上。或者直接非常简洁的写上发布文章、提交成功也可以
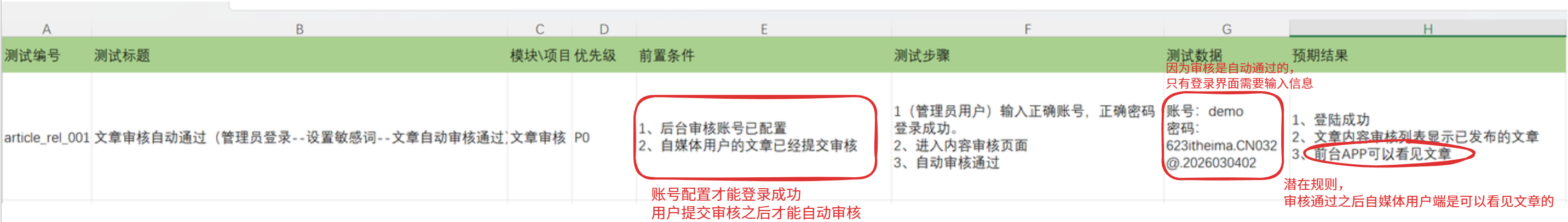
附件是上面这张excel表:
请你以软件测试工程师的身份,请按照测试用例八要素模版(测试编号、测试标题、项目\模块、优先级、前置条件、测试步骤、测试数据、预期结果)帮我编写黑马头条文章发布之后管理员审核业务的测试用例,要求覆盖如下测试点:
文章审核人工通过(管理员登录--设置敏感词--文章自动审核不通过--文章人工审核通过)
文章审核自动通过(管理员登录--设置敏感词--文章自动审核通过)
文章审核不通过(管理员登录失败)
文章自动审核不通过(管理员登录--设置敏感词--文章自动审核不通过)
文章人工审核不通过(管理员登录--设置敏感词--文章自动审核不通过--文章人工审核不通过)
以md格式输出
可以参考附件示例:
测试步骤要求:以小括号中的操作为主编写步骤。
给出的结果,里面的这里我不是很满意:
那我继续向deepseek老师提问:
可以看出他给出的描述非常详细,给出了开发能看得懂的通俗语言
在预期结果中,需要你全面覆盖用户端,后台端,文章的状态等,给你示例请照此修改优化:
1.文章状态保持"已拒绝"
2.用户端显示拒绝原因
3.后合记录双重审核日志
4.文章不展示给用户

核心业务的功能测试
可以看到自媒体用户端有很多功能点,但是我们没有很多时间将其一一测试,所以挑取核心业务里的核心功能即可。
在业务流程中可以看出核心功能是:登录、发布文章、文章审核
1、登录

测试点:
附件就是上面这张图
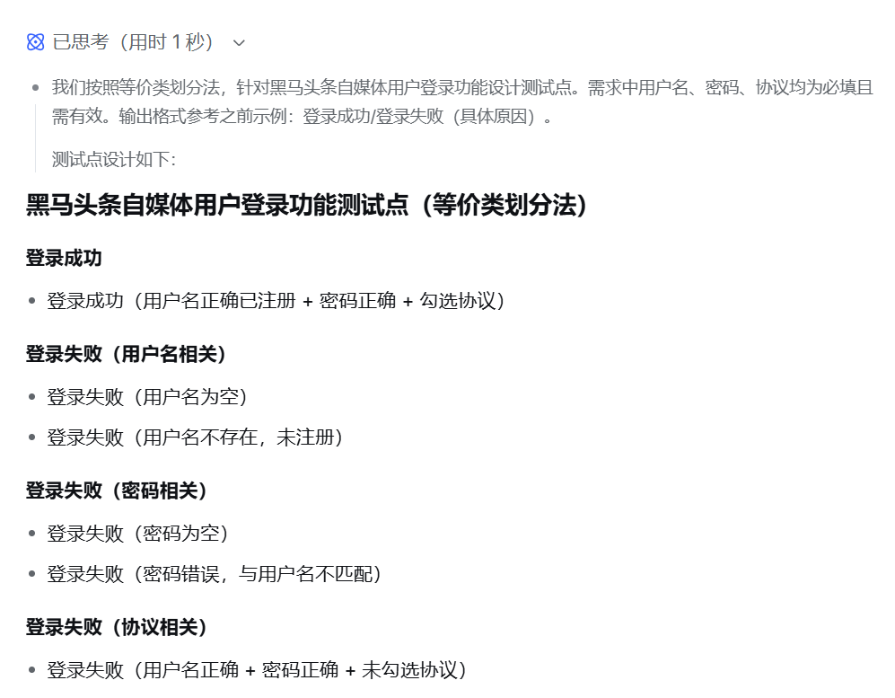
请你以软件测试工程师的身份,请按照等价类划分法帮我编写黑马头条自媒体用户登录功能的测试点,要求覆盖如下需求:
需求说明:
用户名:必填项,格式正确、注册成功的用户账号;
密码、必填项,注册成功账号对应密码
协议:必填项,未勾选时提示“请勾选【我已阅读并同意用户协议和隐私条款】”
登 录:用户名、密码正确、勾选协议后点击登录按钮,登录成功
异常说明:
用户名为空时,提示【请输入用户名]
用户名不存在时,提示【当前用户不存在】
密码为空时,提示【请输入密码】
密码和账号不匹配时,提示【密码错误】
以md格式输出
可以参考附件原型图:

转成测试用例:
附件我随便找了一个之前写过的测试用例demo
请你以软件测试工程师的身份,请按照测试用例八要素模版(测试编号、测试标题、项目\模块、优先级、前置条件、测试步骤、测试数据、预期结果)帮我编写黑马头条登录功能的测试用例,要求覆盖如下测试点:
登录成功(用户名正确已注册 + 密码正确 + 勾选协议)
登录失败(用户名为空)
登录失败(用户名不存在,未注册)
登录失败(密码为空)
登录失败(密码错误,与用户名不匹配)
登录失败(未勾选协议)
异常说明:
用户名为空时,提示【请输入用户名]
用户名不存在时,提示【当前用户不存在】
密码为空时,提示【请输入密码】
密码和账号不匹配时,提示【密码错误】
以md格式输出
可以参考以下示例:
deepseek生成的:
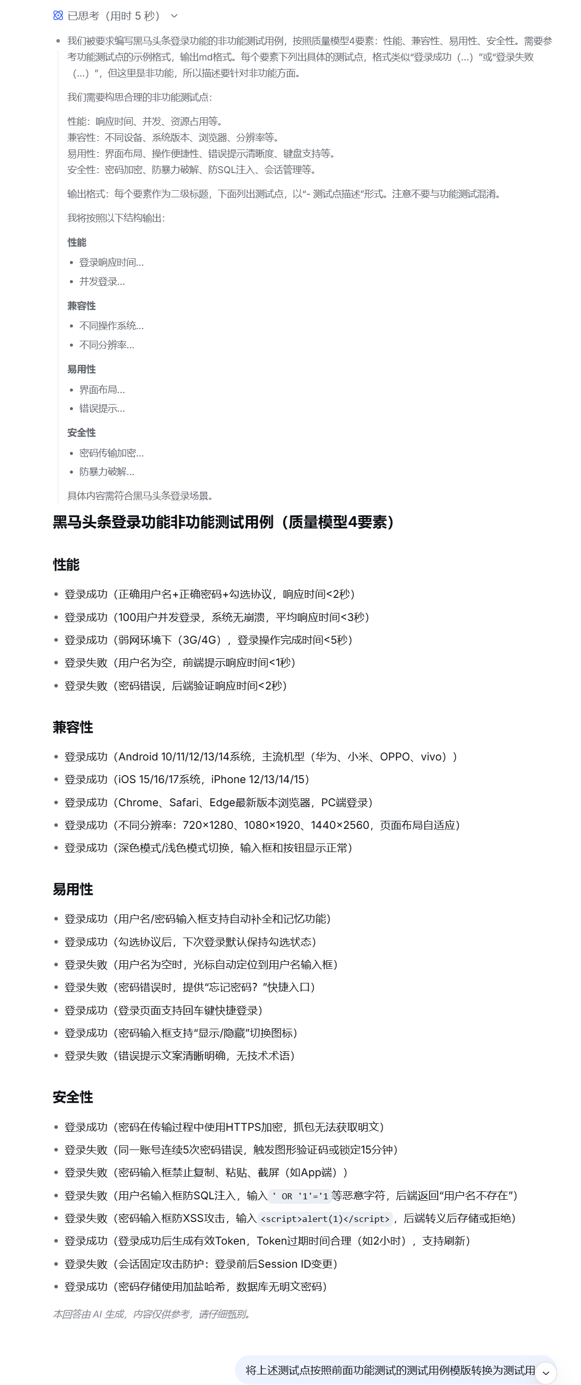
根据功能测试点生成非功能测试点ai话术:
这两种都可以:本质是一样的
通过如上功能测试点,你以软件测试工程师身份,按照质量模型4要素(兼容性、易用性、安全性、性能)登录模块的非功能测试点以md格式输出
请你以软件测试工程师的身份,请按照质量模型4要素(性能、兼容性、易用性、安全性)帮我编写黑马头条登录功能的非功能测试用例,参考功能测试点的示例:
登录成功(用户名正确已注册 + 密码正确 + 勾选协议)
登录失败(用户名为空)
登录失败(用户名不存在,未注册)
登录失败(密码为空)
登录失败(密码错误,与用户名不匹配)
登录失败(未勾选协议)
异常说明:
用户名为空时,提示【请输入用户名]
用户名不存在时,提示【当前用户不存在】
密码为空时,提示【请输入密码】
密码和账号不匹配时,提示【密码错误】
以md格式输出

将ai生成的内容复制到typora中,再保存为md格式的文档,进行这样的操作

即可打开这样的页面:
将其粘贴到我们的分析里面:
转换成测试用例:
将上述测试点按照前面功能测试的测试用例模版转换为测试用例
将其全部粘贴到excel中:
这里有个非功能测试
这个得借助一些工具来测,在就业班会详细讲解:
示例:安全性测试
测试两点:是否使用https协议,是否对密码进行加密
在登录这一瞬间,我抓包抓到了这样的数据:
说明密码是明文的,未加密的,查看协议,使用的是http而非https

那么就需要进行提bug操作了,重现步骤的里面有一些由于是ai写的步骤和我们实际的不太一样,我把勾选协议给去掉了
注:如果重现步骤和预期结果中有和实际不一样的,记得人为进行修改
非功能测试就先介绍到这里,顺便一提:
兼容性可以使用不同的浏览器、手机系统等进行测试,分辨率可以使用不同分辨率的手机、电脑,或者是将电脑屏幕放大、缩小也是可以测的。
六、总结

还有没有完成的,下一节课敬请期待奥
七、今日作业
1.执行黑马头条项目发布业务、审核业务测试用例(Excel),如果出现bug用Excel提交bug
2.设计文章发布的测试点,基于AI设计并转为测试用例
发布业务:
审核业务:
bug提交:
第二题在下一节笔记里会详细讲解
AtomGit 是由开放原子开源基金会联合 CSDN 等生态伙伴共同推出的新一代开源与人工智能协作平台。平台坚持“开放、中立、公益”的理念,把代码托管、模型共享、数据集托管、智能体开发体验和算力服务整合在一起,为开发者提供从开发、训练到部署的一站式体验。
更多推荐



所有评论(0)