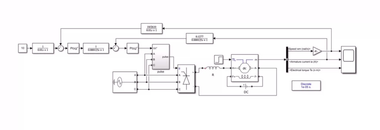
直流电机双闭环调速系统仿真模型Matlab/Simulink仿真模型(包括仿真模型文件+精美分...
直流电机双闭环调速系统仿真模型Matlab/Simulink仿真模型(包括仿真模型文件+精美分析报告一份13页) 主要内容如下: 采用转速环、电流环 双闭环控制算法; 外环-转速环,采用PI 比例积分控制; 内环-电流环,采用PI 比例积分控制; 根据电机基本数据,计算电机相关参数; 根据工程设计方法,计算转速环调节器ASR和电流环调节器ACR参数(计算过程详细); 改变相关参数,可以满足不同 仿真需求,比如通过开关实现恒转矩和变转矩的切换; 本模型基于power system模块搭建,包括直流电机模块、三相对称电源、同步6脉冲触发器、转速环、电流环、PI控制、负载、测量模块、示波器等 联系即可

打开Simulink随便拖几个模块搭电机控制模型?刚入行的工程师可能真这么干过。但真要搞明白直流电机双闭环调速,得从参数计算开始较真。咱们今天不玩虚的,直接上硬核实操。

先看这个24V直流电机的基本参数:额定转速2000rpm,电枢电阻0.5Ω,电感8mH,转动惯量0.02kg·m²。拿着这些数,先算关键参数。电机的电动势常数Ce=(额定电压-电枢电流×电阻)/额定转速,这里假设额定电流5A,得Ce=(24-5×0.5)/2000×9.55≈0.11V/(rad/s)。这步别算错,直接影响后续控制器参数。

电流环参数设计得用典型II型系统整定法。ACR调节器的PI参数计算有门道:
sigma = 0.707; % 阻尼比
Tl = L/R; % 电磁时间常数0.016s
Kpi = R*Tl/(2*sigma^2*Ton); % Ton是电流环滤波时间
这里取Ton=0.002s,算得Kp=1.2,Ki=75。注意实际调试时要留20%余量,电机参数不准的话现场还得微调。

直流电机双闭环调速系统仿真模型Matlab/Simulink仿真模型(包括仿真模型文件+精美分析报告一份13页) 主要内容如下: 采用转速环、电流环 双闭环控制算法; 外环-转速环,采用PI 比例积分控制; 内环-电流环,采用PI 比例积分控制; 根据电机基本数据,计算电机相关参数; 根据工程设计方法,计算转速环调节器ASR和电流环调节器ACR参数(计算过程详细); 改变相关参数,可以满足不同 仿真需求,比如通过开关实现恒转矩和变转矩的切换; 本模型基于power system模块搭建,包括直流电机模块、三相对称电源、同步6脉冲触发器、转速环、电流环、PI控制、负载、测量模块、示波器等 联系即可

转速环参数更讲究动态响应。ASR调节器用典型I型系统:
Tsum = 2*Ton + Tn; % 等效时间常数
Kpn = (J*R)/(Ce*Tsum*beta); % beta是转速反馈系数
当beta取0.01V/rpm时,Kp=8.6,Ki=35。这里有个坑——电流环的等效传递函数要考虑进去,直接套公式容易翻车。
模型搭建时,power system库里的DC Machine模块要设置电枢参数:
set_param('dc_motor/Ra','R','0.5');
set_param('dc_motor/La','L','0.008');
同步触发器得配六脉冲模式,触发角初始设30度比较稳。示波器记得接转速、电流、转矩三个信号,后期分析时按住Alt键拖拽波形能直接测超调量。
重点看这个骚操作——用Switch模块实现转矩模式切换:
Switch Threshold: 0.5
Criteria: u2 >= Threshold
当外部信号>0.5时切换转矩给定源,配合Rate Transition模块防信号抖动。实测切换瞬间转速波动控制在3%以内才算合格。
仿真跑完别急着关,用Data Inspector分析动态过程。重点看启动阶段的电流冲击是否在1.5倍额定值以内,转速超调量超过10%就得回调ASR的积分时间。有个取巧的办法——把示波器数据导出到MATLAB Workspace,用islocalmax函数找超调点:
[peaks,locs] = findpeaks(velocity_data);
overshoot = (max(peaks) - setpoint)/setpoint *100;
最后说个实战经验:调PI参数时先调电流环再调转速环,就像先调油门响应再调车速。碰到震荡别慌,把积分时间翻倍试试,往往有奇效。模型文件里各个模块的采样时间务必统一,曾经有个老哥在转速环用1ms采样,电流环用10ms,结果电机抖得像蹦迪...
AtomGit 是由开放原子开源基金会联合 CSDN 等生态伙伴共同推出的新一代开源与人工智能协作平台。平台坚持“开放、中立、公益”的理念,把代码托管、模型共享、数据集托管、智能体开发体验和算力服务整合在一起,为开发者提供从开发、训练到部署的一站式体验。
更多推荐



所有评论(0)