weixin276优选驾考小程序+ssm(文档+源码)_kaic
第4章 系统实现
4.1用户注册功能的界面实现
用户在使用本系统时需要先进行注册,注册界面里需要填写用户名、密码、姓名、性别、手机号、身份证号。用户注册功能的运行界面如下图4-1所示:

图4-1用户注册运行界面
4.2登录功能的界面实现
用户注册后,需要登录。登录界面设计的目的是保证当前的使用角色等级。管理员、驾校同样需要登录后才可以进行操作。在管理员、驾校的登录界面里加入了权限的选择,在登录时只需要填写用户账号和密码就可以实现。用户登录的运行界面如下图4-2所示:

图4-2用户登录的运行界面
在登录的界面中包含的元素有系统题目、输入框、登录按钮、选择框。本系统的使用权限为管理员和用户、驾校。管理员登录的运行界面如下图4-3所示:

图4-3管理员登录界面
2.1系统使用相关技术分析
2.1.1Java语言介绍
Java语言是一种分布式的简单的 开发语言,有很好的特征,在安全方面、性能方面等。非常适合在Internet环境中使用,也是目前企业级运用中最常用的一个编程语言,具有很大的影响力。主要是通过面向对象的形式进行开发,这样的话,就更能满足人们的需求。在编程开发使用中,主要通过封装的方式,通过类来实现,具有很好的可编辑行和操作性,这就是面向对象语言的最大特性,还可以在同一个类中把共同特性的类封装起来,形成一个抽象类,抽象类形容的不是一个对象,而是一个实体,这样就使用过程中就可以进行实例化,达到更好的效果。类之间还可以进行继承,比如一个类可以把另个类的特征进行继承,这样就可以重复使用,所以说这种继承性的类实际上还是同一个类体,这样就可以达到最大的效果。通过java开发的代码还有很好的扩展性,可以通过不同的类达到的不同的效果,更好的提高使用效率,而且在后期维护方面非常的方便,开发的代码更加实用,更加简洁。
2.1.2Mysql数据库介绍
Mysql数据库是Oracle公司推出的一个数据库管理软件,有很好的性能设计,可以充分发挥和利用互联网的优势,而且在数据库管理方面非常的方便,支持图形化管理,非常适合新手的使用,可以直接在本地进行数据管理和配置,而且有很强大的数据处理能力,还有很好的安全性。在数据存储的过程中可以支持多处理器的存储结构,可以自动生产和处理sql语句,有很强大的数据读取和复制存储功能,最最重要的是一个开放式的数据软件,可以为开放人员提供一个很好的数据库管理平台。
2.1.3Tomcat服务器介绍
Tomcat服务器是一个小型的轻量级服务器,非常适合一些小型的系统和本地的服务器使用,特别适合一些新手开发者使用。Tomcat服务器主要是当成java程序的服务器使用,Tomcat服务器相当于就是Apache的一个扩展应用,区别就是他可以独立运行,当客户端上配置好Tomcat服务器以后,就可以直接通过服务器对HTML页面完成数据访问和响应。非常受程序员的喜欢,因为占用的运行空间非常的小时,不影响服务器性能,而且扩展性很好,支持很多开发过程中常用的功能,可以根据开发者的需求进行不断的改进和完善,所以说Tomcat服务器是目前使用非常广泛的一个服务器。
2.1.4微信小程序介绍
微信小程序是近几年兴起的一种不需要安装App就可以使用的应用。它是借用微信进行运行的,不占内存,使用方便所以在现实生活中使用率非常大。微信小程序可以通过搜索、扫码就打开应用,属于新的技术,现在多种行业都加入到微信小程序里来,比如各种购物平台、移动运营商、火车票、汽车票等,非常受欢迎。
2.1.5 SSM框架介绍
SSM框架为一种由Spring和MyBatis组合而成的框架,属于一种简单的网页框架。在工作中通过页面向控制器发送请求,然后由控制器进行处理逻辑的调用,最后由逻辑层向持久层传送消息,最终由控制器调用视图进行数据的展示。
2.2系统可行性分析
系统是否可行决定了系统开发的成功性。想要系统的设计工作不会白费就需要经过详细的系统可行性分析。根据充分调查和参考相关论文发现,系统的可行性分析一般包括系统的技术可行性分析、系统的经济可行性分析、系统的操作可行性分析三种。
2.2.1系统经济可行性分析
本系统是小程序型的管理平台,采用的Java语言开发的,开发周期比较短,而且技术成熟,所以在开发过程中没有过高的投入要求,有很好的经济可行性。
2.2.2系统技术可行性分析
本系统采用的技术有Jsp网页技术、Mysql数据库、B/s模式、Java语言等。
(1)通过Jsp进行前台的页面开发,具有很好的稳定性,而且可以直接在线升级维护,可以更方便的实现数据管理,通过Jsp的最大特征就是系统提前已经自动完成了很大不重要的简单工作,可以自动生成很多常规代码,这样减少很大的工作量。而且jsp技术非常成熟,可以参考的案例也非常多。
(2)数据库采用Mysql数据库,也是非常适合学生用的一款小型数据库,使用起来非常的简单,而且数据处理效率高。
(3)采用B/s模式的网站已经是目前的开发主流,也是未来的发展方向。
(4)采用Java语言进行后台代码的开发,是面向对象的开发语言,可以直接查看和调用已用的案例,可以直接调用Xml服务,而且兼容性非常的强,不管是哪个平台,都可以直接调用,而且是通用的,可以提高开发者的工作效率,而且有很好的灵活性,使用起来非常的方便。
所以通过以上几点的分析,开发人员只要能熟练的操作以上的技术就行,具有开发技术可行性。
2.2.3系统操作可行性分析
因为本系统是采用小程序模式进行开发的,所以只有安装的有微信开发者工具和数据库服务器就可以进行系统的访问的使用。而且非常的简单易操作,普通用户只需要有最简单的互联网操作经验就行。
2.3系统需求分析
现在网上管理系统的技术发展已经非常成熟,各大公司的使用率也非常可观,特别是在一些重要的行业里使用率更高。优选驾考小程序可以方便用户更快的解决自己的问题,并且售后服务非常完善。现在实体企业里也会采用线上、线下相结合的方式进行工作,各部门的资料可以共享调用,工作内容可以在线发布,非常适合现代生活。优选驾考小程序是时代的趋势,其需求性不言而喻。
2.3.1传统管理系统优缺点分析
在最早出现的管理系统中主要使用人为工作人员,这类管理系统主要是采用C/s模式,这种模式可以保证数据的安全和存储性,数据库采用的也都是复杂、高性能的数据库,这类管理系统需要使用人员经过定期的培训才可以使用。随着网络的快速发展,这类管理系统的缺点也逐渐暴露出来,由于采用C/s模式就必须要求固定的客户端,这就需要足够严格的客户端条件,一旦客户端出现问题,系统里的数据都会出现问题,稳定性差,而且C/s模式的系统最大的问题是不能多次修改,如果系统经过了多次的补充、修改就会造成运行出错,为系统的使用造成不便。传统的管理系统通常采用的是脚本语言,脚本语言不够成熟,更容易出错,造成使用人员的损失。
2.3.2本优选驾考小程序分析
通过对传统管理系统的分析发现主要问题在于系统的模式架构上和数据库上。想要数据更为稳定就需要更稳定的数据库,好的数据库可以保证系统拥有更大的容错率和移植性,也可以在多种数据库中进行相互结合以此来保证系统里数据的安全。同时还需要注意系统的延续性,时代不断的发展,就会要求系统的服务更加的完善。想要使系统的生命周期更长就需要更为成熟的开发语言、技术、环境等。
本优选驾考小程序服务端采用的模式架构为B/s,B/s框架可以脱离固定的客户端,把系统部署到浏览器上供用户使用,还可以把功能进行模块划分使数据库和操作界面分开,这样可以实现当任何一方出现问题时,另一方不受影响。数据库采用Mysql,Mysql数据库可以单独运行,当用户在进行操作后可自动保存操作后的数据,改变需要去数据库里修改数据的问题。开发语言采用Java,Java语言为动态语言,使用时间长久,已发展的非常成熟。本系统的其它技术包括Eclipse运行软件,Jsp网页技术,Html技术等都是经过时间考验的。
2.4系统功能分析
本人参考大量的驾校管理软件以及充分调查需要驾考的用户和管理员、驾校需求,设计出的本优选驾考小程序使用角色为用户、管理员、驾校。框架界面分为用户操作界面、管理员操作界面和驾校操作界面。用户的功能设计为:
- 个人资料管理功能,可以针对自己的信息资料进行修改管理;
- 报名入口功能,本界面里展示了不同的驾校信息,可以按照要求进行报名;
- 学员报名管理功能,本界面里展示了自己所有报名的驾校,可以根据具体情况进行修改;
- 练车预约功能,可以根据自己的时间进行预约练车;
- 考试信息功能,可以浏览自己需要参加的考试以及要求进行自我安排;
- 考试预约功能,在线填写预约信息实现考试的预约;
- 我的收藏管理功能,管理自己收藏的所有信息;
- 试卷列表功能,可以查询所有的试卷,选择适合自己的试卷进行考试;
- 理论考试记录功能,查询考试记录信息;
- 错题本功能,自己曾经做错的题目都在本界面保存,方便用户进行针对性的学习。
管理员的功能设计为:
- 驾考文章管理功能,可以发布、编辑、删除驾考文章信息;
- 个人中心功能,本功能可以修改管理员的个人资料;
- 学员管理功能,此功能可以对用户的账号、资料等进行审核管理;
- 驾校管理功能,对驾校的账号、密码等进行管理;
- 驾照类型管理功能,对不同型号的车需要考不同的驾照,本功能负责类型的管理;
- 报名入口管理功能,实现学员报名入口信息的审核管理;
- 学员报名管理功能,实现审核学员报名的功能;
- 练车预约功能,可以审核学员的预约练车信息;
- 考试场地管理功能,安排考试的场地;
- 考试场次管理,安排考试的不同场次;
- 考试信息管理功能,对考试的内容进行安排;
- 考试预约管理功能,审核学员的考试预约;
- 试卷管理功能,可以设置试卷;
- 试题管理功能,对试题信息进行添加管理;
- 系统管理功能,发布和管理公告信息、轮播图。
驾校的功能设计为:
- 个人中心功能,实现对驾校资料的管理;
- 学员管理功能,实现对自己学员信息的资料管理;
- 驾考文章管理功能,实现浏览文章信息和管理文章信息;
- 报名入口管理功能,发布报名信息和管理报名信息;
- 学员报名管理功能,查询和处理学员的报名;
- 练车预约功能,审核学员的练车预约并进行安排;
- 考试信息管理功能,实现考试内容信息的安排管理;
- 考试预约管理功能,审核学员的预约考试。
2.5系统性能分析
在系统分析中还有重要的一点就是系统的性能分析,除却系统的功能分析其它问题都可以划分到系统的性能分析。主要包括系统数据问题、系统运行问题、系统安全问题。
- 系统数据问题表现在数据库的设计中,因为优选驾考小程序的核心在于预约,在预约操作中会引起多种数据的变化。想要数据在变化时不会出错就需要在数据库设计时注意不同数据字段、类型等的主外键联系;
- 系统的运行问题表现在多平台、多人在运行系统时的稳定性。系统的运行速度也需要注意,运行的卡顿、读码速度等都需要经过多次测试;
- 系统的安全性问题表现在不同角色的使用权限,用户做为普通人员的角色不能越权,管理员做为权限最多的角色要可以管理其它几种角色。
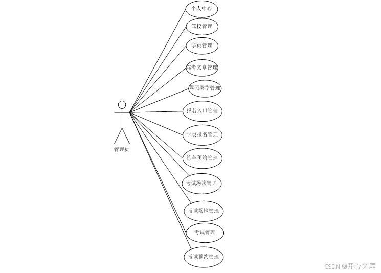
2.6用例图
根据功能分析得出,本系统的主要使用角色为管理员和用户、驾校。用户可以查看文章、管理预约、申请练车等。管理员可以管理系统信息、用户的资料、审核预约、查询文章、管理驾照类型等。系统管理员用例图如下图2-1所示:
图2-1优选驾考小程序管理员用例图
AtomGit 是由开放原子开源基金会联合 CSDN 等生态伙伴共同推出的新一代开源与人工智能协作平台。平台坚持“开放、中立、公益”的理念,把代码托管、模型共享、数据集托管、智能体开发体验和算力服务整合在一起,为开发者提供从开发、训练到部署的一站式体验。
更多推荐



所有评论(0)