手把手搭建Simulink电力电子控制仿真(6)PMSM无模型预测电流控制
1. 前言
仿真是电力电子方向研究生必会的一项技能,如果能够把仿真做的尽可能贴近实验一些,会大幅加快自己的科研进程。例如,在一个搭建的较为充分、较贴合实际的仿真上验证了自己所提的算法是可行,那基本上就可以确定自己的算法在实验中是可行的,这样就可以避免自己在实验中进行反复的、大量的调试。
虽然在本专栏里的前五期已经介绍了如何实现单相逆变器的离散化电流比例积分PI控制、无差拍预测电流控制、比例谐振PR控制等,但许多同学仍困扰于如何将这些算法运用到三相永磁同步电机PMSM系统中,因此本篇内容将以三相PMSM为对象,搭建无模型预测电流控制(Model-Free Predictive Current Control/MFPCC)算法。
PS:本篇模型是在前文的PMSM的PI速度电流双闭环模型上进行修改的。对应的Matlab/Simulink版本为2022b。
PMSM的PI速度电流双闭环模型见于这篇知乎中。
https://zhuanlan.zhihu.com/p/702080606
https://zhuanlan.zhihu.com/p/702080606
算法内容主要是参考张老师的相关论文。
参考文献:Y. Zhang, J. Jin and L. Huang, "Model-Free Predictive Current Control of PMSM Drives Based on Extended State Observer Using Ultralocal Model," in IEEE Transactions on Industrial Electronics, vol. 68, no. 2, pp. 993-1003, Feb. 2021, doi: 10.1109/TIE.2020.2970660.
算法的内容在我前两年的知乎中已有,这里不再进行阐述,本文主要展示仿真复现过程,完整的复现流程建议直接观看视频。
https://zhuanlan.zhihu.com/p/660705382
https://zhuanlan.zhihu.com/p/660705382
2. 搭建步骤
对应的哔哩哔哩视频链接:
【手把手搭建Simulink电机控制仿真(6)无模型预测电流控制-哔哩哔哩】
https://b23.tv/XxAfZTu
https://b23.tv/XxAfZTu
本篇内容的仿真搭建步骤有2点:1. 无模型预测电流控制的搭建、2仿真效果展示
2.1 无模型预测电流控制的搭建
首先,无模型预测电流控制相当于替代原有的电流环PI模块,因此在搭建仿真时,除了电流环PI模块,其他模型都不要动。
其次,无模型预测电流控制共分为两个部分:1是扩张状态观测器(Extended State Observer/ESO)模块,用于观测电流值以及扰动值;2是参考电压计算模块。
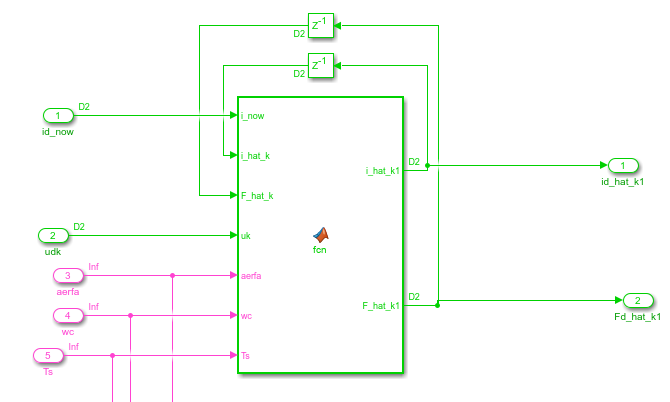
我们首先搭建LESO模块,LESO模块的相关公式见于参考论文中的式子(11)-(13):

对应的仿真代码如下:

LESO模块的代码

LESO模块的仿真接线
同时记得定义一下LESO的带宽wc参数,以及aerfa参数(也就是电感的倒数)。

接下来我们先用一个示波器看看估计电流和实际电流的波形对比,如果波形相差不大的话,就说明我们搭建的LESO模块是没有毛病的。


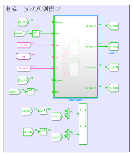
从上图可以看到,估计的d轴电流和实际的d轴电流相差不大,所以这个LESO模块搭建的没有毛病。接下来把这个LESO模块同时应用于d轴与q轴。
组合好的模块如下图所示:


下面是dq电流的观测值与实际值的对比,可以看到,这个LESO模块得到的估计电流是可以比较好的跟踪实际电流。

下面就开始搭建参考电压计算模块,参考电压计算是参考论文的式子(20)。

对应的仿真代码如下(值得注意的是,虽然论文中没有阐述电压限幅的相关内容,但我们在搭建电流环仿真时,一定要给输出的参考电压加上电压限幅):

参考电压计算模块的代码

2.2仿真效果展示
下面就展示一些主要的波形,以及对应的电流跟踪波形放大图。


dq电流跟踪的总体情况

dq电流跟踪的放大图1

dq电流跟踪的放大图2
3.总结
本文展示了如何复现无模型预测电流控制算法。对应的仿真模型如下,建议自行照着视频搭建,增强自身动手能力。
通过网盘分享的文件:a_PMSM_MFPCC_331.slx
链接: https://pan.baidu.com/s/1BGVEUJKh2OIWdgLXRqgSfw?pwd=s4vp 提取码: s4vp
--来自百度网盘超级会员v5的分享
AtomGit 是由开放原子开源基金会联合 CSDN 等生态伙伴共同推出的新一代开源与人工智能协作平台。平台坚持“开放、中立、公益”的理念,把代码托管、模型共享、数据集托管、智能体开发体验和算力服务整合在一起,为开发者提供从开发、训练到部署的一站式体验。
更多推荐



所有评论(0)