告别 AI 代码乱炖!GitHub 爆火中文 Vibe Coding 指南,Java 开发者的 AI 编程终极工作流
Vibe Coding中文指南:从范式革命到Java工程化落地全解
❝作者:ken 阿里云专家博主 | CSDN专家博主
一、什么是Vibe Coding?权威定义与本质认知
1.1 术语起源与权威定义
Vibe Coding(中文译名为氛围编程),由前OpenAI联合创始人、特斯拉AI总监Andrej Karpathy于2025年2月在社交媒体首次正式提出,其原始表述为:
❝"There's a new kind of coding I call 'vibe coding', where you fully give in to the vibes, embrace exponentials, and forget that the code even exists. It's possible because the LLMs (e.g. Cursor Composer w Sonnet) are getting too good."
根据维基百科官方词条的权威定义,Vibe Coding是一种基于大语言模型(LLM)的软件开发方法,开发者通过自然语言描述问题与需求,由代码专项LLM生成可运行的软件,开发者的角色从手动编码者,转变为AI生成结果的引导者、测试者与迭代优化者。
这一概念是Karpathy在2023年提出的 "最热门的新编程语言是英语" 理念的延伸与落地,其核心突破在于:将编程从"人类向机器翻译需求"的过程,转变为"人类向AI表达意图,AI完成技术落地"的人机协作范式。
1.2 核心本质:不是工具,而是编程范式的革命
Vibe Coding不是一款工具、一个框架,更不是"AI写代码"的简单别名,而是一套完整的人机协作心理模型与软件开发新范式。其核心本质可以用三句话概括:
-
代码从核心资产变为实现细节:开发者不再需要关注代码语法、API调用、底层实现等细节,只需聚焦于"要做什么"的业务意图与产品体验,代码成为AI生成的瞬时消耗品;
-
开发核心从"实现"变为"意图对齐" :开发流程的核心不再是逐行编码、调试报错,而是通过持续的自然语言对话,让AI生成的结果不断对齐开发者的预期(即Vibe Check,感觉校验);
-
开发者角色从"执行者"变为"决策者" :开发者的身份从亲手拧螺丝的"工人",转变为指挥乐团的"指挥家"——你不需要亲自演奏乐器,但必须精准把控节奏、旋律与最终效果,对结果负责。
1.3 本质区别:Vibe Coding vs 传统编程 vs AI辅助编程
很多开发者会将Vibe Coding与传统的AI代码补全混为一谈,三者在核心逻辑上有着本质的鸿沟,具体对比如下:
| 对比维度 | 传统编程 | AI辅助编程(Copilot类) | Vibe Coding(氛围编程) |
|---|---|---|---|
| 核心逻辑 | 开发者逐行编写全部代码,手动完成设计、编码、调试、优化全流程 | 开发者主导编码,AI仅辅助生成代码片段、补全语法、提示错误,开发者需手动整合与调试 | 开发者主导意图与需求,AI全程负责技术实现(代码生成、跨文件修改、调试、优化),开发者仅做决策与校验 |
| 开发者角色 | 代码编写者、调试者、架构设计者,全程兼顾创意与技术落地 | 核心编码者,AI为打字辅助工具,需全程把控代码细节 | 创意引导者、需求架构师、结果验收官,无需关注实现细节,核心工作是定义目标与对齐预期 |
| 开发流程 | 线性流程:需求→设计→编码→调试→测试→上线,单环节出错需回溯返工 | 半线性流程:开发者编码→AI辅助补全→手动调试→迭代,AI仅参与局部环节 | 闭环循环流程:意图描述→AI生成→Vibe Check→反馈迭代→结果确认,全程在对话中完成,无上下文切换 |
| 核心能力要求 | 语法掌握、API记忆、算法理解、调试能力、架构设计能力 | 基础编程能力、代码审查能力,AI仅降低重复编码成本 | 需求拆解能力、意图表达能力、产品审美、系统思维、结果校验能力,编程基础不再是硬性门槛 |
| 效率天花板 | 受限于人类编码速度与调试效率,单功能开发以小时/天为单位 | 效率提升30%-50%,仍受限于人类编码的核心流程 | 效率提升5-10倍,简单功能以分钟为单位,完整项目以小时/天为单位 |
| 核心风险 | 开发周期长、人力成本高、创意易被技术壁垒限制 | 代码同质化、开发者对AI产生依赖、局部代码质量不可控 | 架构债务、安全漏洞、开发者底层能力退化、代码可维护性降低 |
1.4 三大常见认知误区澄清
在Vibe Coding快速普及的过程中,行业内出现了大量错误解读,这里基于权威定义做严格澄清,确保读者从一开始就建立正确认知:
误区1:Vibe Coding = 完全不看代码,躺平让AI干活
错误核心:将Vibe Coding等同于"无脑接受AI生成的所有代码,完全不做审查"。 权威纠正:Simon Willison(Django框架核心开发者)明确指出:"如果LLM生成了每一行代码,但你逐行审查、测试并完全理解了所有逻辑,这不是Vibe Coding,只是把AI当打字助手;但反过来,Vibe Coding也不等于完全不看代码、完全放弃控制权,而是接受代码无需逐行理解的事实,聚焦于结果是否符合预期,对最终交付负责"。
Karpathy本人也强调,Vibe Coding更适合"周末一次性项目、原型验证",而非核心生产系统,其核心是"降低非核心环节的心智成本",而非完全放弃人类责任。
误区2:Vibe Coding只适合新手,资深开发者用不上
错误核心:认为Vibe Coding是"新手偷懒的工具",资深开发者不需要。 权威纠正:Vibe Coding的最大受益者恰恰是资深开发者。对于资深工程师,Vibe Coding可以帮其彻底摆脱CRUD、样板代码、环境配置、简单bug调试等机械性工作,将80%的精力聚焦于架构设计、性能优化、业务抽象、技术选型等核心高价值工作,真正实现"让专业的人做专业的事"。
Y Combinator 2025年冬季批次数据显示,25%的初创企业代码库95%由AI生成,而主导这些项目的,正是拥有10年以上经验的资深架构师。
误区3:Vibe Coding生成的代码无法用于生产环境
错误核心:认为Vibe Coding只能生成玩具代码,无法满足商用系统要求。 权威纠正:随着代码专项LLM的成熟,Vibe Coding生成的代码已经可以满足绝大多数商用场景的要求,但其核心前提是建立完善的工程化管控流程。对于非核心业务系统、内部工具、原型产品,纯Vibe模式生成的代码可以直接上线;对于核心生产系统,需采用"Vibe生成+人工脱水重构+测试覆盖+安全扫描"的工程化流程,既享受Vibe Coding的效率红利,又规避生产风险。
二、底层逻辑:Vibe Coding的核心原理与技术支撑
很多开发者使用Vibe Coding时,只会简单地"提需求、接代码",却不理解其底层运行逻辑,最终导致"AI生成的代码总是不符合预期"、"项目越写越乱"等问题。本节用通俗的语言,讲透Vibe Coding的底层逻辑,让你知其然更知其所以然。
2.1 核心闭环:Vibe Coding的最小运行单元
Vibe Coding的整个开发过程,本质是一个无限循环的Vibe Check闭环,这也是其区别于其他编程模式的核心底层逻辑,流程图如下:

这个闭环的四个核心环节,决定了Vibe Coding的最终效果,我们逐一拆解:
-
意图定义环节:这是整个闭环的起点,也是最核心的环节。你需要清晰地告诉AI"要做什么、不要做什么、做到什么标准",也就是定义你的"Vibe"(感觉/预期)。模糊的需求只会得到模糊的结果,精准的意图才能得到精准的交付;
-
Prompt描述环节:将你的意图转化为AI可理解的自然语言指令,也就是提示词工程。这一步的核心是"把AI当成一个资深但听话的工程师,用清晰的结构告诉它目标、上下文、约束与预期结果",而非零散地提需求;
-
AI生成环节:这一步由AI工具完成,其核心能力是全库上下文感知。传统的AI补全工具只能看到当前文件的少量代码,而Vibe Coding专用工具(如Cursor)可以索引你的整个项目代码库,理解模块之间的依赖关系、编码规范、已有实现,从而生成符合项目整体架构的代码,而非孤立的代码片段;
-
Vibe Check环节:这是闭环的核心决策点。你不需要逐行看代码,只需要验证两个核心问题:功能是否符合预期?体验是否对齐感觉? 如果不符合,就把问题、报错、你的优化建议反馈给AI,进入下一轮循环;如果符合,就确认交付,进入下一个功能模块。
这个闭环的核心优势在于:彻底消除了传统开发中的上下文切换成本。传统开发中,你需要在编辑器、浏览器、文档、Stack Overflow之间反复切换,而Vibe Coding的整个流程,都在同一个编辑器、同一个对话窗口中完成,让开发者始终保持心流状态,这也是"氛围编程"名称的核心由来。
2.2 范式转变:从"自底向上编码"到"自顶向下约束"
Vibe Coding带来的不仅是效率的提升,更是开发思维的根本反转,我们用一个通俗的类比来理解:
-
传统编程:就像你亲手盖房子,需要自己搬砖、和水泥、砌墙、装水电,从一砖一瓦开始,逐步搭建出完整的房子,你必须精通每一个施工环节;
-
Vibe Coding:就像你是房地产开发商,你只需要画好房子的设计图、定好户型、风格、用料标准,然后交给施工队(AI)去落地,你只需要定期巡检、验收结果,不需要亲自砌墙。
这种思维反转,带来了三个核心的范式转变:
转变1:关注点从"怎么做"到"做什么"
传统编程中,开发者80%的精力都花在"怎么实现"上:比如"这个功能用什么设计模式?""这个API怎么调用?""这个bug怎么修?",最终很容易陷入技术细节,忘记业务本身的目标。
而Vibe Coding中,AI承担了所有"怎么做"的工作,开发者只需要聚焦于"做什么":比如"这个功能要解决什么用户问题?""这个接口要满足什么业务规则?""这个页面要给用户什么体验?",真正实现"技术为业务服务"。
转变2:工作流从"线性分步"到"迭代闭环"
传统开发是严格的线性流程:需求评审→架构设计→详细设计→编码→单元测试→集成测试→上线,一个环节没完成,下一个环节就无法启动,一旦需求变更,需要全流程回溯修改,灵活性极差。
而Vibe Coding是典型的敏捷迭代闭环,你不需要一开始就把所有需求、所有设计都想清楚。你可以先定义MVP(最小可行产品),让AI快速生成可运行的原型,然后根据运行效果、用户反馈,持续迭代优化。这种"快速落地、小步快跑"的模式,完美契合了互联网产品的开发节奏。
转变3:能力模型从"技术专精"到"系统思维"
传统开发中,开发者的核心竞争力是"技术深度":比如精通JVM调优、精通MySQL底层原理、精通分布式架构。而Vibe Coding时代,这些技术细节都可以由AI实现,开发者的核心竞争力转变为系统思维能力:
-
需求拆解能力:把模糊的业务目标,拆解为AI可执行的清晰模块;
-
边界定义能力:明确项目的"做与不做",避免AI生成无关内容,控制项目范围;
-
风险预判能力:提前识别架构、安全、性能上的潜在风险,通过约束条件让AI提前规避;
-
结果校验能力:快速验证AI生成结果的正确性,识别隐藏的问题,给出精准的优化反馈。
2.3 技术支撑:Vibe Coding落地的三大核心技术
Vibe Coding能在2025年爆发,不是因为概念新颖,而是因为底层技术已经成熟,形成了完整的支撑体系。三大核心技术,共同构成了Vibe Coding的技术底座:
1. 代码专项大语言模型(Code-LLM)
这是Vibe Coding的核心大脑,目前行业主流的Code-LLM包括Claude 3.5 Sonnet、GPT-4o、DeepSeek-Coder、CodeLlama等,它们为Vibe Coding提供了三大核心能力:
-
自然语言理解能力:精准理解开发者用自然语言描述的业务需求、技术约束与体验要求,甚至能读懂开发者的"潜台词";
-
代码生成与理解能力:精通所有主流编程语言、框架、类库的语法与最佳实践,能生成符合规范、可运行、高性能的代码,同时能读懂复杂的现有代码库,理解代码的业务逻辑与架构设计;
-
长上下文与逻辑一致性:支持百万级Token的上下文窗口,能在大规模项目重构、全链路功能开发中,保持逻辑的一致性,不会出现"前后代码矛盾"的问题。
2. 全库感知AI编辑器
这是Vibe Coding的核心载体,以Cursor为代表的新一代AI编辑器,彻底突破了传统IDE的能力边界,其核心创新是全代码库索引与感知能力:
-
传统IDE+Copilot插件:只能看到当前打开文件的少量代码,无法理解整个项目的架构、模块依赖、全局规范,生成的代码经常与现有项目冲突;
-
新一代AI编辑器:会自动索引你的整个项目代码库,包括所有文件、目录结构、依赖配置、编码规范,你在Prompt中通过@文件名即可引用任意文件,AI会完全理解该文件的上下文,生成的代码完全适配现有项目,甚至能同时修改多个关联文件,实现跨文件的全链路功能开发。
3. AI Agent执行能力
这是Vibe Coding从"代码生成"到"全流程自动化"的核心升级,新一代AI编辑器已经具备了完整的Agent能力:
-
自主执行终端命令:AI可以自动安装依赖、执行构建命令、运行测试、查看日志,不需要开发者手动操作终端;
-
自主调试与修复:当代码运行报错时,AI可以自动读取报错信息、定位问题根因、修改代码、重新运行验证,形成"报错-定位-修复-验证"的完整闭环;
-
多步骤任务规划:对于复杂的功能需求,AI会先拆解为多个步骤,制定执行计划,然后逐步完成,每完成一步都会进行校验,确保最终结果符合预期。
三、工具链选型:Vibe Coding核心工具与Java开发环境搭建
工欲善其事,必先利其器。Vibe Coding的落地效果,80%取决于工具链的选型与配置。本节聚焦于Java开发者的实际需求,给出权威的工具选型建议,以及可直接落地的环境搭建全流程。
3.1 核心工具选型对比与推荐
目前行业内支持Vibe Coding的工具已经形成了完整的生态,我们针对Java开发场景,对主流工具做了全面的测评与对比,结果如下:
| 工具类型 | 工具名称 | 核心优势 | 核心劣势 | Java开发适配度 | 推荐等级 |
|---|---|---|---|---|---|
| 核心IDE | Cursor | 1. 全库索引能力行业领先,完美支持多文件修改;2. 深度集成Claude/GPT系列模型,代码生成质量极高;3. 原生支持Java生态,兼容Maven/Gradle、Spring Boot等主流框架;4. 提供Composer模式,支持复杂功能的全流程开发;5. 兼容VS Code所有插件,Java开发生态完整 | 免费版有使用额度限制,高级功能需付费订阅 | ★★★★★ | 首选推荐 |
| 核心IDE | Windsurf | 1. Agent能力极强,支持自主执行终端命令、自主调试修复;2. 深度适配前后端全栈开发,对Spring Boot+Vue全栈项目支持极佳;3. 支持本地模型部署,满足企业数据安全需求 | 生态完善度略低于Cursor,Java相关插件适配稍弱 | ★★★★☆ | 次选推荐 |
| 核心IDE | IDEA + JetBrains AI | 1. 完美兼容Java生态,是Java开发者最熟悉的环境;2. 深度集成项目上下文,AI生成的代码完全适配IDEA的项目结构;3. 与IDEA的调试、测试、部署能力无缝打通 | 全库感知能力弱于Cursor,多文件跨模块修改能力不足,更适合局部代码补全,不适合完整的Vibe Coding流程 | ★★★☆☆ | 过渡使用 |
| 核心LLM | Claude 3.5 Sonnet | 1. 代码生成质量行业顶尖,对Java/Spring Boot的最佳实践掌握极深;2. 长上下文能力极强,支持全项目代码分析;3. 指令遵循能力极强,能精准理解复杂的业务约束与架构要求;4. 生成的代码规范、易读、bug率极低 | 国内访问需特殊网络环境,API调用有速率限制 | ★★★★★ | 首选推荐 |
| 核心LLM | GPT-4o | 1. 综合能力极强,代码生成、逻辑理解、问题排查能力均衡;2. 支持多模态输入,可以通过截图、设计图生成代码;3. 对小众框架、边缘场景的适配能力优于Claude | Java代码规范度、最佳实践遵循度略低于Claude 3.5 Sonnet | ★★★★☆ | 次选推荐 |
| 核心LLM | 豆包MarsCode | 1. 国内访问无限制,响应速度快;2. 深度适配中文开发场景,对国内Java开发规范、开源框架适配极佳;3. 企业版支持私有化部署,满足数据安全合规要求 | 复杂架构设计能力略逊于海外头部模型 | ★★★★☆ | 国内首选 |
| 辅助工具 | Bolt.new | 1. 浏览器端全栈开发环境,无需本地配置环境,即可生成并运行完整的Spring Boot+前端项目;2. 支持实时预览、实时修改,完美适配原型快速验证;3. 支持一键导出完整项目代码,导入本地编辑器继续开发 | 不适合大型企业级项目开发,更适合原型验证与小项目开发 | ★★★★☆ | 原型开发推荐 |
| 辅助工具 | Switchee | 实现Cursor与IDEA的无缝联动,支持在Cursor中修改代码后,一键同步到IDEA中进行调试、部署,兼顾Cursor的AI能力与IDEA的Java生态优势 | 需同时安装两个编辑器的插件,配置稍复杂 | ★★★★☆ | 联动开发推荐 |
3.2 Java开发者专属环境搭建全流程
本节以Cursor为核心IDE,给出Java开发环境的从零搭建流程。
前置条件
-
JDK 17+(Spring Boot 3.x官方要求,推荐JDK 17 LTS版本)
-
Maven 3.8+ 或 Gradle 7.5+
-
Git(用于项目版本管理)
-
操作系统:Windows/macOS/Linux均支持
步骤1:Cursor安装与基础配置
-
下载安装:访问Cursor官方网站(https://cursor.sh),根据你的操作系统下载对应安装包,按照提示完成安装;
-
账号登录:首次启动Cursor,使用GitHub账号或Google账号登录,完成账号激活;
- 模型配置:
-
打开Cursor设置(快捷键
Ctrl+,/Cmd+,),进入AI选项卡; -
模型选择:推荐默认选择
Claude 3.5 Sonnet,Java代码生成质量最佳; -
配置API密钥(可选):如果你有自己的OpenAI/Anthropic API密钥,可以在
API Keys选项卡中配置,使用自己的额度,避免免费版限制;
-
- Java核心插件安装:
- 打开Cursor左侧插件市场,搜索并安装以下插件,这是Java开发的必备插件:
-
Extension Pack for Java(微软官方Java插件包,包含语言支持、调试、测试等核心能力) -
Spring Boot Extension Pack(Spring Boot官方插件包,支持项目创建、运行、调试) -
Maven for Java/Gradle for Java(构建工具支持) -
Lombok Annotations Support for VS Code(Lombok注解支持,减少样板代码)
-
-
安装完成后,重启Cursor,确保插件全部生效。
- 打开Cursor左侧插件市场,搜索并安装以下插件,这是Java开发的必备插件:
步骤2:Cursor Java开发核心能力配置
- 项目索引配置:
-
打开Cursor设置,进入
Features→Codebase Indexing选项卡; -
开启
Enable Codebase Indexing(全库索引开关),这是Vibe Coding的核心能力; - 配置索引排除项:在
.cursorignore文件中添加以下内容,避免索引无关文件,提升索引效率:# 构建输出目录 target/ build/ out/ # 依赖目录 node_modules/ .mvn/ .gradle/ # 配置文件 .env .env.local # Git目录 .git/ # IDE配置 .idea/ .vscode/
-
- 项目规范配置(.cursorrules文件): 在项目根目录创建
.cursorrules文件,这是Cursor的核心规则文件,AI会严格遵循文件中的规范生成代码,这是保证Java项目代码质量的核心,推荐配置如下:# Java Spring Boot项目开发规范 ## 角色定位 你是一名Java后端开发工程师,精通Spring Boot 3.x、MyBatis-Plus、Spring Security等主流框架,严格遵循阿里巴巴Java开发规范,生成高质量、可维护、高性能的Java代码。 ## 编码规范 1. 严格遵循Java语言规范,使用驼峰命名法,类名使用大驼峰,方法名、变量名使用小驼峰,常量使用全大写下划线分隔; 2. 所有类、公共方法必须添加完整的Javadoc注释,说明功能、参数、返回值、异常、作者信息; 3. 方法单行长度不超过120个字符,代码必须格式化,缩进使用4个空格; 4. 必须使用Lombok简化样板代码,避免手动编写getter/setter、构造器等代码; 5. 所有异常必须妥善处理,禁止捕获异常后不做任何处理,必须打印日志或向上抛出; 6. 所有接口必须遵循RESTful规范,使用正确的HTTP方法(GET/POST/PUT/DELETE),返回统一的响应格式。 ## 技术栈约束 - JDK版本:JDK 17 LTS - Spring Boot版本:3.4.4 - 持久层框架:MyBatis-Plus 3.5.7 - 构建工具:Maven - 日志框架:SLF4J + Logback - 禁止使用已废弃的API,所有依赖必须使用稳定的LTS版本 ## 代码生成要求 1. 生成代码前,必须先阅读项目现有结构、pom.xml依赖、已有的编码规范,确保生成的代码与现有项目完全兼容; 2. 生成的代码必须模块化,遵循单一职责原则,一个类只负责一个功能,禁止生成超大类、超大方法; 3. 所有业务代码必须包含完整的异常处理、参数校验,边界条件必须覆盖; 4. 生成功能代码时,必须同步生成对应的单元测试代码,使用JUnit 5 + Mockito框架; 5. 禁止生成硬编码内容,所有配置项必须放在application.yml配置文件中,通过@Value注解或配置类注入。 ## 输出要求 1. 生成代码前,先说明本次修改涉及的文件、核心设计思路,确认后再输出代码; 2. 代码输出必须完整,包含完整的包名、导入语句、类定义、方法实现,禁止只输出代码片段; 3. 复杂逻辑必须添加行内注释,说明设计思路与实现逻辑; 4. 涉及多文件修改时,必须分文件输出,明确标注文件路径。 - 与IDEA联动配置(可选): 如果你习惯使用IDEA进行调试、部署,可以通过以下配置实现Cursor与IDEA的无缝联动:
-
在Cursor插件市场安装
Switch2IDEA插件; -
在IDEA插件市场安装
Switch2Cursor插件; -
打开IDEA设置,进入
Tools→Switch2Cursor,配置Cursor的安装路径; -
配置完成后,即可在两个编辑器之间一键同步代码、无缝切换。
-
步骤3:环境验证
完成以上配置后,我们通过一个简单的测试,验证环境是否正常工作:
-
新建一个空文件夹,用Cursor打开;
- 按下快捷键
Ctrl+L/Cmd+L,呼出Cursor聊天框,输入以下指令:请帮我创建一个最简单的Spring Boot Hello World项目,JDK 17,Spring Boot 3.4.4版本,包含一个GET接口/hello,返回"Hello Vibe Coding!",生成完整的项目结构、pom.xml、启动类、Controller类,确保项目可以直接启动运行。 -
AI会在1分钟内生成完整的项目结构,包括pom.xml、启动类、Controller类;
-
打开终端,执行
mvn spring-boot:run命令,启动项目; -
访问
http://localhost:8080/hello,如果返回"Hello Vibe Coding!",说明环境配置完全成功,你已经可以开始Vibe Coding之旅了。
四、全流程实战:Vibe Coding标准化工作流
很多开发者使用Vibe Coding时,只会"想到什么就提什么需求",最终导致项目结构混乱、代码不可维护、bug层出不穷。本节给出经过业界验证的Vibe Coding标准化6步工作流,从0到1完整覆盖项目全生命周期,确保项目可控、可维护、高质量。
这套工作流的核心哲学是:先规划,后代码;先结构,后细节;先验证,后迭代。彻底避免"AI写一步,你改一步"的被动局面,让你真正掌控项目的主导权。

阶段1:需求定义与边界约束
这是整个项目最核心的阶段,也是绝大多数开发者翻车的重灾区。Vibe Coding中,模糊的需求一定会得到混乱的结果,你必须在项目开始前,清晰地告诉AI"做什么、不做什么、做到什么标准"。
核心动作1:定义项目的目标与非目标
这一步的核心是给项目划清边界,避免AI生成无关内容,控制项目范围,防止需求蔓延。你需要用清晰的语言,写出项目的:
-
核心目标:这个项目要解决什么问题?给谁用?核心价值是什么?
-
核心功能:MVP(最小可行产品)必须包含的3-5个核心功能,多一个都不要;
-
非目标:明确告诉AI"这个版本不做什么",比如"不做用户权限管理""不做复杂的统计报表""不考虑分布式部署"等。
核心动作2:编写标准化需求Prompt
基于目标与非目标,编写标准化的需求Prompt,模板如下,可直接复用:
# 项目需求定义
## 项目名称
[你的项目名称]
## 项目背景与目标
[描述项目要解决的业务问题、目标用户、核心价值]
## MVP核心功能清单(按优先级排序)
1. [功能1:详细描述功能的业务逻辑、用户场景、预期效果]
2. [功能2:详细描述功能的业务逻辑、用户场景、预期效果]
3. [功能3:详细描述功能的业务逻辑、用户场景、预期效果]
...
## 明确非目标(本版本不实现的内容)
1. [不实现的功能1]
2. [不实现的功能2]
...
## 技术约束
- 编程语言:Java JDK 17 LTS
- 核心框架:Spring Boot 3.4.4
- 持久层框架:MyBatis-Plus 3.5.7
- 数据库:MySQL 8.0
- 构建工具:Maven
- 其他约束:[比如必须支持RESTful接口、必须包含单元测试、必须遵循阿里巴巴Java开发规范等]
## 验收标准
1. 项目可以正常编译、启动,无报错;
2. 所有核心功能可以正常运行,符合业务逻辑;
3. 所有接口必须通过单元测试,代码行覆盖率不低于80%;
4. 代码必须符合预先定义的编码规范,结构清晰,可维护;
5. [其他业务相关的验收标准]
请你基于以上需求,帮我完成以下工作:
1. 梳理并完善需求,识别需求中的模糊点与潜在风险,给出补充建议;
2. 推荐最合适的技术架构与模块拆分方案;
3. 输出项目的整体实施计划,分阶段里程碑。
核心注意事项
-
需求描述越具体越好,避免"做一个好看的管理系统"这种模糊的描述;
-
非目标必须明确,这是控制项目范围的核心,避免AI无限扩展功能;
-
技术约束必须明确版本号,避免AI使用过时或不兼容的依赖版本。
阶段2:架构设计与规范制定
很多开发者用Vibe Coding时,直接让AI从头开始写代码,最终导致项目变成"屎山",根本无法维护。正确的做法是:代码生成前,必须先定好架构与规范,让AI在你的框架内干活,而不是让AI自由发挥。
核心动作1:架构设计与模块拆分
基于阶段1的需求,让AI输出完整的架构设计方案,核心包括:
-
整体架构图:明确项目的分层架构(如Controller→Service→Mapper→Entity的经典三层架构)、模块划分、模块之间的依赖关系;
- 目录结构设计:输出项目完整的目录结构,明确每个文件夹的职责,比如:
com.example.project ├── ProjectApplication.java # 项目启动类 ├── config/ # 配置类目录 ├── controller/ # 控制器层,对外提供接口 ├── service/ # 服务层,业务逻辑 │ └── impl/ # 服务实现类 ├── mapper/ # 数据访问层 ├── entity/ # 数据库实体类 ├── dto/ # 数据传输对象 ├── vo/ # 视图返回对象 ├── common/ # 公共模块 │ ├── constant/ # 常量定义 │ ├── exception/ # 自定义异常 │ ├── result/ # 统一返回结果 │ └── utils/ # 工具类 └── resources/ ├── application.yml # 主配置文件 ├── mapper/ # MyBatis映射文件 └── static/ # 静态资源 -
数据模型设计:输出数据库表结构设计,包括表名、字段名、字段类型、主键、索引、字段注释;
-
核心接口定义:输出核心业务的接口清单,包括接口路径、HTTP方法、请求参数、响应格式、权限要求。
核心动作2:规范与约束固化
将架构设计、编码规范、项目约束,全部固化到项目中,让AI严格遵循,核心包括:
-
完善
.cursorrules文件:将架构设计、模块职责、编码规范全部写入.cursorrules文件,这是AI必须遵守的"宪法"; -
创建架构决策记录(ADR):在项目中创建
docs/adr/目录,记录所有关键的架构决策,比如"为什么选择MyBatis-Plus而不是JPA""为什么采用三层架构",让AI理解架构设计的背后逻辑,避免后续修改破坏架构; -
定义公共基础组件:先让AI生成项目的公共基础组件,比如统一返回结果类、全局异常处理器、自定义异常、常用工具类等,这些是整个项目的基础,必须先定义好,后续所有功能都必须基于这些基础组件开发。
核心注意事项
-
架构设计必须符合"高内聚、低耦合"的原则,模块拆分必须清晰,职责必须单一;
-
所有规范必须可落地、可校验,避免"代码要优雅"这种模糊的要求;
-
架构设计必须经过你的确认,再进入下一步,不要让AI直接基于未确认的架构生成代码。
阶段3:项目初始化与骨架搭建
架构与规范确认后,就可以开始项目初始化,搭建项目的整体骨架,这一步的核心是先把房子的框架搭好,再开始装修,而不是先砌一面墙再想整体结构。
核心动作1:项目初始化与基础配置
基于确认的架构设计,让AI生成完整的项目骨架,核心包括:
-
生成
pom.xml文件,包含所有需要的依赖,指定正确的版本号,确保依赖之间没有冲突; -
生成项目启动类
ProjectApplication.java,包含正确的包名、注解; -
生成
application.yml配置文件,包含服务器端口、数据库连接、MyBatis-Plus配置、日志配置等所有基础配置; -
生成所有公共基础组件,比如统一返回结果类、全局异常处理器、参数校验工具等;
-
生成
.gitignore文件,避免提交无关文件到Git仓库。
核心动作2:骨架验证
项目骨架生成后,必须先做验证,确保骨架没有问题,再进入功能开发:
-
执行
mvn clean compile命令,验证项目是否可以正常编译,无语法错误、无依赖冲突; -
启动项目,验证是否可以正常启动,无报错、无配置问题;
-
检查项目目录结构是否符合预先定义的架构设计,所有公共组件是否符合规范。
核心注意事项
-
项目骨架必须经过编译、启动验证,确保没有问题后,再进入功能开发,避免后续功能开发中发现基础配置错误,导致大量返工;
-
所有基础配置必须集中管理,禁止硬编码,确保后续可维护;
-
项目初始化完成后,建议提交一个Git commit,作为项目的基础版本,方便后续回滚。
阶段4:功能模块迭代开发
项目骨架验证通过后,就可以进入核心的功能开发环节。这一步的核心原则是小步快跑、增量迭代、逐个验证,绝对不要让AI一次性生成整个项目的所有代码,否则一定会出现逻辑混乱、架构崩坏、bug满天飞的问题。
标准化功能开发流程
每个功能模块,都必须严格遵循以下流程,逐个开发、逐个验证,完成一个再开始下一个:
-
功能需求细化:针对当前要开发的模块,编写详细的功能需求Prompt,明确功能的业务逻辑、输入输出、边界条件、异常处理要求;
-
实现方案确认:先让AI输出这个功能的实现方案、涉及的文件、核心设计思路,你确认方案没问题后,再让AI生成代码;
- 代码生成与审查:AI生成代码后,你不需要逐行阅读,但必须审查以下核心点:
-
代码是否符合预先定义的架构规范,有没有破坏项目的分层结构;
-
核心业务逻辑是否符合需求,有没有遗漏业务规则;
-
有没有做参数校验、异常处理,边界条件是否覆盖;
-
有没有引入不必要的依赖、有没有硬编码内容;
-
-
功能验证:代码审查通过后,编译启动项目,测试功能是否正常运行,是否符合预期;
-
迭代优化:如果功能不符合预期,把问题、报错、优化建议反馈给AI,进入迭代循环,直到功能完全符合要求;
-
里程碑锁定:功能验证通过后,提交Git commit,锁定当前版本,再开始下一个功能模块的开发。
核心注意事项
-
一次只让AI开发一个功能模块,不要同时让AI开发多个模块,避免上下文过大导致AI逻辑混乱;
-
必须遵循"先确认方案,再生成代码"的原则,避免AI生成的方案不符合你的预期,导致大量返工;
-
每个功能完成后,必须做完整的验证,并提交Git commit,确保每一步都可追溯、可回滚。
阶段5:测试、调试与问题修复
Vibe Coding不是"生成完代码就结束了",测试、调试与问题修复是保证项目质量的核心环节,也是很多开发者最容易翻车的地方。
核心动作1:单元测试与集成测试生成
Vibe Coding中,测试代码必须和业务代码同步生成,这是保证代码质量的核心防线。针对每个业务功能,你需要让AI同步生成对应的测试代码:
-
单元测试:使用JUnit 5 + Mockito框架,针对Service层的核心业务方法,生成单元测试用例,覆盖正常流程、边界条件、异常场景,确保代码行覆盖率不低于80%;
-
接口测试:针对Controller层的接口,生成完整的接口测试用例,可以使用Postman集合、Spring Boot Test集成测试,确保所有接口的输入输出符合预期,异常场景处理正确;
-
测试执行与优化:执行测试用例,针对测试不通过的场景,让AI定位问题、修复代码,直到所有测试用例全部通过。
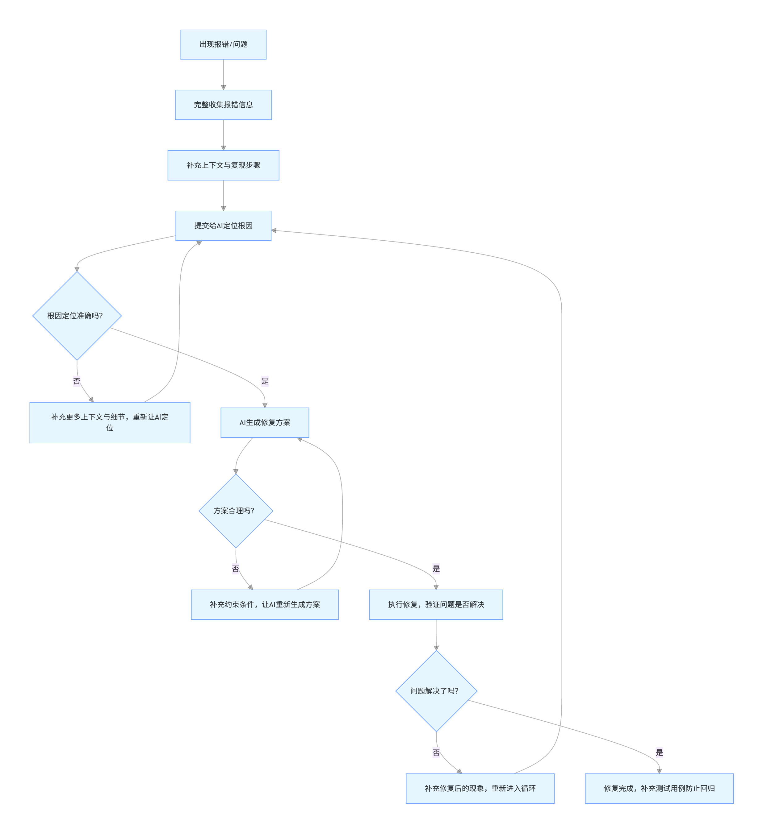
核心动作2:标准化报错处理流程
Vibe Coding中,处理报错的效率比传统开发高10倍,但必须遵循标准化的流程,否则很容易陷入"越修越乱"的局面:

报错处理核心技巧
-
给AI完整的报错信息:不要只给AI一句"报错了",必须把完整的报错堆栈、错误日志、你的操作步骤、复现方法、项目的相关代码,全部提供给AI,上下文越完整,AI定位问题的准确率越高;
-
先让AI定位根因,再让AI修复:不要直接让AI"fix this",先让AI分析报错的根因,确认根因正确后,再让AI生成修复方案,避免AI盲目修改代码;
-
小步修复,不要一次性修改大量代码:针对报错,让AI做最小范围的修复,不要让AI一次性重构大量代码,避免引入新的问题;
-
修复后必须补充测试用例:问题修复后,必须让AI生成对应的测试用例,确保这个问题不会再次出现。
阶段6:文档生成与项目交付
项目功能开发完成、测试全部通过后,就进入了文档生成与项目交付环节。Vibe Coding可以帮你自动生成完整的项目文档,彻底告别"写代码3天,写文档1周"的痛苦。
核心需要生成的文档清单
-
项目README.md:包含项目介绍、功能清单、技术栈、环境要求、安装部署步骤、使用说明、项目结构、贡献指南、许可证等完整内容;
-
API接口文档:使用Swagger/OpenAPI规范,生成完整的接口文档,包含所有接口的路径、请求方法、请求参数、响应格式、错误码说明、示例请求与响应;
-
数据库文档:生成数据库表结构文档,包含表注释、字段注释、字段类型、索引、约束等内容;
-
架构设计文档:包含项目的整体架构图、模块设计、数据模型设计、核心业务流程、技术选型说明;
-
部署运维文档:包含项目的编译打包方法、环境配置要求、部署步骤、监控告警配置、常见问题排查指南。
文档生成核心技巧
-
文档生成必须基于项目的实际代码,让AI先读取项目的所有代码、配置、表结构,再生成文档,确保文档与实际代码完全一致,避免"文档和代码两张皮";
-
文档必须面向目标读者,比如给运维看的部署文档,要写得通俗易懂,步骤清晰;给开发看的架构文档,要写得专业、深入;
-
文档生成后,必须做人工校验,确保内容准确、完整,没有遗漏关键信息。
五、Java工程化实战:Spring Boot商品管理系统全流程Vibe Coding
本节以Spring Boot商品管理RESTful API为实战案例,完整演示从0到1的Vibe Coding全流程。
5.1 实战项目背景
我们要开发一个商品管理系统的后端API,核心需求如下:
-
核心功能:商品的新增、修改、逻辑删除、分页查询、详情查询;
-
技术栈:JDK 17 + Spring Boot 3.4.4 + MyBatis-Plus 3.5.7 + MySQL 8.0 + Maven;
-
规范要求:遵循RESTful规范、Java开发规范,包含完整的参数校验、异常处理、单元测试;
-
非目标:不做用户权限管理、不做复杂的商品分类管理、不做前端页面。
5.2 步骤1:需求定义与架构设计
第一步:呼出Cursor聊天框,输入需求定义Prompt
我要开发一个Spring Boot商品管理系统的后端API,详细需求如下:
## 项目核心需求
开发一个商品管理的RESTful API,实现商品的全生命周期管理,用于内部系统的商品数据维护。
## MVP核心功能
1. 商品新增:创建新的商品,包含商品基本信息,参数必须做完整校验,商品编码必须唯一;
2. 商品修改:更新已有的商品信息,支持部分字段更新;
3. 商品逻辑删除:通过id删除商品,采用逻辑删除,不物理删除数据;
4. 商品分页查询:支持按商品名称、商品编码、状态模糊查询,支持分页、排序;
5. 商品详情查询:通过商品id查询商品的详细信息。
## 商品字段定义
- id:主键,自增,Long类型;
- productCode:商品编码,唯一,String类型,长度32,非空;
- productName:商品名称,String类型,长度128,非空;
- price:商品价格,BigDecimal类型,精度2位小数,非空,必须大于0;
- stock:库存数量,Integer类型,非空,必须大于等于0;
- categoryId:分类id,Long类型;
- status:商品状态,Integer类型,0-下架,1-上架,默认1;
- description:商品描述,String类型,长度512;
- createTime:创建时间,LocalDateTime类型,自动生成;
- updateTime:更新时间,LocalDateTime类型,自动更新;
- isDeleted:逻辑删除标识,Integer类型,0-未删除,1-已删除,默认0。
## 明确非目标
1. 不实现用户认证、权限管理功能;
2. 不实现商品分类的管理功能;
3. 不实现前端页面,只开发后端API;
4. 不实现分布式部署、高可用相关配置。
## 技术约束
- JDK版本:JDK 17 LTS
- Spring Boot版本:3.4.4
- 持久层框架:MyBatis-Plus 3.5.7
- 数据库:MySQL 8.0
- 构建工具:Maven
- 校验框架:Hibernate Validator
- 日志框架:SLF4J + Logback
- 必须遵循RESTful API规范,使用正确的HTTP方法
- 必须遵循阿里巴巴Java开发规范
- 所有接口必须返回统一的响应格式
- 所有异常必须统一处理,返回友好的错误信息
## 验收标准
1. 项目可以正常编译、启动,无报错、无依赖冲突;
2. 所有5个核心功能全部实现,符合业务逻辑;
3. 所有接口参数校验完整,边界条件处理完善;
4. 所有接口必须包含对应的单元测试,代码行覆盖率不低于80%;
5. 代码结构清晰,符合三层架构规范,可维护性强。
请你基于以上需求,完成以下工作:
1. 输出项目的完整分层架构设计,模块拆分说明;
2. 输出项目的完整目录结构,明确每个文件夹的职责;
3. 输出商品表的MySQL建表语句,包含字段、注释、索引;
4. 输出项目的核心接口清单,包含HTTP方法、接口路径、请求参数、响应格式;
5. 输出项目的整体实施步骤。
第二步:确认AI输出的架构设计与方案
AI会输出完整的架构设计、目录结构、建表语句、接口清单,你需要逐一确认,确保符合你的预期,重点确认:
-
目录结构是否符合Spring Boot最佳实践;
-
建表语句是否正确,索引是否合理(比如给productCode添加唯一索引);
-
接口设计是否符合RESTful规范;
-
方案是否覆盖了所有核心需求,有没有遗漏。
5.3 步骤2:项目初始化与骨架搭建
架构方案确认后,我们开始搭建项目骨架,输入以下Prompt:
基于我们确认的架构设计方案,帮我生成完整的项目骨架,具体要求如下:
1. 项目的groupId为com.example,artifactId为product-manage,版本号1.0.0;
2. 生成完整的pom.xml文件,包含所有需要的依赖,指定正确的版本号,确保依赖之间无冲突;
3. 生成完整的项目目录结构,与我们确认的结构一致;
4. 生成项目启动类ProductManageApplication.java,包含正确的包名与注解;
5. 生成application.yml配置文件,包含服务器端口、数据库连接、MyBatis-Plus配置、日志配置、逻辑删除配置;
6. 生成公共基础组件,包括:
- 统一返回结果类Result,包含code、msg、data三个字段,提供成功、失败的静态方法;
- 全局异常处理器GlobalExceptionHandler,统一处理参数校验异常、业务异常、系统异常;
- 自定义业务异常BusinessException;
- 常用的常量类、分页查询基础DTO;
7. 生成.gitignore文件,符合Java项目标准;
8. 所有代码必须符合我们预先定义的编码规范,添加完整的Javadoc注释。
生成完成后,请告诉我每个文件的路径与核心作用,以及项目的编译启动命令。
AI会生成完整的项目骨架,你需要做以下验证:
-
执行
mvn clean compile命令,验证项目是否可以正常编译,无报错; -
检查所有生成的文件是否符合规范,公共基础组件是否正确;
-
确认pom.xml中的依赖版本正确,无冲突。
5.4 步骤3:核心功能代码生成
项目骨架验证通过后,我们逐个生成核心功能代码,先从基础的实体类、Mapper、Service开始,再生成Controller。
第一步:生成实体类、Mapper、Service层代码
输入以下Prompt:
基于现有的项目结构,帮我生成商品管理模块的核心代码,具体要求如下:
1. 生成商品实体类Product,放在entity包下,对应我们确认的商品表结构,使用Lombok注解简化代码,添加完整的字段注释与Javadoc;
2. 生成商品Mapper接口ProductMapper,放在mapper包下,继承BaseMapper<Product>,添加@Mapper注解;
3. 生成商品Service接口ProductService,放在service包下,继承IService<Product>,定义5个核心功能的接口方法,添加完整的Javadoc注释;
4. 生成Service实现类ProductServiceImpl,放在service/impl包下,继承ServiceImpl<ProductMapper, Product>,实现ProductService接口,完成所有核心功能的业务逻辑:
- 新增商品:校验商品编码是否已存在,参数非空校验,价格、库存的合法性校验;
- 修改商品:校验商品是否存在,参数合法性校验,商品编码唯一性校验(排除自身);
- 逻辑删除商品:校验商品是否存在,执行逻辑删除;
- 分页查询商品:支持按商品名称、商品编码、状态模糊查询,支持分页、按创建时间倒序排序;
- 详情查询:根据id查询商品详情,校验商品是否存在;
5. 所有业务异常必须抛出我们定义的BusinessException,包含明确的错误信息;
6. 所有方法必须添加完整的Javadoc注释,复杂逻辑添加行内注释;
7. 生成代码前,先读取现有的公共基础组件、pom.xml依赖,确保生成的代码与现有项目完全兼容。
请先输出实现方案,确认后再输出完整的代码。
确认AI的实现方案合理后,让AI输出完整的代码,将代码放入对应的文件中,执行mvn clean compile验证编译是否通过。
第二步:生成Controller层接口代码
输入以下Prompt:
基于现有的ProductService与项目结构,帮我生成商品管理的Controller层代码,具体要求如下:
1. 生成ProductController类,放在controller包下,添加@RestController与@RequestMapping注解,接口基础路径为/api/v1/products;
2. 遵循RESTful规范,实现5个核心接口:
- 新增商品:POST /api/v1/products
- 修改商品:PUT /api/v1/products/{id}
- 删除商品:DELETE /api/v1/products/{id}
- 分页查询商品:GET /api/v1/products/page
- 详情查询:GET /api/v1/products/{id}
3. 所有请求参数必须添加完整的校验注解,比如@NotBlank、@NotNull、@Range等,参数校验不通过抛出明确的错误信息;
4. 所有接口统一返回我们定义的Result类,包含正确的HTTP状态码;
5. 所有方法必须添加完整的Javadoc注释,说明接口的功能、请求参数、响应内容;
6. 生成代码前,先读取现有的ProductService、DTO、公共基础组件,确保代码完全兼容现有项目。
请先输出接口设计确认,再输出完整的Controller代码。
确认接口设计符合RESTful规范后,让AI输出完整的代码,放入对应的文件中,执行编译验证,确保无语法错误。
5.5 步骤4:单元测试生成与验证
功能代码完成后,我们生成对应的单元测试代码,确保业务逻辑的正确性,输入以下Prompt:
基于现有的商品管理模块代码,帮我生成完整的单元测试代码,具体要求如下:
1. 使用JUnit 5 + Mockito框架,针对ProductServiceImpl类编写单元测试类ProductServiceImplTest,放在test目录下,与源码包名对应;
2. 测试用例必须覆盖所有5个核心方法的所有业务场景,包括:
- 正常流程的成功场景;
- 参数校验失败的异常场景;
- 业务逻辑异常场景(比如商品编码已存在、商品不存在等);
- 边界条件场景(比如库存为0、价格为最小值等);
3. 使用Mock模拟ProductMapper的依赖,不依赖真实的数据库,确保单元测试可以独立运行;
4. 每个测试方法必须添加清晰的注释,说明测试的场景与预期结果;
5. 确保所有测试用例可以正常执行,代码行覆盖率不低于80%;
6. 同时生成ProductController的单元测试类ProductControllerTest,使用MockMvc测试所有接口的正常场景与异常场景。
请先输出测试用例的覆盖场景,确认后再输出完整的测试代码。
确认测试用例覆盖了所有场景后,让AI输出完整的测试代码,执行mvn test命令,验证所有测试用例是否全部通过。如果有测试用例不通过,将报错信息反馈给AI,让其修复。
5.6 步骤5:项目启动与功能验证
所有代码与测试完成后,我们启动项目,进行实际的功能验证:
-
先在MySQL中执行AI生成的建表语句,创建商品表;
-
修改application.yml中的数据库连接配置,改成你的MySQL地址、用户名、密码;
-
执行
mvn spring-boot:run命令,启动项目,确认项目正常启动,无报错; - 使用Postman/ApiPost等工具,测试所有接口,验证功能是否符合预期:
-
测试新增商品接口,正常场景、参数异常场景、商品编码重复场景;
-
测试修改商品接口,正常场景、商品不存在场景、商品编码重复场景;
-
测试删除商品接口,正常场景、商品不存在场景;
-
测试分页查询接口,正常查询、条件查询、分页参数校验;
-
测试详情查询接口,正常场景、商品不存在场景。
-
5.7 步骤6:文档生成与项目交付
功能验证全部通过后,我们生成完整的项目文档,输入以下Prompt:
请你读取整个项目的所有代码,帮我生成完整的项目交付文档,具体包括:
1. 项目README.md文档,包含项目介绍、功能清单、技术栈、环境要求、本地启动步骤、接口测试说明、项目结构说明;
2. 完整的API接口文档,包含每个接口的路径、HTTP方法、请求参数、响应格式、错误码说明、示例请求与响应;
3. 数据库表结构文档,包含表注释、所有字段的详细说明、索引说明;
4. 项目部署文档,包含编译打包方法、生产环境部署步骤、常见问题排查指南。
所有文档必须与项目实际代码完全一致,内容准确、完整、通俗易懂。
AI会生成完整的项目文档,你只需要做简单的人工校验,补充个性化内容,即可完成整个项目的交付。
六、提示词工程:Vibe Coding的核心能力
Vibe Coding的效果,90%取决于你的提示词(Prompt)质量。同样的需求,不同的提示词,得到的结果天差地别。本节聚焦于Java开发场景,给出经过实战验证的提示词核心公式、分场景模板、高级技巧,让你真正做到"一句话让AI精准输出你想要的结果"。
6.1 提示词核心黄金公式
经过大量实战验证,最有效、最稳定的Java开发提示词,遵循以下黄金公式:
[角色定位] + [任务目标] + [上下文信息] + [技术栈约束] + [详细要求] + [输出规范] + [参考示例]
我们逐一拆解每个部分的核心作用与写法:
-
角色定位:给AI设定一个清晰的身份,让它以对应的专业视角完成任务,比如:
你是一名拥有10年以上Java开发经验的资深架构师,精通Spring Boot、MyBatis-Plus等主流框架,严格遵循阿里巴巴Java开发规范,擅长编写高可用、高性能、易维护的Java代码。角色定位越精准,AI生成的内容越符合你的预期,避免生成新手级别的代码。
-
任务目标:清晰、具体地告诉AI,你要它完成什么任务,要达到什么效果,比如:
请你基于现有的项目结构,帮我实现用户登录与注册功能,包含密码加密、参数校验、token生成与校验,确保功能安全、稳定。任务目标必须明确,避免"帮我写点代码"这种模糊的描述。
-
上下文信息:给AI提供完成任务需要的所有上下文,比如现有项目的结构、相关的代码文件、已有的规范、业务背景等,比如:
现有项目是Spring Boot 3.4.4项目,已经有了User实体类、UserMapper接口,统一返回结果类是Result,全局异常处理器已配置,密码加密使用BCrypt,token生成使用JWT。你可以通过@引用对应的文件查看详细代码。上下文越完整,AI生成的代码与现有项目的兼容性越好,避免出现"代码不兼容、规范不一致"的问题。
-
技术栈约束:明确告诉AI必须使用的技术、框架、版本,以及禁止使用的内容,比如:
技术约束: - JDK版本:JDK 17 LTS - Spring Boot版本:3.4.4 - 持久层框架:MyBatis-Plus 3.5.7 - 禁止使用已废弃的API,禁止硬编码,禁止引入额外的不必要依赖版本号必须明确,避免AI使用过时或不兼容的版本。
-
详细要求:这是提示词的核心,你需要把所有的业务规则、编码要求、边界条件、异常处理、验收标准,全部清晰地列出来,比如:
详细要求: 1. 注册功能必须校验用户名唯一性,用户名长度6-20位,密码长度8-32位,必须包含字母和数字; 2. 密码必须使用BCrypt加密存储,禁止明文存储密码; 3. 登录成功后生成JWT token,有效期2小时,包含用户id与用户名; 4. 所有参数必须做非空校验、格式校验,校验不通过抛出明确的错误信息; 5. 所有异常必须统一处理,返回友好的错误提示,禁止暴露系统内部信息; 6. 所有方法必须添加完整的Javadoc注释,复杂逻辑添加行内注释。要求越具体,AI生成的结果越符合你的预期,避免遗漏关键逻辑。
-
输出规范:明确告诉AI输出的格式、结构、内容要求,比如:
输出规范: 1. 先输出本次功能的实现方案、涉及的文件、核心设计思路,我确认后再输出代码; 2. 代码必须完整,包含完整的包名、导入语句、类定义、方法实现,禁止只输出代码片段; 3. 涉及多个文件的,必须分文件输出,明确标注每个文件的完整路径; 4. 代码必须格式化,符合Java编码规范,缩进使用4个空格。输出规范可以避免AI输出零散的代码片段,确保你拿到的是可以直接使用的完整代码。
-
参考示例(可选):给AI提供你喜欢的代码风格、实现方式的示例,让AI参考示例的风格与结构生成代码,比如:
代码风格请参考@com.example.controller.UserController类的实现方式,遵循相同的编码规范、注释风格、异常处理方式。
6.2 Java开发分场景提示词模板库
以下是Java开发中最常用的场景的提示词模板,全部经过实战验证,你可以直接复制修改使用。
模板1:项目初始化与架构设计
# 角色定位
你是一名资深Java后端架构师,拥有10年以上企业级项目架构设计经验,精通Spring Boot生态、微服务架构设计,严格遵循行业最佳实践与阿里巴巴Java开发规范。
# 任务目标
我要开发一个[项目名称],用于解决[项目核心业务问题],请你帮我完成项目的整体架构设计与初始化方案。
# 项目核心需求
## 核心功能清单
1. [功能1:详细描述]
2. [功能2:详细描述]
3. [功能3:详细描述]
...
## 非目标(本版本不实现)
1. [不实现的功能1]
2. [不实现的功能2]
...
# 技术约束
- JDK版本:JDK 17 LTS
- 核心框架:Spring Boot 3.4.4
- 数据库:MySQL 8.0
- 构建工具:Maven
- 其他约束:[比如微服务架构、Redis缓存、分布式锁等]
- 禁止使用已废弃的API,所有依赖必须使用稳定的LTS版本
# 输出要求
请你输出以下内容:
1. 项目整体架构设计,包含架构图、分层说明、模块拆分、模块职责;
2. 项目完整的目录结构,明确每个文件夹的职责;
3. 核心数据库表结构设计,包含表名、字段、注释、索引;
4. 核心技术选型说明,每个技术选型的原因、版本号;
5. 项目实施计划,分阶段里程碑与交付物;
6. 项目潜在的技术风险与规避方案。
模板2:功能模块代码生成
# 角色定位
你是一名资深Java后端开发工程师,精通Spring Boot、MyBatis-Plus框架,严格遵循阿里巴巴Java开发规范,擅长编写高可用、易维护、bug率低的业务代码。
# 任务目标
基于现有的项目结构,帮我实现[功能模块名称]的完整业务代码。
# 上下文信息
- 项目技术栈:Spring Boot 3.4.4 + MyBatis-Plus 3.5.7 + MySQL 8.0 + JDK 17
- 现有项目结构:[描述项目的分层结构,比如Controller→Service→Mapper→Entity]
- 相关依赖文件:@pom.xml、@相关的实体类、@公共基础组件文件
- 已有的编码规范:参考项目根目录的.cursorrules文件
# 功能详细需求
[详细描述功能的业务逻辑、用户场景、输入输出、业务规则、边界条件]
# 详细要求
1. 必须遵循项目现有的三层架构规范,代码结构与现有项目保持一致;
2. 所有参数必须做完整的校验,包括非空校验、格式校验、业务规则校验,校验不通过抛出明确的业务异常;
3. 所有业务异常必须使用项目定义的BusinessException,异常信息清晰易懂;
4. 所有方法必须添加完整的Javadoc注释,复杂业务逻辑必须添加行内注释;
5. 必须包含完整的异常处理,禁止出现空指针、数组越界等常见运行时异常;
6. 禁止硬编码内容,所有配置项必须放在配置文件中;
7. 禁止引入不必要的额外依赖,禁止修改与本功能无关的现有代码。
# 输出规范
1. 先输出本次功能的实现方案、涉及的文件、核心设计思路,我确认后再输出完整代码;
2. 代码必须完整,包含完整的包名、导入语句、类定义、方法实现,禁止只输出代码片段;
3. 涉及多个文件的,必须分文件输出,明确标注每个文件的完整路径;
4. 代码必须格式化,符合Java编码规范。
模板3:代码重构与优化
# 角色定位
你是一名Java代码优化专家,精通Java性能优化、代码整洁之道、设计模式,擅长将混乱的代码重构为高可读、高可维护、高性能的优雅代码。
# 任务目标
请你对我提供的代码进行重构与优化,提升代码的可读性、可维护性、性能,同时保持原有功能完全不变。
# 上下文信息
- 项目技术栈:[填写项目的技术栈与版本]
- 代码业务背景:[描述这段代码的业务作用、所属模块]
- 重构约束:[比如不能修改对外的接口定义、不能改变数据库表结构、必须兼容现有逻辑等]
# 待重构代码
[粘贴完整的待重构代码]
# 优化要求
1. 保持原有功能完全不变,不能修改业务逻辑,不能改变对外的输入输出;
2. 遵循代码整洁之道,优化代码结构、方法拆分、命名规范,提升代码可读性;
3. 消除代码坏味道,比如重复代码、超大方法、超大类、魔法值、复杂的if-else嵌套等;
4. 优化异常处理,完善参数校验,避免潜在的空指针、资源泄漏等问题;
5. 可以使用合适的设计模式优化代码结构,但不能过度设计;
6. 优化代码性能,比如减少不必要的对象创建、优化循环逻辑、优化数据库查询等;
7. 补充完整的Javadoc注释与行内注释,提升代码的可维护性。
# 输出规范
1. 先输出代码中存在的问题与优化点分析,分点列出;
2. 输出完整的重构后的代码,保持类名、方法名、对外接口不变;
3. 详细说明每一处优化的原因、带来的好处,确保我能理解优化的逻辑;
4. 给出重构后的测试建议,确保原有功能不受影响。
模板4:报错排查与修复
# 角色定位
你是一名资深Java问题排查专家,精通Spring Boot项目的报错排查、根因定位、问题修复,拥有丰富的线上问题处理经验。
# 任务目标
请你帮我排查项目中出现的报错,定位问题的根因,并给出可落地的修复方案。
# 上下文信息
- 项目技术栈:[填写项目的技术栈与版本,比如Spring Boot 3.4.4 + MyBatis-Plus 3.5.7 + JDK 17]
- 报错发生的场景:[详细描述你做了什么操作后出现的报错,比如启动项目时、调用某个接口时、执行某个方法时]
- 复现步骤:[详细列出报错的复现步骤]
- 相关代码文件:@报错相关的类文件、@配置文件
- 项目的环境信息:[比如操作系统、JDK版本、MySQL版本等]
# 完整报错信息
[粘贴完整的报错堆栈、错误日志,越完整越好,不要只粘贴一句错误提示]
# 输出要求
1. 先分析报错信息,定位问题的根本原因,详细解释为什么会出现这个报错;
2. 给出完整的、可落地的修复方案,分步骤说明,确保我可以按照步骤完成修复;
3. 如果有多种修复方案,分别说明每个方案的优缺点、适用场景,给出推荐方案;
4. 给出预防这个问题再次出现的建议;
5. 如果需要修改代码,输出完整的修改后的代码,明确标注修改的位置。
模板5:单元测试代码生成
# 角色定位
你是一名Java测试开发专家,精通JUnit 5、Mockito框架,擅长编写高覆盖率、高有效性的单元测试用例,能够覆盖所有业务场景与边界条件。
# 任务目标
请你为我提供的Java类编写完整的单元测试代码,确保代码行覆盖率不低于80%,覆盖所有业务场景。
# 上下文信息
- 项目技术栈:JUnit 5 + Mockito + Spring Boot 3.4.4
- 待测试类的业务作用:[描述这个类的业务功能、所属模块]
- 待测试类的依赖:[描述这个类依赖的其他类]
- 项目的测试规范:[比如测试类的命名规范、测试方法的命名规范等]
# 待测试类完整代码
[粘贴完整的待测试类代码]
# 测试要求
1. 单元测试必须使用JUnit 5 + Mockito框架,模拟所有外部依赖,不依赖真实的数据库、第三方接口;
2. 测试用例必须覆盖待测试类的所有public方法,覆盖所有业务场景:
- 正常流程的成功场景;
- 参数校验失败的异常场景;
- 业务逻辑异常场景;
- 边界条件、极端值场景;
3. 每个测试方法必须遵循"given-when-then"的结构,逻辑清晰;
4. 每个测试方法必须添加清晰的注释,说明测试的场景、预期结果;
5. 测试用例必须可以独立运行,互相之间没有依赖;
6. 确保所有测试用例执行通过,没有语法错误。
# 输出规范
1. 先输出测试用例的覆盖场景清单,说明每个方法的测试场景;
2. 输出完整的单元测试类代码,包含完整的包名、导入语句、测试类、测试方法;
3. 说明单元测试的执行方法,以及如何查看代码覆盖率。
6.3 提示词高级技巧
技巧1:先确认方案,再生成代码
这是避免AI生成不符合预期代码的核心技巧。永远不要让AI直接"写代码",而是先让AI输出实现方案、设计思路、涉及的文件,你确认方案合理后,再让AI生成代码。这样可以避免AI生成大量不符合你预期的代码,导致大量返工,节省大量时间。
技巧2:精准的上下文管理
Cursor等工具支持通过@文件名的方式引用项目中的任意文件,你在Prompt中必须精准引用相关的文件,让AI完整理解项目的上下文,比如:
-
生成Controller代码时,引用对应的Service接口、DTO类、统一返回结果类;
-
生成业务代码时,引用pom.xml文件、.cursorrules规范文件、实体类;
-
排查报错时,引用报错相关的类、配置文件、完整的报错日志。
上下文越精准、越完整,AI生成的代码与现有项目的兼容性越好,越不容易出现"驴唇不对马嘴"的情况。
技巧3:增量迭代,小步快跑
不要一次性让AI实现整个项目的所有功能,也不要一次性让AI修改大量代码。正确的做法是:把大需求拆分为小的功能模块,一次只让AI实现一个模块,完成一个、验证一个、锁定一个,再开始下一个。
这样做的好处是:
-
上下文更小,AI的理解更精准,不容易出现逻辑混乱;
-
每一步都可验证、可回滚,出现问题可以快速定位,不会导致整个项目崩坏;
-
你可以持续把控项目的方向,避免AI偏离你的预期。
技巧4:明确的"禁止项"比"要求项"更重要
很多开发者在写Prompt时,只告诉AI"要做什么",却不告诉AI"不要做什么",最终导致AI生成很多无关的内容、引入不必要的依赖、破坏现有的架构。
正确的做法是:在Prompt中明确列出"禁止项",比如:
-
禁止修改与本功能无关的现有代码;
-
禁止引入额外的不必要依赖;
-
禁止使用已废弃的API;
-
禁止硬编码内容;
-
禁止一次性修改超过3个文件。
明确的禁止项,可以给AI划清边界,让它在你的框架内干活,不会自由发挥导致项目失控。
技巧5:用反馈迭代替代一次性完美
不要期望一次Prompt就能得到完美的结果,Vibe Coding的核心就是迭代循环。第一次生成的结果不符合预期,不要自己手动修改,而是把问题、你的优化建议、不满意的地方,清晰地反馈给AI,让它迭代优化。
比如:
-
不要说"这个代码写得不好,重写";
-
而是说"这段代码有以下3个问题:1. 参数校验没有覆盖XX场景;2. 异常处理没有抛出业务异常;3. 代码嵌套层级太深,可读性差。请你针对这3个问题,优化这段代码,保持原有功能不变。"
反馈越具体、越精准,AI优化的效果越好,经过2-3轮迭代,你一定能得到完全符合预期的结果。
七、最佳实践与避坑指南
Vibe Coding是一把双刃剑,用得好可以让你的开发效率提升5-10倍,用不好会让你的项目变成不可维护的屎山,甚至带来严重的线上故障。本节给出经过业界验证的最佳实践,以及最常见的坑与规避方案,让你少走弯路,真正用好Vibe Coding。
7.1 黄金协作原则:人机分工的正确姿势
Vibe Coding的核心不是"让AI替你干活",而是"人机协同,各自做自己最擅长的事"。经过大量实战验证,最健康、最高效的人机分工比例是20%纯Vibe + 80%负责任工程化,具体分工如下:
| 人类负责(核心竞争力) | AI负责(机械性工作) |
|---|---|
| 需求定义、边界约束、目标设定 | 样板代码、CRUD代码、重复代码生成 |
| 架构设计、模块拆分、技术选型 | 语法补全、API调用、代码格式化 |
| 核心业务逻辑、复杂算法设计 | 单元测试、集成测试代码生成 |
| 代码审查、质量把控、风险识别 | 报错排查、根因分析、简单bug修复 |
| 架构决策、技术债务管控 | 文档生成、注释补充、代码重构 |
| 线上故障处理、核心问题兜底 | 环境配置、依赖管理、脚本编写 |
这个分工原则的核心是:人类必须牢牢掌控决策权、架构权、最终责任,AI负责执行机械性、重复性、低价值的工作。绝对不能把核心业务逻辑、架构设计、安全管控交给AI,否则一定会出大问题。
7.2 代码质量管控最佳实践
Vibe Coding最常见的问题,就是AI生成的代码质量参差不齐,最终导致项目变成"屎山",无法维护。以下4个最佳实践,可以从根本上保证代码质量:
实践1:先定规范,后写代码
在项目开始前,必须把所有的编码规范、架构规则、技术约束,全部固化到.cursorrules文件中,让AI在生成代码前必须先读取这个文件,严格遵循你的规则。这是保证代码质量的第一道,也是最重要的防线。
.cursorrules文件必须包含以下内容:
-
角色定位:AI必须扮演的角色;
-
编码规范:命名规范、注释规范、代码格式规范;
-
技术栈约束:必须使用的技术、版本、禁止使用的内容;
-
架构规则:项目的分层架构、模块职责、代码结构要求;
-
代码质量要求:异常处理、参数校验、安全要求;
-
输出规范:AI生成代码时必须遵循的格式、步骤。
实践2:diff审查,而非逐行阅读
Vibe Coding不是让你完全不看代码,而是改变了代码审查的方式:从"逐行阅读每一行代码",变为"审查diff变更+核心逻辑校验"。
每次AI生成代码后,你必须审查以下核心点,不需要逐行看代码细节:
-
变更范围审查:AI修改的文件是否符合预期,有没有修改与本次功能无关的文件,有没有引入不必要的依赖;
-
架构合规审查:代码是否符合项目的分层架构,有没有破坏模块职责,有没有出现跨层调用;
-
核心逻辑审查:业务核心逻辑是否符合需求,有没有遗漏业务规则,有没有安全隐患;
-
规范合规审查:代码是否符合预先定义的编码规范,有没有硬编码、魔法值,有没有完整的注释;
-
异常处理审查:有没有做参数校验,有没有处理异常场景,边界条件是否覆盖。
实践3:测试先行,质量闭环
Vibe Coding中,测试代码必须和业务代码同步生成,甚至先让AI生成测试用例,再生成业务代码,这是保证代码质量的核心闭环。
必须遵循的测试原则:
-
所有业务功能必须同步生成单元测试,代码行覆盖率不低于80%;
-
所有接口必须生成集成测试用例,覆盖正常场景与异常场景;
-
每次代码修改后,必须执行所有相关的测试用例,确保没有引入回归问题;
-
核心业务逻辑必须做人工测试验证,不能完全依赖AI生成的测试。
实践4:静态扫描,自动兜底
在项目中集成静态代码扫描工具,作为代码质量的最后一道防线,自动发现AI生成代码中的问题。推荐Java项目集成以下工具:
-
SonarLint:实时扫描代码中的坏味道、bug、安全漏洞、性能问题;
-
Alibaba Java Coding Guidelines:检查代码是否符合阿里巴巴Java开发规范;
-
SpotBugs:静态分析字节码,发现潜在的bug;
-
OWASP Dependency-Check:扫描依赖包中的安全漏洞。
每次AI生成代码后,执行静态扫描,针对扫描出的问题,让AI自动修复,确保代码符合质量标准。
7.3 安全合规避坑指南
Vibe Coding带来了效率提升的同时,也带来了大量的安全风险,很多开发者因为不注意,导致了数据泄露、系统被攻击、知识产权纠纷等严重问题。以下是必须遵守的安全合规规则,一条都不能违反:
规则1:绝对不要在Prompt中泄露敏感信息
绝对不要在Prompt中粘贴、上传以下敏感信息,一旦上传,这些信息会被AI服务商记录,存在严重的泄露风险:
-
公司内部的源代码、未公开的业务逻辑、架构设计文档;
-
数据库地址、用户名、密码、API密钥、Token、私钥等敏感配置;
-
用户的个人信息、隐私数据、商业机密数据;
-
公司内部未公开的规章制度、项目计划。
如果需要AI基于现有代码生成内容,必须先对代码做脱敏处理,删除所有敏感信息,再提供给AI。企业级用户,必须使用私有化部署的AI服务,确保数据不出企业内网。
规则2:严格审核AI生成代码的安全漏洞
AI生成的代码,为了快速实现功能,经常会忽略安全问题,引入严重的安全漏洞,必须重点审核以下常见安全问题:
-
SQL注入漏洞:检查是否使用了预编译语句,有没有直接拼接SQL语句;
-
XSS跨站脚本漏洞:检查是否对用户输入做了转义处理,有没有直接输出用户输入的内容;
-
权限绕过漏洞:检查接口是否做了权限校验,有没有未授权访问的风险;
-
敏感信息泄露:检查有没有明文存储密码、敏感信息,有没有在日志中打印敏感信息;
-
依赖包漏洞:检查AI引入的依赖包是否存在已知的安全漏洞,是否使用了稳定的安全版本;
-
反序列化漏洞:检查有没有不安全的反序列化操作,有没有引入恶意代码的风险。
对于核心业务系统、对外提供服务的接口,必须做专业的安全渗透测试,不能直接上线AI生成的代码。
规则3:规避知识产权风险
AI生成的代码,是基于训练数据学习生成的,可能会包含受版权保护的代码,直接商用会带来知识产权纠纷。必须遵守以下规则:
-
商用代码必须做版权校验:使用专业的代码版权检测工具,检查AI生成的代码是否包含受版权保护的内容,避免侵权;
-
优先使用开源协议友好的AI工具:选择明确声明AI生成代码的知识产权归属用户的AI服务商,避免后续版权纠纷;
-
核心代码人工重写:对于项目的核心业务逻辑、核心算法,不要直接使用AI生成的代码,必须人工重写,确保知识产权完全归属自己;
-
保留完整的开发记录:保留所有的Prompt、AI生成的内容、人工修改的记录,一旦出现知识产权纠纷,可以作为证据。
7.4 架构债务规避最佳实践
Vibe Coding最容易被忽略的风险,就是架构债务。很多开发者为了快速实现功能,让AI自由发挥,最终导致项目架构混乱、模块耦合严重、无法维护、无法迭代,只能推倒重来。以下3个最佳实践,可以从根本上规避架构债务:
实践1:先架构,后代码,绝对不能反过来
这是规避架构债务的核心原则。在项目开始前,你必须先设计好项目的整体架构、模块拆分、分层规则、接口规范,让AI严格在你设计的架构内生成代码。绝对不能让AI先写代码,你再去补架构设计,这样一定会导致架构混乱。
实践2:架构决策必须由人主导,AI只能提供建议
架构设计是软件开发中最核心、最需要经验的工作,绝对不能交给AI完成。AI可以给你提供架构方案的建议、不同方案的优缺点对比,但最终的架构决策必须由你做出,你必须对架构的合理性、可扩展性、可维护性负责。
对于重要的架构决策,建议使用ADR(架构决策记录) 文档,记录决策的背景、可选方案、决策原因、后果,让AI也理解架构决策的背后逻辑,避免后续修改破坏架构。
实践3:小步迭代,定期重构,避免技术债务累积
Vibe Coding快速实现功能的同时,也会快速累积技术债务。你必须建立"小步迭代、定期重构"的机制,避免技术债务越积越多,最终无法收拾:
-
每完成一个功能模块:做一次小的重构,优化代码结构,消除代码坏味道,确保代码符合架构规范;
-
每完成一个里程碑:做一次完整的架构审查,检查有没有偏离架构设计,有没有模块耦合、职责不清的问题,针对问题做集中重构;
-
每个迭代周期:预留20%的时间,专门用于偿还技术债务,优化代码质量、架构设计,绝对不能只做功能开发,不做重构优化。
7.5 个人能力保持:避免技术退化的核心方法
很多开发者担心,长期使用Vibe Coding,会导致自己的编程能力退化,最终变成"只会提需求的AI保姆"。这种担心不是多余的,如果你完全依赖AI,放弃了手动编码、底层原理学习,一定会出现技术退化。以下4个方法,可以让你在享受Vibe Coding效率红利的同时,保持甚至提升自己的技术能力:
方法1:核心代码必须手写,保持编程手感
对于以下核心代码,必须亲自手写,绝对不要依赖AI生成:
-
项目的核心架构设计、核心业务逻辑;
-
复杂的算法、高性能的核心代码;
-
涉及安全、资金、核心数据的代码;
-
底层框架、中间件的定制化开发代码。
手写这些核心代码,可以让你保持编程手感,深入理解业务逻辑与技术实现,不会被AI"养废"。AI只用来处理那些重复的、低价值的样板代码,让你有更多的时间,专注于更有技术深度的核心工作。
方法2:知其然,更要知其所以然
AI生成代码后,不要直接接受、运行,对于核心逻辑、复杂实现,你必须问自己:"为什么要这么实现?背后的原理是什么?有没有更好的实现方式?"
你可以让AI给你解释代码的实现逻辑、设计思路、背后的技术原理,通过这种方式,学习AI的优秀实现思路,补充自己的知识盲区。长期坚持,你不仅不会技术退化,还能从AI生成的代码中,学到更多的最佳实践,提升自己的技术能力。
方法3:定期做无AI的编程训练
定期给自己安排无AI的编程训练,比如:
-
每周拿出半天时间,关闭AI工具,纯手动写代码,实现一个小功能、一个算法题;
-
学习新技术、新框架时,先纯手动写代码实现demo,理解底层原理后,再用AI提升效率;
-
参与编程竞赛、开源项目贡献,纯手动完成核心代码开发,锻炼自己的编程能力。
这种训练,可以让你保持底层的编程能力,不会因为长期依赖AI,导致手动编码能力退化,面对AI无法解决的复杂问题时,依然有能力兜底。
方法4:把精力从"怎么写"转移到"怎么设计得更好"
Vibe Coding把你从重复的编码工作中解放出来,你应该把节省下来的时间,投入到更有价值的、更高维度的能力提升上,比如:
-
深入学习架构设计、分布式系统、高并发、高可用等底层原理;
-
学习领域驱动设计(DDD)、微服务架构设计、系统性能优化等高级能力;
-
提升需求拆解、产品设计、技术管理、团队协作等软技能;
-
研究前沿技术,比如AI、云原生、大模型应用开发等,拓展自己的技术边界。
Vibe Coding时代,开发者的核心竞争力,已经从"会写多少行代码",转变为"能不能设计出更好的系统、能不能解决更复杂的业务问题、能不能用技术创造更大的业务价值"。你需要做的,不是和AI比谁写代码更快,而是成为AI的指挥官,用AI放大自己的能力,成为更优秀的架构师、技术专家。
八、团队级落地:企业中Vibe Coding的工程化治理
Vibe Coding不仅能提升个人开发者的效率,也正在被越来越多的企业引入,成为团队开发的新模式。但个人使用和团队使用完全是两个概念,团队级落地如果没有完善的治理体系,会导致代码规范混乱、架构不统一、安全风险失控、知识产权纠纷等严重问题。
8.1 团队落地的核心原则
企业团队引入Vibe Coding,必须遵循以下3个核心原则,这是所有治理体系的基础:
-
效率与风险平衡:不能只追求效率提升,忽略安全、合规、质量风险,必须建立完善的风险管控体系,在效率与风险之间找到平衡;
-
规范先行,统一标准:团队使用前,必须先制定统一的编码规范、提示词规范、架构规范、安全规范、审查流程,所有团队成员必须严格遵循,避免"千人千面"导致的项目混乱;
-
人机协同,人是核心:AI是提升团队效率的工具,绝对不能替代人的决策与责任。所有代码的最终责任必须由对应的开发人员承担,必须建立"AI生成、人负责审核、人兜底责任"的机制。
8.2 团队级规范体系建设
规范体系是团队级Vibe Coding落地的核心,必须在团队使用前,制定并发布以下统一规范:
1. 统一的编码规范与架构规范
-
制定团队统一的Java编码规范,基于阿里巴巴Java开发规范,结合团队的业务场景做定制化调整;
-
制定团队统一的项目架构规范,明确分层架构、模块拆分、接口设计、数据库设计规范;
-
为不同类型的项目(比如Spring Boot微服务、中间件、工具类项目)制定统一的项目模板、目录结构、基础组件;
-
所有项目必须使用统一的
.cursorrules文件,确保AI生成的代码完全符合团队规范。
2. 提示词工程规范
-
制定团队统一的提示词模板库,覆盖项目初始化、功能开发、代码重构、测试生成、报错修复等常用场景,所有团队成员必须基于模板编写Prompt,提升Prompt的标准化程度与质量;
-
建立团队优秀Prompt共享库,沉淀团队内经过验证的高质量Prompt,持续优化迭代;
-
定期开展提示词工程培训,提升团队成员的Prompt编写能力,统一团队的Prompt编写风格。
3. 安全合规规范
-
制定AI工具使用安全规范,明确禁止在Prompt中上传、泄露公司的源代码、商业机密、用户隐私数据、敏感配置信息;
-
明确AI工具的选型标准,优先选择支持私有化部署、数据安全合规、知识产权清晰的AI工具,禁止使用未经安全审核的第三方AI工具;
-
制定代码安全审核规范,明确AI生成代码必须经过的安全扫描、渗透测试流程,核心业务代码必须经过人工安全审核;
-
制定知识产权管理规范,明确AI生成代码的版权归属、商用规则,避免知识产权纠纷。
4. 代码审查与发布规范
-
优化团队的Code Review流程,明确AI生成代码的审查重点、审查标准、审查责任人,确保每一行AI生成的代码都经过人工审查,才能合并到主分支;
-
制定严格的发布流程,AI生成的代码必须经过单元测试、集成测试、静态扫描、安全扫描、Code Review,才能发布到生产环境;
-
建立代码质量门禁,在CI/CD流水线中集成代码质量扫描、安全扫描、测试覆盖率检查,不满足标准的代码无法合并、无法发布。
8.3 企业级工具链与基础设施建设
为了支撑团队级Vibe Coding的落地,企业必须搭建统一的、安全的、可控的工具链与基础设施,核心包括:
1. 私有化部署的AI代码服务
企业级用户,绝对不能使用公网的SaaS化AI服务,必须搭建私有化部署的AI代码服务,确保所有数据、代码、Prompt都不出企业内网,从根本上杜绝数据泄露风险。
-
模型选型:推荐使用开源的代码专项大模型,比如DeepSeek-Coder、CodeLlama、Qwen-Coder等,基于企业内部的代码库、编码规范做微调,让模型更贴合企业的开发场景;
-
服务部署:基于K8s搭建私有化的AI代码服务,提供统一的API接口,对接企业内部的开发工具;
-
权限管控:对接企业的统一身份认证系统,实现细粒度的权限管控、操作审计、日志留存,确保所有操作可追溯、可管控。
2. 统一的开发IDE与插件体系
-
为团队统一指定开发IDE,比如Cursor企业版、JetBrains IDEA + 企业内部AI插件,确保所有团队成员使用统一的开发工具;
-
开发企业内部的定制化插件,集成团队的规范模板、Prompt模板、代码扫描工具、CI/CD流水线,提升团队的开发效率;
-
建立IDE的统一配置管理,确保所有团队成员的编码规范、格式化规则、AI配置统一,避免出现"每个人的代码风格都不一样"的问题。
3. 一体化的CI/CD与代码质量管控平台
-
在企业现有的CI/CD流水线中,集成AI代码辅助能力,比如自动代码审查、自动测试生成、自动漏洞修复、自动文档生成,提升流水线的效率;
-
搭建统一的代码质量管控平台,集成静态代码扫描、安全漏洞扫描、依赖包漏洞检测、测试覆盖率统计等能力,对AI生成的代码做全流程的质量管控;
-
建立代码质量度量体系,量化每个项目、每个开发人员的代码质量、AI工具使用效率,持续优化团队的开发流程。
8.4 团队人才培养与能力模型升级
Vibe Coding时代,企业对开发人员的能力要求发生了根本性的变化,企业必须建立新的人才培养体系,帮助团队成员完成能力模型的升级。
新的能力模型:从"编码执行者"到"AI时代的技术决策者"
Vibe Coding时代,优秀的开发人员需要具备以下核心能力,企业的人才培养必须围绕这些能力展开:
-
需求拆解与架构设计能力:能够把模糊的业务需求,拆解为AI可执行的清晰模块,设计合理的技术架构,这是核心中的核心;
-
提示词工程能力:能够编写精准、高效的Prompt,让AI精准输出符合预期的结果,最大化AI的效率;
-
代码审查与质量把控能力:能够快速审查AI生成的代码,识别其中的问题、风险、优化点,确保代码质量;
-
系统思维与风险预判能力:能够提前识别架构、安全、性能上的潜在风险,通过规范与约束,让AI提前规避;
-
复杂问题兜底能力:能够解决AI无法解决的复杂技术问题、线上故障,成为团队的技术兜底;
-
持续学习与技术创新能力:能够持续学习前沿技术,用AI工具快速落地新技术、新方案,为业务创造价值。
人才培养落地方法
-
体系化培训:定期开展Vibe Coding、提示词工程、AI代码工具使用的培训,分享最佳实践、避坑指南,提升团队成员的基础能力;
-
实战演练:组织AI编程实战竞赛、项目演练,让团队成员在实战中提升与AI协同的能力,沉淀优秀的实践经验;
-
经验共享:建立团队内的经验共享机制,定期举办分享会,让团队成员分享自己使用AI工具的技巧、踩过的坑、优秀的Prompt,形成知识沉淀;
-
导师制:让团队内AI工具使用熟练、技术能力强的资深开发者,带教新人,帮助新人快速适应新的开发模式,避免走弯路;
-
考核机制升级:优化团队的绩效考核机制,不再以"代码行数"作为考核指标,而是以"业务价值交付、代码质量、架构设计能力、技术创新"为核心考核指标,引导团队成员完成能力升级。
九、边界认知与未来展望
9.1 Vibe Coding的适用边界:什么场景适合,什么场景不适合
Vibe Coding不是万能的,它有明确的适用边界,只有在合适的场景中使用,才能最大化它的价值,在不合适的场景中使用,只会带来灾难。
强烈推荐使用Vibe Coding的场景
-
快速原型验证与MVP开发:这是Vibe Coding最擅长的场景,你可以在几小时内把一个创意转化为可运行的原型,快速验证创意的可行性,极大降低试错成本;
-
内部工具、小项目开发:对于企业内部使用的管理工具、小功能、小项目,Vibe Coding可以极大提升开发效率,快速交付可用的产品;
-
样板代码、CRUD功能开发:对于重复的、标准化的CRUD功能、样板代码,Vibe Coding可以一键生成,彻底解放开发者的双手;
-
学习新技术、新框架:当你学习一门新的技术、新的框架时,可以用Vibe Coding快速生成demo、示例代码,理解技术的使用方法,极大提升学习效率;
-
单元测试、文档生成:对于机械性的测试代码编写、项目文档生成工作,Vibe Coding可以快速完成,质量高、速度快;
-
报错排查、简单bug修复:对于常见的报错、简单的bug,Vibe Coding可以快速定位根因,给出修复方案,极大提升调试效率。
不推荐使用Vibe Coding的场景
-
核心金融系统、高并发交易系统:这类系统对代码的稳定性、安全性、性能有极致的要求,代码的每一行都必须经过严格的审核、测试,绝对不能使用纯Vibe模式开发,必须人工主导、严格把控;
-
底层基础设施、核心中间件开发:比如数据库、操作系统、分布式中间件、编译器等底层系统,开发这类系统需要极强的底层技术积累,对细节的极致把控,AI无法胜任,只能做辅助;
-
涉及用户隐私、数据安全的核心系统:这类系统有严格的合规要求,代码的任何一个漏洞都可能导致严重的数据泄露事件,必须人工严格审核每一行代码,不能依赖AI生成;
-
高复杂度的算法、核心业务逻辑:比如复杂的风控算法、推荐算法、交易结算逻辑,这类逻辑对准确性要求极高,必须由资深开发人员人工设计、编写、测试,AI只能做辅助,不能主导;
-
需要长期维护、迭代的大型企业级系统:这类系统对架构的可扩展性、可维护性要求极高,必须由资深架构师人工设计架构,严格把控代码质量,不能让AI自由发挥,否则会导致架构快速崩坏,无法维护。
9.2 行业未来趋势
Vibe Coding不是昙花一现的风口,而是软件开发行业不可逆的发展趋势,未来几年,会呈现以下几个核心发展方向:
1. 从"代码生成"到"全流程自动化"
目前的Vibe Coding,主要聚焦于代码生成环节,未来的AI编程工具,会实现从需求分析、架构设计、代码生成、测试部署、运维监控的全流程自动化。你只需要描述业务需求,AI会自动完成整个软件的全生命周期管理,真正实现"自然语言定义软件,AI完成所有落地工作"。
2. 从"通用模型"到"垂直领域专属模型"
目前的代码大模型都是通用模型,对不同行业、不同业务场景的适配能力有限。未来,会出现大量垂直领域的代码专属模型,比如金融行业专属模型、电商行业专属模型、制造业专属模型,这些模型会深度学习垂直领域的业务规则、行业规范、最佳实践,生成的代码更贴合行业场景,bug率更低,安全性更高。
3. 从"个人工具"到"团队协同平台"
目前的Vibe Coding工具,主要面向个人开发者,未来会向团队协同平台方向发展,实现多人协同的AI编程。团队成员可以共享项目上下文、Prompt、架构设计,AI会理解整个团队的开发规范、业务逻辑,为整个团队提供统一的、标准化的AI辅助能力,提升整个团队的协同效率。
4. 从"辅助工具"到"开发范式的彻底重构"
随着AI技术的不断成熟,Vibe Coding会从"开发者的辅助工具",彻底重构整个软件开发的范式。未来的软件开发,不再是以"代码"为核心,而是以"需求、意图、业务价值"为核心。开发者的角色,会从"代码编写者",彻底转变为"产品设计师、架构师、AI指挥官",软件开发的门槛会极大降低,创意落地的效率会极大提升。
9.3 写给Java开发者的话
作为Java开发者,我们经历了从JSP到Spring Boot,从单体应用到微服务,从手动编码到AI辅助编程的多次技术变革。每一次技术变革,都会有人被淘汰,也会有人抓住机遇,实现能力与职业的跃升。
Vibe Coding不是来取代Java开发者的,而是来解放我们的。它把我们从重复的、机械的CRUD编码工作中解放出来,让我们有更多的时间和精力,去学习更有深度的底层技术,去设计更优秀的系统架构,去解决更复杂的业务问题,去创造更大的业务价值。
未来,只会手写代码的Java开发者,一定会被AI取代;但懂得用AI放大自己能力、懂业务、懂架构、懂设计的Java开发者,会变得越来越值钱。
Vibe Coding的核心,从来都不是"忘记代码的存在",而是"让代码回归它本来的位置"——代码是实现业务价值的工具,而不是开发者的终极目标。我们的终极目标,是用技术解决问题,用代码创造价值。
希望这篇指南,能帮助你真正理解Vibe Coding,用好Vibe Coding,在AI时代,成为更优秀、更不可替代的Java技术专家。
Happy Vibe Coding! 🚀
AtomGit 是由开放原子开源基金会联合 CSDN 等生态伙伴共同推出的新一代开源与人工智能协作平台。平台坚持“开放、中立、公益”的理念,把代码托管、模型共享、数据集托管、智能体开发体验和算力服务整合在一起,为开发者提供从开发、训练到部署的一站式体验。
更多推荐



所有评论(0)