三段式电流保护方案设计及仿真分析
三段式电流保护方案设计及仿真分析(含说明文档) ①说明文档主要内容:三段式电流保护理论分析、3段保护整定计算、仿真模型搭建参数设置、仿真结果分析 ②设计要求:线路AB上发生相间短路故障时,保护能快速地将故障与系统隔离。 分析线路AB不同位置发生相间短路故障时,三段式电流保护实际动作情况。 ③已知参数:电源电压为35kV,电源最大和最小等效电抗分别为XS.max=9Ω,XS. min=6Ω,线路电抗为XAB=10Ω,XBC=24Ω;线路AB的最大负荷电流为100A。

在电力系统保护领域,三段式电流保护是一种经典且常用的保护方式。今天咱们就来聊聊基于给定条件下的三段式电流保护方案设计以及仿真分析,还会附上说明文档的主要内容介绍。
一、设计要求解读
咱们要实现的是,当线路AB上发生相间短路故障时,保护装置得迅速把故障部分从系统中隔离开来。而且,要能分析线路AB不同位置发生相间短路故障时,三段式电流保护实际是怎么动作的。这就好比给线路AB配备了一套“智能保镖”,一旦有故障入侵,迅速出手解决。
二、已知参数梳理
这里给出了一些关键参数,电源电压为35kV ,电源最大等效电抗$X{S.max}=9Ω$,最小等效电抗$X{S.min}=6Ω$,线路AB电抗$X{AB}=10Ω$,线路BC电抗$X{BC}=24Ω$ ,线路AB最大负荷电流为100A。这些参数就是咱们后续设计和分析的基石。
三、三段式电流保护理论分析
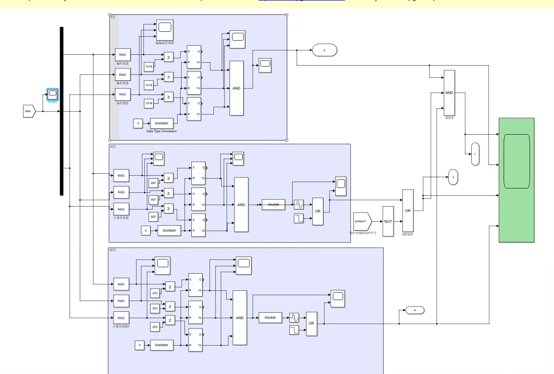
三段式电流保护,从名字就知道它分为三段:电流速断保护(第1段)、限时电流速断保护(第2段)和过电流保护(第3段)。

电流速断保护,它的动作电流是按照躲过被保护线路末端最大短路电流来整定的。为啥这么做呢?就是为了能快速切除靠近电源端的近处短路故障,像短跑运动员一样,追求极致的速度。

限时电流速断保护,它要和相邻线路的电流速断保护配合,动作电流要大于相邻线路电流速断保护的动作电流。它的作用是切除本线路首段速断保护范围以外的故障,并且带有一定的延时,比速断保护多了点“耐心”。

三段式电流保护方案设计及仿真分析(含说明文档) ①说明文档主要内容:三段式电流保护理论分析、3段保护整定计算、仿真模型搭建参数设置、仿真结果分析 ②设计要求:线路AB上发生相间短路故障时,保护能快速地将故障与系统隔离。 分析线路AB不同位置发生相间短路故障时,三段式电流保护实际动作情况。 ③已知参数:电源电压为35kV,电源最大和最小等效电抗分别为XS.max=9Ω,XS. min=6Ω,线路电抗为XAB=10Ω,XBC=24Ω;线路AB的最大负荷电流为100A。

过电流保护,动作电流是按躲过线路最大负荷电流来整定的,主要用于切除本线路及相邻线路的故障,算是三段保护里的“兜底选手”,不过动作时间相对较长。
四、3段保护整定计算
1. 电流速断保护(第1段)
首先计算线路AB末端三相短路电流$I{k3.max}$,根据公式$I{k3.max}=\frac{U}{\sqrt{3}(X{S.min}+X{AB})}$,代入$U = 35kV = 35000V$,$X{S.min}=6Ω$,$X{AB}=10Ω$,可得:
U = 35000
Xs_min = 6
Xab = 10
Ik3_max = U / (3**0.5 * (Xs_min + Xab))
print(f"线路AB末端三相短路电流I_{{k3.max}}为: {Ik3_max:.2f}A")
计算结果$I{k3.max}$就是咱们电流速断保护动作电流$I{op1}$整定的重要依据,通常$I{op1}=k{rel1} I{k3.max}$,$k{rel1}$为可靠系数,一般取1.2 - 1.3 。假设取$k{rel1}=1.2$,则$I{op1}=1.2 Ik3_max$。这里可靠系数就是为了保证在最大短路电流波动等情况下,保护也能可靠动作。
2. 限时电流速断保护(第2段)
先计算相邻线路BC的电流速断保护动作电流$I{op2.BC}$,同样的思路,根据BC线路参数计算末端最大短路电流,进而得到$I{op2.BC}$。咱们线路AB的限时电流速断保护动作电流$I{op2}$要大于$I{op2.BC}$,$I{op2}=k{rel2} * I{op2.BC}$,$k{rel2}$为可靠系数,一般取1.1 - 1.2 。这里可靠系数取值不同是因为它和相邻线路保护配合,要考虑不同的可靠性因素。
3. 过电流保护(第3段)
过电流保护动作电流$I{op3}$按躲过线路AB最大负荷电流$I{L.max}$来整定,$I{op3}=k{rel3} K{re} I{L.max}$,$k{rel3}$为可靠系数,一般取1.15 - 1.25 ,$K{re}$为返回系数,一般取0.85 - 0.95 。这里考虑返回系数是因为故障切除后,保护要能可靠返回,不影响线路正常运行。
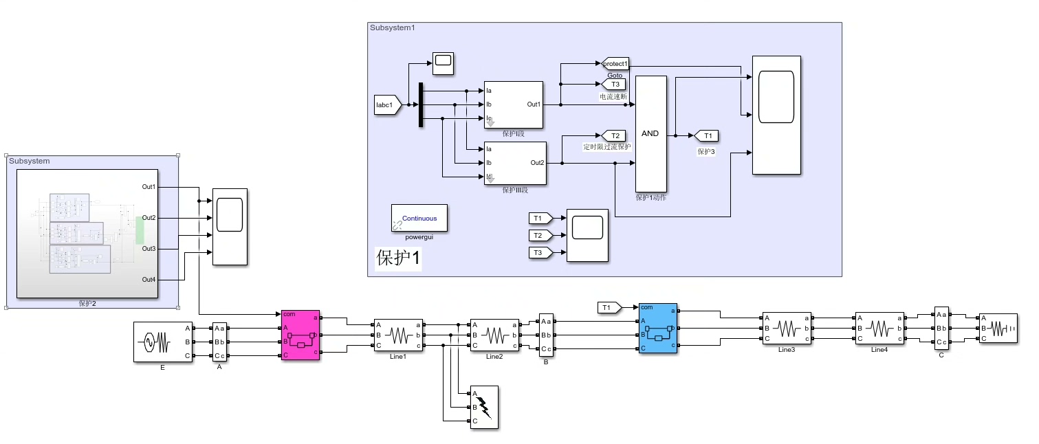
五、仿真模型搭建参数设置
在仿真软件(比如MATLAB/Simulink)里搭建电力系统模型。电源模块设置电压为35kV ,电抗按$X{S.max}$和$X{S.min}$分别设置不同工况。线路AB和BC模块设置对应的电抗值$X{AB}=10Ω$,$X{BC}=24Ω$。

电流测量模块布置在AB线路上,三段式电流保护模块按前面整定计算好的动作电流和动作时间进行参数设置。比如电流速断保护模块,设置动作电流为$I{op1}$,动作时间极短(近乎0);限时电流速断保护模块设置动作电流$I{op2}$和合适的延时;过电流保护模块设置动作电流$I_{op3}$和较长的延时。
六、仿真结果分析
通过仿真,我们可以直观看到线路AB不同位置发生相间短路故障时三段式电流保护的动作情况。当在靠近电源端短路时,电流速断保护迅速动作,就像前面说的,它是“短跑健将”,快速切除故障。如果故障发生在电流速断保护范围外但在限时电流速断保护范围内,限时电流速断保护会在一定延时后动作。要是故障位置更靠后,前两段保护都没覆盖到,过电流保护就会“兜底”,在相对较长延时后动作。

从仿真结果还能分析保护动作的可靠性、速动性和选择性。比如,各段保护是否在预期的故障情况下准确动作,有没有出现误动或拒动;动作时间是否符合设计要求,能否满足快速切除故障同时又保证选择性,避免不必要的停电范围扩大。

这样,通过理论分析、整定计算、仿真模型搭建及结果分析,咱们就完成了三段式电流保护方案设计及仿真分析,对线路AB的保护有了全面且深入的认识。
AtomGit 是由开放原子开源基金会联合 CSDN 等生态伙伴共同推出的新一代开源与人工智能协作平台。平台坚持“开放、中立、公益”的理念,把代码托管、模型共享、数据集托管、智能体开发体验和算力服务整合在一起,为开发者提供从开发、训练到部署的一站式体验。
更多推荐



所有评论(0)