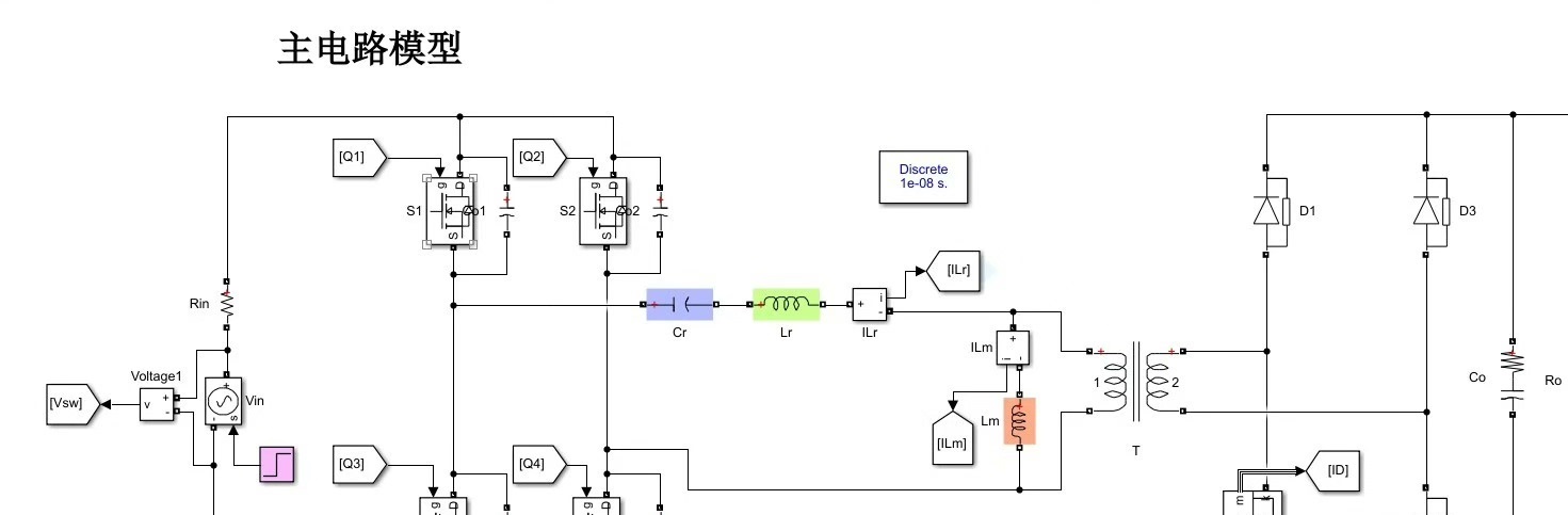
全桥LLC谐振变换器变频 - 移相混合控制仿真探索
全桥LLC谐振变换器变频-移相混合控制仿真。 [1]参考文献:《全桥LLC谐振变换器的混合式控制策略_李菊》 拓宽电压范围。 保证mos管的ZVS零电压开通和二极管的ZCS零电流关断。 [2]模式切换: ①当输入<输出电压时,变换器处于升压模式,采用变频控制模式,, ②当输入>输出电压时,变换器处于降压模式,采用定频模式也就是移相模型。 [3]具体策略如下:当输入电压较低时,采用变频控制,变换器满占空比工作,通过改变开关频率来调 节输出电压,称此时变换器工作在变频(Variable-Frequency,VF)模式;当输入电压较高时, 采用定频控制,变换器工作在所设定的最高频率,通过调节移相角来控制输出电压,称此时变 换器工作在移相(Phase-Shift,PS)模式。

最近研究了全桥LLC谐振变换器的变频 - 移相混合控制,感觉这其中的门道还挺有意思,来和大家分享一下。先说说参考的一篇论文《全桥LLC谐振变换器的混合式控制策略_李菊》,给了我不少启发。
一、控制目标
拓宽电压范围
变换器需要适应不同的输入输出电压情况,能够在较宽的电压范围内稳定工作,这对于很多实际应用场景来说至关重要,比如不同电压等级的电源适配。
保证mos管的ZVS零电压开通和二极管的ZCS零电流关断
这一点能大大降低功率器件的开关损耗,提高变换器的效率。想象一下,如果每次开关都损耗大量能量,那整个系统的能效就会大打折扣。实现ZVS和ZCS就像是给变换器的开关过程加了一层“润滑剂”,让能量转换更加顺畅。
二、模式切换
升压模式(输入<输出电压) - 变频控制模式
当输入电压小于输出电压时,变换器处于升压模式,就采用变频控制模式。这就好比你开车,路况不好的时候(输入电压低),你得灵活调整车速(开关频率)来保证顺利到达目的地(输出稳定电压)。
降压模式(输入>输出电压) - 定频(移相)模式
而当输入电压大于输出电压,变换器进入降压模式,采用定频模式,也就是移相模型。这时候就像路况好,你可以保持一个稳定的速度(最高频率),通过调整方向盘的转向角度(移相角)来控制前进方向(输出电压)。
三、具体策略
变频(Variable - Frequency,VF)模式
当输入电压较低时,变换器满占空比工作,通过改变开关频率来调节输出电压。下面简单写一段代码示意(以Python为例,实际电路控制代码会基于硬件平台和编程语言):
# 假设这里模拟变频控制,设定初始参数
input_voltage = 20 # 输入电压
output_voltage_set = 50 # 期望输出电压
min_frequency = 50000 # 最小开关频率
max_frequency = 200000 # 最大开关频率
current_frequency = min_frequency
while True:
# 根据输入输出电压关系调整频率
if input_voltage < output_voltage_set:
# 这里简单示意,实际会有更复杂算法
current_frequency += 1000
if current_frequency > max_frequency:
current_frequency = max_frequency
else:
break
print(f"当前开关频率: {current_frequency} Hz")
在这段代码里,我们模拟了输入电压较低时,通过增加开关频率来试图调节输出电压。当输入电压小于期望输出电压时,每次循环都增加一定的频率值,直到达到最大频率。
移相(Phase - Shift,PS)模式
当输入电压较高时,变换器工作在所设定的最高频率,通过调节移相角来控制输出电压。同样用一段代码示意:
# 假设这里模拟移相控制,设定初始参数
input_voltage = 80 # 输入电压
output_voltage_set = 50 # 期望输出电压
max_phase_shift = 180 # 最大移相角
current_phase_shift = 0
while True:
# 根据输入输出电压关系调整移相角
if input_voltage > output_voltage_set:
# 简单示意调整移相角
current_phase_shift += 5
if current_phase_shift > max_phase_shift:
current_phase_shift = max_phase_shift
else:
break
print(f"当前移相角: {current_phase_shift} 度")
在这个代码中,当输入电压大于期望输出电压时,每次循环增加一定的移相角度,直到达到最大移相角,以此来控制输出电压。

全桥LLC谐振变换器变频-移相混合控制仿真。 [1]参考文献:《全桥LLC谐振变换器的混合式控制策略_李菊》 拓宽电压范围。 保证mos管的ZVS零电压开通和二极管的ZCS零电流关断。 [2]模式切换: ①当输入<输出电压时,变换器处于升压模式,采用变频控制模式,, ②当输入>输出电压时,变换器处于降压模式,采用定频模式也就是移相模型。 [3]具体策略如下:当输入电压较低时,采用变频控制,变换器满占空比工作,通过改变开关频率来调 节输出电压,称此时变换器工作在变频(Variable-Frequency,VF)模式;当输入电压较高时, 采用定频控制,变换器工作在所设定的最高频率,通过调节移相角来控制输出电压,称此时变 换器工作在移相(Phase-Shift,PS)模式。

通过这样的变频 - 移相混合控制策略,全桥LLC谐振变换器能够在不同的输入电压情况下,高效稳定地工作,实现更好的性能表现。这在电力电子领域的应用中,无疑具有重要的实际意义。希望这篇博文能让大家对全桥LLC谐振变换器的这种控制方式有更清晰的理解。





AtomGit 是由开放原子开源基金会联合 CSDN 等生态伙伴共同推出的新一代开源与人工智能协作平台。平台坚持“开放、中立、公益”的理念,把代码托管、模型共享、数据集托管、智能体开发体验和算力服务整合在一起,为开发者提供从开发、训练到部署的一站式体验。
更多推荐

所有评论(0)