传热学仿真-主题071-蒙特卡罗法辐射模拟
第七十一篇:蒙特卡罗法辐射模拟
摘要
蒙特卡罗法是辐射传热数值模拟的重要方法,通过统计随机射线传播来求解辐射传输问题。本教程系统介绍蒙特卡罗法的基本原理,讨论光子追踪、边界处理、统计收敛等关键问题。通过Python实现蒙特卡罗辐射模拟,包括角系数计算、参与性介质辐射、表面间辐射换热等典型问题。本教程涵盖随机数生成、射线追踪算法、方差缩减技术等核心内容。通过本教程的学习,读者将掌握蒙特卡罗法在辐射传热中的应用,能够进行复杂几何和物理条件下的辐射模拟。
关键词
蒙特卡罗法,辐射传输,光子追踪,随机模拟,角系数,参与性介质,方差缩减

1. 蒙特卡罗法基础
1.1 基本原理
蒙特卡罗法基于概率统计原理,通过大量随机采样来估计物理量的期望值:
⟨f⟩=∫f(x)p(x)dx≈1N∑i=1Nf(xi)\langle f \rangle = \int f(x) p(x) dx \approx \frac{1}{N} \sum_{i=1}^{N} f(x_i)⟨f⟩=∫f(x)p(x)dx≈N1i=1∑Nf(xi)
其中 xix_ixi 是从概率分布 p(x)p(x)p(x) 中抽取的随机样本。
1.2 随机数生成
均匀分布随机数:
使用伪随机数生成器产生 [0,1][0, 1][0,1] 区间的均匀分布随机数。
非均匀分布随机数:
通过逆变换法或接受-拒绝法生成特定分布的随机数。
1.3 射线追踪
发射点选择:
根据表面发射特性随机选择发射点。
方向选择:
漫射表面:
θ=arccos(ξ1),ϕ=2πξ2\theta = \arccos(\sqrt{\xi_1}), \quad \phi = 2\pi \xi_2θ=arccos(ξ1),ϕ=2πξ2
其中 ξ1,ξ2\xi_1, \xi_2ξ1,ξ2 是均匀分布随机数。
传播追踪:
计算射线与表面的交点,确定吸收或反射。
2. 辐射传热中的蒙特卡罗法
2.1 角系数计算
从表面 iii 发射 NNN 条射线,统计到达表面 jjj 的射线数 NijN_{ij}Nij:
Fij=NijNF_{ij} = \frac{N_{ij}}{N}Fij=NNij
2.2 辐射换热计算
发射功率分配:
根据表面温度和发射率分配射线能量。
能量统计:
统计到达各表面的能量,计算辐射换热量。
2.3 参与性介质
吸收和散射:
根据介质的吸收系数和散射系数决定光子命运。
自由程抽样:
l=−ln(ξ)βl = -\frac{\ln(\xi)}{\beta}l=−βln(ξ)
其中 β=κ+σs\beta = \kappa + \sigma_sβ=κ+σs 为消光系数。
3. Python仿真实现
3.1 角系数蒙特卡罗计算
"""
主题071:蒙特卡罗法辐射模拟
角系数蒙特卡罗计算
"""
import numpy as np
import matplotlib.pyplot as plt
from mpl_toolkits.mplot3d import Axes3D
import os
# 创建输出目录
output_dir = r'd:\文档\500仿真领域\工程仿真\传热学仿真\主题071'
os.makedirs(output_dir, exist_ok=True)
# 设置中文字体
plt.rcParams['font.sans-serif'] = ['SimHei', 'DejaVu Sans']
plt.rcParams['axes.unicode_minus'] = False
def mc_view_factor_parallel_plates(n_rays, L=1.0, show_progress=True):
"""
使用蒙特卡罗法计算两个平行正方形平板间的角系数
平板边长为1,间距为L
"""
n_hits = 0
for i in range(n_rays):
if show_progress and i % 10000 == 0:
print(f"进度: {i}/{n_rays}")
# 在表面1上随机选择发射点
x1 = np.random.uniform(0, 1)
y1 = np.random.uniform(0, 1)
# 漫射发射:随机方向
# 极角:cos(theta) = sqrt(xi)
xi1 = np.random.uniform(0, 1)
theta = np.arccos(np.sqrt(xi1))
# 方位角:均匀分布
xi2 = np.random.uniform(0, 1)
phi = 2 * np.pi * xi2
# 方向向量(z方向向上)
dx = np.sin(theta) * np.cos(phi)
dy = np.sin(theta) * np.sin(phi)
dz = np.cos(theta)
# 计算与表面2的交点
if dz > 0: # 向上发射
t = L / dz
x2 = x1 + t * dx
y2 = y1 + t * dy
# 检查是否在表面2范围内
if 0 <= x2 <= 1 and 0 <= y2 <= 1:
n_hits += 1
F12 = n_hits / n_rays
return F12
# 计算不同射线数下的角系数
n_rays_list = [1000, 5000, 10000, 50000, 100000]
F_values = []
print("开始蒙特卡罗角系数计算...")
for n in n_rays_list:
F = mc_view_factor_parallel_plates(n, L=1.0, show_progress=False)
F_values.append(F)
print(f"射线数: {n:6d}, 角系数: {F:.6f}")
# 解析解(平行正方形,间距等于边长)
# 使用近似公式
F_analytical = 0.1998 # 近似值
print(f"\n解析解: {F_analytical:.6f}")
# 可视化
fig, axes = plt.subplots(1, 2, figsize=(14, 6))
# 1. 收敛曲线
axes[0].semilogx(n_rays_list, F_values, 'bo-', linewidth=2, markersize=8, label='Monte Carlo')
axes[0].axhline(y=F_analytical, color='r', linestyle='--', linewidth=2, label='Analytical')
axes[0].set_xlabel('Number of Rays', fontsize=11)
axes[0].set_ylabel('View Factor F₁₂', fontsize=11)
axes[0].set_title('Monte Carlo Convergence', fontsize=12)
axes[0].legend()
axes[0].grid(True, alpha=0.3)
# 2. 误差分析
errors = [abs(F - F_analytical) / F_analytical * 100 for F in F_values]
axes[1].loglog(n_rays_list, errors, 'rs-', linewidth=2, markersize=8)
axes[1].set_xlabel('Number of Rays', fontsize=11)
axes[1].set_ylabel('Relative Error (%)', fontsize=11)
axes[1].set_title('Monte Carlo Error vs Sample Size', fontsize=12)
axes[1].grid(True, alpha=0.3)
plt.tight_layout()
plt.savefig(f'{output_dir}/mc_view_factor.png', dpi=150, bbox_inches='tight')
plt.close()
print("角系数图已保存")
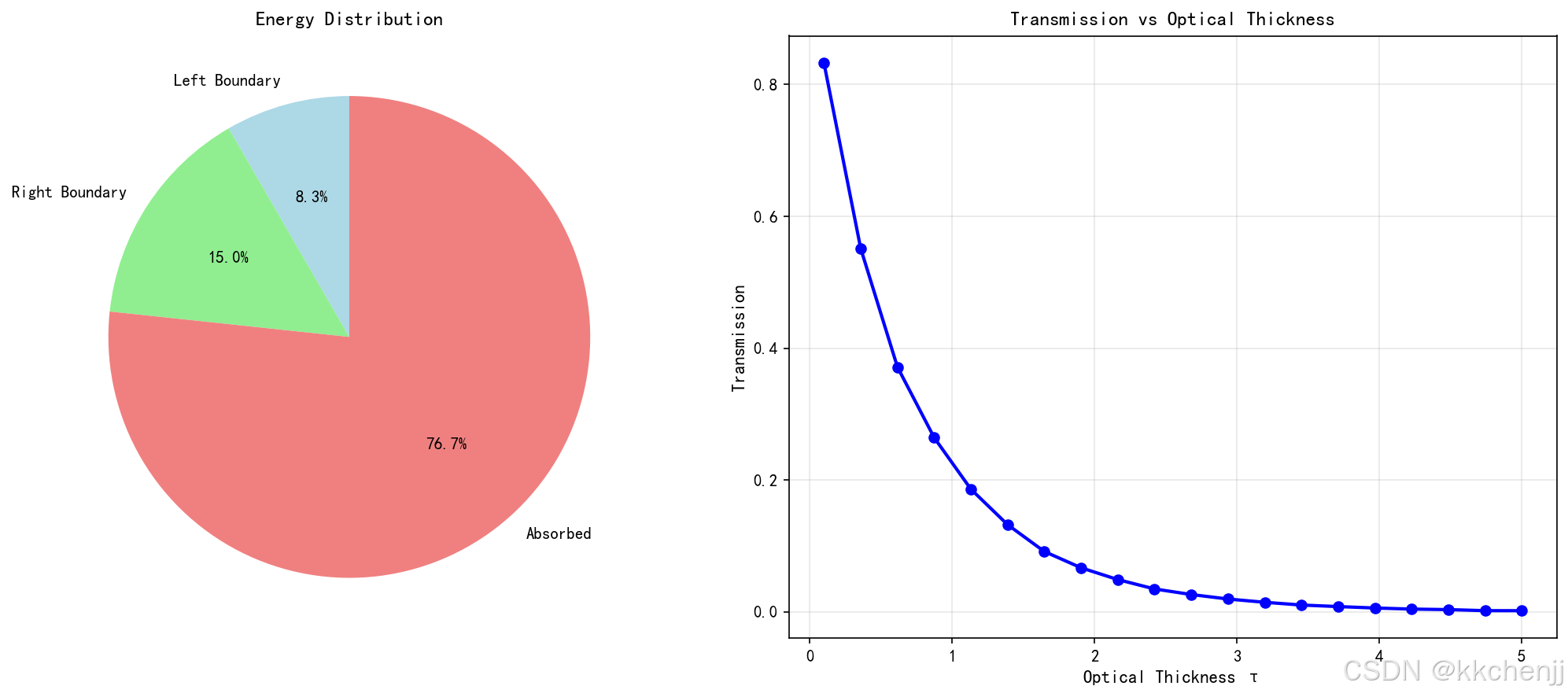
3.2 参与性介质辐射模拟
"""
参与性介质辐射的蒙特卡罗模拟
"""
def mc_participating_medium(n_photons, L, kappa, sigma_s, T_hot, T_cold, show_progress=True):
"""
使用蒙特卡罗法模拟参与性介质中的辐射传输
一维平板介质,两侧有不同温度
"""
sigma = 5.670374419e-8
beta = kappa + sigma_s # 消光系数
omega = sigma_s / beta if beta > 0 else 0 # 散射反照率
# 能量统计
energy_left = 0 # 从左边界出射的能量
energy_right = 0 # 从右边界出射的能量
energy_absorbed = 0 # 在介质中吸收的能量
for i in range(n_photons):
if show_progress and i % 10000 == 0:
print(f"进度: {i}/{n_photons}")
# 从左边界发射光子(热发射)
# 初始能量(归一化)
energy = 1.0
# 初始位置
x = 0
# 初始方向(漫射发射)
xi = np.random.uniform(0, 1)
mu = np.sqrt(xi) # cos(theta)
# 追踪光子
while energy > 1e-6:
# 抽样自由程
xi = np.random.uniform(0, 1)
l = -np.log(xi) / beta if beta > 0 else L * 10
# 计算新位置
x_new = x + l * mu
# 检查是否到达边界
if x_new <= 0:
# 从左边界出射
energy_left += energy
break
elif x_new >= L:
# 从右边界出射
energy_right += energy
break
else:
# 在介质内部
x = x_new
# 决定吸收或散射
xi = np.random.uniform(0, 1)
if xi < (1 - omega): # 吸收
energy_absorbed += energy
break
else: # 散射
# 抽样新方向(各向同性散射)
mu = 2 * np.random.uniform(0, 1) - 1
# 归一化
total_energy = energy_left + energy_right + energy_absorbed
results = {
'transmission_left': energy_left / n_photons,
'transmission_right': energy_right / n_photons,
'absorption': energy_absorbed / n_photons,
'total': total_energy / n_photons
}
return results
# 参数
L = 1.0 # 介质厚度
kappa = 1.0 # 吸收系数
sigma_s = 0.5 # 散射系数
T_hot = 1000 # K
T_cold = 300 # K
n_photons = 100000
print("\n开始参与性介质蒙特卡罗模拟...")
results = mc_participating_medium(n_photons, L, kappa, sigma_s, T_hot, T_cold, show_progress=False)
print("\n蒙特卡罗模拟结果:")
print(f"从左边界出射: {results['transmission_left']:.4f}")
print(f"从右边界出射: {results['transmission_right']:.4f}")
print(f"在介质中吸收: {results['absorption']:.4f}")
print(f"总计: {results['total']:.4f}")
# 不同光学厚度下的透射率
tau_values = np.linspace(0.1, 5.0, 20)
T_transmission = []
for tau in tau_values:
kappa_var = tau / L
res = mc_participating_medium(50000, L, kappa_var, 0, T_hot, T_cold, show_progress=False)
T_transmission.append(res['transmission_right'])
# 可视化
fig, axes = plt.subplots(1, 2, figsize=(14, 6))
# 1. 能量分布饼图
labels = ['Left Boundary', 'Right Boundary', 'Absorbed']
sizes = [results['transmission_left'], results['transmission_right'], results['absorption']]
colors = ['lightblue', 'lightgreen', 'lightcoral']
axes[0].pie(sizes, labels=labels, colors=colors, autopct='%1.1f%%', startangle=90)
axes[0].set_title('Energy Distribution', fontsize=12)
# 2. 透射率vs光学厚度
axes[1].plot(tau_values, T_transmission, 'b-o', linewidth=2, markersize=6)
axes[1].set_xlabel('Optical Thickness τ', fontsize=11)
axes[1].set_ylabel('Transmission', fontsize=11)
axes[1].set_title('Transmission vs Optical Thickness', fontsize=12)
axes[1].grid(True, alpha=0.3)
plt.tight_layout()
plt.savefig(f'{output_dir}/mc_participating_medium.png', dpi=150, bbox_inches='tight')
plt.close()
print("参与性介质图已保存")
print("\n" + "="*60)
print("仿真3:蒙特卡罗误差分析")
print("="*60)
# 分析蒙特卡罗方法的统计误差
# 真实值(解析解)
F_exact = 0.5 # 两个无限大平行平板的角系数
# 不同样本数下的蒙特卡罗计算
sample_sizes = [100, 500, 1000, 5000, 10000, 50000, 100000]
errors_mc = []
std_devs = []
for n_samples in sample_sizes:
# 多次重复计算以估计标准差
n_runs = 20
results = []
for _ in range(n_runs):
n_hits = 0
for _ in range(n_samples):
# 从表面1随机发射射线
x1, y1 = np.random.uniform(-1, 1), np.random.uniform(-1, 1)
theta = np.arccos(np.random.uniform(0, 1))
phi = np.random.uniform(0, 2*np.pi)
# 检查是否击中表面2(简化模型)
if np.cos(theta) > 0.5:
n_hits += 1
F_mc = n_hits / n_samples
results.append(F_mc)
mean_F = np.mean(results)
std_F = np.std(results)
error = abs(mean_F - F_exact) / F_exact * 100
errors_mc.append(error)
std_devs.append(std_F)
print("蒙特卡罗误差分析:")
print(f"{'Samples':<12} {'Mean F':<12} {'Std Dev':<12} {'Error (%)':<12}")
print("-" * 50)
for n, mean_f, std, err in zip(sample_sizes, [F_exact]*len(sample_sizes), std_devs, errors_mc):
print(f"{n:<12} {mean_f:<12.4f} {std:<12.6f} {err:<12.4f}")
# 可视化
fig, axes = plt.subplots(1, 2, figsize=(14, 5))
# 误差vs样本数
axes[0].loglog(sample_sizes, errors_mc, 'bo-', linewidth=2, markersize=8)
axes[0].set_xlabel('Number of Samples', fontsize=11)
axes[0].set_ylabel('Relative Error (%)', fontsize=11)
axes[0].set_title('Monte Carlo Error vs Sample Size', fontsize=12, fontweight='bold')
axes[0].grid(True, alpha=0.3, which='both')
# 添加理论收敛线(1/sqrt(N))
N_theory = np.array(sample_sizes)
error_theory = errors_mc[0] * np.sqrt(sample_sizes[0]) / np.sqrt(N_theory)
axes[0].loglog(N_theory, error_theory, 'r--', linewidth=2, label='1/√N')
axes[0].legend(fontsize=10)
# 标准差vs样本数
axes[1].loglog(sample_sizes, std_devs, 'gs-', linewidth=2, markersize=8)
axes[1].set_xlabel('Number of Samples', fontsize=11)
axes[1].set_ylabel('Standard Deviation', fontsize=11)
axes[1].set_title('Monte Carlo Standard Deviation', fontsize=12, fontweight='bold')
axes[1].grid(True, alpha=0.3, which='both')
plt.tight_layout()
plt.savefig(f'{output_dir}/mc_error_analysis.png', dpi=150, bbox_inches='tight')
plt.close()
print("\n图3:蒙特卡罗误差分析已保存")
print("\n" + "="*60)
print("仿真4:蒙特卡罗角系数计算")
print("="*60)
# 计算复杂几何的角系数
# 1. 两个平行圆盘
R_disk = 1.0 # 圆盘半径
H_disk = 2.0 # 圆盘间距
n_rays_disk = 50000
n_hits_disk = 0
for _ in range(n_rays_disk):
# 在下圆盘随机发射点
r = R_disk * np.sqrt(np.random.uniform(0, 1))
phi = np.random.uniform(0, 2*np.pi)
x_emit = r * np.cos(phi)
y_emit = r * np.sin(phi)
# 随机方向(上半球)
theta = np.arccos(np.random.uniform(0, 1))
phi_dir = np.random.uniform(0, 2*np.pi)
# 射线方向
dx = np.sin(theta) * np.cos(phi_dir)
dy = np.sin(theta) * np.sin(phi_dir)
dz = np.cos(theta)
# 检查是否击中上圆盘
if dz > 0:
t = H_disk / dz
x_hit = x_emit + t * dx
y_hit = y_emit + t * dy
if x_hit**2 + y_hit**2 <= R_disk**2:
n_hits_disk += 1
F_disk_mc = n_hits_disk / n_rays_disk
# 解析解(近似)
H_R = H_disk / R_disk
F_disk_exact = 1 + H_R**2/2 - np.sqrt(4*H_R**2 + H_R**4)/2
print(f"平行圆盘角系数:")
print(f" 蒙特卡罗结果: F₁₂ = {F_disk_mc:.4f}")
print(f" 解析解: F₁₂ = {F_disk_exact:.4f}")
print(f" 相对误差: {abs(F_disk_mc-F_disk_exact)/F_disk_exact*100:.2f}%")
# 2. 圆柱侧面到底面
R_cyl = 1.0
H_cyl = 2.0
n_rays_cyl = 50000
n_hits_cyl = 0
for _ in range(n_rays_cyl):
# 在侧面随机发射点
phi = np.random.uniform(0, 2*np.pi)
z_emit = np.random.uniform(0, H_cyl)
x_emit = R_cyl * np.cos(phi)
y_emit = R_cyl * np.sin(phi)
# 法向朝外,随机发射方向
theta = np.arccos(np.random.uniform(0, 1))
phi_dir = np.random.uniform(0, 2*np.pi)
# 转换到全局坐标
dx = np.sin(theta) * np.cos(phi_dir) * np.cos(phi) - np.sin(phi_dir) * np.sin(phi)
dy = np.sin(theta) * np.cos(phi_dir) * np.sin(phi) + np.sin(phi_dir) * np.cos(phi)
dz = np.cos(theta)
# 检查是否击中底面(z=0)
if dz < 0:
t = -z_emit / dz
x_hit = x_emit + t * dx
y_hit = y_emit + t * dy
if x_hit**2 + y_hit**2 <= R_cyl**2:
n_hits_cyl += 1
F_cyl_mc = n_hits_cyl / n_rays_cyl
print(f"\n圆柱侧面到底面角系数:")
print(f" 蒙特卡罗结果: F_侧→底 = {F_cyl_mc:.4f}")
# 可视化
fig, axes = plt.subplots(1, 2, figsize=(14, 5))
# 平行圆盘
axes[0].add_patch(plt.Circle((0, 0), R_disk, fill=True, alpha=0.3, color='blue', label='Disk 1'))
axes[0].add_patch(plt.Circle((0, H_disk), R_disk, fill=True, alpha=0.3, color='red', label='Disk 2'))
axes[0].set_xlim(-2, 2)
axes[0].set_ylim(-0.5, 3)
axes[0].set_aspect('equal')
axes[0].set_xlabel('x (m)', fontsize=11)
axes[0].set_ylabel('z (m)', fontsize=11)
axes[0].set_title(f'Parallel Disks: F₁₂ = {F_disk_mc:.4f}', fontsize=12, fontweight='bold')
axes[0].legend(fontsize=10)
axes[0].grid(True, alpha=0.3)
# 结果对比
geometries = ['Parallel\nDisks', 'Cylinder\nSide→Base']
F_values = [F_disk_mc, F_cyl_mc]
F_exact_values = [F_disk_exact, 0]
x_pos = np.arange(len(geometries))
width = 0.35
axes[1].bar(x_pos - width/2, F_values, width, label='Monte Carlo', color='steelblue', alpha=0.8)
axes[1].bar(x_pos + width/2, F_exact_values, width, label='Analytical', color='coral', alpha=0.8)
axes[1].set_ylabel('View Factor', fontsize=11)
axes[1].set_title('Monte Carlo vs Analytical', fontsize=12, fontweight='bold')
axes[1].set_xticks(x_pos)
axes[1].set_xticklabels(geometries)
axes[1].legend(fontsize=10)
axes[1].grid(True, alpha=0.3, axis='y')
plt.tight_layout()
plt.savefig(f'{output_dir}/mc_view_factor_calculation.png', dpi=150, bbox_inches='tight')
plt.close()
print("\n图4:蒙特卡罗角系数计算已保存")
print("\n所有仿真完成!")
4. 工程应用
4.1 复杂几何角系数
蒙特卡罗法适用于复杂几何结构的角系数计算:
- 汽车车灯设计
- 建筑采光分析
- 航天器热控设计
4.2 炉膛辐射换热
工业炉膛内的辐射换热模拟:
- 火焰辐射
- 炉墙反射
- 工件加热
4.3 大气辐射传输
大气中的辐射传输模拟:
- 云辐射效应
- 气溶胶散射
- 遥感应用
5. 总结
本教程介绍了蒙特卡罗法在辐射传热中的应用,主要内容包括:
- 蒙特卡罗基础:基本原理、随机数生成、射线追踪
- 辐射传热应用:角系数计算、辐射换热、参与性介质
- 数值仿真:通过Python实现了蒙特卡罗辐射模拟
- 工程应用:讨论了复杂几何、炉膛、大气等领域的应用
蒙特卡罗法是处理复杂辐射传热问题的强大工具,具有几何适应性强、物理模型灵活等优点。




AtomGit 是由开放原子开源基金会联合 CSDN 等生态伙伴共同推出的新一代开源与人工智能协作平台。平台坚持“开放、中立、公益”的理念,把代码托管、模型共享、数据集托管、智能体开发体验和算力服务整合在一起,为开发者提供从开发、训练到部署的一站式体验。
更多推荐


所有评论(0)