浙大提出 SkillNet:构建可进化的 AI 技能网络

📌 一句话总结:
本工作提出 SkillNet,一个用于大规模创建、评估和组织 AI Agent 技能的开放基础设施,使智能体能够将零散经验转化为可复用、可组合的技能网络,从而持续提升能力。
🔍 背景问题:
当前 AI Agent 虽然能够调用工具完成复杂任务,但在长期能力积累方面仍存在两大瓶颈:
1️⃣ 缺乏统一机制将执行经验沉淀为可复用技能,导致智能体在不同任务中不断“重新发明轮子”;
2️⃣ 现有技能仓库缺乏系统化质量评估与结构化组织,技能之间难以形成可靠的依赖关系和组合结构。
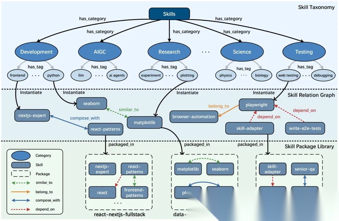
💡 方法简介:
提出 SkillNet 基础设施,将技能视为可复用的能力单元,并构建完整生命周期管理框架:
建立 Skill Ontology 三层结构(技能分类层、技能关系图层、技能包层),用于组织技能语义关系;
设计自动化 Skill Creation Pipeline,从执行轨迹、GitHub 项目、文档以及自然语言输入中自动生成技能;
提出 多维度技能评估机制,从 Safety、Completeness、Executability、Maintainability、Cost-awareness 五个维度评估技能质量;
构建技能关系图,自动识别 similar_to、compose_with、depend_on 等关系,实现技能组合与工作流生成。
📊 实验结果:
在 ALFWorld、WebShop 和 ScienceWorld 三个智能体环境中进行评测;
相比 ReAct 等方法,平均奖励提升约 40%,交互步骤减少约 30%;
在 DeepSeek V3.2、Gemini 2.5 Pro、o4 Mini 等不同模型上均表现稳定提升,验证了技能库对 Agent 能力的持续增强作用。
✨ 一句话点评:
SkillNet 将“经验→技能→技能网络”系统化,把 Agent 的零散行为升级为可组合的能力资产,为可持续进化的智能体生态提供了基础设施。
学AI大模型的正确顺序,千万不要搞错了
🤔2026年AI风口已来!各行各业的AI渗透肉眼可见,超多公司要么转型做AI相关产品,要么高薪挖AI技术人才,机遇直接摆在眼前!
有往AI方向发展,或者本身有后端编程基础的朋友,直接冲AI大模型应用开发转岗超合适!
就算暂时不打算转岗,了解大模型、RAG、Prompt、Agent这些热门概念,能上手做简单项目,也绝对是求职加分王🔋

📝给大家整理了超全最新的AI大模型应用开发学习清单和资料,手把手帮你快速入门!👇👇
学习路线:
✅大模型基础认知—大模型核心原理、发展历程、主流模型(GPT、文心一言等)特点解析
✅核心技术模块—RAG检索增强生成、Prompt工程实战、Agent智能体开发逻辑
✅开发基础能力—Python进阶、API接口调用、大模型开发框架(LangChain等)实操
✅应用场景开发—智能问答系统、企业知识库、AIGC内容生成工具、行业定制化大模型应用
✅项目落地流程—需求拆解、技术选型、模型调优、测试上线、运维迭代
✅面试求职冲刺—岗位JD解析、简历AI项目包装、高频面试题汇总、模拟面经
以上6大模块,看似清晰好上手,实则每个部分都有扎实的核心内容需要吃透!
我把大模型的学习全流程已经整理📚好了!抓住AI时代风口,轻松解锁职业新可能,希望大家都能把握机遇,实现薪资/职业跃迁~
这份完整版的大模型 AI 学习资料已经上传CSDN,朋友们如果需要可以微信扫描下方CSDN官方认证二维码免费领取【保证100%免费】

AtomGit 是由开放原子开源基金会联合 CSDN 等生态伙伴共同推出的新一代开源与人工智能协作平台。平台坚持“开放、中立、公益”的理念,把代码托管、模型共享、数据集托管、智能体开发体验和算力服务整合在一起,为开发者提供从开发、训练到部署的一站式体验。
更多推荐



所有评论(0)