为什么企业80%AI落地载体是AI表格,而不是Agent?
文章指出企业80%的AI项目是工作流AI,主要依靠钉钉AI表格/飞书多维表格构建轻系统。这些工具通过整合"流程+数据+权限+协作",提供高性价比解决方案。效率提升主要来自自动化而非AI本身,实施难点在于SOP梳理而非系统实现。AI表格擅长处理结构化流程密集型场景,能完成自动化难以完成的任务并压缩数据复杂度,真正的交付核心是梳理清楚SOP并建立长期运转的工作流。
AI训练营7期,3月28日开班,欢迎咨询
我们前面说过现阶段企业80%的AI项目都是工作流AI,并且主要承载的工具就是钉钉AI表格/飞书多维表格,很多同学其实不大理解为什么会这样,那是因为:
企业非常想要一套多人分散录入 → 集中汇总 → 统一分析 → 按权限查询的轻系统
之前 Excel/OA/低代码 都在抢办公这块份额,现在最厉害的是飞书多维表格和钉钉AI表格
企业需要 “这套系统” 的原因很简单,之前的效率着实太低了,一旦上了系统,效率的提升就很夸张:

只不过这种提升并不是AI表格带来的,他是自动化带来的,比如以下案例:
unsetunsetAI表格即系统unsetunset
大概在五年前,那时候还没有AI表格/多维表格这种东西,公司有个需求非常令人抓狂:
当时公司需要大量的外部兼职人员一起协作整理数据,这其中涉及到了大量的工作,包括:
- 每天内部人员得面试大量兼职人员,单日数据过百人,没有系统支撑,操作情况一团乱麻;
- 兼职初面通过后进入作业群,需要实操完成一份作业,内部员工判断没问题才转为长期兼职人员;
- 实际进入数据处理阶段,又会面临着**提交->初审(通过,打回重做)->复审(通过、打回重做)**等反复流程;
- 最后晚上按照实际完成情况进行数据归档以及结账;
以上是一套完整的SOP工作流,如果想要做系统实现,执行周期也就1个月,但开发系统首先来不及其次迭代效率跟不上,他的策略经常变。
作为直接的项目负责人,我这边就很抓狂,因为经常性碰到有人乱改数据,还看不到日志;又因为没有消息通知,经常某个节点被卡着,为此调派了3个项目经理去组织,但实际做下来依旧各种问题…
其实这里的需求非常简单:在Excel的基础上,加一个权限控制(视图控制)和数据更新后的定向通知功能即可。
而就是这个简单的功能,在多维表格之前,我一时之间是束手无策的!
后来我确实受不了,就自己开发了一个表格项目,当时命名为多视图Excel,解决了这个问题:


类似上面的需求,全部是多维表格的场景,Coze在其中毫无必要,甚至后续公司全流程管理(非常复杂的流程),也完全可以用这种表格实现:

我们用子表(只有总表的部分字段)的方式去搞定列层面的查看权限、我们用条件检索解决行层面的查看权限、我们还未表格设置了数据变化时候的脚步处理逻辑,用来绑定一些常见操作。
这里AI表格的实现,成本不到50万
事实上,只要对页面美观度没什么需求,内部项目全部可以用这套工具做实现,效率杠杠的!
而AI时代的话,Coze相当于多维表格多了一个**“皮肤”**,让用户端体验更好了。
这也是当前各个公司实际面临的问题:他们很多内部系统是缺失的,之前他们会去采买,比如HR系统、财务系统,但买回来总有这样那样的问题,现在就好了,他们直接用AI表格/多维表格的模板,然后自己做点微调就好。
unsetunsetAI Office 场景的角逐unsetunset
企业内部系统,只要对界面没有太大要求,90%都可以被多维表格覆盖掉,那么这里就释放出了强烈的利益信号!
如果多维表格实现公司内部系统效率高、成本低,那么这件事就一定会发生,首先公司会这样选择,其次各个OA类软件供应商也会转向:

毕竟,IM、在线表格、在线文档、内部系统才是一个完整的协同办公生态
现阶段能够吃这块蛋糕的也就钉钉、飞书与腾讯,只不过就现在这个情况,看样子腾讯是一点不急的…
今年7月8日,钉钉官宣发布了最新AI表格产品,强调“表格即文档”功能,突出了自然语言数据分析、表格自动化流程等AI卖点,并喊出了关键口号:
让每一个单元格都成为AI的入口,用一张表为千行百业构建智能业务系统。
而后一段时间,钉钉这边又有很大的更新,在降低门槛、实现自然语言表格生成这个方向走得更远了。
unsetunset数字化转型的延续unsetunset
这里回归我们最初的那一句话:这种提升并不是AI表格带来的,他是自动化带来的。
至此大家对这段话的理解应该更充分了,就如我之前需要面临的“外部兼职人员”协作问题,事实上提升效率的是那套SOP;
只不过Excel/在线表格这套工具没办法解决人性和教育问题,比如他没办法让员工不去改一些与绩效相关的敏感项、也没办法解决一些员工粗心大意的操作。
在这个场景下,快速完成折腾SOP的AI表格/多维表格脱颖而出了,并且这里难的从来不是系统实现,这里难的是SOP的梳理。
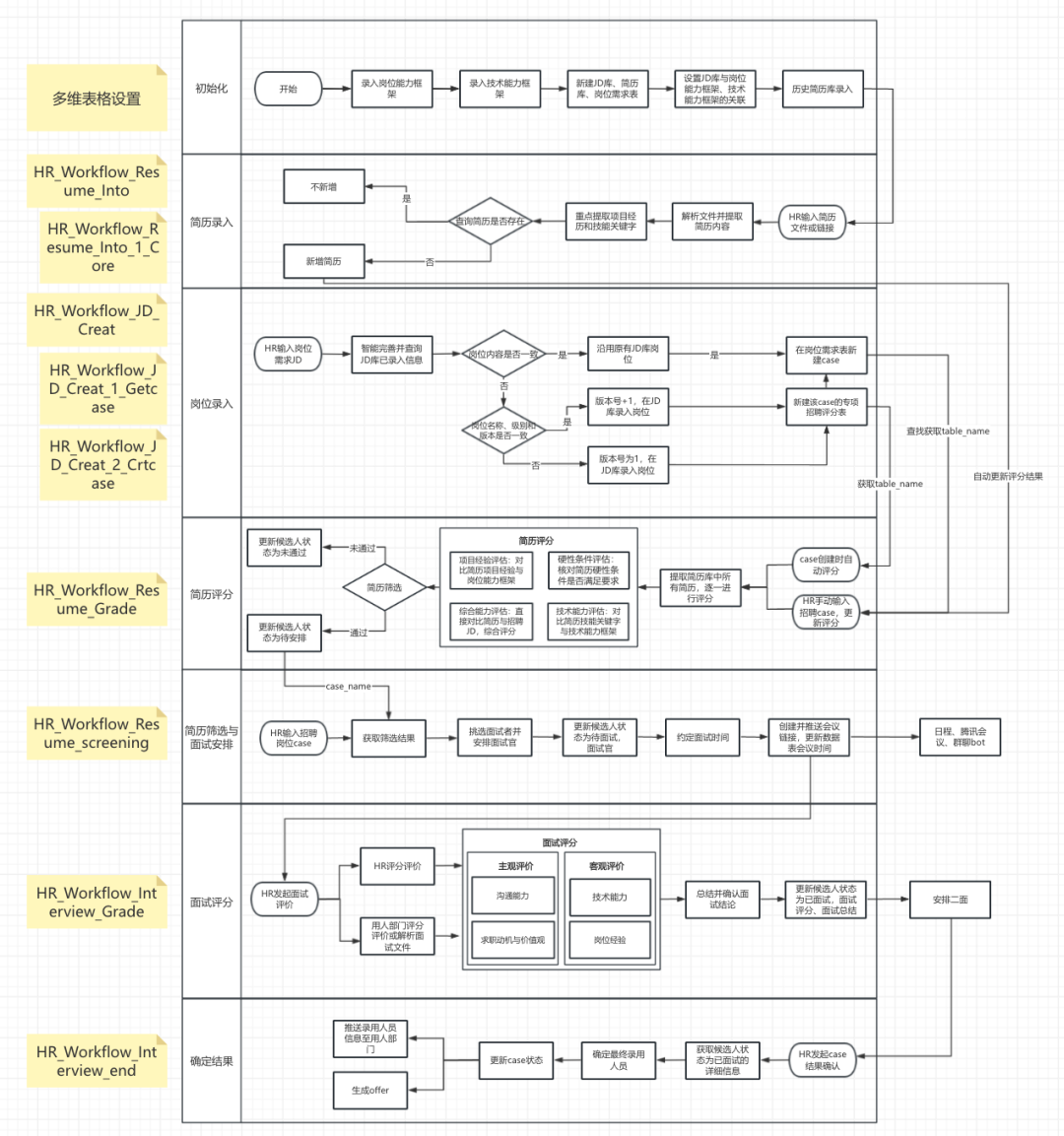
根据以往经验,要完整实施一套中等规模的AI工作流类系统大概需要3个月,其中2个月都在跟企业一起梳理流程,梳理的流程会有两个产物:
SOP流程图以及数据结构,这个东西就是我们所谓的**“AI时代的自然语言”**,他长这个样子:


也可以是这个样子:

甚至需要各种核算成本:

总而言之,工作流类项目的难点在于形成SOP,形成SOP的难点又在沟通交流,这个一直是管理上的难点…
所以,如何解决这个问题才是核心中的核心,他表面上看是SOP问题,本质上其实是KnowHow和沟通问题,那么应该如何做呢,或者说谁已经做了什么呢?
unsetunset结语unsetunset
写到这里,其实可以把结论再往前推一步:AI 表格/多维表格之所以会成为企业 80%AI项目的承载体,不是因为它“更像 AI”,而是因为它把“流程 + 数据 + 权限 + 协作”压缩进了一张表里,让轻系统第一次具备了规模化落地的性价比。
但也必须把边界说清楚:“表格即系统”并不等于“表格能解决一切”。
它最擅长的,是记录/审核/流转/通知这类“结构化流程密集型场景”;一旦进入对体验和效率要求较高的场景,传统业务系统依旧不可替代。
换句话说:多维表格解决的是“把业务先跑起来”,而不是“替代所有业务”,比如很多复杂逻辑的业务,还是不适合用表格形式
最后大家就会好奇了,AI在这类系统里面的价值到底是什么,至少有两点:
- **最后一块拼图:**原来很多自动化难以完成,但有AI后就简单了,比如身份证、简历PDF录入;
- **压缩复杂度:**对数据做自动汇总、异常检测、口径解释、报表叙事,把管理层最头疼的“看不懂、对不齐、解释不清”变成可交互的分析。
最后,也是最重要的一点:**真正的交付核心从来不是“做了一个表”,而是把 SOP 梳理清楚,**一套能长期运转的工作流就起来了,到最后大家一定会发现:工作量大的依旧是KnowHow与管理沟通问题…
如何学习大模型 AI ?
由于新岗位的生产效率,要优于被取代岗位的生产效率,所以实际上整个社会的生产效率是提升的。
但是具体到个人,只能说是:
“最先掌握AI的人,将会比较晚掌握AI的人有竞争优势”。
这句话,放在计算机、互联网、移动互联网的开局时期,都是一样的道理。
我在一线互联网企业工作十余年里,指导过不少同行后辈。帮助很多人得到了学习和成长。
我意识到有很多经验和知识值得分享给大家,也可以通过我们的能力和经验解答大家在人工智能学习中的很多困惑,所以在工作繁忙的情况下还是坚持各种整理和分享。但苦于知识传播途径有限,很多互联网行业朋友无法获得正确的资料得到学习提升,故此将并将重要的AI大模型资料包括AI大模型入门学习思维导图、精品AI大模型学习书籍手册、视频教程、实战学习等录播视频免费分享出来。

第一阶段(10天):初阶应用
该阶段让大家对大模型 AI有一个最前沿的认识,对大模型 AI 的理解超过 95% 的人,可以在相关讨论时发表高级、不跟风、又接地气的见解,别人只会和 AI 聊天,而你能调教 AI,并能用代码将大模型和业务衔接。
- 大模型 AI 能干什么?
- 大模型是怎样获得「智能」的?
- 用好 AI 的核心心法
- 大模型应用业务架构
- 大模型应用技术架构
- 代码示例:向 GPT-3.5 灌入新知识
- 提示工程的意义和核心思想
- Prompt 典型构成
- 指令调优方法论
- 思维链和思维树
- Prompt 攻击和防范
- …
第二阶段(30天):高阶应用
该阶段我们正式进入大模型 AI 进阶实战学习,学会构造私有知识库,扩展 AI 的能力。快速开发一个完整的基于 agent 对话机器人。掌握功能最强的大模型开发框架,抓住最新的技术进展,适合 Python 和 JavaScript 程序员。
- 为什么要做 RAG
- 搭建一个简单的 ChatPDF
- 检索的基础概念
- 什么是向量表示(Embeddings)
- 向量数据库与向量检索
- 基于向量检索的 RAG
- 搭建 RAG 系统的扩展知识
- 混合检索与 RAG-Fusion 简介
- 向量模型本地部署
- …
第三阶段(30天):模型训练
恭喜你,如果学到这里,你基本可以找到一份大模型 AI相关的工作,自己也能训练 GPT 了!通过微调,训练自己的垂直大模型,能独立训练开源多模态大模型,掌握更多技术方案。
到此为止,大概2个月的时间。你已经成为了一名“AI小子”。那么你还想往下探索吗?
- 为什么要做 RAG
- 什么是模型
- 什么是模型训练
- 求解器 & 损失函数简介
- 小实验2:手写一个简单的神经网络并训练它
- 什么是训练/预训练/微调/轻量化微调
- Transformer结构简介
- 轻量化微调
- 实验数据集的构建
- …
第四阶段(20天):商业闭环
对全球大模型从性能、吞吐量、成本等方面有一定的认知,可以在云端和本地等多种环境下部署大模型,找到适合自己的项目/创业方向,做一名被 AI 武装的产品经理。
- 硬件选型
- 带你了解全球大模型
- 使用国产大模型服务
- 搭建 OpenAI 代理
- 热身:基于阿里云 PAI 部署 Stable Diffusion
- 在本地计算机运行大模型
- 大模型的私有化部署
- 基于 vLLM 部署大模型
- 案例:如何优雅地在阿里云私有部署开源大模型
- 部署一套开源 LLM 项目
- 内容安全
- 互联网信息服务算法备案
- …
学习是一个过程,只要学习就会有挑战。天道酬勤,你越努力,就会成为越优秀的自己。
如果你能在15天内完成所有的任务,那你堪称天才。然而,如果你能完成 60-70% 的内容,你就已经开始具备成为一名大模型 AI 的正确特征了。
这份完整版的大模型 AI 学习资料已经上传CSDN,朋友们如果需要可以微信扫描下方CSDN官方认证二维码免费领取【保证100%免费】
战。天道酬勤,你越努力,就会成为越优秀的自己。
如果你能在15天内完成所有的任务,那你堪称天才。然而,如果你能完成 60-70% 的内容,你就已经开始具备成为一名大模型 AI 的正确特征了。
这份完整版的大模型 AI 学习资料已经上传CSDN,朋友们如果需要可以微信扫描下方CSDN官方认证二维码免费领取【保证100%免费】

AtomGit 是由开放原子开源基金会联合 CSDN 等生态伙伴共同推出的新一代开源与人工智能协作平台。平台坚持“开放、中立、公益”的理念,把代码托管、模型共享、数据集托管、智能体开发体验和算力服务整合在一起,为开发者提供从开发、训练到部署的一站式体验。
更多推荐



所有评论(0)