探索单相图腾柱PFC交错并联totem单相整流器
单相图腾柱PFC交错并联totem单相整流器(仿真+参考文献+设计文档+计算书) 参考文献:《图腾柱式无桥零纹波交错并联Boost功率因数校正器_王议锋》 (1)采用双闭环控制策略 (2)高功率因数,谐波畸变率低 资料: ①仿真:普通PFC仿真+改进的simulink仿真模型 ②报告:硬件设计报告、PFC部分软件设计报告 ③Mathcad计算书:PFC主功率计算书、PFC-软件计算、PFC环路设计与计算 ④参考文献和PFC环路设计PDF文档

最近在研究电源领域相关技术,发现单相图腾柱PFC交错并联totem单相整流器是个非常有意思的课题,今天就来和大家分享一下。
一、高功率因数与低谐波畸变率的魅力
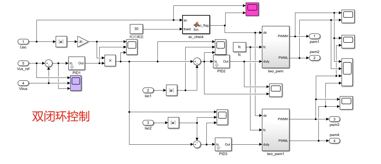
在现代电力电子系统中,高功率因数和低谐波畸变率是衡量电能质量的重要指标。对于单相图腾柱PFC交错并联totem单相整流器而言,它采用了双闭环控制策略,这使得其能够出色地实现高功率因数以及低谐波畸变率的目标。

双闭环控制策略一般是指电压外环和电流内环。电压外环负责稳定输出电压,确保输出的直流电压能保持在我们期望的设定值上。电流内环则实时跟踪电压外环输出的电流指令,使得输入电流能够跟随输入电压的变化,从而实现功率因数校正。比如,我们用简单的代码示意一下双闭环控制中电流内环的大致思路(以下代码仅为示意原理,非完整可运行代码):
# 假设已经获取到电压外环输出的电流指令current_command
# 假设采样得到的实际电流为 measured_current
k_p = 0.1 # 比例系数
k_i = 0.01 # 积分系数
integral = 0
while True:
error = current_command - measured_current
integral += error
control_signal = k_p * error + k_i * integral
# 根据control_signal去调节相关的功率器件,实现对电流的控制
# 这里省略实际硬件控制相关代码
在这个简单的代码中,通过计算电流指令与实际测量电流的误差,利用比例积分控制(PI控制)来生成控制信号,从而对电流进行调节,使得实际电流尽可能接近指令电流。
二、丰富的资料宝库
仿真探索
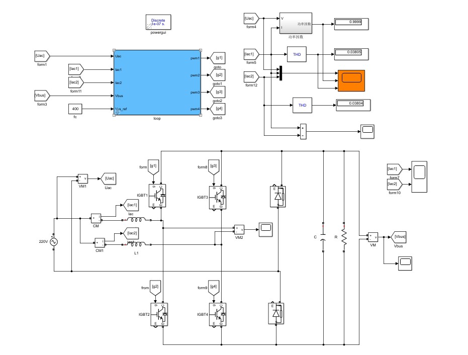
这里有普通PFC仿真以及改进的Simulink仿真模型。普通PFC仿真可以让我们对传统的功率因数校正技术有一个基础的认识和理解。而改进的Simulink仿真模型则在普通模型的基础上,针对单相图腾柱PFC交错并联totem单相整流器的特点进行了优化。

单相图腾柱PFC交错并联totem单相整流器(仿真+参考文献+设计文档+计算书) 参考文献:《图腾柱式无桥零纹波交错并联Boost功率因数校正器_王议锋》 (1)采用双闭环控制策略 (2)高功率因数,谐波畸变率低 资料: ①仿真:普通PFC仿真+改进的simulink仿真模型 ②报告:硬件设计报告、PFC部分软件设计报告 ③Mathcad计算书:PFC主功率计算书、PFC-软件计算、PFC环路设计与计算 ④参考文献和PFC环路设计PDF文档

例如,在Simulink中搭建模型时,我们可以通过设置不同的参数来观察系统的性能变化。比如改变电感值,我们可以直观地看到对电流纹波以及功率因数的影响。在Simulink中搭建一个简单的PFC电路模型,主要模块可能包括整流桥、Boost电感、功率开关管、电容等。然后通过设置这些模块的参数,如电感值L = 1mH,电容值C = 100uF等,再连接好各个模块,组成完整的PFC电路仿真模型。运行仿真后,就能观察到输入电流、输出电压等波形,分析系统性能。
详尽报告
硬件设计报告详细阐述了从电路板布局到各个元器件选型的整个过程。以选择Boost电感为例,需要考虑电感的饱和电流、电感值等参数。根据设计要求,如果我们需要一个能承受2A电流的电感,并且为了满足一定的纹波要求,计算得出电感值应该在1 - 2mH之间,那么在实际选型时,就可以选择一个合适的商业电感,如某品牌额定电流3A,电感值1.5mH的电感。

PFC部分软件设计报告则聚焦于软件层面的控制算法实现,像前面提到的双闭环控制策略在软件中的具体编程实现等。
Mathcad计算书
PFC主功率计算书、PFC - 软件计算以及PFC环路设计与计算,这些计算书就像是整个设计的幕后军师。以PFC主功率计算书为例,它会计算在不同工况下,电路中的功率损耗、效率等关键指标。比如计算Boost变换器在输入电压220V,输出功率100W时的效率,通过一系列公式计算得出效率为90%,这就为我们评估电路性能提供了数据支撑。
参考文献与PDF文档
《图腾柱式无桥零纹波交错并联Boost功率因数校正器_王议锋》这篇参考文献以及PFC环路设计PDF文档,为我们提供了理论基础和设计思路的借鉴。从论文中,我们可以学习到先进的控制策略以及电路拓扑结构的优化方法,站在巨人的肩膀上,能让我们在设计单相图腾柱PFC交错并联totem单相整流器时少走很多弯路。

总之,单相图腾柱PFC交错并联totem单相整流器结合双闭环控制策略,在实现高功率因数和低谐波畸变率方面有着独特的优势,而丰富的资料也为深入研究和设计提供了有力的支持。希望今天的分享能让大家对这个领域有更浓厚的兴趣和更深入的了解。



AtomGit 是由开放原子开源基金会联合 CSDN 等生态伙伴共同推出的新一代开源与人工智能协作平台。平台坚持“开放、中立、公益”的理念,把代码托管、模型共享、数据集托管、智能体开发体验和算力服务整合在一起,为开发者提供从开发、训练到部署的一站式体验。
更多推荐

所有评论(0)