分布式光伏接入电网 Simulink 仿真模型探索
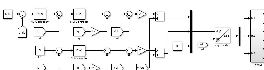
分布式光伏接入电网simulink仿真模型 光伏电池板并网matlab2014版本 simulink仿真模型 输入光伏电池板 boost升压电路采用mppt控制策略 控制直流输出电压为600伏 加入三相锁相环pll 直流逆变三相并网采取电压电流双闭环控制策略 模型图 结果图见下

在可再生能源领域,分布式光伏发电因其清洁、可持续等优势备受关注。而将光伏电池板接入电网,涉及到一系列复杂的电力电子技术和控制策略,通过 Matlab 的 Simulink 进行建模仿真,可以有效分析和优化这一过程。本文就基于 Matlab 2014 版本,聊聊分布式光伏接入电网的 Simulink 仿真模型。
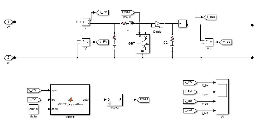
光伏电池板与 Boost 升压电路
光伏电池板输出的电压通常较低且随光照、温度等条件变化,难以直接满足并网要求,所以需要通过 Boost 升压电路提升电压。这里采用 MPPT(最大功率点跟踪)控制策略,目的是让光伏电池始终工作在最大功率点附近,提高发电效率。

在 Simulink 中搭建 Boost 升压电路模型时,关键模块包括直流电压源(模拟光伏电池板输出)、电感、开关管、二极管、电容以及 MPPT 控制模块。以下是一段简单的 MPPT 控制代码示意(以最常用的扰动观察法为例):
% 假设已经获取到当前的光伏电池输出功率P和电压V
% 设定步长
delta_V = 0.01;
% 初始化上一次的功率
P_last = 0;
while true
% 改变电压
V = V + delta_V;
% 获取新的功率
P = calculate_P(V);
if P > P_last
% 如果功率增加,继续沿此方向改变电压
delta_V = delta_V;
else
% 如果功率减小,改变电压变化方向
delta_V = -delta_V;
end
P_last = P;
end
这段代码的核心逻辑是通过不断扰动光伏电池板的输出电压,观察功率的变化来判断是否接近最大功率点。如果功率增大,就继续沿此方向扰动;如果功率减小,就改变扰动方向。

控制目标是将直流输出电压稳定在 600 伏。在 Boost 电路中,通过调节开关管的占空比来实现电压的提升与稳定。例如,在 Simulink 模型中,占空比的调节可通过 MPPT 控制模块输出的信号来决定。
三相锁相环(PLL)
三相锁相环在并网过程中起着关键作用,它能够实时跟踪电网电压的相位、频率和幅值,确保逆变器输出的交流电与电网电压在相位、频率和幅值上保持一致,实现无冲击并网。

分布式光伏接入电网simulink仿真模型 光伏电池板并网matlab2014版本 simulink仿真模型 输入光伏电池板 boost升压电路采用mppt控制策略 控制直流输出电压为600伏 加入三相锁相环pll 直流逆变三相并网采取电压电流双闭环控制策略 模型图 结果图见下

在 Simulink 中搭建 PLL 模型,主要包含电压信号采集、坐标变换(如 abc 到 dq 变换)、PI 控制器等模块。以 dq 变换为例,其数学原理是将三相静止坐标系下的电压信号转换到同步旋转坐标系下,便于分析和控制。
% abc 到 dq 变换矩阵
theta = omega * t; % omega 为电网角频率,t 为时间
C_dq0 = [cos(theta) sin(theta) 0;
-sin(theta) cos(theta) 0;
0.5 0.5 -1];
% 假设三相电压信号为 va, vb, vc
v_dq0 = C_dq0 * [va; vb; vc];
这段代码实现了 abc 到 dq0 的变换,将三相电压信号转换到 dq0 坐标系下,后续通过 PI 控制器对 d 轴和 q 轴分量进行调节,实现对电网相位、频率和幅值的跟踪。
直流逆变三相并网 - 电压电流双闭环控制策略
为了保证并网电流的质量和稳定性,采用电压电流双闭环控制策略。电压外环用于稳定直流母线电压,电流内环用于跟踪参考电流,使并网电流与电网电压同相位,实现单位功率因数并网。
在 Simulink 模型中,电压外环的输入是直流母线电压与给定值(600 伏)的差值,通过 PI 控制器输出作为电流内环的参考电流。电流内环的输入是实际并网电流与参考电流的差值,同样经过 PI 控制器输出控制信号来调节逆变器的开关管。
以下是简单的电压外环 PI 控制器代码示意:
% 设定PI参数
Kp_v = 0.5;
Ki_v = 0.1;
% 初始化积分项
integral_v = 0;
% 假设获取到当前直流母线电压Vdc和给定电压Vdc_ref
error_v = Vdc_ref - Vdc;
integral_v = integral_v + error_v * Ts; % Ts为采样时间
output_v = Kp_v * error_v + Ki_v * integral_v;
电流内环的代码结构类似,只是参数和输入信号不同。通过这种双闭环控制,能有效提高并网系统的稳定性和电能质量。
模型图与结果图分析
从模型图中,可以清晰看到各个模块之间的连接关系,光伏电池板输出经过 Boost 升压电路,再通过三相逆变器在 PLL 和双闭环控制下实现并网。而结果图则直观展示了系统的性能。例如,直流母线电压能稳定在 600 伏左右,并网电流与电网电压同相位,功率因数接近 1,验证了整个模型和控制策略的有效性。
通过这个基于 Matlab 2014 的分布式光伏接入电网 Simulink 仿真模型,我们可以深入理解和研究光伏发电并网过程中的各种技术和控制策略,为实际工程应用提供有力的理论支持和技术参考。
AtomGit 是由开放原子开源基金会联合 CSDN 等生态伙伴共同推出的新一代开源与人工智能协作平台。平台坚持“开放、中立、公益”的理念,把代码托管、模型共享、数据集托管、智能体开发体验和算力服务整合在一起,为开发者提供从开发、训练到部署的一站式体验。
更多推荐


所有评论(0)