毕设程序java车辆4s店管理系统 汽车售后服务智能管理平台 基于SpringBoot的汽车维保信息化系统设计与实现
毕设程序java车辆4s店管理系统28wu2eey(配套有源码 程序 mysql数据库 论文)
本套源码可以在文本联xi,先看具体系统功能演示视频领取,可分享源码参考。
随着汽车产业的蓬勃发展和市场竞争的日益激烈,传统4S店的手工管理模式已难以满足现代化运营需求。信息孤岛、服务效率低下、客户体验不佳等问题日益凸显,亟需一套集成化、智能化的管理工具来实现业务流程的标准化与自动化。当前消费者对售后服务质量的要求不断提高,如何通过信息技术手段提升客户满意度、降低运营成本、增强数据分析能力,已成为汽车服务行业数字化转型的关键课题。
本文档围绕汽车售后服务智能管理平台展开,系统采用Java作为开发语言,基于SpringBoot框架构建,使用MySQL数据库进行数据存储,前端采用Vue.js技术实现。整体架构采用B/S模式,支持多用户并发操作,确保数据的实时性与准确性。
系统核心功能涵盖以下模块:
用户管理模块——实现员工信息维护、用户账号管理、用户注册登录等基础功能;
车辆档案模块——记录车辆基本信息,包括车辆名称、车牌号码、车辆品牌、颜色、购买时间、排放量、价格等详细资料;
售后服务模块——处理客户售后申请,包含预约日期、服务项目登记、审核状态跟踪等功能;
工单调度模块——实现售后工单的智能分配,安排指定员工进行服务,记录服务价格与项目详情;
服务结算模块——完成售后服务后的结果登记、费用结算、报告生成及支付状态管理;
库存管理模块——涵盖货物分类设置、物品信息维护(编号、名称、存放位置、规格、单价、数量)、物品入库登记、物品出库记录等全流程仓储管理;
在线商城模块——提供物品浏览、购物车管理、订单生成、支付处理等电商功能;
内容管理模块——包括新闻资讯发布、资讯分类管理、轮播图配置、在线客服中心等运营支持功能;
个人中心模块——支持用户修改密码、收货地址管理、我的收藏查看等个性化服务。
整套系统贯穿了客户车辆全生命周期管理,从车辆档案建立、售后服务预约、工单派发执行到配件库存保障,形成了完整的业务闭环。平台既满足了4S店内部精细化管理的需要,又为客户提供了便捷透明的服务体验,通过数据驱动实现运营效率与服务质量的双重提升。
注:以上是纯课题毕业设计功能介绍,并非实际开发完成,最终开发完成的毕业设计程序以下面的的环境软件、功能图和界面为准。
系统所需要的环境软件:idea、eclipse+mysql5.7、8.0+Navicat+JDK1.8+tomcat7.0
3.1整体分析
系统分析主要分为需求分析和功能分析两种。需求分析的意义在于更快速地整理和分析系统的架构逻辑,而功能分析则旨在更快地处理系统的详细部分。
根据调查资料,车辆4S店管理系统主要供内部使用,为使用者提供4S店管理服务来支持。该管理系统的设计和实现主要是为了解决当前4S店管理繁琐的问题,实现高效的规范化管理。该系统不仅需要满足当前的需要,还需要具备良好的可扩展性,以满足未来发展的需求。
该系统采用分模块设计,实现了员工、用户、车辆信息、售后服务、售后安排、完成售后、物品信息、货物分类、物品入库、购物车、物品出库、系统管理、用户信息的一体化管理。此外,该系统采用B/S结构,易于上手,只需几次体验即可熟练使用各种功能。
3.2功能需求分析
车辆4S店管理是当今社会信息交流中的重要组成部分。本文将分析车辆4S店管理的需求和现状,以使本系统的设计实现具有实际使用价值。我们的目标是创建一个实用性强的车辆4S店管理系统,以满足用户需求,并让用户能够更便捷地进行车辆4S店。
设计开发车辆4S店管理系统的主要目的是简化4S店管理,使管理员能够更高效地完成工作,并在管理过程中实现快速高效的工作效率。
本文从满足车辆4S店管理的实际需求出发,为了降低系统的耦合性,采用了SPRINGBOOT框架集来完成系统总体架构的设计,以提高系统的重用性、适用性和可维护性。
系统包括管理员和用户两个角色;
管理员用例如下所示:

图3-1 管理员用例图
员工用例如下所示:

图3-2 员工用例图
用户用例如下所示:

图3-3用户用例图
3.3系统可行性分析
3.3.1技术可行性
技术可行性研究是否通过,取决于对目前技术和硬件设备的分析。在系统软件开发中,我们将使用Java作为计算机语言。自问世以来,Java语言不断得到强化和完善,具有广泛的运用覆盖面和开发必需性。同时,我们还将应用MySQL数据库作为数据存储,该数据库具有高度的安全性和低配备要求,是一种常用的数据库。前端开发将采用Java技术,使得网页设计既美观又方便维护。最后,我们将使用IDEA作为开发环境,因为它包含了框架和函数等资源,可以立即应用。综上所述,从技术角度来看,本项目是可行的。
3.3.2经济可行性
在经济发展的可行性分析中,需要从开发商的经济发展能力和用户必要的成本费用两个层面进行剖析。为了降低项目成本,系统软件可以采用开源版本的IDEA。数据库查询可以使用开源的MySQL数据库,并在配置好操作系统的计算机上进行。用户通常选择Tomcat 7.0作为系统软件所在的网络服务器,并使用出色的IE、火狐和Google等浏览器全面展示CSS网页页面,以推动系统的升级维护和控制成本。从经济层面考虑,进行开发是没有障碍的。
3.3.3操作可行性
这个车辆4S店管理系统采用B/S架构,用户无需安装其他软件即可轻松掌握和熟练使用。同时,由于系统基于Web,可以实现客户端的请求与服务器的端口组件之间的交互,确保数据库文件的数据一致性并得出结论。为了更好地组织和存储数据,数据库能够确保数据的一致性。一旦对数据进行操作,工作将变得更加简易,工作量也会降低。所有操作都由系统自身完成,大大减少了工作人员的工作量,并使他们更便捷地掌握整个操作过程。这不仅提高了工作效率,还降低了错误率。从经济、技术和操作角度来看,该系统符合要求,并且具有可行性。
经过总结,该系统在经济、技术和操作方面都符合要求,并且是具有可行性的。
3.4系统流程分析
3.4.1操作流程
首先是系统的登录页面。用户进入页面后,可以进行登录和注册操作。点击登录后,会弹出一个登录提示框,向用户传达信息:需要输入用户名和密码才能进行下一步操作。用户完成输入后,系统会将输入的信息提交给后台,并与数据库中的信息记录进行比较判断。判断主要包括三个方面:检查用户名是否为空、检查密码是否为空以及检查用户名和密码是否匹配。只有当以上三个条件同时满足,即数据库中的信息匹配正确时,登录才视为成功,用户才能进行后续操作。如果其中任何一条条件不满足,系统会提示登录错误,需要重新登录。系统登录流程图如图3-4所示:

图3-4登录流程图
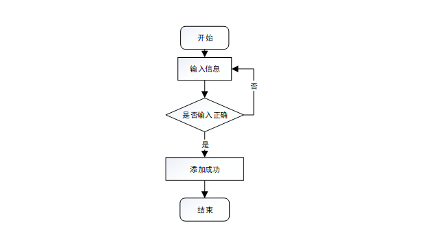
3.4.2添加信息流程
然后是添加信息的页面。进入该页面后,页面会出现一个提示框,示意操作者可以进行信息的添加,从而进行下一步的操作。用户输入想要添加的信息后提交,系统会对输入的内容进行检测。如果检测后输入的信息正确,则会出现“添加成功”的提示框,从而可以进行下一步操作;如果系统检测后检测到想要添加的信息不符合规范要求,则会提示报错,需要进行修改后重新添加。添加信息流程图如图3-5所示:

图3-5添加信息流程图
3.4.3删除信息流程
最后为删除信息页面。进入该页面后,用户可以对所要删除的信息进行选择,选择好删除的内容后,会有一个“是否确认删除”的提示框,操作者可以根据自己的意愿来选择“是”或“否”。完成上述操作,系统会自动的对删除的内容进行判断,如果符合删除要求则会成功删除数据记录,并且更新数据库的内容信息;如果删除的数据记录不符合要求,则会有一个“删除失败”的提示框,操作人员需要根据提示来进行修改,修改完成后重新删除知道删除成功。删除信息流程图如图3-6所示:

图3-6删除信息流程图
4功能结构
为了更好的去理清本系统整体思路,对该系统以结构图的形式表达出来,设计实现该车辆4S店管理系统的功能结构图如下所示:

图4-1 系统总体结构图
4.1 数据库设计
4.1.1 基于MySQL数据库的存储设计
在MySQL数据库管理平台上进行了系统的开发。在进行了系统架构的基础上,结合MySQL应用的特性,开发了相应的数据库,并对其进行了存贮和总体的体系架构。数据技术要求数据删除,修改,添加,查询等功能,并对数据进行维护与管理。并针对特定组织优化程序级应用服务。习惯统一管理和维护删除、修改、添加、查询功能。
MySQL数据库主要包括两个部分:指令行和操作接口。该方法利用SQL语句和数据库操作指令来建立数据库,并设计并存储数据库表。但是,命令行的运行模式对操作员的技术要求很高,而且在整个系统中也很难被发现。
4.1.2 数据库E/R图
数据库设计(Database Design)是针对特定的数据库管理体系,针对特定的数据库进行结构和构建的流程。
在信息系统的开发中,数据库的设计是实现数据库与应用的关键技术。因为数据库应用系统的复杂性,使得数据库的开发工作非常复杂,所以优化的设计不是一朝一夕就可以完成的,而是一个“循序渐进”的过程,即将数据库中的数据目标和它们的相互关系进行计划和组织。
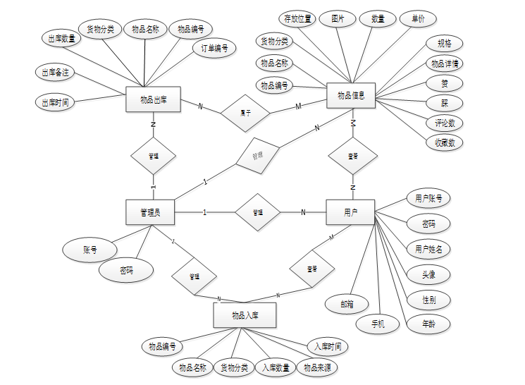
通过对车辆4s店系统的主要功能信息进行规划并分为若干功能实体信息,实体信息将使用E-R图加以表示,本系统的主要功能实体图如下图所示:

图4-2局部E-R图
5.1系统功能实现
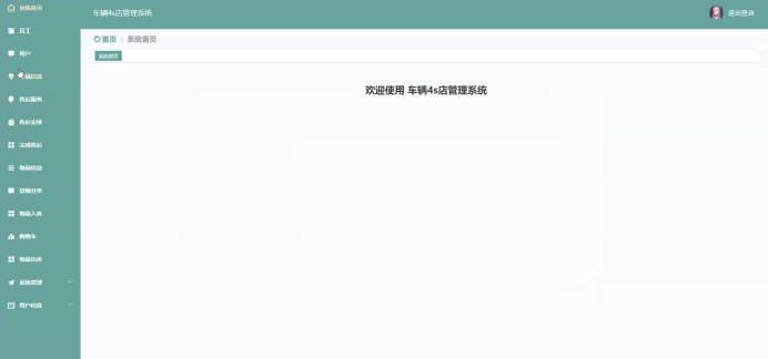
当人们打开系统的网址后,首先看到的就是首页界面。在这里,人们能够看到系统的导航条,通过导航条导航进入各功能展示页面进行操作。系统首页界面如图5-1所示:
图5-1 系统首页界面
在注册流程中,用户在Vue前端填写必要信息(如用户账号、密码等)并提交。前端将这些信息通过HTTP请求发送到Java后端。后端处理这些信息,检查用户名是否唯一,并将新用户数据存入MySQL数据库。完成后,后端向前端发送注册成功的确认,前端随后通知用户完成注册。这个过程实现了新用户的数据收集、验证和存储。系统注册页面如图5-2所示:
图5-2系统注册页面
物品信息:在物品信息页面的输入栏中输入物品名称进行查询,可以查看到物品信息详情,并进行购物车、收藏、赞一下、踩一下或评论操作;物品信息详细页面如图5-3所示:
图5-3物品信息详细页面
个人中心:在个人中心页面可以对修改密码、我的地址、我的收藏进行详细操作;如图5-4所示:
图5-4个人中心界面
5.2后台功能实现
在登录流程中,用户首先在Vue前端界面输入用户名和密码。这些信息通过HTTP请求发送到Java后端。后端接收请求,通过与MySQL数据库交互验证用户凭证。如果认证成功,后端会返回给前端,允许用户访问系统。这个过程涵盖了从用户输入到系统验证和响应的全过程。如图5-5所示。 
图5-5后台登录界面
5.2.1 管理员模块实现
管理员进入主页面,主要功能包括对用员工、用户、车辆信息、售后服务、售后安排、完成售后、物品信息、货物分类、物品入库、购物车、物品出库、系统管理、用户信息等进行操作。管理员主界面如图5-6所示:
图5-6管理员主界面
员工功能在视图层(view层)进行交互,比如点击“查询、添加或删除”按钮或填写员工信息表单。这些员工信息表单动作被视图层捕获并作为请求发送给相应的控制器层(controller层)。控制器接收到这些请求后,调用服务层(service层)以执行相关的业务逻辑,例如验证输入数据的有效性和与数据库的交互。服务层处理完这些逻辑后,进一步与数据访问对象层(DAO层)交互,后者负责具体的数据操作如查看、修改或删除员工信息,并将操作结果返回给控制器。最终,控制器根据这些结果更新视图层,以便员工功能可以看到最新的信息或相应的操作反馈。如图5-7所示:
图5-7员工界面
车辆信息功能在视图层(view层)进行交互,比如点击“查询或删除”按钮或填写车辆信息表单。这些车辆信息表单动作被视图层捕获并作为请求发送给相应的控制器层(controller层)。控制器接收到这些请求后,调用服务层(service层)以执行相关的业务逻辑,例如验证输入数据的有效性和与数据库的交互。服务层处理完这些逻辑后,进一步与数据访问对象层(DAO层)交互,后者负责具体的数据操作如查看、修改或删除车辆信息,并将操作结果返回给控制器。最终,控制器根据这些结果更新视图层,以便车辆信息功能可以看到最新的信息或相应的操作反馈。如图5-8所示。
图5-8车辆信息界面图
管理员点击售后服务;在售后服务页面输入车辆名称、车牌号码、用户姓名和是否通过进行查询、删除或审核售后服务列表,并对售后服务详细信息进行查看、售后安排、修改或删除操作。如图5-9所示。
图5-9售后服务界面图
管理员点击售后安排;在售后安排页面输入车辆名称、车牌号码和用户姓名进行查询或删除售后安排列表,并对售后安排详细信息进行查看、修改或删除操作。如图5-10所示。
图5-10售后安排界面图
管理员点击物品信息;在物品信息页面输入物品名称进行查询、添加或删除物品信息列表,并对物品信息详细信息进行查看、入库、出库、修改、查看评论或删除操作。如图5-11所示。
图5-11物品信息界面图
管理员点击购物车;在购物车页面输入物品名称、货物分类和是否支付进行查询或删除购物车列表,并对购物车详细信息进行查看、修改或删除操作。如图5-12所示。
图5-12购物车界面图
管理员点击系统管理;在新闻资讯页面输入标题进行查询、添加或删除新闻资讯列表,并对新闻资讯详细信息进行查看、修改或删除操作;还可以对轮播图管理、新闻资讯分类和客服中心进行相同操作。如图5-13所示。
图5-13系统管理界面图
5.2.2用户模块实现
用户进入主页面,主要功能包括对车辆信息、售后服务、售后安排、完成售后、购物车、用户信息等进行操作。用户主界面如图5-14所示:
图5-14用户主界面
5.2.3员工模块实现
员工进入主页面,主要功能包括对系统首页、售后安排、完成售后、用户信息等进行操作。员工主界面如图5-15所示:
图5-15员工主界面
源码无偿分享,文未领取
AtomGit 是由开放原子开源基金会联合 CSDN 等生态伙伴共同推出的新一代开源与人工智能协作平台。平台坚持“开放、中立、公益”的理念,把代码托管、模型共享、数据集托管、智能体开发体验和算力服务整合在一起,为开发者提供从开发、训练到部署的一站式体验。
更多推荐


所有评论(0)