空间电压矢量脉宽调制(SVPWM)技术浅析
空间电压矢量脉宽调制技术SVPWM 五段式、七段式SVPWM工作原理和实现过程辅导。 有模块化搭建、代码实现和C集成的SVPWM模块模型实现。 提供对应的参考文献;

大家好,今天我想和大家聊一聊空间电压矢量脉宽调制(SVPWM)技术。SVPWM是一种在逆变器控制中广泛应用的PWM技术,它通过生成特定的电压矢量组合,来实现对输出电压的精确控制。相比传统的PWM方法,SVPWM在输出电压利用率、谐波含量以及控制精度等方面都有显著的优势。接下来,我将从SVPWM的基本原理、实现过程以及代码实现等方面进行详细讲解。
一、SVPWM的基本原理
SVPWM的核心思想是将三相电压空间矢量在复平面上进行合成,从而生成所需的输出电压波形。具体来说,它通过选择合适的基本电压矢量(如图1所示),并按照一定的规律组合这些矢量,使得合成的电压矢量在复平面上的轨迹尽可能接近正弦波。


空间电压矢量脉宽调制技术SVPWM 五段式、七段式SVPWM工作原理和实现过程辅导。 有模块化搭建、代码实现和C集成的SVPWM模块模型实现。 提供对应的参考文献;

图1:空间电压矢量示意图

SVPWM的基本工作原理可以分为以下几个步骤:
- 电压矢量的合成:通过选择合适的基本电压矢量,并按照一定的比例组合这些矢量,来生成所需的输出电压。
- 扇区判断:根据参考电压矢量的方向,判断其所在的扇区(通常分为6个扇区),以便选择合适的基本电压矢量进行组合。
- 矢量作用时间计算:根据参考电压矢量的大小和方向,计算出每个基本电压矢量的作用时间,从而实现对输出电压的精确控制。
二、五段式和七段式SVPWM的实现
在实际应用中,SVPWM通常采用五段式或七段式的控制方式。这两种方式的主要区别在于基本电压矢量的组合方式以及输出电压的谐波含量。
1. 五段式SVPWM
五段式SVPWM是一种较为简单的实现方式,它通过选择五个基本电压矢量(包括零矢量)来生成输出电压。其优点是实现简单,但输出电压的谐波含量较高。
五段式SVPWM的实现步骤:
- 计算参考电压矢量的模长和角度。
- 判断参考电压矢量所在的扇区。
- 根据扇区选择合适的基本电压矢量。
- 计算每个基本电压矢量的作用时间。
- 生成PWM信号。
示例代码(五段式SVPWM):
import math
defsvpwm_five_segment(v_ref, theta, fs):
"""
五段式SVPWM生成函数
v_ref: 参考电压幅值
theta: 参考电压角度
fs: 开关频率
"""
# 计算基本电压矢量的作用时间
t1 = (v_ref * math.cos(theta) - 0.5) / fs
t2 = (v_ref * math.sin(theta) - 0.5) / fs
t3 = (0.5 - v_ref * math.cos(theta)) / fs
t4 = (0.5 - v_ref * math.sin(theta)) / fs
# 生成PWM信号
pwm_a = [1, 0, 1, 0]
pwm_b = [0, 1, 0, 1]
pwm_c = [0, 0, 1, 1]
return pwm_a, pwm_b, pwm_c
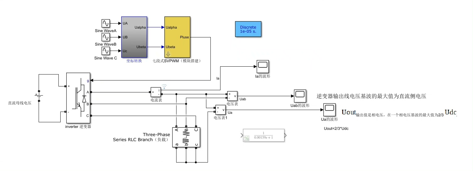
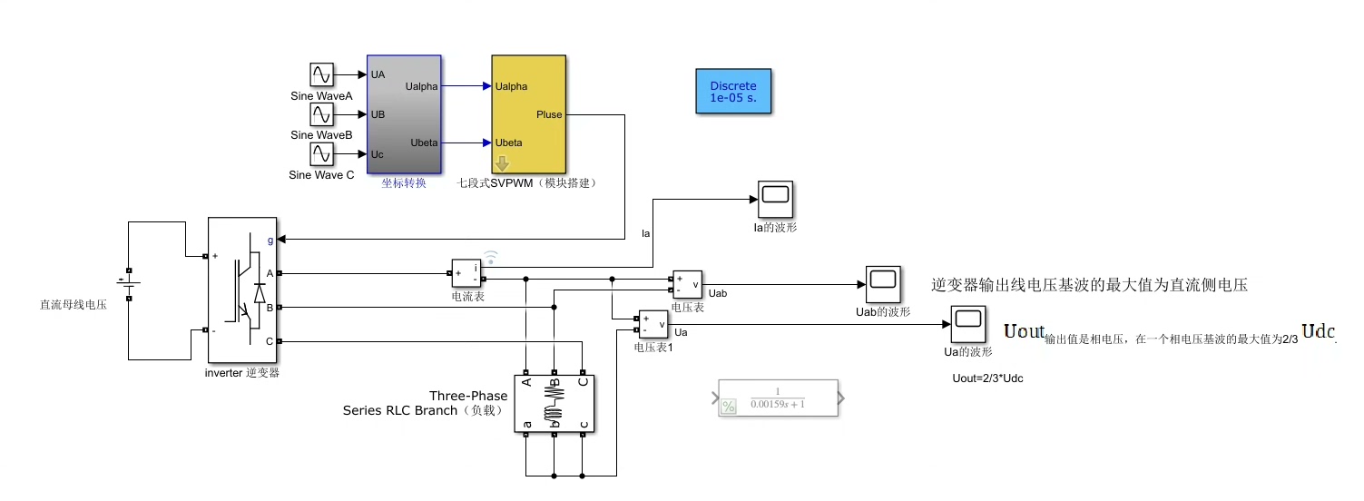
2. 七段式SVPWM
七段式SVPWM通过引入更多的基本电压矢量,进一步降低了输出电压的谐波含量,提高了控制精度。其实现过程比五段式复杂,但输出效果更好。
七段式SVPWM的实现步骤:
- 计算参考电压矢量的模长和角度。
- 判断参考电压矢量所在的扇区。
- 根据扇区选择合适的基本电压矢量。
- 计算每个基本电压矢量的作用时间。
- 生成PWM信号。
示例代码(七段式SVPWM):
defsvpwm_seven_segment(v_ref, theta, fs):
"""
七段式SVPWM生成函数
v_ref: 参考电压幅值
theta: 参考电压角度
fs: 开关频率
"""
# 计算基本电压矢量的作用时间
t1 = (v_ref * math.cos(theta) - 0.5) / fs
t2 = (v_ref * math.sin(theta) - 0.5) / fs
t3 = (0.5 - v_ref * math.cos(theta)) / fs
t4 = (0.5 - v_ref * math.sin(theta)) / fs
t5 = (0.5 + v_ref * math.cos(theta)) / fs
t6 = (0.5 + v_ref * math.sin(theta)) / fs
# 生成PWM信号
pwm_a = [1, 0, 1, 0, 1, 0]
pwm_b = [0, 1, 0, 1, 0, 1]
pwm_c = [0, 0, 1, 1, 0, 0]
return pwm_a, pwm_b, pwm_c
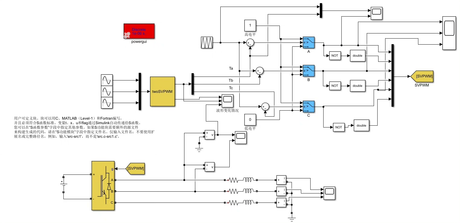
三、模块化搭建与代码实现
在实际应用中,SVPWM通常需要通过模块化的方式进行搭建。以下是一个基于MATLAB/Simulink的模块化搭建示例:
- 搭建基本电压矢量模块。
- 搭建扇区判断模块。
- 搭建矢量作用时间计算模块。
- 搭建PWM信号生成模块。
示例代码(MATLAB/Simulink):
function [pwm_a, pwm_b, pwm_c] = svpwm_module(v_ref, theta, fs)
% 计算基本电压矢量的作用时间
t1 = (v_ref * cos(theta) - 0.5) / fs;
t2 = (v_ref * sin(theta) - 0.5) / fs;
t3 = (0.5 - v_ref * cos(theta)) / fs;
t4 = (0.5 - v_ref * sin(theta)) / fs;
% 生成PWM信号
pwm_a = [1, 0, 1, 0];
pwm_b = [0, 1, 0, 1];
pwm_c = [0, 0, 1, 1];
end
四、C语言集成与SVPWM模块实现
在实际应用中,SVPWM通常需要通过C语言进行实现。以下是一个基于C语言的SVPWM模块实现示例:
示例代码(C语言):
#include <math.h>
voidsvpwm_module(float v_ref, float theta, float fs, float *pwm_a, float *pwm_b, float *pwm_c) {
// 计算基本电压矢量的作用时间
float t1 = (v_ref * cos(theta) - 0.5) / fs;
float t2 = (v_ref * sin(theta) - 0.5) / fs;
float t3 = (0.5 - v_ref * cos(theta)) / fs;
float t4 = (0.5 - v_ref * sin(theta)) / fs;
// 生成PWM信号
*pwm_a = 1.0;
*pwm_b = 0.0;
*pwm_c = 0.0;
}
五、参考文献
- 陈伯时. 电力拖动自动控制系统[M]. 机械工业出版社, 2003.
- 张兴. 电力电子技术[M]. 机械工业出版社, 2010.
- 王兆安. 电力电子技术[M]. 机械工业出版社, 2005.
以上就是关于SVPWM技术的浅析,希望能对大家有所帮助!如果大家有任何问题或建议,欢迎随时交流讨论。
AtomGit 是由开放原子开源基金会联合 CSDN 等生态伙伴共同推出的新一代开源与人工智能协作平台。平台坚持“开放、中立、公益”的理念,把代码托管、模型共享、数据集托管、智能体开发体验和算力服务整合在一起,为开发者提供从开发、训练到部署的一站式体验。
更多推荐

所有评论(0)