三相桥式全控整流电路simulink仿真(阻性/阻感性负载)2021版本
三相桥式全控整流电路simulink仿真(阻性/阻感性负载) 2021版本
三相桥式全控整流电路在电力电子领域是一个非常经典且实用的电路拓扑。它广泛应用于各种需要将交流电转换为直流电的场合,比如电机驱动、电源模块等。今天,我将通过Simulink仿真来深入理解这个电路的工作原理,同时对比分析阻性负载和阻感性负载下的输出特性。
一、三相桥式全控整流电路的基本结构
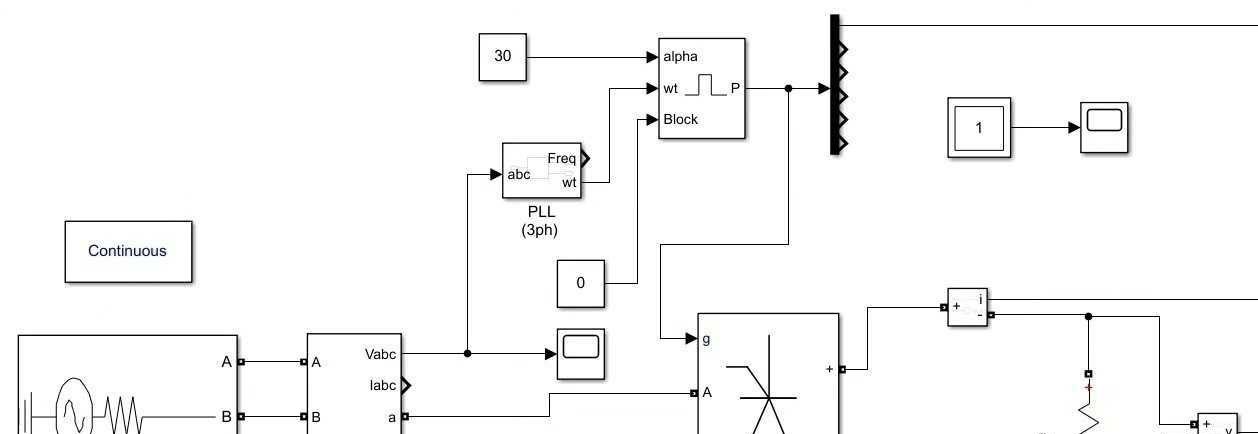
三相桥式全控整流电路由三对反并联的晶闸管组成,每对晶闸管分别连接到三相交流电源的每一相。通过控制晶闸管的触发角,可以调节输出直流电压的大小。其基本结构如下图所示:
这个电路的核心在于晶闸管的触发控制。在Simulink中,我们可以使用Pulse Generator模块来模拟晶闸管的触发脉冲,通过调整脉冲的相位和宽度,可以实现对输出电压的调节。
二、Simulink仿真模型搭建
首先,我们需要在Simulink中搭建三相桥式全控整流电路的模型。以下是主要模块的搭建步骤:
- 三相电源模块:使用Three-Phase Voltage Source模块来模拟三相交流电源。
- 晶闸管模块:使用GTO模块来模拟晶闸管,这里需要设置晶闸管的参数,如导通电阻、关断时间等。
- 触发脉冲生成模块:使用Pulse Generator模块来生成晶闸管的触发脉冲。
- 负载模块:可以选择电阻(阻性负载)或电阻与电感的组合(阻感性负载)。
以下是搭建好的Simulink模型:
% 三相桥式全控整流电路仿真模型搭建
% 1. 添加三相电源模块
add_block('simulink/Sources/Three-Phase Voltage Source', 'Three-Phase Voltage Source');
% 2. 添加晶闸管模块
add_block('simulink/Power Electronics/GTO', 'GTO');
% 3. 添加触发脉冲生成模块
add_block('simulink/Sources/Pulse Generator', 'Pulse Generator');
% 4. 添加负载模块
add_block('simulink/Sinks/Scope', 'Scope');
通过上述代码,我们可以快速搭建一个基本的仿真模型。接下来,我们需要对模型进行参数设置,以满足实际仿真的需求。
三、阻性负载下的仿真分析
在阻性负载下,三相桥式全控整流电路的输出电压波形是一个典型的全波整流波形。通过调整晶闸管的触发角,我们可以观察到输出电压的变化。
1. 模型参数设置
- 三相电源:设置电压幅值为220V,频率为50Hz。
- 晶闸管:设置导通电阻为0.1Ω,关断时间为1μs。
- 触发脉冲:设置脉冲宽度为1μs,触发角为60°。
2. 仿真结果分析
运行仿真后,我们可以观察到输出电压波形如下:

三相桥式全控整流电路simulink仿真(阻性/阻感性负载) 2021版本
从图中可以看出,输出电压波形是一个平滑的直流电压,其大小取决于晶闸管的触发角。当触发角增大时,输出电压会减小,反之则增大。
四、阻感性负载下的仿真分析
在阻感性负载下,三相桥式全控整流电路的输出电压波形会发生显著变化。由于电感的存在,输出电压会出现纹波,同时晶闸管的导通角也会发生变化。
1. 模型参数设置
- 负载:设置电阻为10Ω,电感为100mH。
- 晶闸管:保持与阻性负载相同的参数设置。
- 触发脉冲:保持触发角为60°。
2. 仿真结果分析
运行仿真后,我们可以观察到输出电压波形如下:
从图中可以看出,输出电压波形出现了明显的纹波,这是由于电感的存在导致的。此外,晶闸管的导通角也发生了变化,输出电压的平均值有所减小。
五、仿真结果对比
为了更直观地对比阻性负载和阻感性负载下的输出特性,我们可以将两种情况下的输出电压波形绘制在同一张图上:
% 绘制仿真结果对比图
figure;
plot(t, V_resistive, 'b', 'LineWidth', 2);
hold on;
plot(t, V_inductive, 'r', 'LineWidth', 2);
grid on;
xlabel('时间 (s)');
ylabel('电压 (V)');
title('三相桥式全控整流电路输出电压对比');
legend('阻性负载', '阻感性负载');
从图中可以看出,阻感性负载下的输出电压波形明显更加复杂,纹波也更大。这表明在实际应用中,阻感性负载会对电路的性能产生显著影响,需要通过增加滤波电容等措施来改善输出电压的质量。
六、总结
通过本次Simulink仿真,我们深入理解了三相桥式全控整流电路的工作原理,并对比分析了阻性负载和阻感性负载下的输出特性。仿真结果表明,负载类型对电路的输出特性有着重要影响,因此在实际应用中需要根据负载特性选择合适的电路参数和控制策略。
如果你对电力电子感兴趣,不妨自己动手搭建一个仿真模型,亲自体验一下这个经典电路的魅力!

AtomGit 是由开放原子开源基金会联合 CSDN 等生态伙伴共同推出的新一代开源与人工智能协作平台。平台坚持“开放、中立、公益”的理念,把代码托管、模型共享、数据集托管、智能体开发体验和算力服务整合在一起,为开发者提供从开发、训练到部署的一站式体验。
更多推荐



所有评论(0)