基于SpringBoot+Vue的日用品仓储管理系统毕设项目(完整源码+论文+部署)
文末获取源码
开发语言:Java
使用框架:spring boot
前端技术:JavaScript、Vue.js 、css
开发工具:IDEA/Eclipse、Visual Studio Code
数据库:MySQL 5.7/8.0
数据库管理工具:phpstudy/Navicat
JDK版本:Java jdk8
Maven:apache-maven 3.8.1-bin
目录
springboot框架
(Spring+SpringMVC+MyBatis)框架集由Spring、MyBatis两个开源框架整合而成(SpringMVC是Spring中的部分内容)。常作为数据源较简单的web项目的框架。
Spring就像是整个项目中装配bean的大工厂,在配置文件中可以指定使用特定的参数去调用实体类的构造方法来实例化对象。也可以称之为项目中的粘合剂。
Spring的核心思想是IoC(控制反转),即不再需要程序员去显式地`new`一个对象,而是让Spring框架帮你来完成这一切。
SpringMVC在项目中拦截用户请求,它的核心Servlet即DispatcherServlet承担中介或是前台这样的职责,将用户请求通过HandlerMapping去匹配Controller,Controller就是具体对应请求所执行的操作。SpringMVC相当于SSH框架中struts。
mybatis是对jdbc的封装,它让数据库底层操作变的透明。mybatis的操作都是围绕一个sqlSessionFactory实例展开的。mybatis通过配置文件关联到各实体类的Mapper文件,Mapper文件中配置了每个类对数据库所需进行的sql语句映射。在每次与数据库交互时,通过sqlSessionFactory拿到一个sqlSession,再执行sql命令。
页面发送请求给控制器,控制器调用业务层处理逻辑,逻辑层向持久层发送请求,持久层与数据库交互,后将结果返回给业务层,业务层将处理逻辑发送给控制器,控制器再调用视图展现数据。
JAVA简介
Java主要采用CORBA技术和安全模型,可以在互联网应用的数据保护。它还提供了对EJB(Enterprise JavaBeans)的全面支持,java servlet API,SPRINGBOOT(java server pages),和XML技术。Java是一种计算机编程语言,具有封装、继承和多态性三个主要特性,广泛应用于企业Web应用程序开发和移动应用程序开发。Java语言和一般编译器以及直译的区别在于,Java首先将源代码转换为字节码,然后将其转换为JVM的可执行文件,JVM可以在各种不同的JVM上运行。因此,实现了它的跨平台特性。虽然这使得Java在早期非常缓慢,但是随着Java的开发,它已经得到了改进。
MySQL数据库
MySQL 经过多次的更新,功能层面已经非常的丰富和完善了,从MySQL4版本到5版本进行了比较大的更新,在商业的实际使用中取得了很好的实际应用效果。最新版本的MySQL支持对信息的压缩,同时还能进行加密能更好的满足对信息安全性的需求。同时经过系统的多次更新,数据库自身的镜像功能也得到了很大的增强,运行的流畅度和易用性方面有了不小的进步,驱动的使用和创建也更加的高效快捷。最大的变动还是进行了空间信息的显示优化,能更加方便的在应用地图上进行坐标的标注和运算。强大的备份功能也保证了用户使用的过程会更加安心,同时支持的Office特性还支持用户的自行安装和使用。在信息的显示形式上也进行了不小的更新,增加了两个非常使用的显示区,一个是信息区,对表格和文字进行了分类处理,界面的显示更加清爽和具体。第二是仪表的信息控件,能在仪表信息区进行信息的显示,同时还能进行多个信息的比对,为用户的实际使用带来了很大的便捷。
针对本文中设计的软件工程课程在线考试系统在实际的实现过程中,最终选择MySQL数据库的主要原因在于在企业的应用系统应用及开发的过程中会存在大量的数据库比较频繁的操作,而且数据的安全性要求也是非常的高。综合这些因素,最终选择安全性系数比较高的MySQL来对软件工程课程在线考试系统后台数据进行存储操作。
B/S体系工作原理
B/S架构采取浏览器请求,服务器响应的工作模式。
用户可以通过浏览器去访问Internet上由Web服务器产生的文本、数据、图片、动画、视频点播和声音等信息;
而每一个Web服务器又可以通过各种方式与数据库服务器连接,大量的数据实际存放在数据库服务器中;
从Web服务器上下载程序到本地来执行,在下载过程中若遇到与数据库有关的指令,由Web服务器交给数据库服务器来解释执行,并返回给Web服务器,Web服务器又返回给用户。在这种结构中,将许许多多的网连接到一块,形成一个巨大的网,即全球网。而各个企业可以在此结构的基础上建立自己的Internet。
在 B/S 模式中,用户是通过浏览器针对许多分布于网络上的服务器进行请求访问的,浏览器的请求通过服务器进行处理,并将处理结果以及相应的信息返回给浏览器,其他的数据加工、请求全部都是由Web Server完成的。通过该框架结构以及植入于操作系统内部的浏览器,该结构已经成为了当今软件应用的主流结构模式。
Vue.js 主要功能
Vue.js是一套构建用户界面的渐进式框架。与其他重量级框架不同的是,Vue采用自底向上增量开发的设计。Vue 的核心库只关注视图层,并且非常容易学习,非常容易与其它库或已有项目整合。另一方面,Vue 完全有能力驱动采用单文件组件和Vue生态系统支持的库开发的复杂单页应用。
Vue.js 的目标是通过尽可能简单的 API 实现响应的数据绑定和组合的视图组件。
Vue.js 自身不是一个全能框架——它只聚焦于视图层。因此它非常容易学习,非常容易与其它库或已有项目整合。另一方面,在与相关工具和支持库一起使用时,Vue.js 也能驱动复杂的单页应用。
软件功能模块设计
日用品仓储管理系统采用了结构化开发的方法。这种开发方法的优点是控制性比较强,开发过程中采用了结构化和模块化的设计思想,自顶向下,从总体到部分,合理划分系统的结构和模块[11]。结构化开发时使用模块式开发,各模块之间互不影响,方便系统的开发与管理。网站总体功能如下图所示:

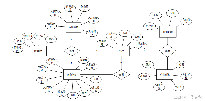
数据库设计与实现
在每一个系统中数据库有着非常重要的作用,数据库的设计得好将会增加系统的效率以及系统各逻辑功能的实现。所以数据库的设计我们要从系统的实际需要出发,才能使其更为完美的符合系统功能的实现。

系统实现功能截图
前台功能实现




后台功能实现





代码实现
/**
* 登录相关
*/
@RequestMapping("users")
@RestController
public class UserController{
@Autowired
private UserService userService;
@Autowired
private TokenService tokenService;
/**
* 登录
*/
@IgnoreAuth
@PostMapping(value = "/login")
public R login(String username, String password, String role, HttpServletRequest request) {
UserEntity user = userService.selectOne(new EntityWrapper<UserEntity>().eq("username", username));
if(user != null){
if(!user.getRole().equals(role)){
return R.error("权限不正常");
}
if(user==null || !user.getPassword().equals(password)) {
return R.error("账号或密码不正确");
}
String token = tokenService.generateToken(user.getId(),username, "users", user.getRole());
return R.ok().put("token", token);
}else{
return R.error("账号或密码或权限不对");
}
}
/**
* 注册
*/
@IgnoreAuth
@PostMapping(value = "/register")
public R register(@RequestBody UserEntity user){
// ValidatorUtils.validateEntity(user);
if(userService.selectOne(new EntityWrapper<UserEntity>().eq("username", user.getUsername())) !=null) {
return R.error("用户已存在");
}
userService.insert(user);
return R.ok();
}
/**
* 退出
*/
@GetMapping(value = "logout")
public R logout(HttpServletRequest request) {
request.getSession().invalidate();
return R.ok("退出成功");
}
/**
* 密码重置
*/
@IgnoreAuth
@RequestMapping(value = "/resetPass")
public R resetPass(String username, HttpServletRequest request){
UserEntity user = userService.selectOne(new EntityWrapper<UserEntity>().eq("username", username));
if(user==null) {
return R.error("账号不存在");
}
user.setPassword("123456");
userService.update(user,null);
return R.ok("密码已重置为:123456");
}
/**
* 列表
*/
@RequestMapping("/page")
public R page(@RequestParam Map<String, Object> params,UserEntity user){
EntityWrapper<UserEntity> ew = new EntityWrapper<UserEntity>();
PageUtils page = userService.queryPage(params, MPUtil.sort(MPUtil.between(MPUtil.allLike(ew, user), params), params));
return R.ok().put("data", page);
}
/**
* 信息
*/
@RequestMapping("/info/{id}")
public R info(@PathVariable("id") String id){
UserEntity user = userService.selectById(id);
return R.ok().put("data", user);
}
/**
* 获取用户的session用户信息
*/
@RequestMapping("/session")
public R getCurrUser(HttpServletRequest request){
Integer id = (Integer)request.getSession().getAttribute("userId");
UserEntity user = userService.selectById(id);
return R.ok().put("data", user);
}
/**
* 保存
*/
@PostMapping("/save")
public R save(@RequestBody UserEntity user){
// ValidatorUtils.validateEntity(user);
if(userService.selectOne(new EntityWrapper<UserEntity>().eq("username", user.getUsername())) !=null) {
return R.error("用户已存在");
}
userService.insert(user);
return R.ok();
}
/**
* 修改
*/
@RequestMapping("/update")
public R update(@RequestBody UserEntity user){
// ValidatorUtils.validateEntity(user);
userService.updateById(user);//全部更新
return R.ok();
}
/**
* 删除
*/
@RequestMapping("/delete")
public R delete(@RequestBody Integer[] ids){
userService.deleteBatchIds(Arrays.asList(ids));
return R.ok();
}
}
源码获取
大家点赞、收藏、关注、评论啦 、查看👇🏻获取联系方式👇🏻
AtomGit 是由开放原子开源基金会联合 CSDN 等生态伙伴共同推出的新一代开源与人工智能协作平台。平台坚持“开放、中立、公益”的理念,把代码托管、模型共享、数据集托管、智能体开发体验和算力服务整合在一起,为开发者提供从开发、训练到部署的一站式体验。
更多推荐



所有评论(0)