基于SpringBoot+Vue小型家政服务管理系统的设计与实现
文末获取源码
开发语言:Java
使用框架:spring boot
前端技术:JavaScript、Vue.js 、css
开发工具:IDEA/MyEclipse/Eclipse、Visual Studio Code
数据库:MySQL 5.7/8.0
数据库管理工具:phpstudy/Navicat
JDK版本:Java jdk8
Maven:apache-maven 3.8.1-bin
目录
开发技术
本系统前端框架采用了比较流行的渐进式JavaScript框架Vue.js。使用Vue-Router和Vuex实现动态路由和全局状态管理,Ajax实现前后端通信,Element UI组件库使页面快速成型。后端部分:采用SpringBoot作为开发框架,同时集成MyBatis、Redis等相关技术。
Java简介
Java主要采用CORBA技术和安全模型,可以在互联网应用的数据保护。它还提供了对EJB(Enterprise JavaBeans)的全面支持,Java servlet API,JSP(Java server pages),和XML技术。Java语言是一种面向对象的语言,它通过提供最基本的方法来完成指定的任务,开发者只需要知道一些概念就能够编写出一些应用程序。Java程序相对较小,其代码能够在小机器上运行。Java是一种计算机编程语言,具有封装、继承和多态性三个主要特性,广泛应用于企业Web应用程序开发和移动应用程序开发。
Java语言和一般编译器以及直译的区别在于,Java首先将源代码转换为字节码,然后将其转换为JVM的可执行文件,JVM可以在各种不同的JVM上运行。因此,实现了它的跨平台特性。虽然这使得Java在早期非常缓慢,但是随着Java的开发,它已经得到了改进。
B/S结构
B/S(Browser/Server)比前身架构更为省事的架构。它借助Web server完成数据的传递交流。只需要下载浏览器作为客户端,那么工作就达到“瘦身”效果, 不需要考虑不停装软件的问题。
SpringBoot框架
Spring Boot是一个基于Spring框架的开源Java框架,旨在简化Spring应用程序的开发过程。它通过提供一系列的约定和默认配置,使得开发者能够快速构建独立的、生产级的Spring应用。Spring Boot的主要特点包括快速开发、自动配置和独立运行,开发者可以通过简单的注解和配置文件快速搭建应用程序,减少繁琐的XML配置。此外,Spring Boot内置了多种生产级特性,如监控、健康检查和指标收集,帮助开发者更好地管理和维护应用。它与Spring Cloud等其他Spring项目无缝集成,支持微服务架构的开发,适合构建分布式系统。总之,Spring Boot通过简化配置和提供强大的功能,使得Java开发者能够更高效地构建和部署应用程序,尤其适合快速开发和微服务架构的场景。
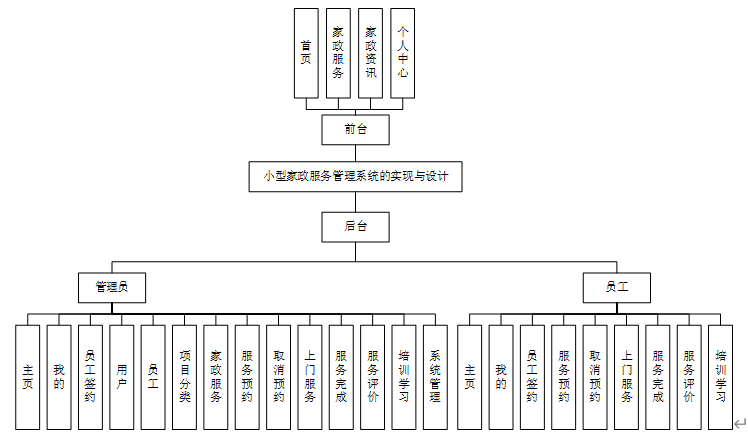
系统功能结构设计

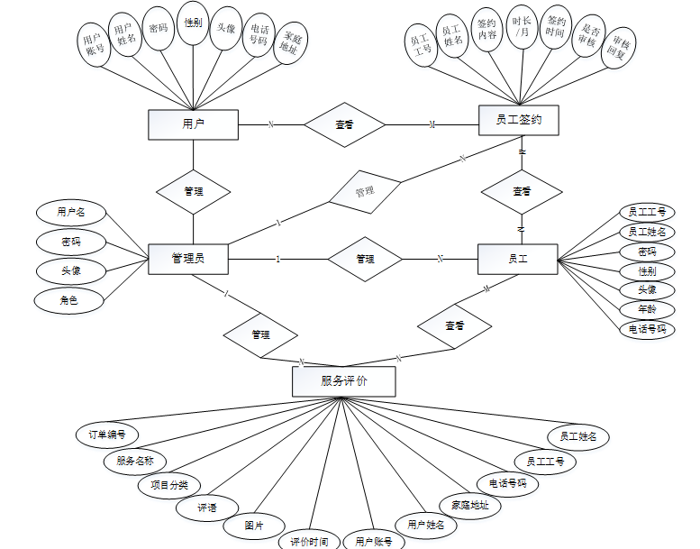
数据库概念结构设计

系统实现功能截图
前台功能实现



后台功能实现




代码实现
@PostMapping("/upload")
public Map<String, Object> upload(@RequestParam("file") MultipartFile file) {
log.info("进入方法");
if (file.isEmpty()) {
return error(30000, "没有选择文件");
}
try {
//判断有没路径,没有则创建
String filePath = System.getProperty("user.dir") + "/src/main/resources/static/";
File targetDir = new File(filePath);
if (!targetDir.exists() && !targetDir.isDirectory()) {
if (targetDir.mkdirs()) {
log.info("创建目录成功");
} else {
log.error("创建目录失败");
}
}
String fileName = file.getOriginalFilename();
File dest = new File(filePath + fileName);
log.info("文件路径:{}", dest.getPath());
log.info("文件名:{}", dest.getName());
file.transferTo(dest);
JSONObject jsonObject = new JSONObject();
jsonObject.put("url", "/api/upload/" + fileName);
return success(jsonObject);
} catch (IOException e) {
log.info("上传失败:{}", e.getMessage());
}
return error(30000, "上传失败");
}
源码获取
大家点赞、收藏、关注、评论啦 、查看👇🏻获取联系方式👇🏻
AtomGit 是由开放原子开源基金会联合 CSDN 等生态伙伴共同推出的新一代开源与人工智能协作平台。平台坚持“开放、中立、公益”的理念,把代码托管、模型共享、数据集托管、智能体开发体验和算力服务整合在一起,为开发者提供从开发、训练到部署的一站式体验。
更多推荐

所有评论(0)