毕设程序java财务管理系统 基于Java的企业资金流转管理平台设计与实现 企业账务收支数字化管控系统开发
毕设程序java财务管理系统8zhz7s19 (配套有源码 程序 mysql数据库 论文)
本套源码可以在文本联xi,先看具体系统功能演示视频领取,可分享源码参考。
随着企业规模扩张与业务复杂度提升,传统手工记账模式已难以满足现代财务管理需求。纸质凭证易丢失、数据检索效率低下、账目核对耗时费力等问题日益凸显。同时,国家财税政策持续更新,企业对账务合规性、数据可追溯性要求愈发严格。Java语言凭借其跨平台特性、成熟的生态体系及Spring框架强大的事务管理能力,成为构建企业级财务系统的首选技术栈。本系统旨在通过数字化手段重构企业财务管理流程,实现资金流、业务流、信息流的统一管控,降低人工核算差错率,提升财务决策响应速度。
本系统围绕企业日常财务活动展开功能设计,覆盖从原始凭证录入到财务报表生成的完整业务链条。
基础数据管理模块:维护部门信息、员工档案、会计科目体系、结算账户档案、供应商与客户往来单位资料,建立标准化数据字典。
凭证处理模块:实现记账凭证的填制、修改、删除与审核流程,支持凭证字号自动生成、附件上传及分录批量录入,确保会计分录借贷平衡校验。
账簿查询模块:提供总账、明细账、日记账(现金日记账、银行存款日记账)及科目余额表的实时查询与打印输出,支持按会计期间、科目范围等多维度筛选。
出纳管理模块:处理现金收付与银行转账业务,登记支票领用记录,生成资金日报表,实现银行对账单导入与余额调节表编制。
固定资产模块:完成资产卡片录入、折旧方法设定(平均年限法、工作量法、双倍余额递减法、年数总和法)、按月计提折旧、资产变动(原值变更、部门转移、使用状态调整)及资产处置清理全流程。
应收应付管理模块:登记销售发票与采购发票,记录收款单与付款单,生成往来账款账龄分析表,提供超期应收预警提示。
工资核算模块:定义工资项目与计算公式,导入考勤数据,计算个人所得税与社保公积金代扣项,生成工资条与银行代发文件。
期末处理模块:进行期末调汇、结转损益、自动转账凭证生成、试算平衡检查及会计期间结账与反结账操作。
报表管理模块:自动生成资产负债表、利润表、现金流量表三大主表,支持自定义报表格式设计与数据导出为Excel或PDF格式。
系统维护模块:提供数据备份与恢复机制、操作日志审计、会计政策参数配置及多级密码策略设置。
本系统以会计循环为主线,将凭证处理作为数据入口,通过分类汇总形成各类账簿,最终输出法定财务报表,同时辅以固定资产、薪资、往来款项等专项管理,形成覆盖企业财务工作全流程的闭环解决方案。各模块数据相互勾稽,确保账证相符、账账相符、账实相符,满足企业日常核算与管理层决策支持的双重需求。
注:以上是纯课题毕业设计功能介绍,并非实际开发完成,最终开发完成的毕业设计程序以下面的的环境软件、功能图和界面为准。
系统所需要的环境软件:idea、eclipse+mysql5.7、8.0+Navicat+JDK1.8+tomcat7.0
3.1 可行性分析
财务管理系统主要目标是实现网上的相关信息管理服务。在确定了目标后,我们从以下四方面对能否实现本系统目标进行可行性分析。
3.1.1 技术可行性
技术上的可操作性是项目建设顺利进行的一个关键因素,技术措施必须达到要求,方能使项目顺利进行。该方案使用了开放源码的代码,并使用 Java等技术,对软件的设计具有适度的困难和对电脑的硬件需求。所有的语言都很容易使用。该项目具有技术上的可行性。
3.1.2 操作可行性
当今社会,电脑已经是耳熟能详的存在了,绝大部分用户都可以通过电脑轻松操作本系统。由此可知,我们的管理系统对于绝大部分用户来说,操作是完全可行的,并不存在操作上的盲区。
3.1.3 经济可行性
本系统所需要用到的所以的工具都是开源,不收费的,并且本系统因为不具有太过于复杂的结构,用户维护系统的费用也不高。所以,本系统的经济可行性是可行的。
3.1.4 法律可行性
此财务管理系统是自己设计的管理系统,具有很大的实际意义。因为无论是软件还是数据库,采用的都是开源代码,因此这个系统的开发和设计,并不存在侵权等问题,在法律上完全具有可行性。
综上所述,财务管理系统在技术、经济、操作和法律上都具有很高的可行性,开发此程序是可行的。
3.2 系统性能分析
3.2.1 系统安全性
财务管理系统必须由领导机构严格执行。具体要求如下:
(1)如果要使用财务管理系统,必须先注册才能进行登录。未获许可的使用者,不可以任意的方法,进入或浏览系统资讯及资料,因而本系统将会得到保护。
(2)在不同司法管辖区的具体实施。使用其他权限登录时,无法跳过此操作。
(3)如果专门应用,该系统将包含许多必须保密的数据和信息。该系统存在系统漏洞,发布此信息将给客户造成重大损失。因此,我们充分保证了该规则和系统的发展趋势。
3.2.2 数据完整性
(1)必须对所有的数据进行详尽的记载,而该信息的内容不得为空白。
(2)各种资料的关联一定要恰当。
(3)在不同的档案中,同一资料资讯应该互相相符。
3.3 系统功能分析
财务管理系统主要有管理员和用户两个功能模块。以下将对这两个功能的作用进行详细的剖析。
管理员模块:管理员是系统中的核心用户,管理员登录后,可以对后台系统进行管理。主要功能有系统首页、个人中心、员工管理、员工薪资管理、明细分类管理、余额表管理、费用明细管理、收入明细管理、收据分类管理、收据信息管理、资产负债表管理、负债管理、现金流量管理、经营分析管理、系统管理等功能。管理员用例如图3-1所示。
图3-1 管理员用例图
员工:员工进入系统可以实现对系统首页、个人中心、员工薪资管理等信息进行操作。员工用例如图3-2所示。
图3-2 员工用例图
3.4 系统流程分析
3.4.1 数据开发流程
财务管理系统开发时,首先对此系统进行需求分析,进而对系统进行模块、编码等详细设计总体的设计规划,设计系统功能模块,数据库的选择等,本系统的开发流程如图3-3所示
图3-3系统开发流程图
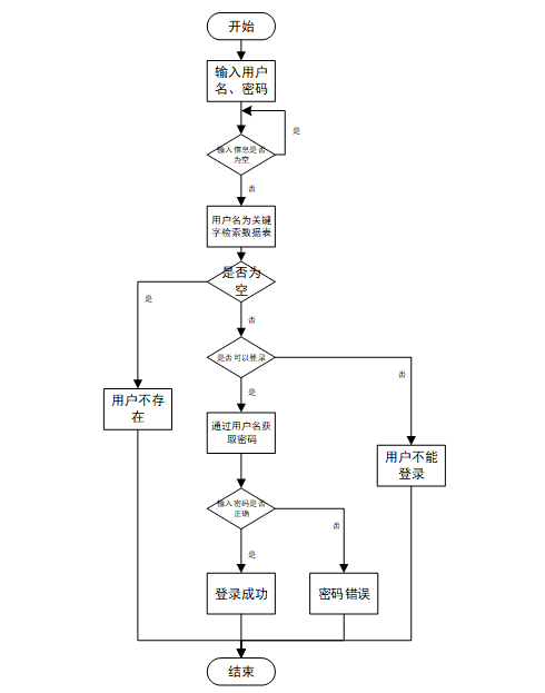
3.4.2 用户登录流程
要想利用这个软件来进行系统的安全管理,首先需要登录到该软件中。如图3-4所示。
图3-4登录流程图
3.4.3 系统操作流程
用户登录系统时需要输入正确的用户名和密码,数据库在进行匹配核实后匹配结果正确才能进入系统,若错误则提示用户名或密码错误,即无法登录。操作流程如图3-5所示。
图3-5系统操作流程图
3.4.4 添加信息流程
管理员可以添加信息,用户添加可以自己权限内的信息,输入信息后,要想利用这个软件来进行系统的安全管理,首先需要登录到该软件中。添加信息流程如图3-6所示。
图3-6添加信息流程图
3.4.5 修改信息流程
管理员可以修改财务管理信息,用户可以修改自己权限内的信息,首先进入修改信息界面,输入需要修改信息,在系统进行判定为正确和合规后修改成功,并将数据更新至数据库。信息不合法则修改失败,重新输入。修改信息流程图如图3-7所示。
图3-7修改信息流程图
3.4.6 删除信息流程
管理员可以删除财务管理信息,点击删除按钮,系统会提示是否删除信息,点击确定,则信息被删除,数据库中的信息随之删除,删除信息流程图如图3-8所示。
图3-8 删除信息流程图
4 系统设计
4.1 系统概要
在对该方法进行了系统的解析之后,进行了一个包括了整体和细节的记性系统的设计。整体的设计仅仅是一个整体的方案,通过整体的方案,我们可以将整个体系中的某些部分分割开来,比如文件,文档,数据等等。经过整体的规划,我们可以将这些软件的各个部分,都分成了不同的部分。不过这仅仅是一种初步的分类,并未实际实施。
总体来说,这是一个初步的方案,也是一个工程。我们可以进行多种方案的综合,在比较中,从性能、成本、效益三方面进行比较,最后得出最佳的产品,选用好的总体设计能够减少成本,提高企业效益,从这一点来讲,整体设计非常重要的。
财务管理系统工作原理图如图4-1所示:

图4-1 系统工作原理图
4.2 系统结构设计
架构图是系统的体系结构,体系结构是体系结构体系的重要组成部分。财务管理系统的总体结构设计如图4-2所示。

图4-2 系统总体架构图
4.3数据库设计
在电脑资讯系统中,以资料库为基础。当前计算机体系中最重要的是数据库。数据库的发展好坏,直接关系到整个系统的性能与运行效率。
4.3.1 数据库设计原则
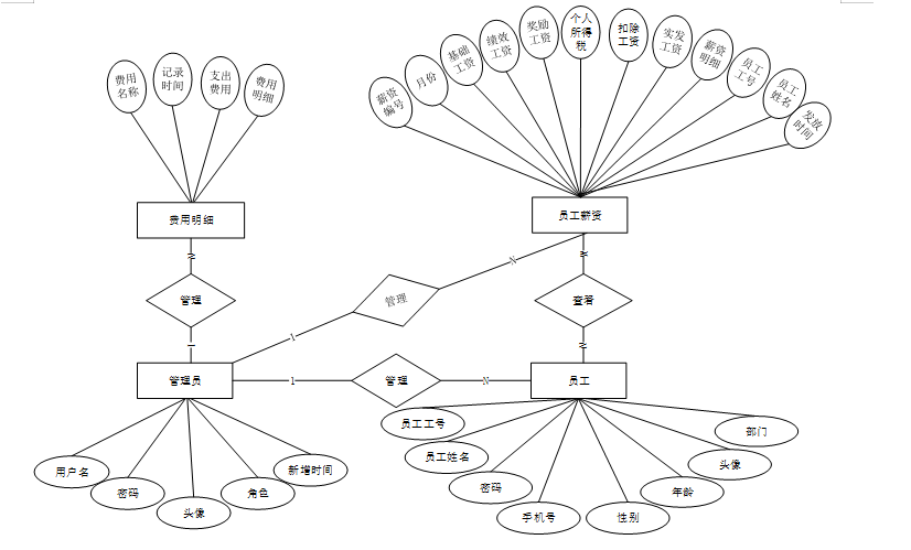
利用 ER模式进行数据库的概念结构设计。E-R模型法的组成元素有:实体、属性、联系,E-R模型用E-R图表示,是一个关于工作环境中的事件的信息,而一个属性是关于物理特征的说明。在系统的设计过程中,资料库发挥了关键作用。下面设计出这几个关键实体的实体—关系图。
4.3.2 数据库实体
在一个资料模式中,一个被称作“实例”的实体,与真实的“事件”或者“物体”相匹配,可以与其它物体区分开来。例如,公司中的每个员工,家里中的每个家具。在系统中将对 “管理员、员工、费用明细、员工薪资”等几个主要的实体属性进行布局,如图4-3所示:

图4-3系统局部E-R图
5.1 基本任务
该系统的实施方式是指能精确地描绘要实施的对象,以便后续的代码可以按照系统的实际情况用编程的方式来写相应的软件。
系统实现的基本任务如下:
(1)模块的数据结构进行设计,在之前的需求分析、概要设计中更加明确地界定更加含糊的资料类型。
(2)更加精确地对每个模板进行了更加细致的算法设计,并对每个组件的处理过程进行了算法的说明。
(3)执行实体化的资料库。
(4)其他设计:有时候,还要考虑到系统的不同,如:输入/输出格式设计、代码设计、人机对话设计等。
(5)对系统的说明书进行编写。
(6)评审:审查程序中的规则和数据库的实体构造。
系统结构可分为具有三个不同功能的包的java源代码、系统的数据库文件、界面代码。java源代码中三个不同包分别为控制、逻辑、缩写层,分别控制也不同的程序具有不同的性质。有了他们就能对系统的数据进行增删改查,完成界面的显示和数据统计,产生随机数和属性文件的读取。定时器类、翻页工具类等,包含了日期转换、字符串处理、获取编译环境等信息。这些类极大地方便了Java编程,日常开发中,经常要用来这些类。
在登录流程中,用户首先在Vue系统界面输入用户名和密码。这些信息通过HTTP请求发送到Java系统。系统接收请求,通过与MySQL数据库交互验证用户凭证。如果认证成功,返回给系统,允许用户访问系统。这个过程涵盖了从用户输入到系统验证和响应的全过程。系统登录界面图5-1所示。

图5-1系统登录界面
5.1管理员功能实现
管理员进入主页面,主要功能包括对系统首页、个人中心、员工管理、员工薪资管理、明细分类管理、余额表管理、费用明细管理、收入明细管理、收据分类管理、收据信息管理、资产负债表管理、负债管理、现金流量管理、经营分析管理、系统管理等进行操作。管理员主页面如图5-2所示:

图5-2管理员主界面
员工功能在视图层(view层)进行交互,比如点击“查询、添加或删除”按钮或填写员工信息表单。这些员工表单动作被视图层捕获并作为请求发送给相应的控制器层(controller层)。控制器接收到这些请求后,调用服务层(service层)以执行相关的业务逻辑,例如验证输入数据的有效性和与数据库的交互。服务层处理完这些逻辑后,进一步与数据访问对象层(DAO层)交互,后者负责具体的数据操作如查看、修改或删除员工信息,并将操作结果返回给控制器。最终,控制器根据这些结果更新视图层,以便员工功能可以看到最新的信息或相应的操作反馈。员工界面如图5-3所示:

图5-3员工界面
员工薪资功能在视图层(view层)进行交互,比如点击“查询、添加或删除”按钮或填写员工薪资信息表单。这些员工薪资表单动作被视图层捕获并作为请求发送给相应的控制器层(controller层)。控制器接收到这些请求后,调用服务层(service层)以执行相关的业务逻辑,例如验证输入数据的有效性和与数据库的交互。服务层处理完这些逻辑后,进一步与数据访问对象层(DAO层)交互,后者负责具体的数据操作如查看、修改或删除员工薪资信息,并将操作结果返回给控制器。最终,控制器根据这些结果更新视图层,以便员工薪资功能可以看到最新的信息或相应的操作反馈。员工薪资界面如图5-4所示:

图5-4员工薪资界面
管理员点击明细分类管理。在明细分类页面输入分类名称进行查询、添加或删除明细分类列表,并根据需要对明细分类详情信息进行查看、修改或删除操作;如图5-5所示:

图5-5明细分类管理界面
管理员点击余额表管理。在余额表页面输入编号、名称进行查询、添加或删除余额表列表,并根据需要对余额表详情信息进行查看、修改或删除操作;如图5-6所示:

图5-6余额表管理界面
管理员点击费用明细管理。在费用明细页面输入费用名称、记录时间起始和记录时间结束进行查询、添加或删除费用明细列表,并根据需要对费用明细详情信息进行查看、修改或删除操作;如图5-7所示:

图5-7费用明细管理界面
管理员点击收入明细管理。在收入明细页面输入账目名称、收入类型、记账时间起始和记账时间结束进行查询、添加或删除收入明细列表,并根据需要对收入明细详情信息进行查看、修改或删除操作;如图5-8所示:

图5-8收入明细管理界面
管理员点击收据分类管理。在收据分类页面输入收据分类进行查询、添加或删除收据分类列表,并根据需要对收据分类详情信息进行查看、修改或删除操作;如图5-9所示:

图5-9收据分类管理界面
管理员点击收据信息管理。在收据信息页面输入收据名称、收据分类进行查询、添加或删除收据信息列表,并根据需要对收据详情信息进行查看、修改或删除操作;如图5-10所示:

图5-10收据信息管理界面
管理员点击资产负债表管理。在资产负债表页面输入名称进行查询、添加或删除资产负债表列表,并根据需要对资产负债表详情信息进行查看、修改或删除操作;如图5-11所示:

图5-11资产负债表管理界面
管理员点击负债管理。在负债页面输入负债名称进行查询、添加或删除负债列表,并根据需要对负债详情信息进行查看、修改或删除操作;如图5-12所示:

图5-12负债管理界面
管理员点击现金流量管理。在现金流量页面输入名称进行查询、添加或删除现金流量列表,并根据需要对现金流量详情信息进行查看、修改或删除操作;如图5-13所示:

图5-13现金流量管理界面
管理员点击经营分析管理。在经营分析页面输入财务编号、财务名称进行、收入金额、支出金额或结余金额经营分析列表,并根据需要对经营分析详情信息进行查看、修改或删除操作;如图5-14所示:

图5-14经营分析管理界面
5.2员工功能实现
员工进入主页面,主要功能包括对系统首页、个人中心、员工薪资管理等进行操作。员工主页面如图5-15所示:

图5-15员工主界面
源码无偿分享,文未领取
AtomGit 是由开放原子开源基金会联合 CSDN 等生态伙伴共同推出的新一代开源与人工智能协作平台。平台坚持“开放、中立、公益”的理念,把代码托管、模型共享、数据集托管、智能体开发体验和算力服务整合在一起,为开发者提供从开发、训练到部署的一站式体验。
更多推荐


所有评论(0)