多源动态最优潮流的分布鲁棒优化方法探索
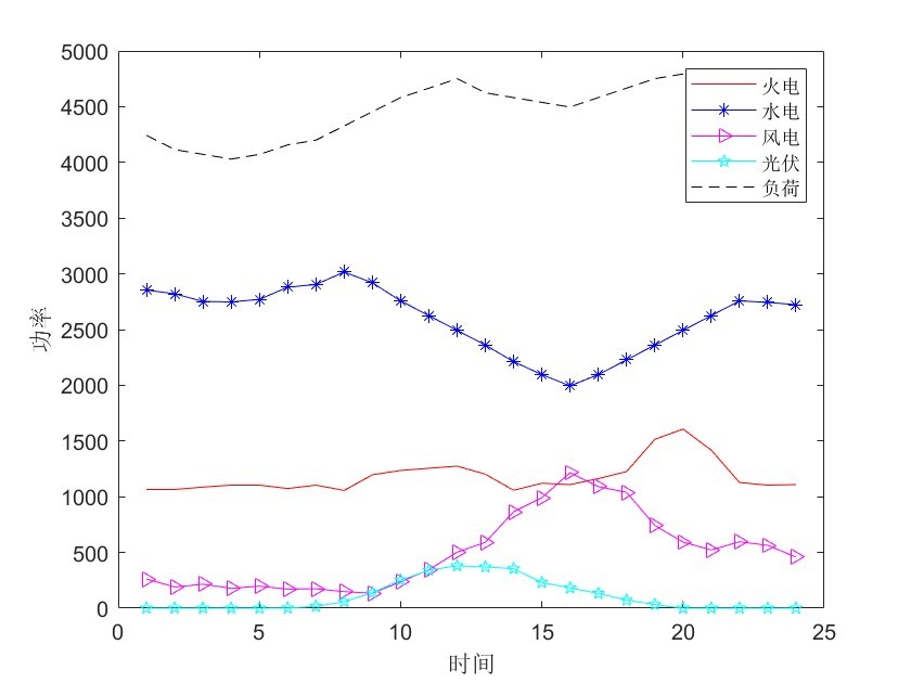
MATLAB代码:多源动态最优潮流的分布鲁棒优化方法 关键词:鲁棒优化;最优潮流;数据驱动;多源电力系统;不确定性 参考文档:《多源动态最优潮流的分布鲁棒优化方法》 仿真平台:MATLAB YALMIP GUROBI 主要内容:针对大规模清洁能源接入电网引起的系统鲁棒性和经济性协调问题,提出含风–光–水–火多种能源的分布鲁棒动态最优潮流模型。 采用分布鲁棒优化方法将风光不确定性描述为包含概率分布信息的模糊不确定集。 将模糊不确定集构造为一个以风光预测误差经验分布为中心,以 Wasserstein距离为半径的 Wasserstein 球。 在满足风光预测误差服从模糊不确定集中极端概率分布情况下最小化运行费用。 由于梯级水电厂模型为混合整数模型,为了提高计算效率,将交流潮流近似为解耦线性潮流。
在当今大规模清洁能源接入电网的背景下,系统鲁棒性和经济性的协调成为关键难题。今天咱们就来聊聊基于MATLAB实现的多源动态最优潮流的分布鲁棒优化方法。
背景与问题
随着风、光等清洁能源大规模接入电网,电力系统的不确定性显著增加。如何在保证系统鲁棒运行的同时,兼顾经济性,是亟待解决的问题。本文提出的含风–光–水–火多种能源的分布鲁棒动态最优潮流模型,正是为应对这一挑战而生。
核心思路
不确定性描述
采用分布鲁棒优化方法,把风光的不确定性描述为包含概率分布信息的模糊不确定集。具体来说,将这个模糊不确定集构造为一个以风光预测误差经验分布为中心,以Wasserstein距离为半径的Wasserstein球。这样做的好处是,相较于传统的不确定性描述方式,它能更灵活且准确地刻画风光出力的不确定性。
目标设定
目标是在满足风光预测误差服从模糊不确定集中极端概率分布的情况下,最小化运行费用。简单理解,就是即便在风光出力处于预测误差极端情况时,也要让系统运行费用尽可能低。
MATLAB代码实现要点
在MATLAB平台上,借助YALMIP和GUROBI进行仿真。这里简单展示一些关键代码思路(非完整可运行代码):

首先,定义相关变量,比如:
% 定义节点数量、发电机数量等参数
n_bus = 10; % 假设10个节点
n_gen = 3; % 假设3个发电机
% 定义变量
P_g = sdpvar(n_gen, 1, 'Full'); % 发电机有功出力
Q_g = sdpvar(n_gen, 1, 'Full'); % 发电机无功出力
% 其他变量类似定义
这里通过sdpvar函数定义了发电机的有功和无功出力变量,方便后续构建约束和目标函数。
MATLAB代码:多源动态最优潮流的分布鲁棒优化方法 关键词:鲁棒优化;最优潮流;数据驱动;多源电力系统;不确定性 参考文档:《多源动态最优潮流的分布鲁棒优化方法》 仿真平台:MATLAB YALMIP GUROBI 主要内容:针对大规模清洁能源接入电网引起的系统鲁棒性和经济性协调问题,提出含风–光–水–火多种能源的分布鲁棒动态最优潮流模型。 采用分布鲁棒优化方法将风光不确定性描述为包含概率分布信息的模糊不确定集。 将模糊不确定集构造为一个以风光预测误差经验分布为中心,以 Wasserstein距离为半径的 Wasserstein 球。 在满足风光预测误差服从模糊不确定集中极端概率分布情况下最小化运行费用。 由于梯级水电厂模型为混合整数模型,为了提高计算效率,将交流潮流近似为解耦线性潮流。

接着,构建目标函数,以最小化运行费用为例:
% 假设已知发电机发电成本系数
cost_coeff = [10; 12; 15];
obj = cost_coeff' * P_g; % 运行费用目标函数
上述代码根据给定的发电成本系数,构建了运行费用的目标函数。
再看约束条件部分,由于梯级水电厂模型为混合整数模型,为提高计算效率,将交流潮流近似为解耦线性潮流。这里简单示意一下功率平衡约束:
% 构建功率平衡约束
% 假设已知节点注入功率、线路参数等
P_demand = [10; 20; 30; 0; 0; 0; 0; 0; 0; 0]; % 各节点有功负荷需求
A = [1 1 1 0 0 0 0 0 0 0]; % 与发电机连接关系矩阵示例
constraints = [A * P_g == sum(P_demand)];
上述代码构建了一个简单的有功功率平衡约束,确保发电机发出的有功功率满足节点的有功负荷需求。
总结
通过这种多源动态最优潮流的分布鲁棒优化方法,在MATLAB结合YALMIP和GUROBI的平台上,能够有效应对大规模清洁能源接入带来的不确定性,实现系统鲁棒性和经济性的较好协调。当然,实际应用中还需要根据具体电力系统的复杂情况进一步完善和优化模型与代码。希望今天的分享能给大家在相关领域的研究和实践带来一些启发。

AtomGit 是由开放原子开源基金会联合 CSDN 等生态伙伴共同推出的新一代开源与人工智能协作平台。平台坚持“开放、中立、公益”的理念,把代码托管、模型共享、数据集托管、智能体开发体验和算力服务整合在一起,为开发者提供从开发、训练到部署的一站式体验。
更多推荐


所有评论(0)