AI技术全景地图(工程师版)
目录
工程视角下,AI系统通常分为 9个技术层:
硬件 → 训练框架 → 模型 → 推理 → 数据 → RAG → Agent → AI IDE → 应用

1 硬件层(算力)
提供模型训练与推理计算。
| 类型 | 技术 / 公司 |
|---|---|
| GPU | NVIDIA |
| GPU | AMD |
| AI芯片 | Intel |
| TPU | |
| AI芯片 | Huawei |
核心作用
GPU
↓
模型训练
↓
模型推理
2 深度学习训练框架
训练AI模型的基础软件。
| 框架 | 公司 |
|---|---|
| PyTorch | Meta |
| TensorFlow | |
| JAX | |
| PaddlePaddle | Baidu |
工程作用
数据
↓
训练框架
↓
AI模型
3 大模型层
核心AI能力。
| 模型 | 公司 |
|---|---|
| GPT | OpenAI |
| Claude | Anthropic |
| Gemini | |
| Llama | Meta |
| DeepSeek | DeepSeek |
| 通义千问 | Alibaba |
能力
- 语言理解
- 代码生成
- 推理
- 多模态
4 推理层(Inference)
负责 模型运行优化。
主要技术
| 技术 |
|---|
| vLLM |
| TensorRT |
| ONNX Runtime |
| Triton Inference Server |
| DeepSpeed |
作用
模型
↓
推理引擎
↓
API服务
5 数据层
AI应用的数据基础。
| 类型 | 技术 |
|---|---|
| 数据仓库 | Snowflake |
| 数据平台 | Databricks |
| 数据处理 | Spark |
| 数据标注 | Label Studio |
| 数据集 | HuggingFace |
6 向量数据库 / RAG
解决 知识库和检索问题。
向量数据库
- Pinecone
- Milvus
- Weaviate
- Qdrant
- Chroma
- Elasticsearch
RAG流程
用户问题
↓
向量检索
↓
知识片段
↓
LLM生成
7 AI开发框架
构建AI应用。
| 工具 |
|---|
| LangChain |
| LlamaIndex |
| Dify |
| Haystack |
| Semantic Kernel |
| DSPy |
工程结构
模型
↓
框架
↓
AI应用
8 Agent系统
让AI可以 自动执行任务。
框架
| 工具 |
|---|
| AutoGPT |
| CrewAI |
| LangGraph |
| BabyAGI |
| OpenClaw |
结构
LLM
↓
Agent
↓
工具调用
↓
任务执行
9 AI IDE
AI驱动的软件开发工具。
| 工具 | 公司 |
|---|---|
| Visual Studio Code | Microsoft |
| IntelliJ IDEA | JetBrains |
| Cursor | Cursor |
| Windsurf | Codeium |
| Trae | ByteDance |
| GitHub Copilot | Microsoft |
| Claude Code | Anthropic |
开发范式
- Vibe Coding
- AI Pair Programming
10 协议与工具连接
让AI连接外部系统。
技术
- MCP(Model Context Protocol)
- OpenAPI
- Function Calling
- Plugins
结构
AI
│
├ API
├ 数据库
├ 文件
└ SaaS
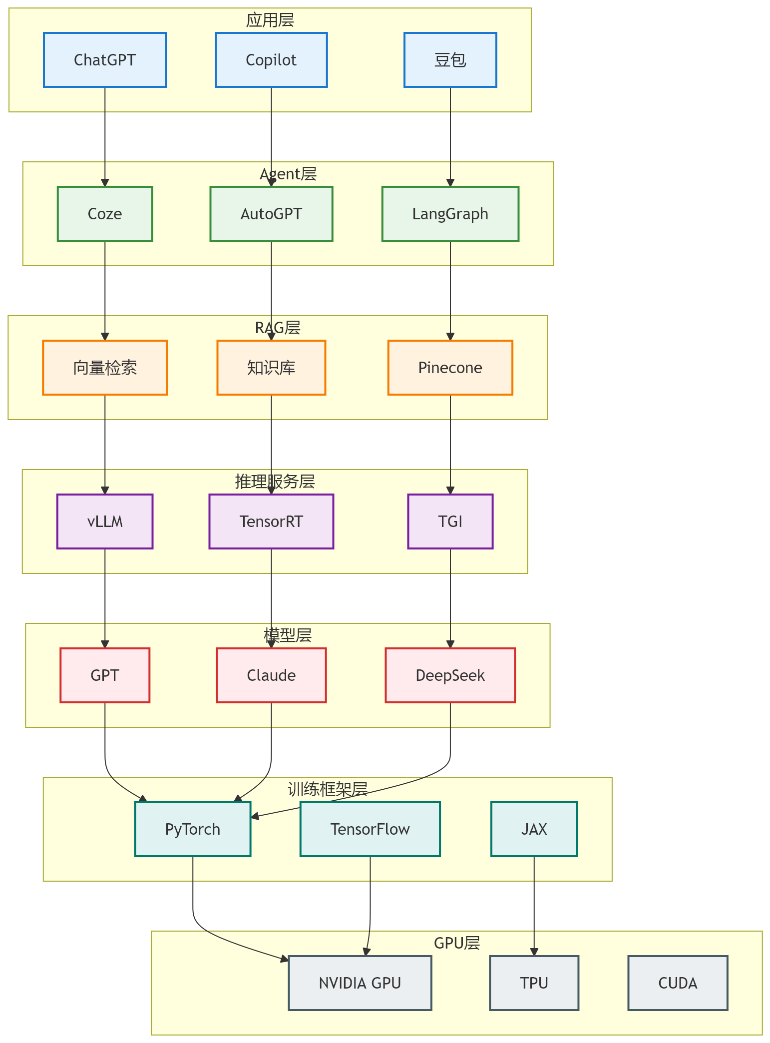
11 AI工程完整架构
完整技术栈:
应用
│
Agent
│
AI框架
│
RAG
│
向量数据库
│
数据平台
│
推理引擎
│
模型
│
训练框架
│
GPU
12 工程师AI技术路线
一个完整AI系统通常包含:
GPU
↓
训练框架
↓
模型
↓
推理服务
↓
RAG
↓
Agent
↓
应用

概述
AI工程技术核心:
模型 + 数据 + Agent
AtomGit 是由开放原子开源基金会联合 CSDN 等生态伙伴共同推出的新一代开源与人工智能协作平台。平台坚持“开放、中立、公益”的理念,把代码托管、模型共享、数据集托管、智能体开发体验和算力服务整合在一起,为开发者提供从开发、训练到部署的一站式体验。
更多推荐



所有评论(0)