1.电力系统短路故障引起电压暂降 2.不对称短路故障分析 包括:共两份自编word+相应mat...
1.电力系统短路故障引起电压暂降 2.不对称短路故障分析 包括:共两份自编word+相应matlab模型 1.短路故障的发生频次以及不同类型短路故障严重程度,本文选取三类典型的不对称短路展开研究,包含单相接地短路、相间短路和两相接地短路。 文中分别计算了各类型短路故障发生时故障处三相电压变化,推导短路故障引发的暂降电压特征,使用MATLAB 进行了仿真验证。 2.主要分为四章,第一章介绍现阶段短路故障研究背景;第二章介绍了短路故障的基本概念,包括短路的原因,短路类型及短路的后果;第三章对三相短路、单相接地短路、两相短路和两相短路接地四种类型进行仿真,分析故障处和非故障处的电压、电流波形。

电力系统中的短路故障是电力系统中常见的运行问题之一。当系统中发生短路时,系统中的电流会急剧上升,导致电压发生暂降,影响电力系统的正常运行。特别是在不对称短路情况下,电压暂降的特征更加复杂,需要通过详细的分析和仿真来揭示其规律。本文将围绕不对称短路故障展开研究,重点分析三类典型的不对称短路故障:单相接地短路、相间短路和两相接地短路。
一、短路故障的背景与研究意义
电力系统的短路故障通常是由于设备故障或外部故障引起的。短路故障的发生不仅会导致设备损坏,还可能导致系统中电压异常波动,影响电力质量。在电力系统中,短路故障可以分为对称短路和不对称短路两大类。对称短路是指三相同时发生短路,而不对称短路则包括单相接地短路、相间短路和两相接地短路等多种类型。

本文选取三类典型的不对称短路故障进行研究,分别计算各类型短路故障发生时故障处三相电压变化,推导短路故障引发的暂降电压特征,并通过MATLAB进行仿真验证。通过这些研究,可以更全面地了解不同类型的不对称短路故障对电压的影响,为电力系统的防故障和故障定位提供理论依据。
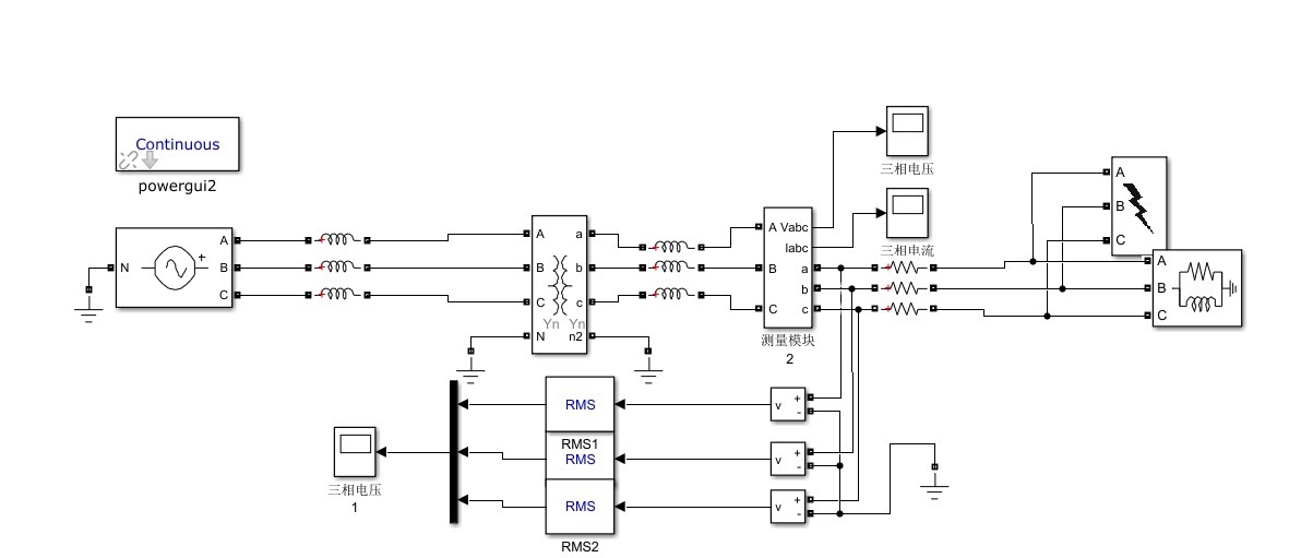
二、短路故障的仿真分析
为了更好地分析短路故障对电压的影响,本文采用了MATLAB进行仿真。通过建立电力系统模型,分别模拟单相接地短路、相间短路和两相接地短路三种故障情况。通过仿真,可以观察到故障处和非故障处的电压、电流波形变化,从而分析不同短路类型对系统运行的影响。
1. 单相接地短路仿真
单相接地短路是指在电力系统中某一相发生与地之间的短路。在仿真过程中,我们首先初始化系统的参数,包括发电机参数、变压器参数以及线路参数。然后设置单相接地短路故障,计算故障处的三相电压变化,并通过MATLAB绘制电压波形图。

仿真结果表明,单相接地短路故障会导致故障处的电压发生显著下降。通过分析电压波形,可以发现电压下降幅度较大,且电压波形畸变严重。这表明单相接地短路对系统电压的影响较为严重。
2. 相间短路仿真
相间短路是指两相之间发生短路。在仿真过程中,我们同样初始化系统的参数,并设置相间短路故障。计算故障处的三相电压变化,并通过MATLAB绘制电压波形图。

1.电力系统短路故障引起电压暂降 2.不对称短路故障分析 包括:共两份自编word+相应matlab模型 1.短路故障的发生频次以及不同类型短路故障严重程度,本文选取三类典型的不对称短路展开研究,包含单相接地短路、相间短路和两相接地短路。 文中分别计算了各类型短路故障发生时故障处三相电压变化,推导短路故障引发的暂降电压特征,使用MATLAB 进行了仿真验证。 2.主要分为四章,第一章介绍现阶段短路故障研究背景;第二章介绍了短路故障的基本概念,包括短路的原因,短路类型及短路的后果;第三章对三相短路、单相接地短路、两相短路和两相短路接地四种类型进行仿真,分析故障处和非故障处的电压、电流波形。

仿真结果表明,相间短路故障也会导致电压发生显著下降。与单相接地短路相比,相间短路故障的电压下降幅度较小,但电压波形畸变较为明显。这表明相间短路对系统电压的影响具有一定的复杂性。
3. 两相接地短路仿真
两相接地短路是指两相发生与地之间的短路。在仿真过程中,我们初始化系统的参数,并设置两相接地短路故障。计算故障处的三相电压变化,并通过MATLAB绘制电压波形图。

仿真结果表明,两相接地短路故障会导致故障处的电压发生显著下降。与单相接地短路和相间短路相比,两相接地短路故障的电压下降幅度较大,且电压波形畸变较为明显。这表明两相接地短路对系统电压的影响较为严重。
三、仿真结果的分析与讨论
通过上述仿真,可以发现不同类型的不对称短路故障对电压的影响存在显著差异。单相接地短路和两相接地短路故障导致的电压下降幅度较大,而相间短路故障的电压下降幅度相对较小。同时,不同短路类型对电压波形的影响也存在差异,其中单相接地短路和两相接地短路故障的电压波形畸变较为严重。

这些仿真结果表明,不同类型的不对称短路故障对系统电压的影响具有一定的规律性。通过这些规律,可以为电力系统的防故障和故障定位提供重要的理论依据。
四、结论与展望
通过对三类典型不对称短路故障的仿真分析,可以发现不同短路类型对电压的影响具有一定的规律性。单相接地短路和两相接地短路故障对电压的影响较为严重,而相间短路故障的影响相对较小。这些仿真结果为电力系统的防故障和故障定位提供了重要的理论依据。

未来的工作可以进一步扩展研究,包括引入更多的短路类型分析、考虑系统中其他设备的影响、以及研究短路故障对系统电磁振荡的影响等。通过这些研究,可以更全面地揭示短路故障对电力系统运行的影响规律,为电力系统的防故障和故障定位提供更加完善的理论支持。

AtomGit 是由开放原子开源基金会联合 CSDN 等生态伙伴共同推出的新一代开源与人工智能协作平台。平台坚持“开放、中立、公益”的理念,把代码托管、模型共享、数据集托管、智能体开发体验和算力服务整合在一起,为开发者提供从开发、训练到部署的一站式体验。
更多推荐



所有评论(0)