ATF入门-3BL1启动流程分析
BL1涉及很多的底层技术,本篇总结了很多,但是总感觉还是冰山一角,只能勉强算入门。估计想成为高手需要对着英文寄存器手册和汇编代码,结合手头的工作,一遍一遍的分析才可以。
BL1毕竟是一个单独的系统,一篇文章也只是介绍,一个好的方法就是一遍一遍的去看源码,发现不懂的问问AI或者查查手册。第一次学这个,也就是走马观花先感受下。毕竟太底层的技术,代码基本都汇编,估计只ARM芯片原厂自己用,其他人也不需要知道,也没太多资料去说明。
1. BL1主要功能
BL1就是bootrom,bootrom的地址就是CPU上电复位后执行的第一条指令地址,这个是写死的。
-
BL1是系统启动的第一阶段,其主要目的是初始化CPU,设定异常向量,将bl2的image加载到安全RAM中,然后跳转到bl2中进行执行。
-
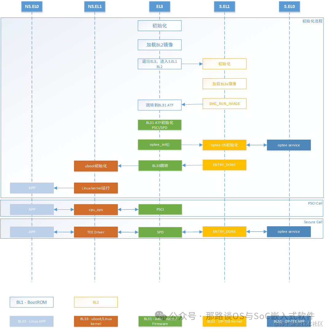
bl2中将会去加载bl31和bl32以及bl33 完整的一个启动流程如下:
BL1位于ROM中,在EL3下从reset vector处开始运行。BL1做的工作主要有:
-
决定启动路径:冷启动还是热启动。
-
架构初始化:异常向量、CPU复位处理函数配置、控制寄存器设置(SCRLR_EL3/SCR_EL3/CPTR_EL3/DAIF)
-
平台初始化:使能Trusted Watchdog、初始化控制台、配置硬件一致性互联、配置MMU、初始化相关存储设备。
-
固件更新处理
-
BL2镜像加载和执行:
-
BL1输出“Booting Trusted Firmware"。
-
BL1加载BL2到SRAM;如果SRAM不够或者BL2镜像错误,输出“Failed to load BL2 firmware.”。
-
BL1切换到Secure EL1并将执行权交给BL2.
2. 代码分析

2.1 BL1代码初探

上图是我们qemu运行的BL1代码的打印,那我们看代码从哪里执行,需要从链接文件里面找ENTRY,在bl1/ bl1.ld.S中。关于编译链接可以参考之前写的一个文章:os内核入门-linux0.11编译介绍或者看看《程序员的自我修养》
OUTPUT_FORMAT(PLATFORM_LINKER_FORMAT)
OUTPUT_ARCH(PLATFORM_LINKER_ARCH)
ENTRY(bl1_entrypoint)
bl1_entrypoint是系统启动后首先执行的代码,当然其是用汇编写的,以aarch64为例,其定义在bl1/aarch64/bl1_entrypoint.S中,
func bl1_entrypoint
el3_entrypoint_common \
_init_sctlr=1 \
_warm_boot_mailbox=!PROGRAMMABLE_RESET_ADDRESS \
_secondary_cold_boot=!COLD_BOOT_SINGLE_CPU \
_init_memory=1 \
_init_c_runtime=1 \
_exception_vectors=bl1_exceptions \
_pie_fixup_size=0
bl bl1_setup
bl bl1_main
#if ENABLE_RME
b bl1_run_bl2_in_root
#else
b el3_exit
endfunc bl1_entrypoint
-
el3_entrypoint_common:该函数是所有在EL3下执行镜像共享的,如BL1和BL31都会通过该函数初始化系统状态。该函数主要初始化系统的初始状态,执行一些必要的fixup操作,以及初始化c运行时环境和设置运行时的栈指针,为后续代码跳转到c语言执行准备条件
-
bl1_setup:该函数主要执行一些平台相关的操作,如对于qemu平台会执行串口初始化、内存布局配置、MMU设置和data cache使能操作
-
bl1_main:该函数主要用于bl2镜像加载以及跳转前的准备流程,如获取镜像参数、加载镜像内容、安全启动验签、bl2镜像跳转准备以及world switch上下文初始化等
-
el3_exit:该流程执行实际的上下文切换流程,包括保存当前EL3上下文以及跳转到bl2入口地址执行等
整体上:除了由硬件提供默认值的寄存器外,其它寄存器的值都处于不确定状态,因此在启动流程的初始阶段必须要先初始化这些寄存器,以将系统带到一个确定的运行状态。接下来需要设置cpu的异常处理程序和c运行时环境,为代码跳转到c语言做准备。最后,则需要加载BL2镜像,准备下一阶段启动所需的参数和跳转设置,并最终跳转到BL2的入口函数中执行。
2.2 el3_entrypoint_common
el3_entrypoint_common函数的实现是汇编语言,在include/arch/aarch64/el3_common_macros.S中定义,参数定义如下:
-
_init_sctlr:初始化异常等级的控制寄存器
-
_warm_boot_mailbox:检查当前是属于冷启动还是热启动(power on or reset)
-
_secondary_cold_boot: 确定当前的CPU是主CPU还是从属CPU
-
_init_memory:是否需要初始化memory
-
_init_c_runtime: 是否需要初始化C语言的执行环境
-
_exception_vectors: 异常向量表地址
该宏由所有需要在EL3下执行的镜像共享,如BL1和BL31都会入口处调用该函数,只是传入的参数有所区别。其主要完成的功能如下:
(1)初始化sctlr_el3寄存器,以初始化系统控制参数
(2)判断当前启动方式是冷启动还是热启动,并执行相应的处理
(3)pie相关的处理
(4)设置异常向量表
(5)特定cpu相关的reset处理
(6)架构相关el3的初始化
(7)冷启动时secondary cpu的处理
(8)c运行环境初始化
(9)初始化运行栈
el3_entrypoint_common的汇编的实现,代码非常的长,里面有很多详细的英文解释,用到了可以自己看看。这里找一下中断的说说。
.macro el3_entrypoint_common \
_init_sctlr, _warm_boot_mailbox, _secondary_cold_boot, \
_init_memory, _init_c_runtime, _exception_vectors, \
_pie_fixup_size
.if \_init_sctlr //异常等级的控制寄存器设置
.if \_warm_boot_mailbox //根据当前平台的entrypoint判断是冷启动还是热启动。
bl plat_get_my_entrypoint
cbz x0, do_cold_boot //0是冷启动,执行do_cold_boot。非零则跳转entrypoint执行
br x0
adr x0, \_exception_vectors //初始化异常向量表
msr vbar_el3, x0
isb
bl reset_handler //冷启动时执行
el3_arch_init_common //架构相关的el3的初始化
.if \_secondary_cold_boot //判断是主CPU还是从CPU
.if \_init_memory //初始化内存
bl platform_mem_init
bl plat_set_my_stack //设定堆栈
.if \_init_c_runtime //初始化C执行环境
2.2.1 EL3异常等级的控制寄存器
.if _init_sctlr
mov_imm x0, (SCTLR_RESET_VAL & ~(SCTLR_EE_BIT | SCTLR_WXN_BIT \
| SCTLR_SA_BIT | SCTLR_A_BIT | SCTLR_DSSBS_BIT))
msr sctlr_el3, x0
isb
.endif
(1)sctlr_el3是EL3异常等级的控制寄存器,它控制了一些系统的重要行为,因此必须要在起始阶段就将其初始化到确定的状态
(2)这里主要设置了系统大小端(SCTLR_EE_BIT)、禁用了对齐错误(SCTLR_A_BIT)和栈对齐错误(SCTLR_SA_BIT)检查,以及禁止可写内存的执行权限(SCTLR_WXN_BIT)等
而其它的值都沿用SCTLR_RESET_VAL的定义
EL3异常等级的控制寄存器(SCTLR_EL3)定义如下:
-
M[0]:用于设置系统是否使能EL3下的MMU,若其为1使能MMU,否则禁止MMU;
-
A[1]:用于设置是否使能El3下的对齐检查,若其为1使能对齐检查,否则进制对齐检查;
-
C[2]:用于设置EL3下的数据cache,若其为1使能数据cache,否则禁止数据cache;
-
I[12]:用于设置EL3下的指令cache,若其为1使能指令cache,否则禁止指令cache;
-
WXN[19]:用于设置EL3下写权限内存是否不可执行,若其为1则含有写权限的内存不具有执行权限,否则没有副作用;
-
EE[25]:用于设置EL3的大小端,若其为0数据为小端格式,否则为大端格式;
2.2.2 冷热启动
关于热启动和冷启动,热启动需要到entrypoint执行,这个entrypoint是上次运行赋值的,存在于一个内存地址里面。
冷启动和热启动的最大区别就是冷启动需要执行完整的系统初始化流程,而热启动因为在启动前保存了相关状态,因此可以跳过这些阶段,从而加快启动速度。因此,这段代码就很好理解了,它先通过plat_get_my_entrypoint从特定平台获取热启动地址,若地址获取成功,则直接跳转到该地址执行热启动流程。若地址获取失败,该函数会返回0,此时表明本次启动是冷启动,因此急需执行冷启动流程

2.2.3 pie处理
代码执行过程中可能需要跳转到某个位置,或者操作某个地址的数据,而在二进制代码中这些位置都需要通过地址来表示。因此,对于普通程序我们需要将其加载到与链接地址相同的位置执行,否则这些寻址操作就会失败。pie(地址无关可执行文件)就是为了解决该问题的,它的基本思路如下:
(1)程序中的函数调用和数据读写,若其可以转换为相对寻址的,则将其用相对寻址方式替换绝对地址。如armv8的adr指令,通过pc + offset的方式寻址,即以pc值为基地址,以offset为偏移量,从而计算得到新的地址。当然,这种寻址方式有一定的限制,如跳转范围有限等
(2)若该地址不能转换为相对寻址,则将其放到一个独立的段global descriptor table(GDT)中,并在镜像启动时通过实际加载地址调整这些地址值
因此,pie的实现需要编译和加载的共同配合完成,在构建时添加如下编译选项:
(1)编译时添加选项**-fpie**
(2)链接时添加选项-pie
在加载时需要对GDT表中的内容进行调整,这部分代码即是用于这一目的,其代码如下:
pie_fixup:
ldr x0, =pie_fixup
and x0, x0, #~(PAGE_SIZE_MASK)
mov_imm x1, _pie_fixup_size
add x1, x1, x0
bl fixup_gdt_reloc
具体的重定位流程位于fixup_gdt_reloc函数中,可以自行分析。
2.2.4 异常向量表
异常向量表bl1/aarch64/bl1_exceptions.S中如下:
vector_base bl1_vector_table
b bl1_entrypoint
b report_exception /* Undef */
b bl1_aarch32_smc_handler /* SMC call */
b report_prefetch_abort /* Prefetch abort */
b report_data_abort /* Data abort */
b report_exception /* Reserved */
b report_exception /* IRQ */
b report_exception /* FIQ */
里面BL1只支持SMC,其他都是非法的。
smc调用bl1_aarch32_smc_handler在bl1/aarch32/bl1_exceptions.S中定义
func bl1_aarch32_smc_handler
/* On SMC entry, `sp` points to `smc_ctx_t`. Save `lr`. */
str lr, [sp, #SMC_CTX_LR_MON]
mov lr, #BL1_SMC_RUN_IMAGE //仅支持BL1_SMC_RUN_IMAGE SMC调用;其他调用触发report_exception。
cmp lr, r0
bne smc_handler
ldcopr r8, SCR
tst r8, #SCR_NS_BIT //如果处于非安全状态,则触发report_exception。
blne report_exception
...
add r8, r8, #ENTRY_POINT_INFO_ARGS_OFFSET
ldm r8, {r0, r1, r2, r3} //执行跳转到BL31
exception_return
endfunc bl1_aarch32_smc_handler
上面的汇编代码里面有很详细的英文解释,可以自己翻译看看。
2.2.5 reset_handler
reset_handler的流程就是查找__CPU_OPS_START__到__CPU_OPS_END__之间的cpu_ops结构体,并调用其reset_func回调函数,具体流程不再赘述。对于cortex-a53 平台,其reset函数定义如下,该流程主要是执行一些cpu相关的errata操作,以及使能SMP位(lib/cpus/aarch64/cortex_a53.S)。
2.2.6 架构相关el3的初始化
该流程主要执行一些系统寄存器相关的配置,以设置系统的状态。其aarch64架构流程如下(include/arch/aarch64/el3_common_macro.S):
.macro el3_arch_init_common
mov x1, #(SCTLR_I_BIT | SCTLR_A_BIT | SCTLR_SA_BIT) (1)
mrs x0, sctlr_el3
orr x0, x0, x1
msr sctlr_el3, x0
isb
#ifdef IMAGE_BL31
bl init_cpu_data_ptr
#endif /* IMAGE_BL31 */
mov_imm x0, ((SCR_RESET_VAL | SCR_EA_BIT | SCR_SIF_BIT) \
& ~(SCR_TWE_BIT | SCR_TWI_BIT | SCR_SMD_BIT)) (2)
#if CTX_INCLUDE_PAUTH_REGS
orr x0, x0, #(SCR_API_BIT | SCR_APK_BIT) (3)
#endif
msr scr_el3, x0
mov_imm x0, ((MDCR_EL3_RESET_VAL | MDCR_SDD_BIT | \
MDCR_SPD32(MDCR_SPD32_DISABLE) | MDCR_SCCD_BIT | \
MDCR_MCCD_BIT) & ~(MDCR_SPME_BIT | MDCR_TDOSA_BIT | \
MDCR_TDA_BIT | MDCR_TPM_BIT)) (4)
msr mdcr_el3, x0
mov_imm x0, ((PMCR_EL0_RESET_VAL | PMCR_EL0_LP_BIT | \
PMCR_EL0_LC_BIT | PMCR_EL0_DP_BIT) & \
~(PMCR_EL0_X_BIT | PMCR_EL0_D_BIT)) (5)
msr pmcr_el0, x0
msr daifclr, #DAIF_ABT_BIT (6)
mov_imm x0, (CPTR_EL3_RESET_VAL & ~(TCPAC_BIT | TTA_BIT | TFP_BIT)) (7)
msr cptr_el3, x0
mrs x0, id_aa64pfr0_el1
ubfx x0, x0, #ID_AA64PFR0_DIT_SHIFT, #ID_AA64PFR0_DIT_LENGTH (8)
cmp x0, #ID_AA64PFR0_DIT_SUPPORTED
bne 1f
mov x0, #DIT_BIT
msr DIT, x0
1:
.endm
(1)使能指令cache、对齐错误和栈对齐错误检查
(2)secure寄存器相关设置,主要用于设置某些操作是否路由到EL3执行,如设置SCR_EA_BIT会将所有异常等级下的external abort和serror异常路由到EL3处理,清除SCR_TWE_BIT则不会使得低于EL3等级的WFE指令不会路由到EL3处理。其它位的含义基本类似,具体定义可查看armv8 spec
(3)它用于使能指针签名特性PAC。由于armv8虚拟地址没有完全使用,如对于48位虚拟地址,其高16位是空闲的,完全可以用于存储一些其它信息。因此arm支持了指针签名技术,它通过密钥和签名算法对指针进行签名,并将截断后的签名保存到虚拟地址的高位,在使用该指针时则对高签名进行验证,以确保其没有被篡改。它主要是用来保护栈中数据的安全性,防御ROP/JOP攻击。
(4)mdcr_el3寄存器用于设置debug和performance monitor相关的功能
(5)用于设置performance monitor配置,如一些性能事件计数器的行为
(6)用于使能serror异常,此后bl1将能接收serror异常,并处理smc调用
(7)设置一些特定事件是否要陷入EL3
(8)设置DIT特性,若使能了DIT,则DIT相关的指令执行时间与数据不相关。由于侧信道攻击可以利用某些敏感指令(如加解密指令)执行时间、功耗等的不同,来推测出数据内容,因此猜测该功能是用于防止侧信道攻击的
scr_el3:该寄存器用于设置secure相关的属性,且在其它异常等级下不存在bank值,而是用于控制全局状态的。因此在不同异常等级切换之前,需要先将该寄存器的值设置为目标异常等级所需的值,如从EL3切换到non secure EL1,则需要将其设置为non secure EL1相关的配置。寄存器的定义如下:

-
NS[0]:设置EL0 - EL2的secure状态,若其为0表示secure状态,为1表示non secure状态;
-
IRQ[1]:用于设置irq中断路由,当其为1时,irq中断都被路由到EL3处理,当其为0时,若当前运行在EL3下irq中断不触发,否则irq中断路由到当前运行的异常等级,而不路由到EL3;
-
FIQ[2]:用于设置fiq中断路由,当其为1时,fiq中断都被路由到EL3处理,当其为0时,若当前运行在EL3下fiq中断不触发,否则fiq中断路由到当前运行的异常等级,而不路由到EL3;
-
EA[3]:用于设置外部abort和serror路由,当其为1时,外部abort和serror都被路由到EL3处理,当其为0时,若当前运行在EL3下serror不触发,外部abort路由到EL3,否则外部abort和seeror都路由到当前运行的异常等级,而不路由到EL3;
-
SMD[7]:用于设置是否禁用smc异常,若其为1禁用smc,否则使能smc;
-
HCE[8]:用于设置是否禁用hvc异常,若其为1使能hvc,否则禁用hvc;
-
ST[11]:用于设置secure EL1是否将counter的secure timer寄存器访问路由到EL3。若其为1,secure EL1访问counter的secure timer寄存器将会路由到EL3,否则该bit被忽略;
-
TWI[12]:用于设置EL0 – EL2执行WFI时是否陷入EL3。若其为1则任何WFI操作都会陷入EL3,否则该bit被忽略;
-
TWE[13]:用于设置EL0 – EL2执行WFE时是否陷入EL3。若其为1则任何WFE操作都会陷入EL3,否则该bit被忽略;
2.2.7 secondary cpu的处理
关于主CPU和从CPU,系统启动的时候在linux运行之前,都只运行一个主CPU,在linux中启动SMP后才启动从核。
所以启动代码ATF中不支持并发,因此在smp系统中只有一个cpu(primary cpu)执行启动流程,而其它cpu(secondary cpu)需要将自身设置为一个安全的状态,待primary cpu启动完成后再通过spintable或psci等方式来启动它们。其流程如下:
bl plat_is_my_cpu_primary (1)
cbnz w0, do_primary_cold_boot (2)
bl plat_secondary_cold_boot_setup (3)
bl el3_panic
do_primary_cold_boot:
(1)当前cpu是否为primary cpu
(2)若其为primary cpu,继续执行cold boot流程
(3)若其为secondary cpu,执行平台定义的secondary cpu启动设置函数
2.2.8 内存初始化
该函数执行平台相关的内存初始化函数platform_mem_init
2.2.9 c运行环境初始化
c语言运行需要依赖于bss段和栈,因此在跳转到c函数之前需要下设置它们。而且由于bl1的镜像一般被烧写在rom中,因此需要将其可写数据段从rom重定位到ram中。以下为其主要代码实现:
adrp x0, __RW_START__
add x0, x0, :lo12:__RW_START__ (1)
adrp x1, __RW_END__
add x1, x1, :lo12:__RW_END__
sub x1, x1, x0 (2)
bl inv_dcache_range (3)
…
adrp x0, __BSS_START__
add x0, x0, :lo12:__BSS_START__
adrp x1, __BSS_END__
add x1, x1, :lo12:__BSS_END__
sub x1, x1, x0
bl zeromem (4)
…
#if defined(IMAGE_BL1) || (defined(IMAGE_BL2) && BL2_AT_EL3 && BL2_IN_XIP_MEM)
adrp x0, __DATA_RAM_START__
add x0, x0, :lo12:__DATA_RAM_START__
adrp x1, __DATA_ROM_START__
add x1, x1, :lo12:__DATA_ROM_START__
adrp x2, __DATA_RAM_END__
add x2, x2, :lo12:__DATA_RAM_END__
sub x2, x2, x0
bl memcpy16 (5)
#endif
(1)计算数据段的起始地址,由于adrp指令加载的地址值会将低bit mask掉,使其4k对齐。因此需要加上其低12位的数据,以恢复其原始值
(2)计算该段地址的长度
(3)失效这段sram内存的dcache
(4)获取bss段的起止地址,并计算其长度,然后清零该段内存的数据
(5)获取bl1可读写数据段在rom中的地址,以及其将要被重定位的ram地址,计算数据长度,并执行重定位操作
2.2.10 运行栈设置
C语言的函数调用返回地址,上层栈指针地址,局部变量以及参数传递都可能需要用到栈。本函数通过设置运行时栈指针为跳转到c语言执行做最后的准备,其代码如下:
msr spsel, #0 (1)
bl plat_set_my_stack (2)
#if STACK_PROTECTOR_ENABLED
.if _init_c_runtime
bl update_stack_protector_canary (3)
.endif
#endif
(1)使用sp_el0作为栈指针寄存器
(2)设置运行时栈,该函数会获取一个定义好的栈指针,并将其设置到当前栈指针寄存器sp中
(3)在栈顶设置一个canary值,用于检测栈溢出
2.3 bl1_setup
void bl1_setup(void)
{
/* Perform early platform-specific setup */
bl1_early_platform_setup();
/* Perform late platform-specific setup */
bl1_plat_arch_setup();
bl1_early_platform_setup()该函数用来完成早期的初始化操作,主要包括memory, page table, 所需外围设备的初始化以及相关状态设定等;
void bl1_early_platform_setup(void)
{
/* Initialize the console to provide early debug support */
qemu_console_init();
/* Allow BL1 to see the whole Trusted RAM */
bl1_tzram_layout.total_base = BL_RAM_BASE;
bl1_tzram_layout.total_size = BL_RAM_SIZE;
}
在qemu平台:
(1)控制台初始化
(2)设置secure sram内存的地址范围
bl1_plat_arch_setup()函数完成平台的初始化,以qemu平台为例,其代码如下:
void bl1_plat_arch_setup(void)
{
QEMU_CONFIGURE_BL1_MMU(bl1_tzram_layout.total_base,
bl1_tzram_layout.total_size,
BL_CODE_BASE, BL1_CODE_END,
BL1_RO_DATA_BASE, BL1_RO_DATA_END,
BL_COHERENT_RAM_BASE, BL_COHERENT_RAM_END);
}
该函数用于为所有bl1需要访问的地址建立MMU页表,并且使能dcache。bl1中物理地址和虚拟地址映射的地址值是相等的,之所以要开启MMU主要是为了开启dcache,以加快后面BL2镜像加载的速度
2.4 bl1_main
完成架构和平台特有初始化操作,然后加载BL2镜像并跳转执行。这个函数里面开始有了打印。
void bl1_main(void)
{
/* Announce our arrival */
NOTICE(FIRMWARE_WELCOME_STR);
NOTICE("hello BL1: %s\n", version_string);
NOTICE("BL1: %s\n", build_message);
INFO("BL1: RAM %p - %p\n", (void *)BL1_RAM_BASE, (void *)BL1_RAM_LIMIT);
bl1_arch_setup(); //设置下一个image的EL级别为aarch64
crypto_mod_init();
auth_mod_init(); //初始化安全模块和镜像解析模块
bl1_plat_mboot_init();
bl1_platform_setup();
image_id = bl1_plat_get_next_image_id(); //获取下一级启动镜像的ID。
if (image_id == BL2_IMAGE_ID)
bl1_load_bl2(); //将BL2镜像加载到SRAM中
else
NOTICE("BL1-FWU: *******FWU Process Started*******\n");
bl1_plat_mboot_finish();
bl1_prepare_next_image(image_id); //获取bl2 image的描述信息,包括名字,ID,entry potin info等,并将这些信息保存到bl1_cpu_context的上下文中,为进入下一级镜像执行准备好上下文。
console_flush(); //在退出bl1之前将串口中的数据全部刷新掉
}
2.4.1 secure boot初始化
secure boot用于校验镜像的合法性,它通常需要一个包含镜像签名信息的镜像头。签名信息可在打包时完成,一般包括计算镜像的hash值,然后使用非对称算法**(如RSA或ECDSA)**对该hash值执行签名操作,并将签名信息保存到镜像头中。在系统启动时,需要校验该签名是否合法,若不合法表明镜像被破坏或被替换了,因此系统需要停止启动流程。
auth_mod_init函数用于初始化签名验证所需的模块,其代码如下:
void auth_mod_init(void)
{
assert(cot_desc_ptr != NULL);
crypto_mod_init(); (1)
img_parser_init(); (2)
}
(1)初始化签名验证所需的密码库
(2)初始化获取镜像签名信息模块
2.4.2 bl1的平台初始化
qemu平台的初始化实现接口如下:
void bl1_platform_setup(void)
{
plat_qemu_io_setup();
}
该函数用于初始化qemu可能使用的镜像加载驱动初始化
2.4.3 bl2镜像加载
bl1_load_bl2是镜像加载流程
desc = bl1_plat_get_image_desc(BL2_IMAGE_ID); (1)
info = &desc->image_info;
err = bl1_plat_handle_pre_image_load(BL2_IMAGE_ID); (2)
if (err != 0) {
ERROR("Failure in pre image load handling of BL2 (%d)\n", err);
plat_error_handler(err);
}
err = load_auth_image(BL2_IMAGE_ID, info); (3)
if (err != 0) {
ERROR("Failed to load BL2 firmware.\n");
plat_error_handler(err);
}
err = bl1_plat_handle_post_image_load(BL2_IMAGE_ID); (4)
if (err != 0) {
ERROR("Failure in post image load handling of BL2 (%d)\n", err);
plat_error_handler(err);
}
它主要包含以下几部分内容:
(1)获取待加载镜像描述信息
在atf中,镜像描述信息主要包含镜像id、镜像加载器使用的信息image_info和镜像跳转时使用的信息ep_info,其结构如下:

bl1_plat_get_image_desc用于获取bl2镜像的信息
(2)加载之前的处理
它由平台函数bl1_plat_handle_pre_image_load处理,qemu平台未对其做任何处理
(3)从storage中加载镜像load_auth_image
它会根据先前获取到的bl2镜像描述信息,从storage中将镜像数据加载到给定地址上。qemu支持fip和semihosting类型的加载方式。具体的函数执行qemu平台下校验流程为:load\_auth\_image--》load\_auth\_image\_internal--》load\_image--》io\_dev\_init--》fip\_dev\_init
-
plat_get_image_source(image_id, &backend_dev_handle,
-
&backend\_image\_spec); -
io_open(backend_dev_handle, backend_image_spec,
-
&backend_handle);
-
io_read(backend_handle, (uintptr_t)&header, sizeof(header),
-
&bytes_read);
-
is_valid_header(&header)
(4)加载之后的处理
它主要用于设置bl1向bl2传递的参数,上面结构体中的args即用于该目的,它一共包括8个参数,在bl1跳转到bl2之前会分别被设置到x0 – x7寄存器中。bl1只需通过x1寄存器向bl2传送其可用的secure内存region即可。以下为其代码主体流程:
image_desc = bl1_plat_get_image_desc(BL2_IMAGE_ID);
ep_info = &image_desc->ep_info; (a)
bl1_secram_layout = bl1_plat_sec_mem_layout(); (b)
bl2_secram_layout = (meminfo_t *) bl1_secram_layout->total_base;
bl1_calc_bl2_mem_layout(bl1_secram_layout, bl2_secram_layout); (c)
ep_info->args.arg1 = (uintptr_t)bl2_secram_layout; (d)
a 获取bl2的ep信息
b 获取bl1的secure内存region
c 将总的内存减去bl1已使用的sram内存,作为bl2的可用内存
d 将bl2的可用内存信息保存到参数传递信息中
BL1在SoC芯片内部,BL2一般打包到了fip.bin中,并放入了eMMC中存储。
2.4.4 下一阶段镜像启动准备流程
BL2的image_id的定义如下,由bl1_plat_get_next_image_id()函数获取
/* Trusted Boot Firmware BL2 */
#define BL2_IMAGE_ID U(1)
bl1_prepare_next_image()bl1_prepare_next_image的主要工作就是初始化primary cpu的cpu_context上下文,并填充该结构体的相关信息,cpu的cpu_context上下文如下:
typedef struct cpu_context {
gp_regs_t gpregs_ctx;
el3_state_t el3state_ctx;
el1_sysregs_t el1_sysregs_ctx;
#if CTX_INCLUDE_EL2_REGS
el2_sysregs_t el2_sysregs_ctx;
#endif
#if CTX_INCLUDE_FPREGS
fp_regs_t fpregs_ctx;
#endif
cve_2018_3639_t cve_2018_3639_ctx;
#if CTX_INCLUDE_PAUTH_REGS
pauth_t pauth_ctx;
#endif
} cpu_context_t;
在atf中定义了一个异常等级切换相关的cpu context结构体,该结构体包含了切换时所需的所有的信息,如gp寄存器的值,el1、el2系统寄存器以及el3状态的值等。由于armv8包含secure和non secure两种安全状态,因此在el3中为这两种状态分别保留了一份独立的上下文信息,我们在执行上下文切换准备工作时,实际上就是填充对应security状态的结构体内容。
void bl1_prepare_next_image(unsigned int image_id)
{
unsigned int security_state, mode = MODE32_svc;
image_desc_t *desc;
entry_point_info_t *next_bl_ep;
/* Get the image descriptor. */
desc = bl1_plat_get_image_desc(image_id);//获取镜像描述信息,包括入口地址、名字等等。
/* Get the entry point info. */
next_bl_ep = &desc->ep_info;
/* Get the image security state. */
security_state = GET_SECURITY_STATE(next_bl_ep->h.attr);//镜像是属于安全还是非安全镜像
/* Prepare the SPSR for the next BL image. */
if ((security_state != SECURE) && (GET_VIRT_EXT(read_id_pfr1()) != 0U)) {
mode = MODE32_hyp;
}
next_bl_ep->spsr = SPSR_MODE32(mode, SPSR_T_ARM,
SPSR_E_LITTLE, DISABLE_ALL_EXCEPTIONS);
/* Allow platform to make change */
bl1_plat_set_ep_info(image_id, next_bl_ep);
/* Prepare the cpu context for the next BL image. */
cm_init_my_context(next_bl_ep); /* 使用获取到的bl2 image的entrypoint info数据来初始化cpu context */
cm_prepare_el3_exit(security_state); //为运行下一个镜像,EL3做好准备。
cm_set_next_context(cm_get_context(security_state));
/* Prepare the smc context for the next BL image. */
smc_set_next_ctx(security_state);
copy_cpu_ctx_to_smc_ctx(get_regs_ctx(cm_get_next_context()),
smc_get_next_ctx());
flush_smc_and_cpu_ctx();
/* Indicate that image is in execution state. */
desc->state = IMAGE_STATE_EXECUTED;
print_entry_point_info(next_bl_ep);//打印下一级BL2的入口相关信息。下面即将el3_exit,退出EL3进入新的进项运行。
}
(1)获取bl2的ep信息
(2)从bl2的ep信息中获取其security状态
(3)若context内存未分配,则为其分配内存
(4)默认的下一阶段镜像异常等级为其支持的最高等级,即若支持el2,则下一异常等级为EL2
(5)计算spsr的值,即异常等级为step 4计算的值,栈指针使用sp_elx,关闭所有DAIF异常
(6)该函数为待切换异常等级初始化上下文,如scr_el3,scr_el3,pc,spsr以及参数传递寄存器x0 – x7的值
(7)将context中参数设置到实际的寄存器中
2.5 el3_exit流程分析
该函数执行实际的异常等级切换流程,包括设置scr_el3,spsr_el3,elr_el3寄存器,以及执行eret指令跳转到elr_el3设定的bl2入口函数处执行。其定义如下:
func el3_exit
mov x17, sp (1)
msr spsel, #MODE_SP_ELX (2)
str x17, [sp, #CTX_EL3STATE_OFFSET + CTX_RUNTIME_SP] (3)
ldr x18, [sp, #CTX_EL3STATE_OFFSET + CTX_SCR_EL3]
ldp x16, x17, [sp, #CTX_EL3STATE_OFFSET + CTX_SPSR_EL3] (4)
msr scr_el3, x18
msr spsr_el3, x16
msr elr_el3, x17 (5)
#if IMAGE_BL31
ldp x19, x20, [sp, #CTX_EL3STATE_OFFSET + CTX_CPTR_EL3]
msr cptr_el3, x19
ands x19, x19, #CPTR_EZ_BIT
beq sve_not_enabled
isb
msr S3_6_C1_C2_0, x20 /* zcr_el3 */
sve_not_enabled:
#endif
#if IMAGE_BL31 && DYNAMIC_WORKAROUND_CVE_2018_3639
ldr x17, [sp, #CTX_CVE_2018_3639_OFFSET + CTX_CVE_2018_3639_DISABLE]
cbz x17, 1f
blr x17
1:
#endif
restore_ptw_el1_sys_regs
bl restore_gp_pmcr_pauth_regs (6)
ldr x30, [sp, #CTX_GPREGS_OFFSET + CTX_GPREG_LR]
#if IMAGE_BL31 && RAS_EXTENSION
esb
#else
dsb sy
#endif
#ifdef IMAGE_BL31
str xzr, [sp, #CTX_EL3STATE_OFFSET + CTX_IS_IN_EL3]
#endif
exception_return (7)
endfunc el3_exit
(1)将sp_el0栈指针暂存到x17寄存器中
(2)将栈指针切换到sp_el3,其中sp_el3指向前面context的el3state_ctx指针,即它被用于保存el3的上下文
(3)将sp_el0的值保存的el3 context中
(4)从el3 context中加载scr_el3、spsr_el3和elr_el3寄存器的值
(5)设置scr_el3、spsr_el3和elr_el3寄存器
(6)恢复gp寄存器等寄存器的值
(7)执行eret指令,此后cpu将离开bl1跳转到bl2的入口处执行了
-
eret指令会触发异常,会跳转到elr_el3寄存器地址执行
-
SPSR寄存器的值就是跳转之后处理器的状态
参考:
-
https://zhuanlan.zhihu.com/p/520039243
-
https://blog.csdn.net/shuaifengyun/article/details/72468962
-
https://www.cnblogs.com/arnoldlu/p/14175126.html
后记:
ATF底层代码的英文注释很丰富,有时候只看代码不去调试,其实还是一知半解的。可能看一遍只能走马观花,然后多看几遍,自己写一个笔记梳理下函数执行流程和功能,或者直接画一个图,让这个知识内化成自己的。
文中有一些很难的知识,涉及到汇编和ARM的东西,笔者也是一知半解,但是可以从两个方法提高:1.编译链接寻址的一些知识2.ARM的一些寄存器知识
人很多时候会忘记自己学会的很多东西,特别是技术方面的。最近有个笑话说:高考后的考生大睡3天,这3天是大脑在进行格式化,把学到的知识都还给学校,然后什么文韬武略都不记得了。我们的大脑很复杂,但是每个人的大脑中的知识又差异巨大,一些东西从大脑里面匆匆而过,可能没那么重要而让人忘记了,但是下一次再去学习就会发现学的很快了。可见大脑里面还是留下了一些重要的东西,只是需要一个东西去辅助激发。这个辅助工具就是我们的知识梳理:可以忘记,但是要用最快的速度再捡起来。俗称:能力强,脑瓜子好使。
“啥都懂一点,啥都不精通,
干啥都能干,干啥啥不是,
专业入门劝退,堪称程序员杂家”。
欢迎各位有自己公众号的留言:申请转载!
纯干货持续更新,欢迎分享给朋友、点赞、收藏、在看、划线和评论交流!
“那路谈OS与SoC嵌入式软件”,欢迎关注!
个人文章汇总:https://thatway1989.github.io
AtomGit 是由开放原子开源基金会联合 CSDN 等生态伙伴共同推出的新一代开源与人工智能协作平台。平台坚持“开放、中立、公益”的理念,把代码托管、模型共享、数据集托管、智能体开发体验和算力服务整合在一起,为开发者提供从开发、训练到部署的一站式体验。
更多推荐


所有评论(0)