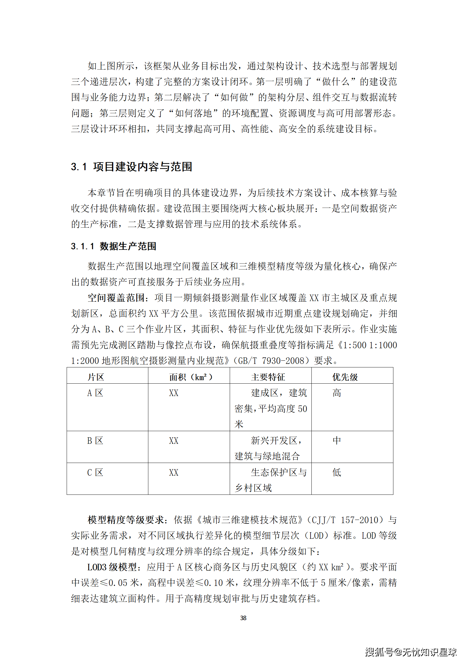
城市级地理信息系统(GIS)与倾斜摄影高质量三维数据集生产全栈技术实战(WORD)
核心导读: 本文深度解析了面向“实景三维中国”战略的城市级GIS与三维数据集生产方案。我们将从宏观政策背景与行业痛点出发,深入探讨如何利用倾斜摄影技术构建城市级高精度三维模型,如何通过自动化流水线解决海量数据的生产与质检难题,以及如何搭建具备海量数据渲染与空间分析能力的云原生GIS平台。这是一份关于构建城市数字孪生底座的实操指南,涵盖了从数据获取、处理、管理到应用的全生命周期技术体系。

01. 时代命题:为何我们需要“实景三维”?
在数字经济时代,传统的二维GIS数据已难以满足现代城市精细化管理和智慧化发展的需求。城市治理正从“平面图纸”走向“立体沙盘”,这一转型背后面临着严峻的**“三座大山”挑战**:
1.1 宏观背景与战略驱动
国家层面对于实景三维建设的重视已上升至制度化高度:
- 政策引领: 依据《实景三维中国建设技术大纲(2021版)》及“十四五”规划,明确提出要推动从传统二维测绘向“实体化、三维化、语义化、全空间”转变。
- 标准重构: 传统的“4D”产品(DOM、DEM、DLG、DRG)正向“地理场景”与“地理实体”转变,旨在构建数字空间基底。
1.2 行业现状与核心痛点
当前城市地理信息管理普遍面临以下挑战:
- 数据维度缺失: 传统二维GIS缺乏Z轴信息,难以支撑对城市立体空间的精准认知,在规划审批、应急管理中存在“看不清、量不准”的问题。
- 数据孤岛与割裂: 倾斜摄影、激光点云、BIM(建筑信息模型)等多源异构数据标准不一,生产流程割裂,导致“BIM+GIS”融合困难,无法形成统一的城市信息模型(CIM)。
- 技术应用瓶颈: 海量倾斜摄影模型对现有GIS平台的加载、LOD(细节层次)分级渲染和空间分析能力构成巨大压力,制约了其在城市级规模下的深度应用。
1.3 建设必要性
本项目建设具有三方面紧迫性:
- 政策合规: 满足国家对城市级三维地理场景建设的指标要求,是履行新型基础测绘职责的必然举措。
- 业务驱动: 为国土空间规划、市政设施管理、公共安全应急等提供高精度、可量算、可模拟的三维空间决策支持。
- 技术迭代: 融合倾斜摄影重建、云原生GIS、时空大数据分析等前沿技术,是抢占未来城市竞争制高点的关键。
02. 总体架构:城市级数字孪生的“五层两柱”
本方案构建了城市级地理信息系统与倾斜摄影三维数据集生产的**“五层两柱”架构体系**。
2.1 纵向五层:从物理世界到数字空间
- 数据采集层: 利用无人机倾斜摄影、激光雷达(LiDAR)等设备获取原始影像与点云数据。
- 数据处理层: 基于高性能计算集群,利用ContextCapture等引擎进行空三加密、三维重建与纹理映射。
- 数据存储层: 采用“湖仓一体”架构,利用对象存储(如MinIO/S3)存储海量瓦片数据,利用PostgreSQL/PostGIS存储空间元数据与属性数据。
- 服务发布层: 基于微服务架构(Spring Cloud Alibaba),封装空间分析、数据查询、场景渲染等API服务。
- 应用层: 面向规划、应急、城管等部门的业务应用系统,如规划方案比对、洪水淹没模拟等。
2.2 横向两柱:安全与标准的基石
- 标准规范体系: 严格遵循《CH/T 9024-2014 三维地理信息模型数据产品规范》及《GB/T 30319-2013 基础地理信息数字成果元数据》。
- 运维管理体系: 建立全生命周期的运维监控与安全审计机制,确保系统稳定运行。
03. 数据生产:倾斜摄影的工业化流水线
数据生产是实景三维建设的核心环节。方案构建了一套从航飞规划、数据采集、内业处理到质检入库的标准化工业流水线。
3.1 航摄规划与外业采集
- 设备选型: 选用大疆M300 RTK搭配赛尔PSDK 102S五镜头相机,支持高精度POS辅助航空摄影。
- 参数配置: 根据GSD(地面分辨率)要求计算航高,通常GSD优于5cm。航向重叠度设为80%,旁向重叠度设为70%,确保复杂场景的覆盖。
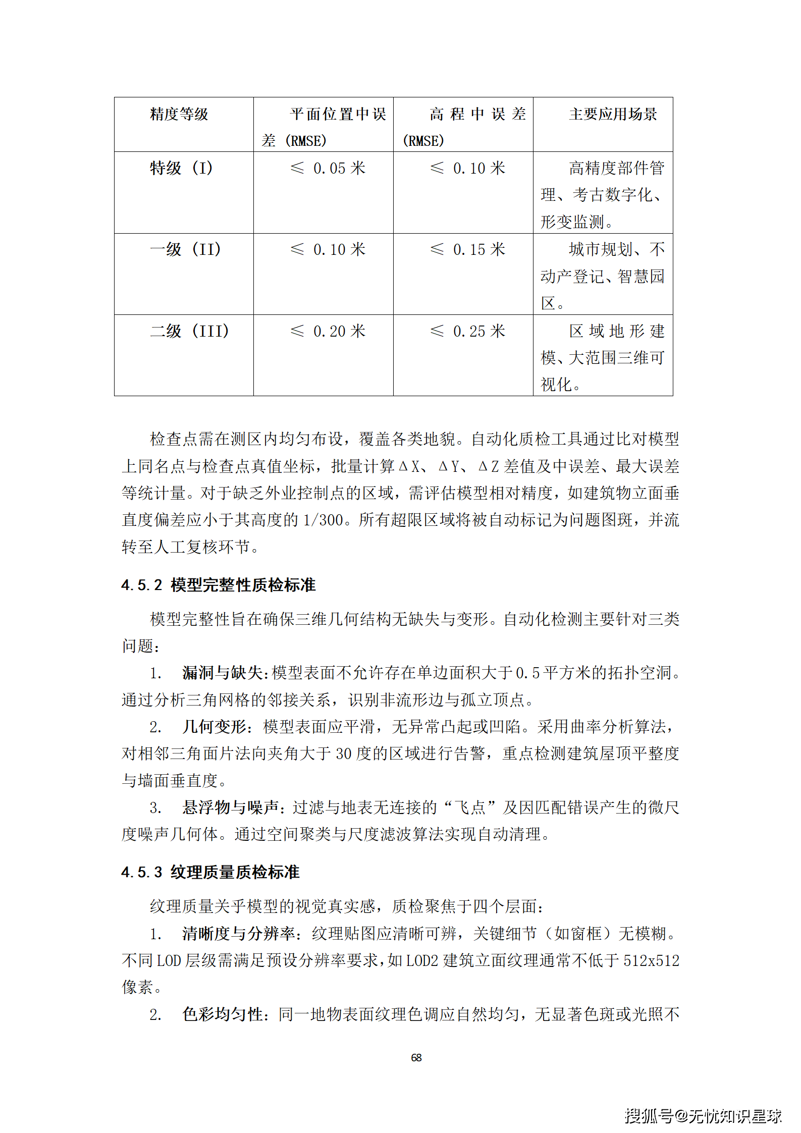
- 像控点布设: 采用RTK技术测量控制点坐标,平面与高程中误差控制在3cm以内,用于约束空三加密的绝对精度。
.2 内业数据处理与重建
- 空三加密(AT): 利用SfM(运动恢复结构)算法解算影像外方位元素,引入控制点进行联合平差,连接点中误差需控制在1~2像素以内。
- 三维重建: 基于MVS(多视图立体匹配)算法生成密集点云,并构建TIN(不规则三角网)模型。
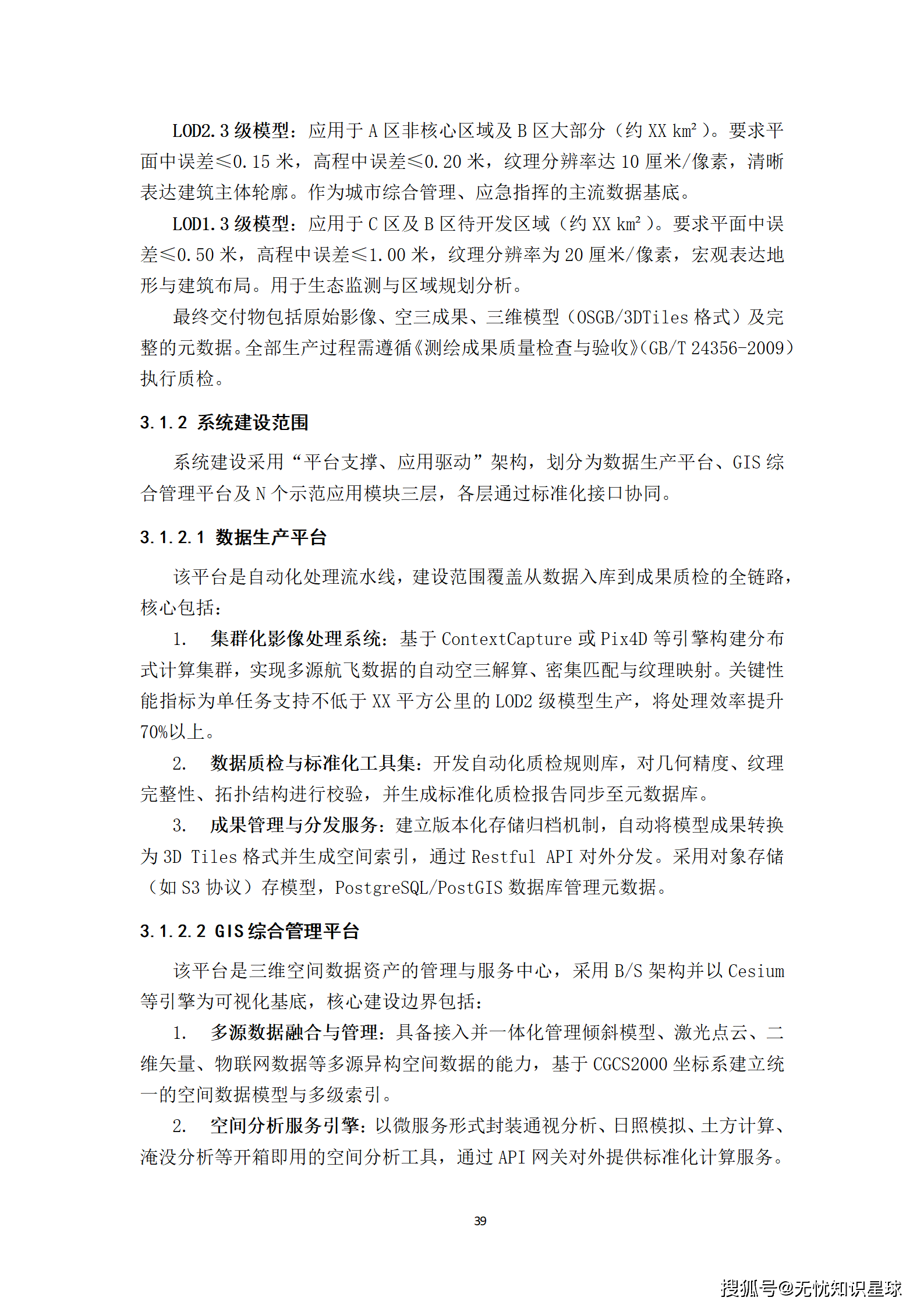
- 纹理映射: 采用多视角择优融合技术,解决建筑物立面拉花问题,生成高真实感的实景三维模型(OSGB格式)。
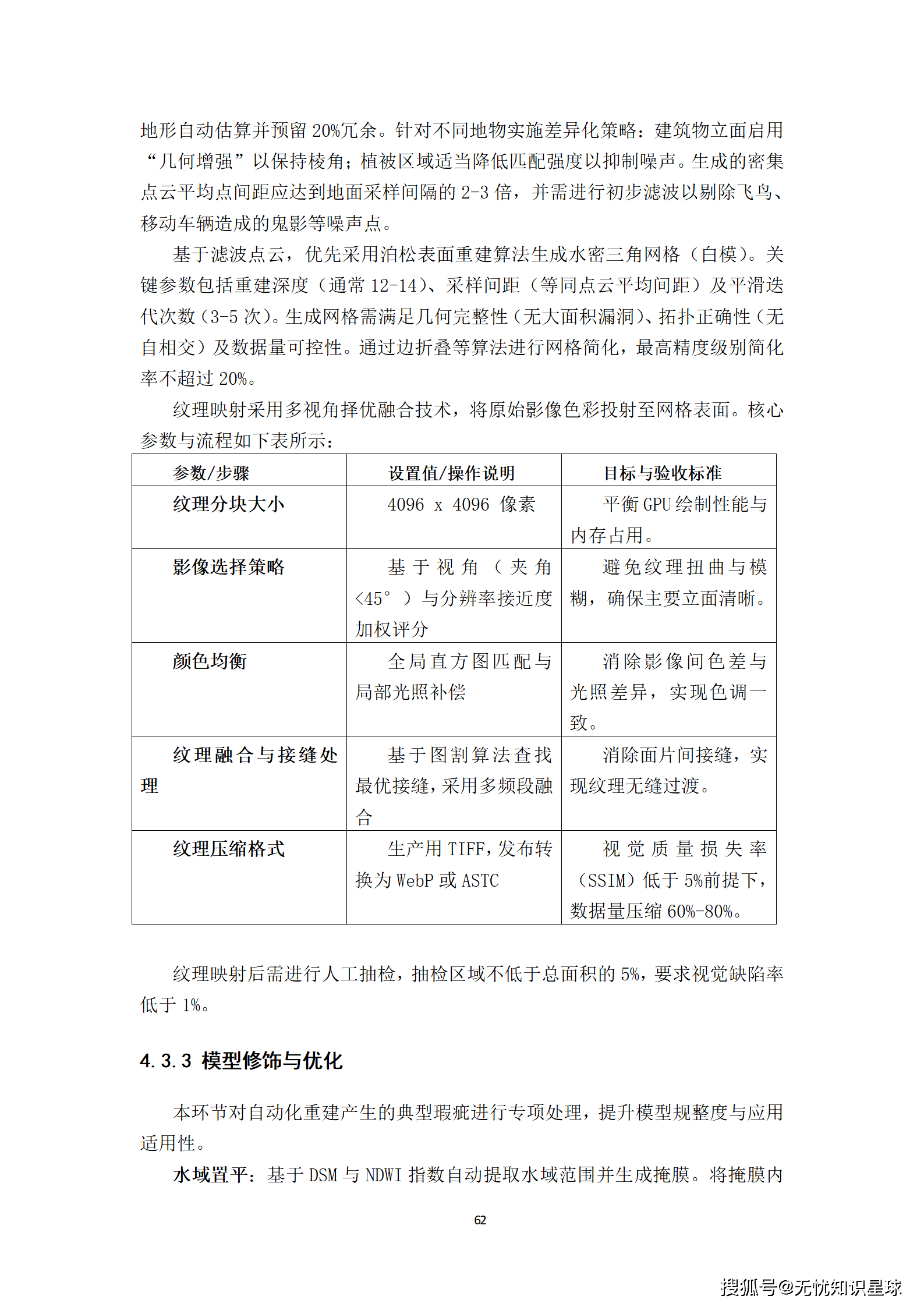
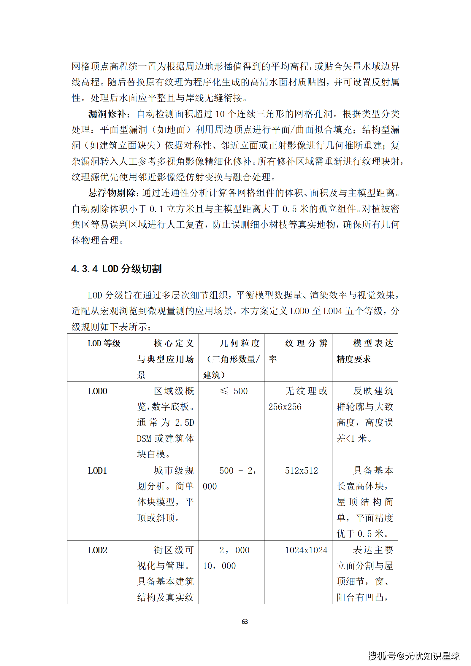
3.3 模型修饰与LOD分级
- 水域置平: 对水面区域进行高程统一处理,消除水面波纹噪点。
- 漏洞修补: 自动检测并修补模型中的孔洞,确保几何完整性。
- LOD分级切割: 将模型切分为不同细节层次(LOD0-LOD4),构建四叉树索引结构,支持Web端的渐进式加载与渲染。
04. 技术选型:全栈国产化与云原生适配
技术选型是保障系统高性能、高可用及安全可控的关键。
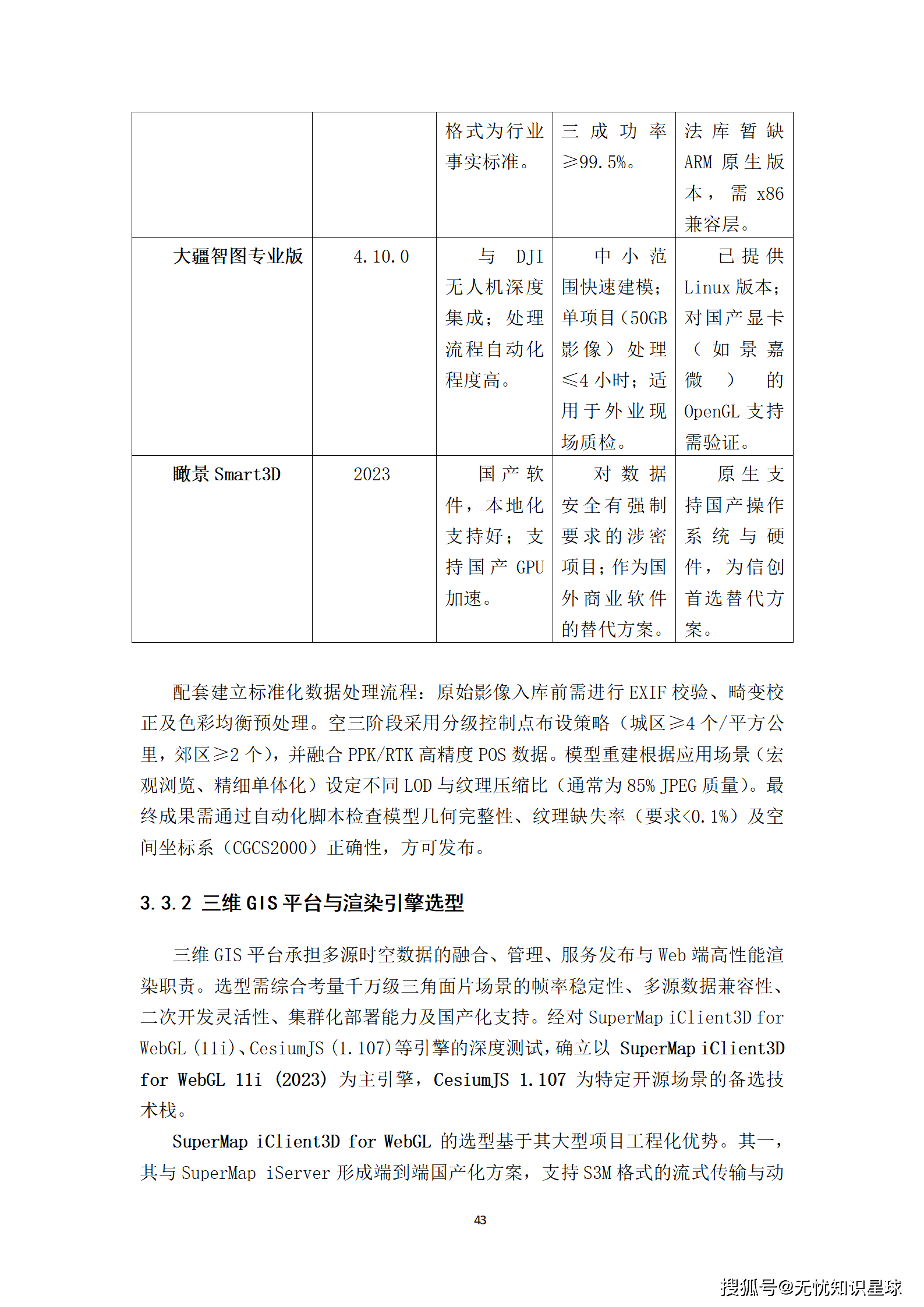
4.1 数据生产引擎选型

4.2 三维GIS平台与渲染引擎
- SuperMap iClient3D for WebGL: 具备强大的二三维一体化分析能力,支持S3M流式传输,与国产操作系统(统信UOS、麒麟OS)兼容性好。
- CesiumJS: 开源生态丰富,支持3D Tiles标准,适合构建跨平台的Web三维应用。
- 后端微服务: 基于Spring Cloud Alibaba,利用Nacos(注册中心)、Sentinel(流量防护)、Seata(分布式事务)构建高并发服务集群。
4.3 数据库与信创适配
- 时空数据库: PostgreSQL + PostGIS,支持复杂的空间索引与分析函数。
- 业务数据库: MySQL 8.0 或国产达梦数据库(DM8)。
- 缓存数据库: Redis 集群,用于缓存热点瓦片数据与会话信息。
05. 平台功能:从“可视化”到“可分析”
城市级GIS平台不仅是一个展示窗口,更是一个具备强大空间分析能力的决策中枢。
5.1 核心功能模块
- 数据资源中心: 实现多源数据(倾斜模型、点云、矢量、BIM)的统一接入、标准化治理与元数据管理。
- 三维场景服务中心: 提供模型轻量化、服务发布、LOD动态调度与高性能渲染能力。
- 空间分析引擎: 封装了通视分析、剖面分析、日照分析、淹没分析等专业算法。
5.2 关键空间分析算法
- 通视分析: 基于数字表面模型(DSM),实时计算观察点与目标点之间的可见性,用于基站选址、安防监控。
- 剖面分析: 沿任意折线生成地形与模型的剖面图,支持距离与高差量算,用于道路设计、管线铺设。
- 淹没分析: 基于DEM与水文模型,模拟洪水演进过程,动态可视化淹没范围、水深与体积,为应急指挥提供科学依据。
- 日照分析: 依据地理位置与时间,计算建筑物阴影范围与日照时长,自动生成合规性审查报告。
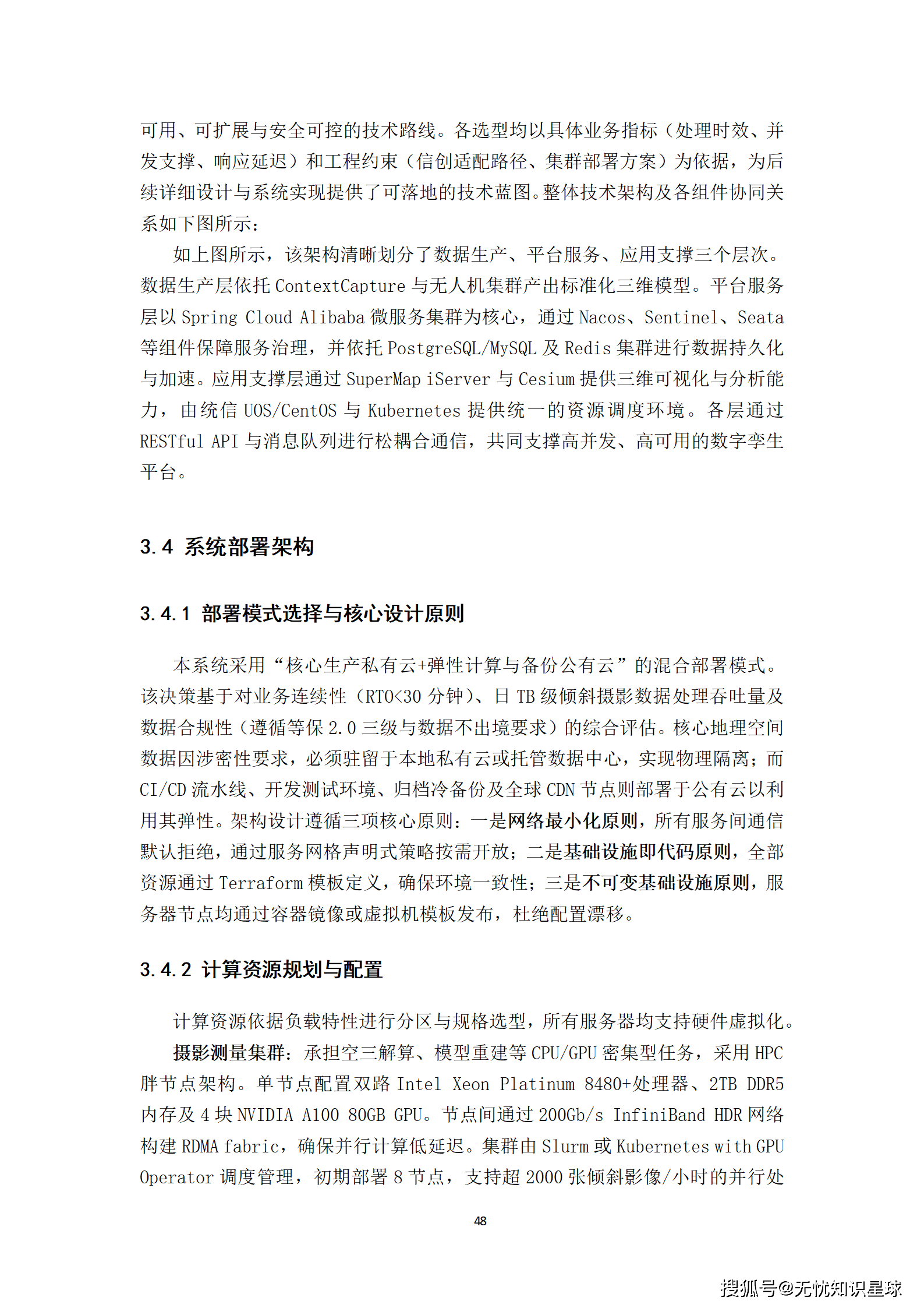
06. 部署架构:混合云与高性能计算集群
针对倾斜摄影数据处理的高算力需求与平台服务的高并发需求,设计了混合部署架构。
6.1 计算资源规划
- 摄影测量集群: 采用HPC(高性能计算)架构,配置双路Xeon Platinum处理器、大容量内存(≥512GB)及NVIDIA A100/A6000 GPU,利用CUDA加速空三与建模。
- GIS应用服务器: 基于Kubernetes容器化部署,支持水平扩展,利用InfiniBand网络实现低延迟通信。
- 存储资源: 采用“热-温-冷”分级存储策略,热数据使用全闪存阵列,冷数据归档至对象存储。
6.2 网络与安全架构
- 网络隔离: 划分为互联网接入区、应用服务区、数据服务区与计算集群区,域间通过下一代防火墙严格隔离。
- 零信任安全: 实施基于身份的访问控制,对敏感数据进行加密存储与传输,满足等保三级要求。
07. 总结与展望
城市级地理信息系统与倾斜摄影高质量三维数据集的建设,不仅是技术的堆叠,更是生产模式与管理模式的深刻变革。
通过本方案的实施,我们构建了一个**“采、存、算、管、用”**一体化的城市数字孪生底座。该底座将彻底解决传统测绘数据维度单一、更新滞后、应用困难的问题,为城市的规划、建设、管理、运营提供全生命周期的数字化支撑。
未来,随着AI技术的深度融合,实景三维数据将具备更强的语义化能力,从“看得见”走向“看得懂”,真正实现物理城市与数字城市的虚实交融、共生共治。
















































































AtomGit 是由开放原子开源基金会联合 CSDN 等生态伙伴共同推出的新一代开源与人工智能协作平台。平台坚持“开放、中立、公益”的理念,把代码托管、模型共享、数据集托管、智能体开发体验和算力服务整合在一起,为开发者提供从开发、训练到部署的一站式体验。
更多推荐


所有评论(0)