Superpowers - 07 从 SessionStart Hook 看 Superpowers:把「技能库」变成「行为操作系统」
文章目录
- Pre
- 一、为什么 SessionStart Hook 如此重要?
- 二、钩子注册与触发:Claude、Cursor 与 Copilot 各有各的规矩
- 三、平台检测与 JSON 输出:一不小心就会“注入两遍”
- 四、注入的究竟是什么?`using-superpowers` 作为引导技能
- 五、Bash 实现细节:JSON 转义与可移植性踩坑指南
- 六、跨平台执行:polyglot `run-hook.cmd` 的巧妙设计
- 七、旧版路径迁移:用“侵入式提醒”确保不被忽略
- 八、注入故障排查:从症状倒推根因
- 九、与 Superpowers 整体架构的关系与实践建议
- 十、结语:从一个 Hook 看未来的 Agent 工程

Pre
Superpowers - 01 让 AI 真正“懂工程”:Superpowers 软件开发工作流深度解析
Superpowers - 02 用 15 个技能给你的 AI 装上「工程大脑」:Superpowers 快速开始深度解析
Superpowers - 03 一文搞懂 Superpowers:面向多平台 AI 编码助手的安装与实践指南
Superpowers - 04 从“会写代码”到“会做工程”:Superpowers 工作流引擎架构深度剖析
Superpowers - 05 构建一个“会自己找插件用”的 Agent:深入解析 Superpowers 的技能发现与激活机制
Superpowers - 06 从文档到“结构契约”:Superpowers 技能剖析与 Frontmatter 深度解读
面对越来越复杂的 AI 开发场景,单纯“给模型一个工具箱”已经不够了:你需要的是一个能主动使用工具的 agent 行为系统。Superpowers 项目正是为此设计,而其中最关键的一块基础设施,就是本文要展开的主角:SessionStart Hook 注入机制。
本文面向以下读者:
- 经常使用 Claude Code / Cursor / Copilot 等 AI 开发环境,希望把自己的工作流沉淀为可复用技能的工程师
- 正在折腾“插件化 agent 能力”、MCP、工具路由、行为注入的研究者或开发者
- 想深入理解 Superpowers 架构、尤其是「技能发现与激活」底层机制的技术爱好者
我们将从整体架构讲起,再下潜到平台检测、JSON 构造、Bash 转义、跨平台脚本等实现细节,最后结合实际场景给出一些最佳实践建议。
一、为什么 SessionStart Hook 如此重要?
在 Superpowers 的设计中,所有复杂的 TDD、调试、代码审查、子 agent 工作流……都被抽象为一个个技能文件(SKILL.md 等)。但如果 agent 自己不知道这些技能存在,它们就等同于「死代码」。SessionStart Hook 的目标,就是在每次会话启动时,把整个技能系统“挂到 agent 的大脑里”。
1. 被动工具箱 vs 主动行为系统
Superpowers 的核心理念可以简单概括为一句话:
无论 agent 在做什么,它都必须先检查有没有合适的技能能帮上忙。
为此,插件通过 SessionStart 钩子,在每个新会话(甚至上下文被清空、压缩时)自动注入一个叫 using-superpowers 的引导技能,让 agent 在系统提示中“记住”:
- 你现在有一个技能系统
- 所有技能都通过一个统一的
Skill工具访问 - 在任何响应前,你必须先看技能能否帮忙,宁愿多用、不准少用。
换句话说,SessionStart Hook 是整个 Superpowers 行为系统的唯一引导入口,没有它,后面的技能、工作流、约束体系统统无法生效。
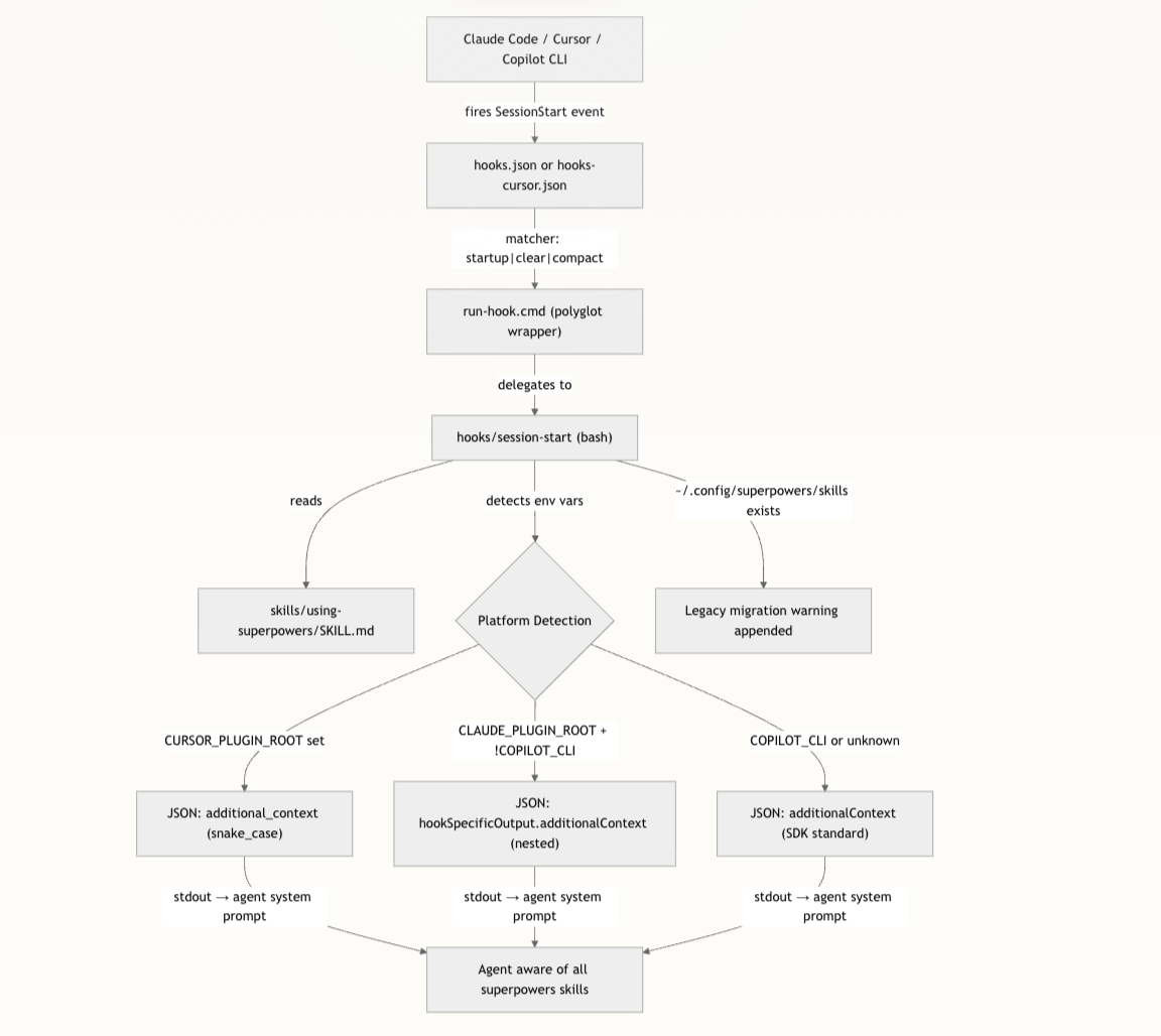
2. 三阶段注入管线:从平台事件到系统提示

注入管道分三步走:
- 平台原生钩子触发(Claude Code / Cursor / Copilot CLI 的 SessionStart 事件)。
- 调用一个跨平台 shell 包装器
run-hook.cmd。 - 包装器再调用真正的
hooks/session-start脚本,读取skills/using-superpowers/SKILL.md,构造平台需要的 JSON,并通过标准输出返回给平台,由平台注入到 agent 的系统提示中(additionalContext/additional_context等)。
这样,无论你在哪个平台使用 Superpowers,只要会话启动,agent 的系统提示里就会多出一段引导性的技能说明。
二、钩子注册与触发:Claude、Cursor 与 Copilot 各有各的规矩
要让 SessionStart Hook 生效,首先得告诉各个平台“我有这么个钩子”。Superpowers 为此维护了两个配置文件:hooks.json 与 hooks-cursor.json。
1. hooks.json:服务 Claude Code 与 Copilot CLI
hooks.json 使用的是 Claude 插件格式,关键点包括:
- 事件名使用
SessionStart(PascalCase)。 - 命令配置为:
"${CLAUDE_PLUGIN_ROOT}/hooks/run-hook.cmd session-start"。 - 支持匹配器:
"startup|clear|compact",不仅在新会话启动时触发,还会在:- 清除对话历史(clear),
- 上下文压缩(compact)
这种“上下文重置”场景下重新注入技能,保证 agent 在上下文被重置后仍然记得技能系统。
特别要注意 async: false 的配置,这意味着注入必须在 agent 处理任何一条用户消息之前完成,否则就会出现“首轮回复没带技能感知”的竞态条件,直接影响用户体验。
2. hooks-cursor.json:为 Cursor 定制的扁平结构
Cursor 的钩子系统与 Claude 略有不同,需要单独一个 hooks-cursor.json。
主要区别体现在:
| 属性 | Claude / Copilot (hooks.json) |
Cursor (hooks-cursor.json) |
|---|---|---|
| 事件键 | SessionStart(PascalCase) |
sessionStart(camelCase) |
| 命令 | run-hook.cmd session-start |
./hooks/session-start |
| 匹配器 | 支持 `"startup | clear |
| 版本字段 | 不需要 | 必须有 "version": 1 |
Cursor 的 agent 直接调用 bash 脚本,因此不需要 polyglot 包装器,命令直接指向 hooks/session-start 即可。
三、平台检测与 JSON 输出:一不小心就会“注入两遍”
实现 SessionStart Hook 最难的部分不在“怎么注入”,而在“在不同平台上输出正确的 JSON 结构”。
1. 三种 JSON 结构,对应三类平台
hooks/session-start 会根据环境变量识别当前运行的平台,并输出不同结构的 JSON:
-
Cursor:
- 检测条件:
CURSOR_PLUGIN_ROOT存在。 - 输出字段:顶层
additional_context(蛇形命名)。
- 检测条件:
-
Claude Code:
- 检测条件:
CLAUDE_PLUGIN_ROOT存在,且 没有COPILOT_CLI。 - 输出字段:
{ "hookSpecificOutput": { "hookEventName": "SessionStart", "additionalContext": "..." } } - 注意这里是嵌套在
hookSpecificOutput下的additionalContext。
- 检测条件:
-
Copilot CLI 或未知平台:
- 检测条件:其他情况(可能只有
COPILOT_CLI或都没有)。 - 输出字段:顶层
additionalContext。
- 检测条件:其他情况(可能只有
这三种结构差别看似微小,但对 Claude 来说,如果你在同一平台同时输出 additional_context 和 hookSpecificOutput.additionalContext,它会两者都读,导致相同的技能文本在上下文中出现两遍,白白浪费 token。
2. 检测顺序为何如此讲究?
session-start 中的平台检测顺序是刻意设计的:
- 先看
CURSOR_PLUGIN_ROOT。因为 Cursor 会顺带设置CLAUDE_PLUGIN_ROOT,如果不优先判断,会误把 Cursor 当作 Claude。 - 再看
CLAUDE_PLUGIN_ROOT且无COPILOT_CLI。Copilot 可能同时设置这两个变量,所以必须确认没有COPILOT_CLI才能断言是 Claude。 - 最后归类为 Copilot 或未知平台,使用顶层
additionalContext。
如果你在移植或改脚本时随手改了顺序,很容易在某些平台上输出错误结构,表现为:
- 技能文本出现两次(上下文膨胀)。
- 或者平台根本解析不到你注入的内容,导致 agent 完全“失忆”。
四、注入的究竟是什么?using-superpowers 作为引导技能
SessionStart Hook 注入的并不是所有技能的内容,而是一个非常特殊的引导技能:skills/using-superpowers/SKILL.md。
1. 引导技能的角色:行为契约,而非业务逻辑
using-superpowers 本身不会直接帮你写代码、跑测试,它更像是 agent 的「行为守则」。注入后的系统提示中主要完成这几件事:
- 告诉 agent:
- 你当前处于一个带 Superpowers 的环境。
- 所有技能都通过一个统一的
Skill工具被发现和调用。
- 约定行为优先级:
- 用户指令 > 技能指令 > 默认系统行为。
- 定义“必须调用技能”的规则:
- 只要存在 1% 的可能某个技能有用,你就应该调用。
- 在任何回答(哪怕只是澄清提问)之前,都要先检查技能列表。
这样,其他具体技能(TDD、调试、代码审查、子任务拆分等)就可以专注于“解决问题”,而 using-superpowers 负责保证 agent 一定会去用它们。
2. “反合理化”护栏:防止 agent 偷懒
为了避免 agent 出现“我大概知道这些技能,但懒得用”这类行为,SKILL.md 中还设计了一个有趣的机制:
- 列出了一张包含 12 条“危险信号”的思维表格,用来识别 agent 在「给自己找理由不查技能」。
- 一旦出现类似“这次不需要用技能也能搞定”这样的内部推理模式,就会被视为违反规范。
通过这种带有元认知风格的约束,Superpowers 在提示层面尽可能压制“模型偷懒”,让技能系统真正成为默认路径。
五、Bash 实现细节:JSON 转义与可移植性踩坑指南
当你要把一个富文本 Markdown 文件(SKILL.md)塞进 JSON 字符串时,就会遇到各种转义问题:引号、反斜杠、换行、制表符……如果转义不正确,要么 JSON 解析失败,要么注入内容错乱。Superpowers 在这里做了不少工程优化。
1. 纯 Bash 的 escape_for_json:不依赖 sed/awk
hooks/session-start 实现了一个完全用 Bash 字符串替换实现的 escape_for_json 函数:
- 首先处理反斜杠:
\\→\\\\。 - 处理双引号:
"→\"。 - 将换行、回车、制表符替换为字面量
\n、\r、\t。 - 使用
${s//old/new}这种内建替换,而不是逐字符循环。
这样做有几个好处:
- 不依赖
sed/awk等外部命令,在各种奇怪的 shell 环境(尤其是 Windows 上被 PATH 折腾过的 Git Bash)更稳。 - 性能远好于逐字符循环,适合处理动辄上 KB 的技能内容。
对于想在自己项目中采用类似模式的人来说,这是一个很实用的模式:
在 shell 脚本里构造 JSON 时,优先用内建字符串替换 +
printf,避免多进程多工具带来的不确定性。
2. 避免 Bash 5.3+ heredoc 挂起:为什么必须用 printf
文章中特别强调了一个看似冷门但非常致命的 bug:
- Bash 5.3+ 在处理包含大量转义内容的 heredoc 时,存在可复现的挂起问题。
- 这会导致你的 SessionStart 脚本在会话启动时直接卡死,表现为“agent 没反应”或“首条消息超时”。
为规避这一点,Superpowers 统一使用 printf 输出最终 JSON,而不是:
cat <<EOF
{
"additionalContext": "..."
}
EOF
任何对脚本输出逻辑的修改,都被强烈建议继续使用 printf,否则就有可能重新踩到这个坑。
六、跨平台执行:polyglot run-hook.cmd 的巧妙设计
在 Claude Code 和 Copilot CLI 上,hooks.json 里配置的命令不是直接调用 session-start,而是调用 run-hook.cmd。这背后是一套“多语言钩子包装器”模式,用来解决 Windows CMD 与 Unix shell 的兼容问题。
1. 同一个文件,同时是 CMD 和 Bash
run-hook.cmd 这个脚本有点魔法性质:
-
对 Windows CMD 来说,它是一个合法的
.cmd文件,执行逻辑大致是:@echo off处理参数。- 调用 Git Bash,并通过
cygpath做路径转换。 - 执行对应的 bash 脚本(比如
hooks/session-start)。 - 在进入任何 Bash 代码之前就通过
exit /b结束 CMD 流。
-
对 Bash 来说,同一个文件又是合法的 shell 脚本:
- 使用
: << 'CMDBLOCK'这样一个空操作 heredoc 把所有 CMD 段落“吃掉”。 - 之后执行真正的
SCRIPT_DIR/SCRIPT_NAME。
- 使用
这种 polyglot 写法的好处是:
- Windows 环境可以通过
.cmd直接调用,不需要用户去手动指定 Bash。 - Unix 环境又可以把它当普通 shell 脚本使用。
- 所有钩子共享这一包装器,只需通过第一个参数指定脚本名(例如
session-start),配置简单、复用性高。
2. 常见问题:脚本被编辑器打开、bash 不存在……
在故障排查表里,关于 run-hook.cmd 的问题主要有两类:
-
配置指向了
.sh:- 结果是在 Windows 上点击时直接被文本编辑器打开,而不是执行。
- 正确做法是始终指向
run-hook.cmd,再由它去执行 bash 版本。
-
bash is not recognized:- 通常是用户没安装 Git for Windows,或者安装路径没有被包装器正确找到。
- 解决方案是安装/修正 Git,并必要时调整
run-hook.cmd中的bash路径。
如果你正在为自家项目设计跨平台钩子执行机制,这个 polyglot 模式非常值得参考。
七、旧版路径迁移:用“侵入式提醒”确保不被忽略
Superpowers 在演进过程中,曾使用 ~/.config/superpowers/skills 作为自定义技能目录,后来迁移到 ~/.claude/skills。为了避免用户“悄悄在旧目录继续放技能”,session-start 在注入主内容前会做一次检查:
- 如果检测到旧目录存在,就在注入载荷末尾追加一段警告文本。
- 这段警告被特殊标签包起来,并要求 agent 在首次回复时明确提醒用户进行迁移。
这种设计看似“有点烦”,但从迁移可靠性角度看非常合理:
- 迁移提示不会静默消失。
- 在迁移完成并删除旧目录后,这个检查也不再带来额外开销。
对于需要迁移配置路径、数据目录的项目来说,这是一个值得借鉴的模式:通过 agent 主动提醒用户完成迁移,而不是悄悄写在 README 里指望用户自己发现。
八、注入故障排查:从症状倒推根因
实际使用中,最让人头疼的往往不是“怎么注入”,而是“为什么不生效”。文中给出了一张非常实用的故障排查表,我们可以归纳成几个典型场景:
-
Agent 完全忽略技能
- 通常是钩子根本没触发:
- 插件没安装好、
hooks.json未被平台加载。 - 环境变量如
CLAUDE_PLUGIN_ROOT未配置。
- 插件没安装好、
- 通常是钩子根本没触发:
-
技能文本出现两次
- 多见于 JSON 结构输出错误:
- 对 Claude 同时输出
additional_context与hookSpecificOutput.additionalContext。 - 平台检测顺序与实际运行环境不匹配。
- 对 Claude 同时输出
- 多见于 JSON 结构输出错误:
-
会话启动时卡死
- 大概率是 Bash 5.3+ heredoc bug:
- 解决方案是确认改脚本使用的是
printf而不是 heredoc。
- 解决方案是确认改脚本使用的是
- 大概率是 Bash 5.3+ heredoc bug:
-
Windows 上脚本被编辑器打开
- 命令误指向
.sh文件,而不是run-hook.cmd。
- 命令误指向
-
Cursor 完全没收到注入内容
- 把 Cursor 错误地配置成使用
hooks.json。 - Cursor 需要
hooks-cursor.json,且字段必须是additional_context(蛇形命名)。
- 把 Cursor 错误地配置成使用
文中还给了一个非常推荐的调试方法:
CLAUDE_PLUGIN_ROOT=$(pwd) bash hooks/session-start
直接在仓库根目录手动执行钩子脚本,检查输出的 JSON 是否符合目标平台预期。这比在完整 agent 环境中“盲调”要高效得多。
九、与 Superpowers 整体架构的关系与实践建议
理解了 SessionStart Hook 的细节之后,更关键的是把它放到整个 Superpowers 架构中去看。
1. 唯一引导机制:不注入就等于没系统
文中明确指出:SessionStart 是 Superpowers 唯一的引导机制:
- 所有后续技能(头脑风暴、TDD、调试、代码审查、Git 工作流等)都依赖于最初注入的
using-superpowers。 - 如果 SessionStart 注入失败,整个技能系统就处于“冬眠”状态,agent 只剩下模型本身的通用能力。
这也意味着,在扩展或移植 Superpowers 时,你可以改技能,可以改工作流,但绝不能忽略 SessionStart Hook 这一层的兼容性与稳定性。
2. 几个实践建议
结合文中内容,可以给出一些面向真实工程场景的建议:
-
在新平台集成时:
- 先搞清楚平台支持的钩子事件与 JSON 格式。
- 优先实现一个最小可用的 SessionStart 注入,再逐步扩展技能体系。
-
在调试注入问题时:
- 始终先在命令行单独运行脚本,确认 JSON 输出无误。
- 再检查平台配置(
hooks.json/hooks-cursor.json)是否指向正确脚本。
-
在扩展 SessionStart 注入内容时:
- 小心控制注入体积,只注入“索引型”“行为契约型”内容。
- 把真正大体量的说明、例子、模板留在技能内部,通过
Skill调用时按需加载。
-
在设计自家技能系统时:
- 借鉴
using-superpowers的做法:- 把“必须查技能”“不准偷懒”写成清晰的行为约束。
- 使用类似“危险信号表格”的方式约束 agent 的元推理。
- 借鉴
十、结语:从一个 Hook 看未来的 Agent 工程
SessionStart Hook 看起来只是一个“会话启动时执行的脚本”,但在 Superpowers 的架构设计里,它承载的是:把一堆静态技能文件,变成一个真正“驱动 agent 行为”的操作系统。
它解决的不是“多一个工具能干什么”,而是“如何让 agent 每一步行动都在技能系统的监管与帮助下进行”。在未来更复杂的 AI 工程实践中,这种“以引导钩子为中心”的设计,很可能会成为构建可控、可审计、多工具协作 agent 的标准模式之一。
如果你正在搭建自己的 agent 能力体系,建议亲手读一遍 Superpowers 的 hooks 与 skills/using-superpowers 代码与文档,尝试在自己的项目中实现一个最小版本的 SessionStart 引导机制。这会比单纯在提示词里堆规则,有更高的可维护性与可迁移性。

AtomGit 是由开放原子开源基金会联合 CSDN 等生态伙伴共同推出的新一代开源与人工智能协作平台。平台坚持“开放、中立、公益”的理念,把代码托管、模型共享、数据集托管、智能体开发体验和算力服务整合在一起,为开发者提供从开发、训练到部署的一站式体验。
更多推荐



所有评论(0)