AI超级全景图(100+工具版)
AI超级全景图(100+工具完整版)
包含
- 40+ AI工具
- 30+ AI公司
- 20+ Agent框架
- 10+ AI IDE
一张图看清 整个AI产业结构。
将当前AI生态按 7层结构划分:
算力 → 模型 → 数据 → AI开发框架 → AI IDE → Agent平台 → 应用生态
1 算力层(AI基础设施)
提供模型训练与推理能力。
主要公司
| 公司 | 产品 |
|---|---|
| NVIDIA | A100 / H100 |
| AMD | MI300 |
| Intel | Gaudi |
| TPU | |
| Amazon | Trainium |
| Huawei | 昇腾 |
| Cerebras Systems | WSE |
算力云
- AWS
- Azure
- Google Cloud
- 阿里云
- 腾讯云
2 大模型层(LLM)
全球主要模型。
| 公司 | 模型 |
|---|---|
| OpenAI | GPT系列 |
| Anthropic | Claude |
| Gemini | |
| Meta | Llama |
| Mistral AI | Mistral |
| DeepSeek | DeepSeek |
| Alibaba | 通义千问 |
| Baidu | 文心 |
| xAI | Grok |
| Moonshot AI | Kimi |
3 数据与模型平台
用于 数据处理、模型训练、RAG系统。
工具
- HuggingFace
- Weights & Biases
- Databricks
- Snowflake
- Pinecone
- Milvus
- Weaviate
- Qdrant
- Chroma
- Elasticsearch
作用
数据
↓
向量数据库
↓
RAG系统
4 AI开发框架
构建AI应用的基础框架。
主要工具
| 工具 | 类型 |
|---|---|
| LangChain | LLM开发框架 |
| LlamaIndex | 数据连接框架 |
| Dify | AI应用平台 |
| Flowise | AI流程工具 |
| Semantic Kernel | AI SDK |
| Haystack | NLP框架 |
| AutoGen | Agent框架 |
| CrewAI | 多Agent框架 |
5 AI IDE / 编程工具
AI重构的软件开发工具。
主要工具
| 工具 | 公司 |
|---|---|
| Visual Studio Code | Microsoft |
| IntelliJ IDEA | JetBrains |
| Cursor | Cursor |
| Windsurf | Codeium |
| Trae | ByteDance |
| Replit | Replit |
| GitHub Copilot | Microsoft |
| Claude Code | Anthropic |
编程范式
- Vibe Coding
- AI Pair Programming
- Prompt Engineering
6 Agent / 自动化平台
构建 AI自动工作系统。
主要工具
| 工具 | 公司 |
|---|---|
| Coze | ByteDance |
| AutoGPT | 开源 |
| BabyAGI | 开源 |
| CrewAI | 开源 |
| OpenClaw | 开源 |
| LangGraph | LangChain |
| Zapier AI | Zapier |
| Make | Make |
7 应用生态
AI最终进入的 软件平台。
办公
- Microsoft Office
- Notion
- Slack
- Airtable
社交 / 协作
- 微信
- 飞书
- Discord
- Telegram
商业
- Shopify
- Salesforce
- HubSpot
8 AI助手入口
普通用户最常用。
| 产品 | 公司 |
|---|---|
| ChatGPT | OpenAI |
| Gemini | |
| Grok | xAI |
| 豆包 | ByteDance |
| Kimi | Moonshot |
9 AI协议层
AI连接外部系统。
主要技术
- MCP(Model Context Protocol)
- OpenAPI
- Function Calling
- Plugins
结构
AI
│
├ API
├ 数据库
├ 文件
├ SaaS
└ 企业系统
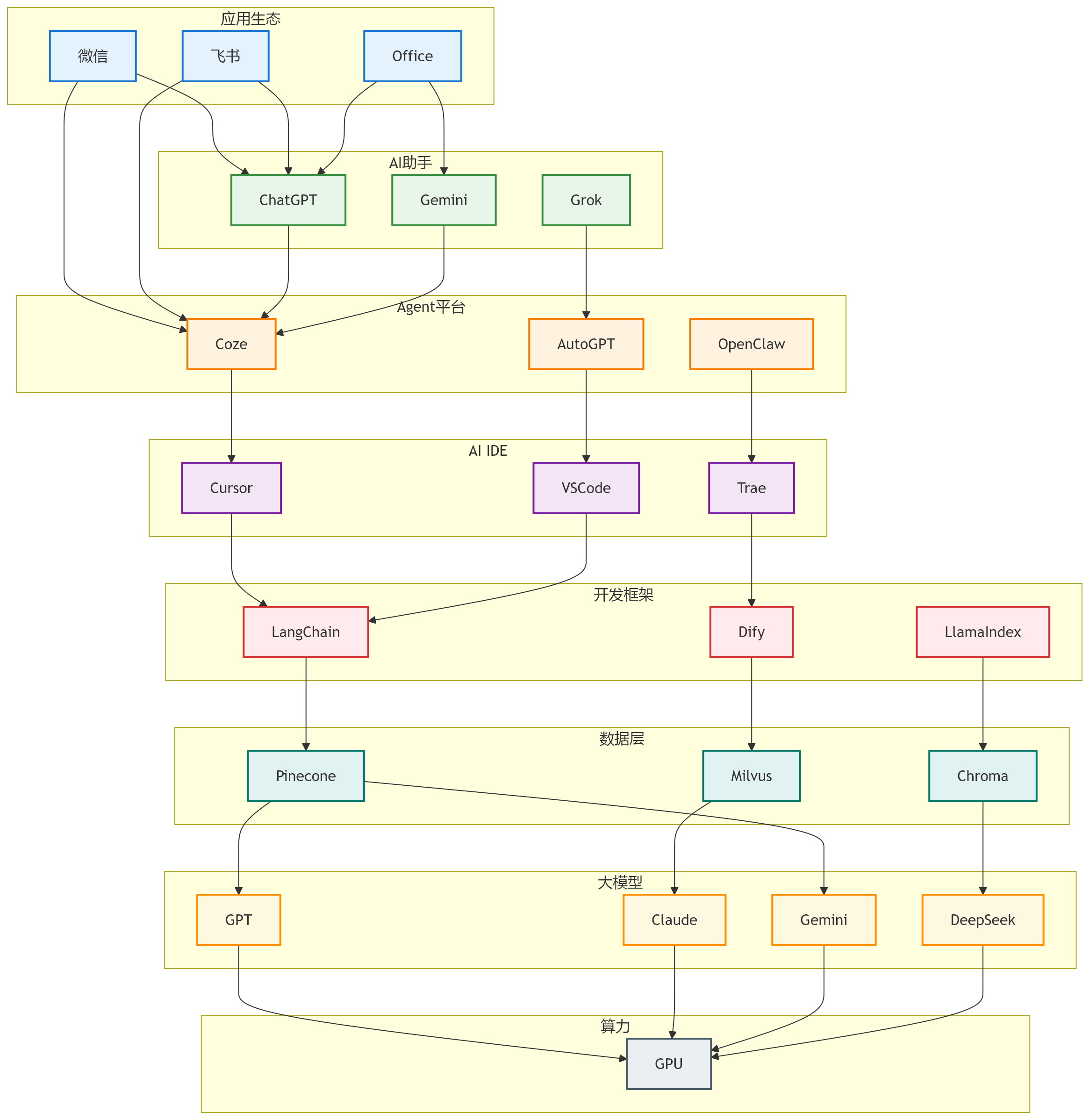
10 AI超级架构图
完整关系:
应用生态
│
├ 微信
├ 飞书
├ Office
│
AI助手
│
├ ChatGPT
├ Gemini
├ Grok
│
Agent平台
│
├ Coze
├ AutoGPT
├ OpenClaw
│
AI IDE
│
├ VSCode
├ Cursor
├ Trae
│
开发框架
│
├ LangChain
├ Dify
├ LlamaIndex
│
数据层
│
├ Pinecone
├ Milvus
├ Chroma
│
大模型
│
├ GPT
├ Claude
├ Gemini
├ DeepSeek
│
算力
│
└ GPU

11 当前AI产业核心玩家(最重要10家)
| 公司 | 控制层 |
|---|---|
| NVIDIA | 算力 |
| OpenAI | 模型 |
| 模型+算力 | |
| Microsoft | 企业生态 |
| Meta | 开源模型 |
| Amazon | 云算力 |
| DeepSeek | 推理模型 |
| Alibaba | 中国模型 |
| ByteDance | AI应用 |
| Tencent | 用户入口 |
概要
AI产业结构:
算力 → 模型 → 框架 → IDE → Agent → 应用
如果你需要,我可以再给你一张 “AI工具地图(200+工具终极版)”,
会把 全球几乎所有主流AI产品放在一张结构图里,并标出 中国 / 美国 / 开源阵营。这张图会更清晰。
AtomGit 是由开放原子开源基金会联合 CSDN 等生态伙伴共同推出的新一代开源与人工智能协作平台。平台坚持“开放、中立、公益”的理念,把代码托管、模型共享、数据集托管、智能体开发体验和算力服务整合在一起,为开发者提供从开发、训练到部署的一站式体验。
更多推荐



所有评论(0)