基于模型预测控制车辆轨迹跟踪研究(Matlab代码实现)
💥💥💞💞欢迎来到本博客❤️❤️💥💥
🏆博主优势:🌞🌞🌞博客内容尽量做到思维缜密,逻辑清晰,为了方便读者。
⛳️座右铭:行百里者,半于九十。
📋📋📋本文内容如下:🎁🎁🎁
⛳️赠与读者
👨💻做科研,涉及到一个深在的思想系统,需要科研者逻辑缜密,踏实认真,但是不能只是努力,很多时候借力比努力更重要,然后还要有仰望星空的创新点和启发点。建议读者按目录次序逐一浏览,免得骤然跌入幽暗的迷宫找不到来时的路,它不足为你揭示全部问题的答案,但若能解答你胸中升起的一朵朵疑云,也未尝不会酿成晚霞斑斓的别一番景致,万一它给你带来了一场精神世界的苦雨,那就借机洗刷一下原来存放在那儿的“躺平”上的尘埃吧。
或许,雨过云收,神驰的天地更清朗.......🔎🔎🔎
💥第一部分——内容介绍
基于模型预测控制的车辆轨迹跟踪研究
摘要
针对智能车辆在行驶过程中轨迹跟踪精度不足、动态适应性较弱等问题,本文以二自由度车辆动力学模型为基础,开展模型预测控制算法在车辆轨迹跟踪中的应用研究。通过构建自适应模型预测控制框架,实现对预设参考轨迹的持续稳定跟踪,同时依托 Matlab2018 及以上版本仿真环境搭建完整仿真流程,完成参数配置、模型调节与轨迹跟踪验证。研究结果表明,所设计的模型预测控制策略能够有效提升车辆轨迹跟踪的精准度与鲁棒性,可为智能驾驶车辆的轨迹跟踪控制提供理论与仿真参考。
关键词:模型预测控制;车辆轨迹跟踪;二自由度车辆模型;自适应控制;Matlab 仿真
一、引言
随着智能驾驶技术的快速发展,车辆轨迹跟踪控制作为核心技术之一,直接决定车辆行驶的安全性、稳定性与舒适性。传统 PID 控制、模糊控制等方法在应对车辆动态特性变化、复杂路况干扰时,难以兼顾跟踪精度与控制实时性。模型预测控制凭借多步预测、滚动优化与反馈校正的特点,能够适配车辆非线性动态特性,实现对参考轨迹的高效跟踪。
本文基于二自由度车辆动力学模型,设计常规模型预测控制与自适应模型预测控制算法,依托 Matlab2018 及向上兼容版本搭建仿真验证平台,明确仿真准备流程、模型构建逻辑与运行调试方式,通过参数化配置实现多类参考轨迹的持续跟踪控制,为车辆轨迹跟踪控制算法的研究与验证提供标准化仿真方案。
二、准备阶段及模型说明
(一)仿真环境准备
本次研究全部基于 Matlab2018 版本搭建,同时兼容 Matlab2018 以上各更新版本,保证仿真程序的通用性与可移植性。研究核心通过 m 脚本文件实现整体功能调度,无需额外依赖复杂工具箱或第三方插件,直接运行主程序文件即可启动完整仿真流程,完成轨迹跟踪控制的全流程验证。
(二)参考轨迹设置与跟踪功能
仿真程序具备独立的参考轨迹构建模块,可完成预设轨迹的定义、导入与输出,为后续轨迹跟踪控制提供目标路径。该模块支持多种形式的车辆行驶轨迹输入,能够将不同路径形态统一整合为轨迹矩阵,以时间为横轴、车辆侧向偏移量为纵轴,实现轨迹数据的标准化存储与调用。控制算法可对导入的全部轨迹进行连续跟踪,形成持续跟踪控制机制,保证车辆在完整行驶区间内始终贴合目标轨迹运行。
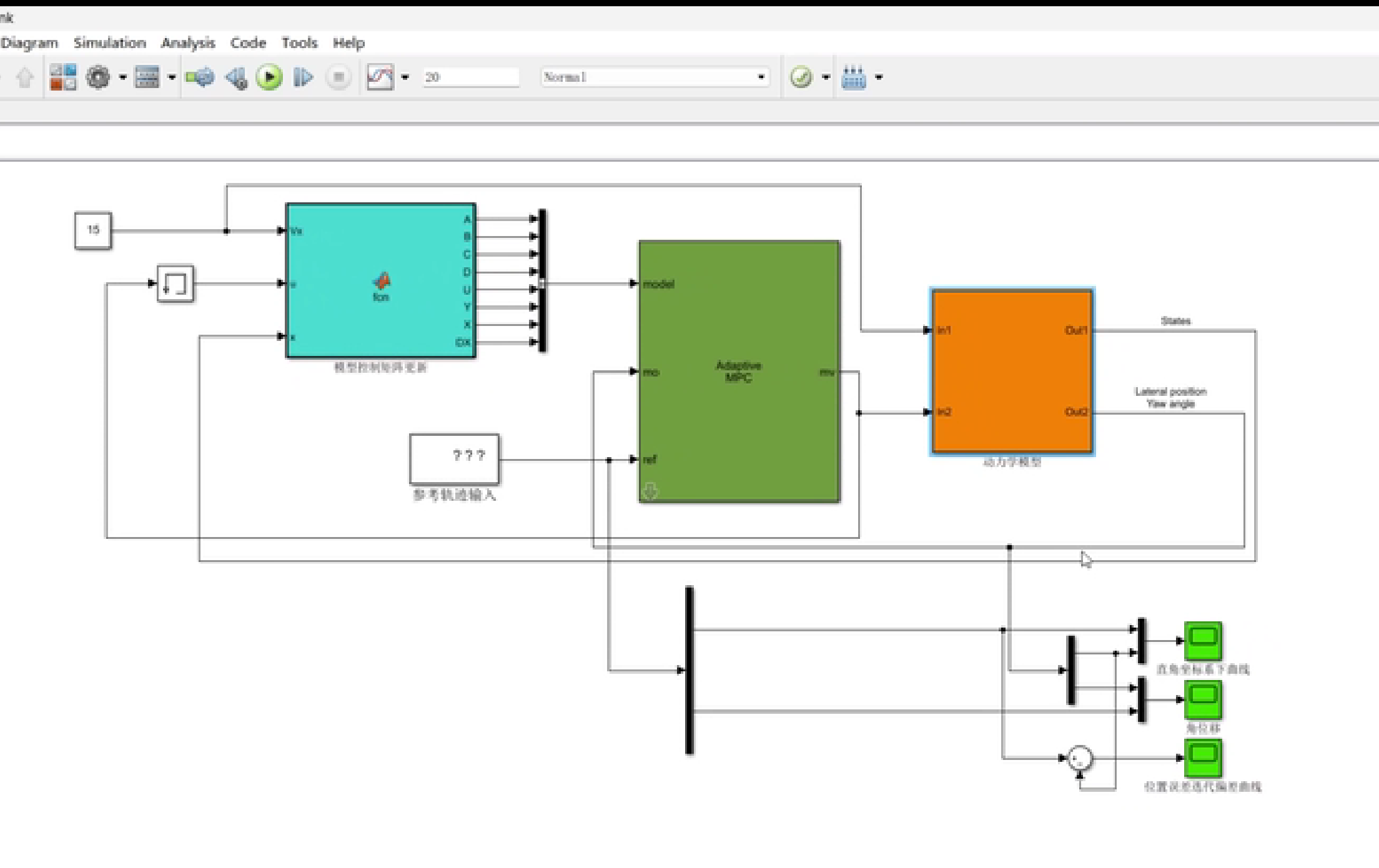
(三)模型预测控制车辆轨迹跟踪模型
研究构建标准化模型预测控制车辆轨迹跟踪模型,依托预测模型输出车辆未来状态,通过滚动优化求解最优控制量,结合实时反馈校正跟踪偏差。模型可实现控制量的动态调节,保证车辆在行驶过程中快速修正轨迹偏差,同时约束控制量变化范围,避免出现控制量突变导致车辆行驶失稳,兼顾跟踪精度与行驶平稳性。
(四)控制矩阵调节方式
模型支持对状态空间控制矩阵 A、B、C、D 进行自定义调节,通过修改矩阵参数改变车辆动态响应特性与控制算法输出逻辑。用户可根据仿真需求调整矩阵参数,适配不同车辆参数、行驶工况与控制目标,实现控制模型的灵活配置与个性化调试,提升模型对不同场景的适配能力。
(五)二自由度车辆模型
本次研究采用二自由度车辆动力学模型作为预测基础,仅考虑车辆横向与横摆运动,忽略纵向、垂向等运动耦合影响,在保证模型精度的前提下简化计算复杂度,提升控制算法运行效率。该模型能够准确反映车辆转向过程中的横向位移与横摆角度变化,贴合车辆低速、中速行驶轨迹跟踪特性,为模型预测控制提供可靠的状态预测依据。
(六)自适应模型预测控制
在常规模型预测控制基础上,设计自适应模型预测控制策略,能够根据车辆实际行驶状态、轨迹偏差变化与外部干扰,自主调节控制权重、预测时域与控制时域等核心参数。相较于常规模型预测控制,自适应策略可动态适配车辆参数摄动与路况变化,提升轨迹跟踪系统的鲁棒性与自适应能力,在复杂工况下仍能保持稳定的跟踪效果。
三、仿真运行过程
(一)仿真启动流程
首先启动 Matlab2018 及以上版本软件,加载研究所需的 xls 格式数据文件,该文件存储轨迹跟踪所需基础数据,为后续参数调用与仿真计算提供数据支撑。数据文件加载完成后,执行 param.m 参数脚本文件,此步骤为仿真前置必要流程,需优先完成参数文件运行,完成车辆参数、控制参数、轨迹参数的初始化配置,方可启动后续轨迹跟踪仿真。
(二)参数修改与配置
仿真系统采用参数矩阵化管理方式,所有与轨迹跟踪相关的可调参数均集成于参数矩阵中,用户可直接在参数矩阵内修改目标数值,完成自定义配置。核心可调参数包含车辆轨迹相关参数,用户可根据研究需求修改轨迹形态、偏移范围、行驶时长等内容,实现对目标跟踪轨迹的自定义设计。
(三)参考轨迹与持续跟踪逻辑
参考轨迹以矩阵形式存储,横轴对应仿真时间序列,纵轴对应车辆侧向偏移量,系统支持多组轨迹数据同时导入,可将直线、弯道、变道等多种行驶轨迹整合至同一矩阵中。所设计的跟踪控制模型具备连续跟踪能力,能够依次对导入的各类轨迹进行跟踪控制,实现多轨迹、长时域的持续跟踪,完整复现车辆全程行驶轨迹跟踪过程。
(四)模型调试与优化
仿真平台支持对整体控制模型进行灵活修改操作,包括二自由度车辆模型参数调整、模型预测控制预测步长与控制步长修改、自适应控制策略权重调节、控制矩阵参数重构等。用户可根据仿真结果实时优化模型配置,对比不同参数下的轨迹跟踪效果,筛选最优控制参数组合,提升轨迹跟踪控制性能。
四、仿真效果与控制性能分析
通过搭建的仿真平台运行轨迹跟踪控制程序,常规模型预测控制可实现对预设参考轨迹的稳定跟踪,轨迹偏差维持在较小范围,控制量输出平滑无突变;自适应模型预测控制在面对模型参数变化与虚拟干扰时,能够自主调节控制参数,进一步缩小轨迹跟踪误差,提升系统抗干扰能力。
二自由度车辆模型能够准确表征车辆动态特性,保证控制算法输出贴合实际车辆运动规律;控制矩阵的灵活调节功能,可满足不同车型、不同行驶工况的仿真需求;参考轨迹矩阵化设计与持续跟踪控制逻辑,实现了多轨迹、全时段的仿真验证,为算法优化提供全面的数据支撑。整体仿真流程简洁高效,参数配置便捷,模型可修改性强,适用于车辆轨迹跟踪控制算法的基础研究与对比验证。
五、结论
本文基于 Matlab2018 及向上兼容版本,搭建了面向车辆轨迹跟踪的模型预测控制仿真平台,以二自由度车辆模型为基础,实现了参考轨迹设置、常规与自适应模型预测控制、控制矩阵调节、多轨迹持续跟踪等核心功能。明确了仿真准备流程、运行步骤与参数配置方式,形成标准化的轨迹跟踪控制仿真方案。
研究结果表明,模型预测控制能够有效实现车辆轨迹跟踪控制,自适应策略可进一步提升系统动态适应性与跟踪精度,所搭建的仿真平台具备良好的通用性与可调试性,可支撑后续车辆轨迹跟踪控制算法的优化研究、多算法对比分析与复杂工况仿真验证,为智能车辆轨迹跟踪控制系统的开发提供仿真依据与技术参考。
📚第二部分——运行结果





🎉第三部分——参考文献
文章中一些内容引自网络,会注明出处或引用为参考文献,难免有未尽之处,如有不妥,请随时联系删除。(文章内容仅供参考,具体效果以运行结果为准)
🌈第四部分——本文完整资源下载
资料获取,更多粉丝福利,MATLAB|Simulink|Python|数据|文档等完整资源获取

AtomGit 是由开放原子开源基金会联合 CSDN 等生态伙伴共同推出的新一代开源与人工智能协作平台。平台坚持“开放、中立、公益”的理念,把代码托管、模型共享、数据集托管、智能体开发体验和算力服务整合在一起,为开发者提供从开发、训练到部署的一站式体验。
更多推荐

所有评论(0)