风光储并网直流微电网Simulink仿真模型探秘
风光储、风光储并网直流微电网simulink仿真模型。 系统由光伏发电系统、风力发电系统、混合储能系统(可单独储能系统)、逆变器VSR+大电网构成。 光伏系统采用扰动观察法实现mppt控制,经过boost电路并入母线; 风机采用最佳叶尖速比实现mppt控制,风力发电系统中pmsg采用零d轴控制实现功率输出,通过三相电压型pwm变换器整流并入母线; 混合储能由蓄电池和超级电容构成,通过双向DCDC变换器并入母线,并采用低通滤波器实现功率分配,超级电容响应高频功率分量,蓄电池响应低频功率分量,有限抑制系统中功率波动,且符合储能的各自特性。 并网逆变器VSR采用PQ控制实现功率入网 以下是视频讲解文案: 接下来我来介绍一下 就是这个风光储直流微电网 整个仿真系统的一些架构啊 然后按照需求呢正常的讲一些 多讲一些 就是储能的这块的 还有这个并网的 三相两电瓶调的这个 并网继变器的这个模块 首先就是来介绍一下呃 整个系统的一个架构 你可以看到这个系统的架构 分别有四大部分组成 最左边的这块就是混合储能啊 这边这个是蓄电池 这个超级电容 他们都是通过就是半桥嘛 双向八个boss的 然后进行一个能量的一个传输 它的作用主要就是用来就是吸收 和吸收和放逐 整个系统中 它呃缺少的能量和多出的一个能量 啊这个是光伏模块 里面可以看到就是一个光伏 通过一个boss的电路 它的控制方法就是一个扰灯观察法 然后它在这里边承担的作用 主要就是一个 进行一个 它是分布式电源嘛 主要就是进行一个功率的输出嘛 啊 下面这个就是永永永磁同步电机啊 PMSG我们永磁同步电机它是外接 这边是做了一个 就是风机的一个水源模型 然后通过给风速风机 带动 我们这个永磁同步电机的一个旋转 然后通过这个逆变器啊 说错了通过这个整流器啊 整流器那这这 这边是相应的 一个整流器的一个控制算法 然后将 我们就是有自通过电机的交流电 肿瘤成那个直流啊 直流 然后溃到我们的直流母舰中去啊 它的作用和这个光伏都是都是同样的 它的作用都是同样的 也是分布式电源嘛 然后把我把这功率 配入到我们的微网中嘛 那具体的话你可以就是参照 就是像基于 就是比如说像这个风机的一个控制嘛 风机的控制 那你可以参照这个 山东大学的这篇论文 这里面有讲 他的一个就是风机的数学模型 以及这边机测的一个PWM 机测的一个PWM的一个控制都在这块 那具体可以看 因为这边不是重点对象嘛 所以说 你就把它理解成一个公寓的售务员 就可以好了 啊 接下来我们就是具体的来介绍一下 就是就是混合储能这块 这边我们看到就是蓄电池和超级电容 他们都是通过这个双向八个boss的 然后汇入到这个电网中 下面呢就是就是相应的 这个就是电池的一个控制 这个是超级电容的一个控制 我们整个系统 整个系统 整个系统呢 它的一个整个的工作机制就是嗯 光伏的一个网功率 再加上这个风机的这个功率 来减去我们并网的这个功率 剩下的功率就是我们就是混合储能 混合储能这部分的一个功率 然后混合储能这部分的功率呢 大家再通过一个低通滤波器 然后提过低低通滤波器 然后把高频 高频就是给超级电容 低频给蓄电池 然后这样来进行一个控制 接下来就是我们具体的来介绍一下 是 具体的来介绍一下 就是他的一个控制的一个策略 它们的一个功率分配嘛 就是光伏的 加风机的 光伏的加风机的这个总的部分 减去我们鬓网的这个功率 然后剩下的混合储能 混合储能的功率 混合储能的功率呢 我们通过这个一阶一通滤波器 一阶一通滤波器它的一个转体函数 表达式就是这样的一个表达式 一加ts分之一啊 这个t就是一个时间常数 这个时间常数它影响呢 就是也就相当于一个截止频率吧 日频率它是影响 就是功率分配的 一个主要的一个参数之一 那对它做一个 把s范作g o Miga带入这个 这个传递函数中 我们可以看到它一个抚平特性 抚平特性啊 我们可以看到 它 基本上它的一个传函就是在波德图中 在一个获得图中 他就是基本上就是这样的一个 就是这样的一个传递函数啊 这边对应的就是一个欧米伽c 欧米伽c那这一部分一个 比如说一个功率 它就相当于一个滤波器一样 比如说一个功率p过来之后 我们通过这个波多图 对他进行一个绿波 然后呢 在这个波多图的整个评断中呢 在小宇这个小宇这个欧米亚c这一段 这一段的功率 因为你去观察地层滤波器 它的特性来说呢 这一段它的一个 就是对我们的一个浮值的增益 它是它是不受影响的 不受影响的相当于我们这个p的功率 经过小勇a GAC这个传递函数的话 它输出来的 它最后输出来的一个功率还是p 让在然后这个这部分功率在 大于大于一加c就是从这边输出来的 哦 这边输出来的一个功率呢 它就是要根据的实际的一个 它的一个复制的特性 p就会它绳的一个值 就会是很小很小的一个值 有零点可能就是0.0001这样一个值 这个具体可以划破的度去看 很小的这样值 这样呢只这样一来呢 就是可以把我们的这个高频给滤掉了 低通滤波器吧把高频给滤掉 剩下的是我们的低低频这一 所以呢这一部分的功率呢 就是给我们的蓄电池 蓄电池Pad 我们的蓄电池 然后呢我们又有走步率嘛 可以看到就是就是像 最后就是得出来就是这样 因为刚才我们所说的这个总功率 然后经过这个低通滤波器 让低频呢就是滤到 剩下的就是我们给蓄电池的一个功率 我们总功率再减掉 蓄电池承担的这部分功率呢 剩下的就是就是超级电容 要承担的这部分功率了嘛 所以说要得到这两个功率之后呢 这样接下来就好办的多了 有这样有它们的各自的功率之后 我们分别用蓄电池它的参考功率 来除以这个UBIT UBIT就是我们蓄电池的断电压 然后这USC 就是我们超级电容的断电压 然后除以这个之后就各自的得到了 就是电流阀 就是电流阀的它的一个参考电流值 电流板他的他的一个参考参考电流值 然后我们结合这个理论的部分 我们去就是模型中去看一下 我们可以看到 这边就是相当于是我们的pH ESS pH ESS 然后我们把这本通过个低通滤波器 然后这边是低通滤波器啊 这边出来的是电池的 电池的功率 然后总功率减去电池的功率 剩下的就是超超级电容的这个功率 这个是呃 蓄电池功率叫超级电容的功率 那把这两者的 可以看到PBAT就送到 这边就是电池的控制 这边是PSC 就是超级电容的工具 我们送到这个控制 然后我们接下来就是具体来看一下 根据这个论文 根据论这个论文 我们可以看到 看到它的具体的下一步操作 然后我们点开这个bed的Ctrl 里面可以看到 然后有这个电池的功率 然后我们再除以这个u bed u bed就是蓄电池的断电压 然后我们可以看到 就是在这边他测的就是他的断电压 然后我们可以看到 这个SC测的也是他的断电压 然后得到了这个i 就是我们的论文中的这是i bad r e f 有这个东西呢 我们在和实际采样的这个电池的电流 电电池的电流 这个然后我们给大家做插 经过PI控制 p i控制最后再经过一个 就是PWM的一个生成模块嘛 就是Generator嘛 我们有这个调制信号 跟这个呃相当于 这个就是载播嘛 PWM的Generator 载播之后我们生成相应的一个信号 生成的一个调制信号 这个信号呢就是我们上管呃 就是我们下管的一个信号 这个是我们上管的信号 我们相应的把这两 个信号给到我们的驱动信号里面 我们可以看到这个SB就是给这个下管 这个就是给我们的 给我们的这个上管 然后这样就完成了 完成了就是我们bet 就是电池正方面的一个控制 然后接下来就是超级电容的一个控制 超级电容这边可以看 整体和蓄电池那边是一样的 唯一多了 唯一多的地方就是这一块 可以看到这一款就是呃 多了一个UDC和这个的控制 这一部分你把它我们先把它去掉呀 你可以看一下 这部分是不是就是和前面刚才 蓄电池一样的一个地方 就是有了它的一个参考值 我们除以这个USC之后 得到的电流的一个参考值 电流参考值 然后呢经过一个p i控制 生成这个调制信号给我们的载波 载波去做比较 生成的高低电瓶 然后送给我们的一个下管和一个上管 这样就形成了一个闭管的一个控制 那接下来我们再来介绍介绍一下 这个就是这个模块 这个模块是干嘛的 因为我们这边其实你看到论文中嘛 它涉及到只涉及到一个公寓的分配 但是在直 但是在直流微网中呢 我们的母线的稳定也是比较重要的 所以说这一部分就是它 这个700 就是我们想要把我们线 电压控制到的这个值 然后UDC呢 就是我们实时电压采样的一个值 你可以看到 这是采样的电压的地址 把这无线电压采到这边 送到我们这里边 然后利用这个我们想要控制的 这个目标值UDC700减去这个实际采的值 经过PI控制 然后把这部分 也也作为这个电流反馈的一部分 电流反馈的一部分 然后去做到这个呃超级电容 超级电容 这个这个回路里面 去进行一个闭环的一个控制 这样我们就可以实现了 对母线电压的一个控制 实现了对补电压的一个控制 另外 我们看这个哈工纳的这篇论文里面 就就是比较比较清楚的可以看到 在得到这个PBAD和PSC之后 我们要做的做的这一些工作了 我们按照这个控制方法来就可以了 接下来呢 我们就是运行一下 我们看一下它的结果 这些做的就是我们做混合储能 功率分配的目标的意义 就是 因为我们蓄电池它是一个低能量密度 高功率的一个器件 然后超级电容是高能量密度 和低功率器件的低功率的一个特性 所以说呢 我们就是希望 在负荷就是就是风 光伏分布式电源出力的情况下呢 我们可以把就是就是就像刚才一样 就是附带波动的 这部分的功率的高频部分 就是低通滤波器的高频 经过低通滤波器的高频部分呢 我们给超级电容响应 然后低低频部分 这样呢这样下来以后呢 就可以就是在呃 符合两个元器件特性的情况下 把各自的功率送给两者去吸收 这样可以使两者就是的他们的优势 相互的互补 然后更好的延长 就是蓄电池的一个使用寿命 和超低电容的一个使用寿命 接下来我们看一下 就是两者的一个功率分配啊 我们剩下的就是经过分布式电源 就是光伏和风机减去并网的功率后呢 我们 我们这边就是得到这功率 经过低通滤波器进行再分配 我们可以看到 可以看到看到 这个功率可以呃0到0.4秒 这一段呢 都是一个我们系统的一个自启的过程 直到0.4秒这个时候呢 这个时候应该是光伏的功率 光伏的功率增大了 可以看到这时的蓄电池它是在充电的 在这0.4秒这一瞬间呢 我们的蓄电池 它的功率是缓慢的一个增大 那我们的超级电容呢 超级电容可以看到它的功率 就是稳态的时候 它的功率是零的 但一旦有哦 就是波动来了之后 高频它被它迅速的响应并吸收掉 吸收完之后呢 它也恢复到0 就是它的功率就是0了 这个时候呢就是呃 我们的他恢复到0的时候 我们的蓄电池呢 也有慢慢的由原来的功率 恢复到他新的一个本胎的一个功率 这个时候蓄愿超级电容不再吸收功率 然后我们的蓄电池吸收功率 这也符合了 就是他俩的各自的一个工作特性吧 一个就是响应 一个呃高功率高高功率高能量密度 然后下面就是它响应的是高功率 就是高功率 高功率的一个蓄电池 高功率的一个特性 这其实这也可以通过 低通滤波器来解释 因为我们低通滤波器在 就是因为呃系统中它的这个功率嘛 在稳态的时候它没有高频的分量 所以说它经过地通 滤波器之后 就相当于欧米伽c小于欧米 基本上的功率都是小于欧米伽c 那个截止频率的一个分量 所以说就是所有的功率 都是给我们蓄电池来吸收 然后呃就没有大于欧米伽c的功率 所以说它蓄电 它超级电容的功率就为0 然后蓄电池它的呃呃呃 超级电容没有功率 剩下的功率 都给我们的蓄电池进行一个承担 那同样呢 我们在0.8秒的时候 呃应该是我们风机的功率增大 这个时候还是可以看到 就是超级电容啊 一瞬间之后它吸收的一个功率 以及我们蓄电池慢慢的 反增的一个功率 这样就是对 这样就是对 超级电容的一个特性的利用 也同时也好很好的保护了我们 就是蓄电池 它的一个 就是一个充电的一个缓慢的一个过程 不至于一瞬间它的电流变得很大 对蓄电池造成一个损伤 啊这边也是1.2秒和1.6秒 分别系统做出了一个 就是这个是光伏 然后功率减小 最后就是啊 这个是风机功率减小 最后就是光伏的功率进行了一个变化 减小进行了一个变化 可以看到他们就是做出相应的变化 然后我们根据它这个功率 我们分别来看一下 它的对应的一个Soc的 一个Soc的一个图 啊这边没有这个图 我加一个加一个SCARF 我们进行一个观测 你们看一下 嗯 可以看到这边就是定义就是蓄电池 可以如何定义蓄电池的它充 放电呢就是对于我们蓄电池来说 蓄电池的功率是为正的时候 它是一个放电 然后为负的时候是一个充电 我们可以看到一开始我们这边就是 前面就是一个初始的 初始的一个状态 负的就是一个充电 重的是放电 然后我们对应的前面可以看到 他由一开始的放电 然后慢慢的就是因为他的皮带的是负 然后进行一个充电 到0.4秒的时候 然后明显的就是一个斜率的变化 斜率的变化 是由于我们的一个坟墓式电源 又出力增大了 然后到0.8秒的时候 又进行一个一个斜率变化的一个充电 直到1.2秒的时候 这个时候开始进行一个放电 我们Soc往下掉 1.6秒也是一样进行一个放电 Soc往下掉 那么我们看一下超级电容的 我们可以看到超级电容的这个曲线 可以就是你打开超级电容这个Soc 跟这个对应来看的话 我们小于0的时候是一个放 是一个充电的状态 我们可以看到 一开始最最开始的这个 他往下掉 是因为他是由原来的放电变 慢慢变成一个充电的状态 我们根据这个曲线来看 然后在0.4的时候 0.4的时候在这块可以看到它 就是因为它的一个功率比较小嘛 可以看到它的Soc Soc其实变化的不是很大 但是它是很明显的进明显的变了 就是这一点可以很明显的是变 但是不是很大 不是很明显 然后0.8秒的时候它也是一个充电嘛 那这个时候也相当于增往下降然 后0.2秒是放电嘛 它突然就是这边 就是斜率变化的比较大的这一块 那Soc就相当于类近似于直线的 直接往下掉一样 1.6秒也是这样 他也是有一个变化的一个点 让Soc往下掉 那整体来说 整体来说这也是符合 就是我们这个超级电容的 一个充放电的一个特性 充放电的一个特性让你可能有疑问 有疑问就是为什么超级电容 它的Soc一直是往下掉的 其实你看一下它的一个纵轴啊 首先它这个变化的是比较小的 其次这还和超级电容 它自身的一个特性是有关的 超级电容就是在平时放电的情况下 除了是对外界的一个负载 进行一个供电的情况下 它自身还有一个漏电流 漏电流的一个特性效应啊 所以说它正常的情况下 它漏电流的一个特特性 就会导致它自己就是Soc 在一个不同的 在一直不同的在往下掉 这个也是就是使用就是SIM link 它自带的这个超级电容 它这个元器件 它所带的一个特性 就是这样的一个样子 最后经过就是我们这部分功率呢 就是系统内这本功率 经过低通滤波器呢 就是它 就是超级电容和蓄电值得响应的特性 功率曲线 就像图中所展示的一样 完美的就是符合了 两者的一个优势的一个结合啊 这个就是我们就是控制下的他母线 就是他的波动 也肯定就是 比使用单一储能的这种母舰 他的波动要小 因为有他那个大功率被我们超级 电容吸收了嘛 所以说你也可以对比的来看一下这个 接下来我们就是来讲一下 就是并网这块 我们这边使用的就是三相两地平桥的 三相半桥的 三相半桥的这一个开关管 就在这里边 可以看到它的整个的一个拓普 就是这样一个样子 我们这边左边就是相当于一个微网 最后之后最后之后要通过这边逆变 通过这边逆变给送到网上去 因为这边我们采用直流母线 电压是由 刚才可以看到 就是在由超级电容这一端来稳定啊 所以说并网这一块呢 就是对于我们逆变器的控制 它主要就是通过一个PQ的控制 把红功率的功率 送到我们的大电网上去就可以了 送到我们电网上去 让我们可以看到 首先先看它的一个主电路的一个结构 直流测通过这个逆变器之后 然后经过我们的LC滤波器 进行一个滤波啊 进行个滤波 然后把电网送到送把逆滤滤后 滤波之后 然后呢电流是送到大电网上去啊 就是这样下来 我们对他让他控制 进行进行一个简单的一个介绍 先对他里面的东西进行一个介绍 这个整个整个回路呢 就是我们的一个先介绍下面 这个整个回路的一个控制呢 就是就相当于我们DQ轴的一个 你可以在就是 相当于在这边你可以在这个 这是永磁直驱风力发电系统建模的 这个控制 里面可以看到 这里面有详细的推导的 一个数学建模的公式 然后这边是具体的 一个数学推导公式 最后他的一个公式得到的一个 得到的一个表达是 就是在后面可以看到 包在这边 在这边 在这边可以看到他的就剩一个电流 单反的时候我们该我们该怎么控制 点流 单环的时候我们该怎么的进行一个 进行一个 进行一个控制 啊这边我们这个式子就是对应 对应它的上面这个表达式 来进行的一个搭建 进行了一个搭建 进行一个搭建 首先呢做这个控制之前 首先我们需要把三相电 就是三相 这边就是把交流的 交流的比如说 我们要 需要采他的一个三项的一个电压 电压这里面采的是相电压 就是电网的电压 然后再采一个逆变测的 逆变测的这个电流iabc 然后把这个三项 逆变的一个电感电流 和这个电网的一个电压 我们踩到这个控制器中 控制器中呢 第一步我们需要做的 就是需要做伤害变换 把我们的交流量变成我们的流量 然后把USBC变为VDVQ 然后电感电流我们变为ID IQ 同时呢因为我们逆变出来的交流电嘛 交流电要和我们电网 大电网它的一个角度要保持一致 如果不保持一致的话 就是会造成那两个电流 那个向角不一样 会造成很大的一个电流的冲击啊 所以说我们这边还有一个锁向板 所向蓝同样的就是将 我们就是他做所向蓝的控制 就是将呃 首先是将我们电网电电网的一个UABC 然后通过一个坐标变换变到DQ 轴DQ轴下D q轴下面的一个三项ABC 变为DQ轴 DQ轴的一个e UD UQ的直流量 然后我们再把UQ的它的直流量呢 做一个PI的控制 使我们q轴的量为0 这样的话 是不是就是相当于把 我们就是通常那个电网电压 它是一个是合成的一个矢量嘛 我们把电压电压的v 然后就是 电网电压的微 它既可以有三项的 就是相当于UA UBUC三项 三项矢量 this is jump 类似于这样 通常我们不是为为a 为b 为c吗 那么三个矢量可以合合成 合成一个电网电压的这个矢量v 然后它同样的可以合成 就是VD嘛 它可以投影到DQ轴 这是q轴 这是d轴 d q轴嘛这样的话我们把它这个矢量 使我们的这个q轴 q轴 这个轴和这个电压的这个矢量的轴 然后与他成合 这样我们就是他不是可以 这个比如说他这个电压 这个整个电网电压的矢量 他可以投影到 分别投影到d轴和q轴上面去 那这个时候我们只需要保持 把这个q轴与这个电网DR保持重合了 之后呢这样的话 我们这个电网的所有的分量 是不是就是投在我们d轴上面去了 这样就可以保持就是我们那个他 就是电网逆变出来的 就是逆变器 逆逆变出来的就是橡胶 和我们电网电压的橡胶也保持一致 让我们得到这个向角之后呢 也有这个ID IQ和VD VQ 这些值的量呢 我们再结合就是 具体具体的一个控制表达式 具体的控制表达式之后 我们可以看到就是 这边其实前面得到了这个 这个是这个得到的 这边的表达是得到了就是一个ID 然后这边ID就是减去 实际就是这个 通过坐标变换来的这个ID 然后我们给它做一个 做一个减法 经过PI控制 经过PI控制 经过PI控制 又经过PI控制 然后再加上我们的这个Omega 欧米伽 其实就是电网的一个频率是一百帕 LG就是我们滤波电感的一个参数 滤波电感的参数LG 它就是它的值 就是它的值 然后这边呢就是 IGQ IGQ就是q轴 q轴的一个电流的量 可以看到这边就是q流的电流量 它也是通过我们的逆变电流 就是逆变电流通过32变换之后 来到这个q流的一个电流 最后再加上我们的这个ED ED就是我们的三相电压 它通过三二阻标变换得到的这个值 这个值然后加到上面去 加到这个上面去 得到了我们实际的一个调整信号UGG UGG 然后你可以看到 其实看到其实 下面这个就是他的应该是 这个应该是减啊 他这个搞错了 这个应该是减 这个是减 下面是加 下面这个表达式呢 就是根据根据这个来的 根据这个来 根据这个量 根据这个来 然后对q轴做一个闭环的控制 因为我们就是因为是并网嘛 尽量做到单位公立 公立因数并网的需求 你可以具体的来看这篇文件就是 所以说我们就是尽量的把 呃q轴的量定义为0 剩下的就是 是不是并网的功率中只含有 就是我们的一个地轴的量 地流就是有功 功率嘛那就把它就是 所以说 就是把q轴的一个参考值就设置为0 这样的话就可以了 然后按照这个公式 然后我们也得到同样得到了这个UGD UGQ UGQ这个值 UGQ这个值 然后最后得到了两个值之后呢 我们发现他得到了最后的一个 UGD和UGQ UGD和UGQ 就我们看到 它同样的还做了一个步操作 是乘以2除以这个VDC 做这个变换的意义是什么呢 它的作用其实就是因为正常来说 可以看 可以看就是观测一下 它UGG和UGQ大概是什么样子 哪里不对呀 这看不到结 刚才我们说的那个 继续啊刚才不是看到这个现象 其实这可能就是刚才一开始 系统的超调 比较大了 太大了 所以就导致刚才看起来比较小 我们可以看到就是如果我们不呃 不加这个 不做后面这个处理 这个乘外除以VDC的时候 我们可以看到 他输出的这个地轴的量基本为0嘛 控制为0 然后呢 q流的量是300多 是300多320330左右 如果我们不对他 进行一个控制的话 他这样实际有嗯 实际经过三二变换可以看到 这样经过三岸变换 他出来的值就不会像 就不会是 就不会是这个在正物一之间 在正物一之间了 我可以把它这个拖过去 我可以具体来看一下 可以看一下这个 因为是刚开始的 他们没调好 这个调调太大了 让可以看到这个值是多少 是300多 这样的话 这样300多 肯定出到我们实际的控制器中 肯定是不行的 因为什么呢 我们正常的一个调制信号 调制信号呢 正常的是归1到 就是零零到1之间的 0到1之间的 所以说我们需要通过 就是像刚才呢这样的预算 剩下除以VDC之后 把它归化到一个正1到负一之间 正1到负一之间啊 有这个正一和负一之间呢 我们再和这个 这个PWM的一个节能great 它就相当于是一个载波嘛 它就是一个 这个是调制信号 这个是载波 调制信号 那比如说调制信号 三三项 那三项调制信号 比如就拿一项 然后跟我们的这个载波去比较 就是这样 那我们这个调整信号大于 就比如大于他 大于的话就会升到一个高电频 小于他呢 就是这边小于 这边小于 这边是大雨 因为小雨我们就生成一个低电瓶 然后到这的时候 我们再生成一个高电瓶 然后这样这边小 这边大雨 这边是大雨 一直是大雨 直到这边 这边小雨 我们再关 这个是低电瓶 然后这边是大雨 我们在是这边 然后最后就是经过这个比较 就生成了一个 比如说生成了这样一个 实际的一个开关脉冲的一个信号 这个脉冲的信号呢 最后我们就就送给送给外面的一个 实际的一个 通过这个PWM 就送给这个实际的一个开关管啊 进行进而完成的一个逆变器的一个 逆变器的一个控制臂法 这个东西 具体的控制原理你可以参参考这篇 这篇文献里面讲的其实都比较清楚的 它整个的一个 整个的一个就是控制的一个逻辑 逻辑就是这样 那具体的公式推到这边 你还可以在就搜 其实网上就是很多啊 就是这如何 就是我拿到 就是刚才所说的一个病网逆变器嘛 这边UDC UDC加这个一个逆变器的桥 经过LC再经过一个大电网 然后由这个公式 由上面的一个三个公式 最后推到经过 就是经过阿尔法贝塔和DQ坐标的变换 具体的一个推导公式 这也有 你可以在这里面 最后得到它的一个实际的一个 我们能得到 就是你看最后UDUQ的 它的一个实域的一个表达函数 然后进行拉普拉斯变换 之后呢我们就分别得到UDUQ 它具体的一个数学模型 这个数学模型呢 就等效为这边一边 其他一个本体的一个数学模型 我们可以看到 如果我想要对他的UD和UQ的控制的 对UD的控制 比如说我想单独的控制ID来对UD 我们可以看到这里边有和了一个IQ 然后对UQ的控制我 想控制IQ也是不太行 这边偶合一个ID 所以说在这个呃偶合了 他们分别控制的时候 就分别偶合了对方的一个电流组 的一个控制 由这个逆变器的一个本体的一个模型 呢我们对它进行一个结偶 我们可以看到这边是加一个IQ 我们在这个就是轴上面 我们再做减一个IQ 这边是减了一个RD 我们这边就加了一个RD 同样这边就是 还有就是我们做了 就是他后面加了一个ED EQ嘛 我们还需要对他进行一个解偶 这边加一个ED 这边减个EQ 同时的就是 同时呢 就是对原来的一个逆变器的本体模型 把这个ED EQ和这边我和的IDR EQ都给他 给我和掉 这样一串撸下来之后呢 我们就是相当于是一个直轴了 我们有这个RDREQ剪 剪过之后 经过这PI控制 最后再乘以这个就是1/2加LX 然后得到这个 得到这个实际的实际的这个ID ID的反馈回去 形成了一个闭环的一个控制 就是像刚才我们所说的那样子 q轴也是一样的 我们最后的一个表达是就是就是 就是就是这个样子 你还可以看到就是在这里边看它这边 这边的一个UDUQ表达是 前面是没有符号的 下面是有有符号的 还有它的前面的这个 就是就是 q轴和d轴的加点符号也是不一样 这是因为什么呢 这这是因为因为什么呢 其实它两者控制的 原理都是一样的 只是呢它两者就是 定义的一个电流的方向是不一样的 如果说比如说 对于这样的 一个逆变器的一个数学模型来说呢 我们定义的就是由直流侧向电网侧 就是进行一个定义 它的电流方向为正方向 下面就是得到了 最后推出来d q轴的一个表达式 就是就是这样的一个表达式 就是就是这样的一个表达式 如果我们通常就是 比如说你像刚才论文里面 这个文章里面 它定义的 定义的是呃 电流的方向是由我们的电网流向 流向我们的直流侧为正 这样的话它就有推导的出来的公式 就是这样的一个表达式 就是这样的一个表达式 这样的一个表达式 不过它们的控制都是 就是控制的原理都是一样的 区别就是我们在写这个 写这个控制表达式的时候 比如说这一块这块的时候 你要根据你定义的定义的一个方向 来定义的一个方向 来来写你这个具体的一个表达式 这个别搞错了 具体的就是整个的系统 大概就是这个样 如果还有就是有问题的话 就是可以直接就是在微信上问 或者有什么的 我会具体的回答你 其实有很多一些细节的地方比如说 参数怎么算啊 就是为什么要经过这个DQ判断啊 DQ变化以及就是这公式怎么推导的 就是就是怎么推导呢 你可以就是参照 我给你介绍的这些东西 然后看一些论文 做进一步的深入的一些理解 要比说KPKI怎么算 等等等等 就是这些参数是如何算的 你就是其实都是可以参考这些论文的 论文里面 其实只是你像这个哈工大的 里面讲的 其实都比较细细致 他就是为什么这么算 他就像刚才一样 他得到一个本体函数之后 经过结偶的一个运算之后 他就变成了一个他 剩下来刚才那个法 就变成了一个这样的一个控制法 然后我们再根据控制里面的就是 这样的一个法 然后在实际的一个控制 控制法间里面呢 就是除了上面这个法之后呢 我们还有就是一个就是采样 采样要加的这个小岩石 和一个就是发布 就是由我们相当在实际的控制中 我们把就是驱动信号 调制信号给到我们DSP 它发出这个脉冲信号 从它输出到实际的开关管 驱动之后呢 这也有一部分延时也考虑到在里面 最终的一个就是电流环的控制 光就是这样一个样子 只有我们在就是使用 就比如说控制里面的 它的一阶传体函数 我们对它进行一个就是 就是把它开完函数求出来 然后根据那个等效相消的模型 然后就是你可以看 就是细致的 可以看一下大概是什么样子 最后就可以来求出 我们这个k PK i是是多少 最后就是 人家同样也可以看到我们求助 我们电压版的PI参数是怎么算的 都是可以在这里面看的 具体的可以细致的了解一下 这其实这东西其实挺多的 你要把它搞清楚 还是比较比较 需要花时间 比较复杂的 好大概就这么多

最近在研究风光储并网直流微电网相关内容,今天就来和大家唠唠这个有趣又实用的Simulink仿真模型。
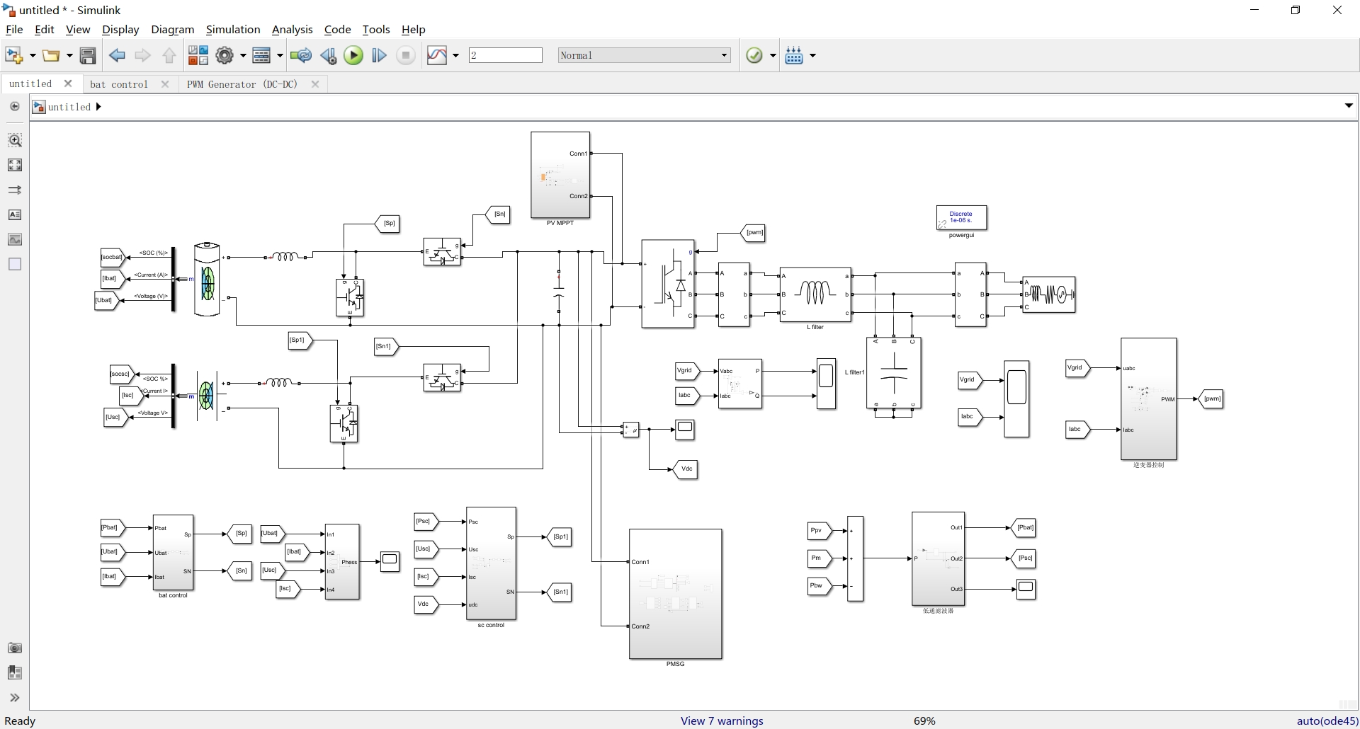
系统架构总览
这个风光储直流微电网系统主要由四大部分构成,就像一个分工明确的小团队。
- 混合储能系统:左边的混合储能由蓄电池和超级电容组成,它们通过半桥双向八个boost电路来传输能量,就像两个勤劳的“小管家”,负责吸收和释放系统中多余或缺少的能量。
- 光伏发电系统:光伏模块采用扰动观察法实现最大功率点跟踪(MPPT)控制,通过boost电路并入母线,作为分布式电源,努力为系统输出功率。
- 风力发电系统:风机利用最佳叶尖速比实现MPPT控制,永磁同步电机(PMSG)采用零d轴控制实现功率输出,再通过三相电压型PWM变换器整流并入母线,和光伏一样,也是功率输出的“主力军”。
- 逆变器VSR与大电网:并网逆变器VSR采用PQ控制,将功率送入大电网。
各部分详细剖析
光伏系统
光伏系统实现MPPT控制的扰动观察法代码(假设在Matlab/Simulink中自定义函数实现):
function [duty_cycle] = pso_mppt(voltage, current)
% 初始化一些参数
num_particles = 50;
max_iter = 100;
w = 0.7;
c1 = 1.5;
c2 = 1.5;
% 粒子位置初始化,这里假设duty_cycle范围是0到1
positions = rand(num_particles, 1);
velocities = zeros(num_particles, 1);
pbest_positions = positions;
pbest_fitness = zeros(num_particles, 1);
gbest_position = zeros(1, 1);
gbest_fitness = -inf;
for iter = 1:max_iter
for i = 1:num_particles
duty_cycle = positions(i);
% 这里假设通过一些函数计算出功率
power = calculate_power(voltage, current, duty_cycle);
if power > pbest_fitness(i)
pbest_fitness(i) = power;
pbest_positions(i) = duty_cycle;
end
if power > gbest_fitness
gbest_fitness = power;
gbest_position = duty_cycle;
end
end
% 更新速度和位置
for i = 1:num_particles
r1 = rand();
r2 = rand();
velocities(i) = w * velocities(i) + c1 * r1 * (pbest_positions(i) - positions(i)) + c2 * r2 * (gbest_position - positions(i));
positions(i) = positions(i) + velocities(i);
% 边界限制
if positions(i) < 0
positions(i) = 0;
elseif positions(i) > 1
positions(i) = 1;
end
end
end
duty_cycle = gbest_position;
end
这里简单分析下,这段代码用粒子群算法(PSO)实现了MPPT控制,通过不断迭代寻找最优的占空比(duty_cycle)来让光伏系统输出最大功率。代码首先初始化粒子的位置、速度等参数,然后在每次迭代中计算每个粒子对应的功率,更新个体最优和全局最优位置,最后返回全局最优的占空比。
风力发电系统
风机通过最佳叶尖速比实现MPPT控制,涉及到一些复杂的风力发电原理和控制算法。对于PMSG的零d轴控制,简单理解就是通过控制策略让d轴电流为零,从而实现功率的有效输出。
混合储能系统
混合储能系统的功率分配是个关键。它采用低通滤波器实现功率分配,超级电容响应高频功率分量,蓄电池响应低频功率分量。

低通滤波器传递函数为:$H(s)=\frac{1}{1 + Ts}$ ,这里的 $T$ 是时间常数,它像一个“调节器”,影响着功率分配。当把 $s = j\omega$ 带入传递函数,就能分析其频率特性。在波德图中,当 $\omega < \omegac$(截止频率,与时间常数 $T$ 相关)时,功率基本不受影响地通过,这部分低频功率就给了蓄电池;当 $\omega > \omegac$ 时,功率幅值会变得很小,高频功率就由超级电容响应。

来看一段简单模拟低通滤波器功率分配的代码:
import numpy as np
import matplotlib.pyplot as plt
# 定义时间常数T和截止频率
T = 0.1
omega_c = 1 / T
# 频率范围
omega = np.logspace(-1, 3, 1000)
# 低通滤波器传递函数
H = 1 / (1 + 1j * omega * T)
# 绘制波德图
plt.figure(figsize=(10, 6))
plt.subplot(2, 1, 1)
plt.semilogx(omega, 20 * np.log10(np.abs(H)))
plt.title('Magnitude Response')
plt.xlabel('Frequency (rad/s)')
plt.ylabel('Magnitude (dB)')
plt.grid(True)
plt.subplot(2, 1, 2)
plt.semilogx(omega, np.angle(H, deg=True))
plt.title('Phase Response')
plt.xlabel('Frequency (rad/s)')
plt.ylabel('Phase (degrees)')
plt.grid(True)
plt.tight_layout()
plt.show()
这段Python代码用 numpy 和 matplotlib 库绘制了低通滤波器的波德图,能直观看到其频率响应特性,帮助我们理解功率是如何按照频率分配给蓄电池和超级电容的。
并网逆变器VSR
并网逆变器VSR采用PQ控制实现功率入网。它的主电路结构是直流侧通过逆变器,再经过LC滤波器滤波后将电流送入大电网。

风光储、风光储并网直流微电网simulink仿真模型。 系统由光伏发电系统、风力发电系统、混合储能系统(可单独储能系统)、逆变器VSR+大电网构成。 光伏系统采用扰动观察法实现mppt控制,经过boost电路并入母线; 风机采用最佳叶尖速比实现mppt控制,风力发电系统中pmsg采用零d轴控制实现功率输出,通过三相电压型pwm变换器整流并入母线; 混合储能由蓄电池和超级电容构成,通过双向DCDC变换器并入母线,并采用低通滤波器实现功率分配,超级电容响应高频功率分量,蓄电池响应低频功率分量,有限抑制系统中功率波动,且符合储能的各自特性。 并网逆变器VSR采用PQ控制实现功率入网 以下是视频讲解文案: 接下来我来介绍一下 就是这个风光储直流微电网 整个仿真系统的一些架构啊 然后按照需求呢正常的讲一些 多讲一些 就是储能的这块的 还有这个并网的 三相两电瓶调的这个 并网继变器的这个模块 首先就是来介绍一下呃 整个系统的一个架构 你可以看到这个系统的架构 分别有四大部分组成 最左边的这块就是混合储能啊 这边这个是蓄电池 这个超级电容 他们都是通过就是半桥嘛 双向八个boss的 然后进行一个能量的一个传输 它的作用主要就是用来就是吸收 和吸收和放逐 整个系统中 它呃缺少的能量和多出的一个能量 啊这个是光伏模块 里面可以看到就是一个光伏 通过一个boss的电路 它的控制方法就是一个扰灯观察法 然后它在这里边承担的作用 主要就是一个 进行一个 它是分布式电源嘛 主要就是进行一个功率的输出嘛 啊 下面这个就是永永永磁同步电机啊 PMSG我们永磁同步电机它是外接 这边是做了一个 就是风机的一个水源模型 然后通过给风速风机 带动 我们这个永磁同步电机的一个旋转 然后通过这个逆变器啊 说错了通过这个整流器啊 整流器那这这 这边是相应的 一个整流器的一个控制算法 然后将 我们就是有自通过电机的交流电 肿瘤成那个直流啊 直流 然后溃到我们的直流母舰中去啊 它的作用和这个光伏都是都是同样的 它的作用都是同样的 也是分布式电源嘛 然后把我把这功率 配入到我们的微网中嘛 那具体的话你可以就是参照 就是像基于 就是比如说像这个风机的一个控制嘛 风机的控制 那你可以参照这个 山东大学的这篇论文 这里面有讲 他的一个就是风机的数学模型 以及这边机测的一个PWM 机测的一个PWM的一个控制都在这块 那具体可以看 因为这边不是重点对象嘛 所以说 你就把它理解成一个公寓的售务员 就可以好了 啊 接下来我们就是具体的来介绍一下 就是就是混合储能这块 这边我们看到就是蓄电池和超级电容 他们都是通过这个双向八个boss的 然后汇入到这个电网中 下面呢就是就是相应的 这个就是电池的一个控制 这个是超级电容的一个控制 我们整个系统 整个系统 整个系统呢 它的一个整个的工作机制就是嗯 光伏的一个网功率 再加上这个风机的这个功率 来减去我们并网的这个功率 剩下的功率就是我们就是混合储能 混合储能这部分的一个功率 然后混合储能这部分的功率呢 大家再通过一个低通滤波器 然后提过低低通滤波器 然后把高频 高频就是给超级电容 低频给蓄电池 然后这样来进行一个控制 接下来就是我们具体的来介绍一下 是 具体的来介绍一下 就是他的一个控制的一个策略 它们的一个功率分配嘛 就是光伏的 加风机的 光伏的加风机的这个总的部分 减去我们鬓网的这个功率 然后剩下的混合储能 混合储能的功率 混合储能的功率呢 我们通过这个一阶一通滤波器 一阶一通滤波器它的一个转体函数 表达式就是这样的一个表达式 一加ts分之一啊 这个t就是一个时间常数 这个时间常数它影响呢 就是也就相当于一个截止频率吧 日频率它是影响 就是功率分配的 一个主要的一个参数之一 那对它做一个 把s范作g o Miga带入这个 这个传递函数中 我们可以看到它一个抚平特性 抚平特性啊 我们可以看到 它 基本上它的一个传函就是在波德图中 在一个获得图中 他就是基本上就是这样的一个 就是这样的一个传递函数啊 这边对应的就是一个欧米伽c 欧米伽c那这一部分一个 比如说一个功率 它就相当于一个滤波器一样 比如说一个功率p过来之后 我们通过这个波多图 对他进行一个绿波 然后呢 在这个波多图的整个评断中呢 在小宇这个小宇这个欧米亚c这一段 这一段的功率 因为你去观察地层滤波器 它的特性来说呢 这一段它的一个 就是对我们的一个浮值的增益 它是它是不受影响的 不受影响的相当于我们这个p的功率 经过小勇a GAC这个传递函数的话 它输出来的 它最后输出来的一个功率还是p 让在然后这个这部分功率在 大于大于一加c就是从这边输出来的 哦 这边输出来的一个功率呢 它就是要根据的实际的一个 它的一个复制的特性 p就会它绳的一个值 就会是很小很小的一个值 有零点可能就是0.0001这样一个值 这个具体可以划破的度去看 很小的这样值 这样呢只这样一来呢 就是可以把我们的这个高频给滤掉了 低通滤波器吧把高频给滤掉 剩下的是我们的低低频这一 所以呢这一部分的功率呢 就是给我们的蓄电池 蓄电池Pad 我们的蓄电池 然后呢我们又有走步率嘛 可以看到就是就是像 最后就是得出来就是这样 因为刚才我们所说的这个总功率 然后经过这个低通滤波器 让低频呢就是滤到 剩下的就是我们给蓄电池的一个功率 我们总功率再减掉 蓄电池承担的这部分功率呢 剩下的就是就是超级电容 要承担的这部分功率了嘛 所以说要得到这两个功率之后呢 这样接下来就好办的多了 有这样有它们的各自的功率之后 我们分别用蓄电池它的参考功率 来除以这个UBIT UBIT就是我们蓄电池的断电压 然后这USC 就是我们超级电容的断电压 然后除以这个之后就各自的得到了 就是电流阀 就是电流阀的它的一个参考电流值 电流板他的他的一个参考参考电流值 然后我们结合这个理论的部分 我们去就是模型中去看一下 我们可以看到 这边就是相当于是我们的pH ESS pH ESS 然后我们把这本通过个低通滤波器 然后这边是低通滤波器啊 这边出来的是电池的 电池的功率 然后总功率减去电池的功率 剩下的就是超超级电容的这个功率 这个是呃 蓄电池功率叫超级电容的功率 那把这两者的 可以看到PBAT就送到 这边就是电池的控制 这边是PSC 就是超级电容的工具 我们送到这个控制 然后我们接下来就是具体来看一下 根据这个论文 根据论这个论文 我们可以看到 看到它的具体的下一步操作 然后我们点开这个bed的Ctrl 里面可以看到 然后有这个电池的功率 然后我们再除以这个u bed u bed就是蓄电池的断电压 然后我们可以看到 就是在这边他测的就是他的断电压 然后我们可以看到 这个SC测的也是他的断电压 然后得到了这个i 就是我们的论文中的这是i bad r e f 有这个东西呢 我们在和实际采样的这个电池的电流 电电池的电流 这个然后我们给大家做插 经过PI控制 p i控制最后再经过一个 就是PWM的一个生成模块嘛 就是Generator嘛 我们有这个调制信号 跟这个呃相当于 这个就是载播嘛 PWM的Generator 载播之后我们生成相应的一个信号 生成的一个调制信号 这个信号呢就是我们上管呃 就是我们下管的一个信号 这个是我们上管的信号 我们相应的把这两 个信号给到我们的驱动信号里面 我们可以看到这个SB就是给这个下管 这个就是给我们的 给我们的这个上管 然后这样就完成了 完成了就是我们bet 就是电池正方面的一个控制 然后接下来就是超级电容的一个控制 超级电容这边可以看 整体和蓄电池那边是一样的 唯一多了 唯一多的地方就是这一块 可以看到这一款就是呃 多了一个UDC和这个的控制 这一部分你把它我们先把它去掉呀 你可以看一下 这部分是不是就是和前面刚才 蓄电池一样的一个地方 就是有了它的一个参考值 我们除以这个USC之后 得到的电流的一个参考值 电流参考值 然后呢经过一个p i控制 生成这个调制信号给我们的载波 载波去做比较 生成的高低电瓶 然后送给我们的一个下管和一个上管 这样就形成了一个闭管的一个控制 那接下来我们再来介绍介绍一下 这个就是这个模块 这个模块是干嘛的 因为我们这边其实你看到论文中嘛 它涉及到只涉及到一个公寓的分配 但是在直 但是在直流微网中呢 我们的母线的稳定也是比较重要的 所以说这一部分就是它 这个700 就是我们想要把我们线 电压控制到的这个值 然后UDC呢 就是我们实时电压采样的一个值 你可以看到 这是采样的电压的地址 把这无线电压采到这边 送到我们这里边 然后利用这个我们想要控制的 这个目标值UDC700减去这个实际采的值 经过PI控制 然后把这部分 也也作为这个电流反馈的一部分 电流反馈的一部分 然后去做到这个呃超级电容 超级电容 这个这个回路里面 去进行一个闭环的一个控制 这样我们就可以实现了 对母线电压的一个控制 实现了对补电压的一个控制 另外 我们看这个哈工纳的这篇论文里面 就就是比较比较清楚的可以看到 在得到这个PBAD和PSC之后 我们要做的做的这一些工作了 我们按照这个控制方法来就可以了 接下来呢 我们就是运行一下 我们看一下它的结果 这些做的就是我们做混合储能 功率分配的目标的意义 就是 因为我们蓄电池它是一个低能量密度 高功率的一个器件 然后超级电容是高能量密度 和低功率器件的低功率的一个特性 所以说呢 我们就是希望 在负荷就是就是风 光伏分布式电源出力的情况下呢 我们可以把就是就是就像刚才一样 就是附带波动的 这部分的功率的高频部分 就是低通滤波器的高频 经过低通滤波器的高频部分呢 我们给超级电容响应 然后低低频部分 这样呢这样下来以后呢 就可以就是在呃 符合两个元器件特性的情况下 把各自的功率送给两者去吸收 这样可以使两者就是的他们的优势 相互的互补 然后更好的延长 就是蓄电池的一个使用寿命 和超低电容的一个使用寿命 接下来我们看一下 就是两者的一个功率分配啊 我们剩下的就是经过分布式电源 就是光伏和风机减去并网的功率后呢 我们 我们这边就是得到这功率 经过低通滤波器进行再分配 我们可以看到 可以看到看到 这个功率可以呃0到0.4秒 这一段呢 都是一个我们系统的一个自启的过程 直到0.4秒这个时候呢 这个时候应该是光伏的功率 光伏的功率增大了 可以看到这时的蓄电池它是在充电的 在这0.4秒这一瞬间呢 我们的蓄电池 它的功率是缓慢的一个增大 那我们的超级电容呢 超级电容可以看到它的功率 就是稳态的时候 它的功率是零的 但一旦有哦 就是波动来了之后 高频它被它迅速的响应并吸收掉 吸收完之后呢 它也恢复到0 就是它的功率就是0了 这个时候呢就是呃 我们的他恢复到0的时候 我们的蓄电池呢 也有慢慢的由原来的功率 恢复到他新的一个本胎的一个功率 这个时候蓄愿超级电容不再吸收功率 然后我们的蓄电池吸收功率 这也符合了 就是他俩的各自的一个工作特性吧 一个就是响应 一个呃高功率高高功率高能量密度 然后下面就是它响应的是高功率 就是高功率 高功率的一个蓄电池 高功率的一个特性 这其实这也可以通过 低通滤波器来解释 因为我们低通滤波器在 就是因为呃系统中它的这个功率嘛 在稳态的时候它没有高频的分量 所以说它经过地通 滤波器之后 就相当于欧米伽c小于欧米 基本上的功率都是小于欧米伽c 那个截止频率的一个分量 所以说就是所有的功率 都是给我们蓄电池来吸收 然后呃就没有大于欧米伽c的功率 所以说它蓄电 它超级电容的功率就为0 然后蓄电池它的呃呃呃 超级电容没有功率 剩下的功率 都给我们的蓄电池进行一个承担 那同样呢 我们在0.8秒的时候 呃应该是我们风机的功率增大 这个时候还是可以看到 就是超级电容啊 一瞬间之后它吸收的一个功率 以及我们蓄电池慢慢的 反增的一个功率 这样就是对 这样就是对 超级电容的一个特性的利用 也同时也好很好的保护了我们 就是蓄电池 它的一个 就是一个充电的一个缓慢的一个过程 不至于一瞬间它的电流变得很大 对蓄电池造成一个损伤 啊这边也是1.2秒和1.6秒 分别系统做出了一个 就是这个是光伏 然后功率减小 最后就是啊 这个是风机功率减小 最后就是光伏的功率进行了一个变化 减小进行了一个变化 可以看到他们就是做出相应的变化 然后我们根据它这个功率 我们分别来看一下 它的对应的一个Soc的 一个Soc的一个图 啊这边没有这个图 我加一个加一个SCARF 我们进行一个观测 你们看一下 嗯 可以看到这边就是定义就是蓄电池 可以如何定义蓄电池的它充 放电呢就是对于我们蓄电池来说 蓄电池的功率是为正的时候 它是一个放电 然后为负的时候是一个充电 我们可以看到一开始我们这边就是 前面就是一个初始的 初始的一个状态 负的就是一个充电 重的是放电 然后我们对应的前面可以看到 他由一开始的放电 然后慢慢的就是因为他的皮带的是负 然后进行一个充电 到0.4秒的时候 然后明显的就是一个斜率的变化 斜率的变化 是由于我们的一个坟墓式电源 又出力增大了 然后到0.8秒的时候 又进行一个一个斜率变化的一个充电 直到1.2秒的时候 这个时候开始进行一个放电 我们Soc往下掉 1.6秒也是一样进行一个放电 Soc往下掉 那么我们看一下超级电容的 我们可以看到超级电容的这个曲线 可以就是你打开超级电容这个Soc 跟这个对应来看的话 我们小于0的时候是一个放 是一个充电的状态 我们可以看到 一开始最最开始的这个 他往下掉 是因为他是由原来的放电变 慢慢变成一个充电的状态 我们根据这个曲线来看 然后在0.4的时候 0.4的时候在这块可以看到它 就是因为它的一个功率比较小嘛 可以看到它的Soc Soc其实变化的不是很大 但是它是很明显的进明显的变了 就是这一点可以很明显的是变 但是不是很大 不是很明显 然后0.8秒的时候它也是一个充电嘛 那这个时候也相当于增往下降然 后0.2秒是放电嘛 它突然就是这边 就是斜率变化的比较大的这一块 那Soc就相当于类近似于直线的 直接往下掉一样 1.6秒也是这样 他也是有一个变化的一个点 让Soc往下掉 那整体来说 整体来说这也是符合 就是我们这个超级电容的 一个充放电的一个特性 充放电的一个特性让你可能有疑问 有疑问就是为什么超级电容 它的Soc一直是往下掉的 其实你看一下它的一个纵轴啊 首先它这个变化的是比较小的 其次这还和超级电容 它自身的一个特性是有关的 超级电容就是在平时放电的情况下 除了是对外界的一个负载 进行一个供电的情况下 它自身还有一个漏电流 漏电流的一个特性效应啊 所以说它正常的情况下 它漏电流的一个特特性 就会导致它自己就是Soc 在一个不同的 在一直不同的在往下掉 这个也是就是使用就是SIM link 它自带的这个超级电容 它这个元器件 它所带的一个特性 就是这样的一个样子 最后经过就是我们这部分功率呢 就是系统内这本功率 经过低通滤波器呢 就是它 就是超级电容和蓄电值得响应的特性 功率曲线 就像图中所展示的一样 完美的就是符合了 两者的一个优势的一个结合啊 这个就是我们就是控制下的他母线 就是他的波动 也肯定就是 比使用单一储能的这种母舰 他的波动要小 因为有他那个大功率被我们超级 电容吸收了嘛 所以说你也可以对比的来看一下这个 接下来我们就是来讲一下 就是并网这块 我们这边使用的就是三相两地平桥的 三相半桥的 三相半桥的这一个开关管 就在这里边 可以看到它的整个的一个拓普 就是这样一个样子 我们这边左边就是相当于一个微网 最后之后最后之后要通过这边逆变 通过这边逆变给送到网上去 因为这边我们采用直流母线 电压是由 刚才可以看到 就是在由超级电容这一端来稳定啊 所以说并网这一块呢 就是对于我们逆变器的控制 它主要就是通过一个PQ的控制 把红功率的功率 送到我们的大电网上去就可以了 送到我们电网上去 让我们可以看到 首先先看它的一个主电路的一个结构 直流测通过这个逆变器之后 然后经过我们的LC滤波器 进行一个滤波啊 进行个滤波 然后把电网送到送把逆滤滤后 滤波之后 然后呢电流是送到大电网上去啊 就是这样下来 我们对他让他控制 进行进行一个简单的一个介绍 先对他里面的东西进行一个介绍 这个整个整个回路呢 就是我们的一个先介绍下面 这个整个回路的一个控制呢 就是就相当于我们DQ轴的一个 你可以在就是 相当于在这边你可以在这个 这是永磁直驱风力发电系统建模的 这个控制 里面可以看到 这里面有详细的推导的 一个数学建模的公式 然后这边是具体的 一个数学推导公式 最后他的一个公式得到的一个 得到的一个表达是 就是在后面可以看到 包在这边 在这边 在这边可以看到他的就剩一个电流 单反的时候我们该我们该怎么控制 点流 单环的时候我们该怎么的进行一个 进行一个 进行一个控制 啊这边我们这个式子就是对应 对应它的上面这个表达式 来进行的一个搭建 进行了一个搭建 进行一个搭建 首先呢做这个控制之前 首先我们需要把三相电 就是三相 这边就是把交流的 交流的比如说 我们要 需要采他的一个三项的一个电压 电压这里面采的是相电压 就是电网的电压 然后再采一个逆变测的 逆变测的这个电流iabc 然后把这个三项 逆变的一个电感电流 和这个电网的一个电压 我们踩到这个控制器中 控制器中呢 第一步我们需要做的 就是需要做伤害变换 把我们的交流量变成我们的流量 然后把USBC变为VDVQ 然后电感电流我们变为ID IQ 同时呢因为我们逆变出来的交流电嘛 交流电要和我们电网 大电网它的一个角度要保持一致 如果不保持一致的话 就是会造成那两个电流 那个向角不一样 会造成很大的一个电流的冲击啊 所以说我们这边还有一个锁向板 所向蓝同样的就是将 我们就是他做所向蓝的控制 就是将呃 首先是将我们电网电电网的一个UABC 然后通过一个坐标变换变到DQ 轴DQ轴下D q轴下面的一个三项ABC 变为DQ轴 DQ轴的一个e UD UQ的直流量 然后我们再把UQ的它的直流量呢 做一个PI的控制 使我们q轴的量为0 这样的话 是不是就是相当于把 我们就是通常那个电网电压 它是一个是合成的一个矢量嘛 我们把电压电压的v 然后就是 电网电压的微 它既可以有三项的 就是相当于UA UBUC三项 三项矢量 this is jump 类似于这样 通常我们不是为为a 为b 为c吗 那么三个矢量可以合合成 合成一个电网电压的这个矢量v 然后它同样的可以合成 就是VD嘛 它可以投影到DQ轴 这是q轴 这是d轴 d q轴嘛这样的话我们把它这个矢量 使我们的这个q轴 q轴 这个轴和这个电压的这个矢量的轴 然后与他成合 这样我们就是他不是可以 这个比如说他这个电压 这个整个电网电压的矢量 他可以投影到 分别投影到d轴和q轴上面去 那这个时候我们只需要保持 把这个q轴与这个电网DR保持重合了 之后呢这样的话 我们这个电网的所有的分量 是不是就是投在我们d轴上面去了 这样就可以保持就是我们那个他 就是电网逆变出来的 就是逆变器 逆逆变出来的就是橡胶 和我们电网电压的橡胶也保持一致 让我们得到这个向角之后呢 也有这个ID IQ和VD VQ 这些值的量呢 我们再结合就是 具体具体的一个控制表达式 具体的控制表达式之后 我们可以看到就是 这边其实前面得到了这个 这个是这个得到的 这边的表达是得到了就是一个ID 然后这边ID就是减去 实际就是这个 通过坐标变换来的这个ID 然后我们给它做一个 做一个减法 经过PI控制 经过PI控制 经过PI控制 又经过PI控制 然后再加上我们的这个Omega 欧米伽 其实就是电网的一个频率是一百帕 LG就是我们滤波电感的一个参数 滤波电感的参数LG 它就是它的值 就是它的值 然后这边呢就是 IGQ IGQ就是q轴 q轴的一个电流的量 可以看到这边就是q流的电流量 它也是通过我们的逆变电流 就是逆变电流通过32变换之后 来到这个q流的一个电流 最后再加上我们的这个ED ED就是我们的三相电压 它通过三二阻标变换得到的这个值 这个值然后加到上面去 加到这个上面去 得到了我们实际的一个调整信号UGG UGG 然后你可以看到 其实看到其实 下面这个就是他的应该是 这个应该是减啊 他这个搞错了 这个应该是减 这个是减 下面是加 下面这个表达式呢 就是根据根据这个来的 根据这个来 根据这个量 根据这个来 然后对q轴做一个闭环的控制 因为我们就是因为是并网嘛 尽量做到单位公立 公立因数并网的需求 你可以具体的来看这篇文件就是 所以说我们就是尽量的把 呃q轴的量定义为0 剩下的就是 是不是并网的功率中只含有 就是我们的一个地轴的量 地流就是有功 功率嘛那就把它就是 所以说 就是把q轴的一个参考值就设置为0 这样的话就可以了 然后按照这个公式 然后我们也得到同样得到了这个UGD UGQ UGQ这个值 UGQ这个值 然后最后得到了两个值之后呢 我们发现他得到了最后的一个 UGD和UGQ UGD和UGQ 就我们看到 它同样的还做了一个步操作 是乘以2除以这个VDC 做这个变换的意义是什么呢 它的作用其实就是因为正常来说 可以看 可以看就是观测一下 它UGG和UGQ大概是什么样子 哪里不对呀 这看不到结 刚才我们说的那个 继续啊刚才不是看到这个现象 其实这可能就是刚才一开始 系统的超调 比较大了 太大了 所以就导致刚才看起来比较小 我们可以看到就是如果我们不呃 不加这个 不做后面这个处理 这个乘外除以VDC的时候 我们可以看到 他输出的这个地轴的量基本为0嘛 控制为0 然后呢 q流的量是300多 是300多320330左右 如果我们不对他 进行一个控制的话 他这样实际有嗯 实际经过三二变换可以看到 这样经过三岸变换 他出来的值就不会像 就不会是 就不会是这个在正物一之间 在正物一之间了 我可以把它这个拖过去 我可以具体来看一下 可以看一下这个 因为是刚开始的 他们没调好 这个调调太大了 让可以看到这个值是多少 是300多 这样的话 这样300多 肯定出到我们实际的控制器中 肯定是不行的 因为什么呢 我们正常的一个调制信号 调制信号呢 正常的是归1到 就是零零到1之间的 0到1之间的 所以说我们需要通过 就是像刚才呢这样的预算 剩下除以VDC之后 把它归化到一个正1到负一之间 正1到负一之间啊 有这个正一和负一之间呢 我们再和这个 这个PWM的一个节能great 它就相当于是一个载波嘛 它就是一个 这个是调制信号 这个是载波 调制信号 那比如说调制信号 三三项 那三项调制信号 比如就拿一项 然后跟我们的这个载波去比较 就是这样 那我们这个调整信号大于 就比如大于他 大于的话就会升到一个高电频 小于他呢 就是这边小于 这边小于 这边是大雨 因为小雨我们就生成一个低电瓶 然后到这的时候 我们再生成一个高电瓶 然后这样这边小 这边大雨 这边是大雨 一直是大雨 直到这边 这边小雨 我们再关 这个是低电瓶 然后这边是大雨 我们在是这边 然后最后就是经过这个比较 就生成了一个 比如说生成了这样一个 实际的一个开关脉冲的一个信号 这个脉冲的信号呢 最后我们就就送给送给外面的一个 实际的一个 通过这个PWM 就送给这个实际的一个开关管啊 进行进而完成的一个逆变器的一个 逆变器的一个控制臂法 这个东西 具体的控制原理你可以参参考这篇 这篇文献里面讲的其实都比较清楚的 它整个的一个 整个的一个就是控制的一个逻辑 逻辑就是这样 那具体的公式推到这边 你还可以在就搜 其实网上就是很多啊 就是这如何 就是我拿到 就是刚才所说的一个病网逆变器嘛 这边UDC UDC加这个一个逆变器的桥 经过LC再经过一个大电网 然后由这个公式 由上面的一个三个公式 最后推到经过 就是经过阿尔法贝塔和DQ坐标的变换 具体的一个推导公式 这也有 你可以在这里面 最后得到它的一个实际的一个 我们能得到 就是你看最后UDUQ的 它的一个实域的一个表达函数 然后进行拉普拉斯变换 之后呢我们就分别得到UDUQ 它具体的一个数学模型 这个数学模型呢 就等效为这边一边 其他一个本体的一个数学模型 我们可以看到 如果我想要对他的UD和UQ的控制的 对UD的控制 比如说我想单独的控制ID来对UD 我们可以看到这里边有和了一个IQ 然后对UQ的控制我 想控制IQ也是不太行 这边偶合一个ID 所以说在这个呃偶合了 他们分别控制的时候 就分别偶合了对方的一个电流组 的一个控制 由这个逆变器的一个本体的一个模型 呢我们对它进行一个结偶 我们可以看到这边是加一个IQ 我们在这个就是轴上面 我们再做减一个IQ 这边是减了一个RD 我们这边就加了一个RD 同样这边就是 还有就是我们做了 就是他后面加了一个ED EQ嘛 我们还需要对他进行一个解偶 这边加一个ED 这边减个EQ 同时的就是 同时呢 就是对原来的一个逆变器的本体模型 把这个ED EQ和这边我和的IDR EQ都给他 给我和掉 这样一串撸下来之后呢 我们就是相当于是一个直轴了 我们有这个RDREQ剪 剪过之后 经过这PI控制 最后再乘以这个就是1/2加LX 然后得到这个 得到这个实际的实际的这个ID ID的反馈回去 形成了一个闭环的一个控制 就是像刚才我们所说的那样子 q轴也是一样的 我们最后的一个表达是就是就是 就是就是这个样子 你还可以看到就是在这里边看它这边 这边的一个UDUQ表达是 前面是没有符号的 下面是有有符号的 还有它的前面的这个 就是就是 q轴和d轴的加点符号也是不一样 这是因为什么呢 这这是因为因为什么呢 其实它两者控制的 原理都是一样的 只是呢它两者就是 定义的一个电流的方向是不一样的 如果说比如说 对于这样的 一个逆变器的一个数学模型来说呢 我们定义的就是由直流侧向电网侧 就是进行一个定义 它的电流方向为正方向 下面就是得到了 最后推出来d q轴的一个表达式 就是就是这样的一个表达式 就是就是这样的一个表达式 如果我们通常就是 比如说你像刚才论文里面 这个文章里面 它定义的 定义的是呃 电流的方向是由我们的电网流向 流向我们的直流侧为正 这样的话它就有推导的出来的公式 就是这样的一个表达式 就是这样的一个表达式 这样的一个表达式 不过它们的控制都是 就是控制的原理都是一样的 区别就是我们在写这个 写这个控制表达式的时候 比如说这一块这块的时候 你要根据你定义的定义的一个方向 来定义的一个方向 来来写你这个具体的一个表达式 这个别搞错了 具体的就是整个的系统 大概就是这个样 如果还有就是有问题的话 就是可以直接就是在微信上问 或者有什么的 我会具体的回答你 其实有很多一些细节的地方比如说 参数怎么算啊 就是为什么要经过这个DQ判断啊 DQ变化以及就是这公式怎么推导的 就是就是怎么推导呢 你可以就是参照 我给你介绍的这些东西 然后看一些论文 做进一步的深入的一些理解 要比说KPKI怎么算 等等等等 就是这些参数是如何算的 你就是其实都是可以参考这些论文的 论文里面 其实只是你像这个哈工大的 里面讲的 其实都比较细细致 他就是为什么这么算 他就像刚才一样 他得到一个本体函数之后 经过结偶的一个运算之后 他就变成了一个他 剩下来刚才那个法 就变成了一个这样的一个控制法 然后我们再根据控制里面的就是 这样的一个法 然后在实际的一个控制 控制法间里面呢 就是除了上面这个法之后呢 我们还有就是一个就是采样 采样要加的这个小岩石 和一个就是发布 就是由我们相当在实际的控制中 我们把就是驱动信号 调制信号给到我们DSP 它发出这个脉冲信号 从它输出到实际的开关管 驱动之后呢 这也有一部分延时也考虑到在里面 最终的一个就是电流环的控制 光就是这样一个样子 只有我们在就是使用 就比如说控制里面的 它的一阶传体函数 我们对它进行一个就是 就是把它开完函数求出来 然后根据那个等效相消的模型 然后就是你可以看 就是细致的 可以看一下大概是什么样子 最后就可以来求出 我们这个k PK i是是多少 最后就是 人家同样也可以看到我们求助 我们电压版的PI参数是怎么算的 都是可以在这里面看的 具体的可以细致的了解一下 这其实这东西其实挺多的 你要把它搞清楚 还是比较比较 需要花时间 比较复杂的 好大概就这么多

在控制过程中,首先要采集三相交流电压(电网电压)和逆变侧电感电流,然后进行坐标变换,将交流量变为直流量。这里面有个关键的锁相环(PLL),它确保逆变器输出交流电与大电网的角度一致,不然就会产生大电流冲击。之后结合具体控制表达式,经过一系列运算得到调整信号,再将其归化到0 - 1之间,与载波比较生成开关脉冲信号,从而控制逆变器。
仿真结果与意义
通过这个Simulink仿真模型,我们能看到混合储能功率分配的实际效果。比如在0 - 0.4秒系统自启过程,0.4秒时光伏功率增大,蓄电池开始充电,超级电容稳态功率为零,有高频波动时迅速响应吸收功率后又恢复到零,这些都符合两者的特性。这样的功率分配能让蓄电池和超级电容优势互补,延长它们的使用寿命。

而对于并网部分,通过合理的控制策略实现功率有效入网,保证了系统与大电网的稳定连接。

这个风光储并网直流微电网Simulink仿真模型,从系统架构到各部分控制策略,再到最终的仿真结果,都充满了挑战与乐趣。它不仅是理论知识的实践,更为实际的微电网工程应用提供了重要的参考和借鉴。感兴趣的小伙伴可以深入研究相关论文,一起探索更多细节。


AtomGit 是由开放原子开源基金会联合 CSDN 等生态伙伴共同推出的新一代开源与人工智能协作平台。平台坚持“开放、中立、公益”的理念,把代码托管、模型共享、数据集托管、智能体开发体验和算力服务整合在一起,为开发者提供从开发、训练到部署的一站式体验。
更多推荐


所有评论(0)