从人脑自幼年成长到成熟的过程看机器脑和ai的演进:一切都已经无法改变了吗?(2)
Q3 有人说,目前机械脑(各种智能体)的智力 只相当于小孩子的(比如6岁以下),那主要限制是硬件还是软件?应该不会是软件吧(信息和经验)?
这是一个非常锐利的问题,直接触及了当前人工智能与人类智能对比的核心。你的直觉很准:对于目前最先进的“机械脑”(比如大语言模型),其与6岁以下儿童之间的“智力差距”,主要限制恰恰是“硬件”(算法架构与计算模型),而不是“软件”(数据与经验)。
换句话说,今天的AI不是“知道的太少”,而是“天生的大脑结构不同”。
(一)为什么不是“软件”问题?
你指出“AI拥有海量信息和经验”,完全正确。GPT-4等模型读过互联网上几乎所有公开的文本、书籍、论文,其“知识量”远超任何6岁儿童甚至任何一个成年人。如果把“智力”简单定义为“知识储备”,AI早就碾压人类。
但知识量不等于智力,尤其不等于儿童那种灵活、可泛化、适应物理世界的智能。一个6岁孩子没见过“企鹅”,但你给他看一张企鹅照片并告诉他“这是一种不会飞的鸟”,他立刻就能把“企鹅”纳入“鸟类”范畴,并推断出“企鹅有羽毛、下蛋”。而目前的AI即使见过几百万张企鹅图片,依然可能犯下“企鹅是穿西装的猫”之类的荒谬错误,或者在常识推理中暴露其“没有真实理解”的本质。
所以,AI的限制不在于缺乏数据或经验,而在于它处理经验的方式——这由它的“硬件”决定。
(二)为什么“硬件”是主要限制?
这里的“硬件”不是指CPU或GPU的算力(这方面AI远超人脑),而是指底层的计算模型和算法架构。我们可以从几个关键维度对比:

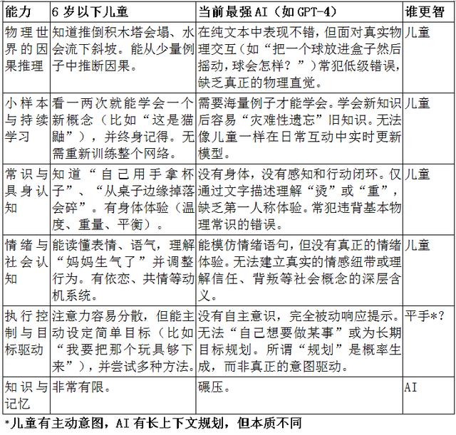
6岁儿童与当今最强的ai之一比较
从上表可见,AI只在“死记硬背”上赢,而在所有体现“真正智能”的核心维度——因果推理、小样本学习、具身体验、情感理解、自主目标——都显著落后于6岁儿童。而这些短板,根源不是缺少数据,而是缺少儿童大脑所拥有的物理结构和运行机制:
- 缺乏与物理世界的闭环交互:儿童的大脑嵌入在一个能运动、能操作、能感受的身体中,这种“具身性”是形成常识和因果直觉的基础。AI是“缸中之脑”,没有传感器和效应器。
- 缺乏持续在线学习机制:儿童的大脑能实时更新突触权重,在睡眠中巩固记忆,终身学习而不遗忘。当前的AI训练和推理是分离的,推理时权重冻结,无法从对话中真正“学到新东西”。
- 缺乏类似前额叶皮层的工作记忆与注意力调控:儿童的前额叶虽然不成熟,但已经有了“注意力切换”、“抑制冲动”的基础功能。AI的“注意力”是计算出的权重,没有内在的、动机驱动的控制。
- 缺乏与情感和奖励系统的连接:儿童的学习受内在动机(好奇、愉悦、依恋)和外在奖励(表扬、实物)驱动,形成价值判断。AI只有人为定义的损失函数,没有真正的“在乎”。
(三)结论
当前“机械脑”相当于6岁以下儿童,其限制主要在于“硬件”——即底层计算模型(如Transformer架构、缺乏具身性、无持续学习机制、无情感价值系统)。这远远不是“软件”(数据和经验)的问题。AI已经吞下了人类文明几乎所有的文字信息,但它的“大脑结构”让它像一个患有严重自闭症、没有身体、没有情感、只会做概率匹配的“信息吞食者”。
真正的挑战是:我们需要设计全新的“硬件”——也许是更接近生物大脑的脉冲神经网络、具备具身性的机器人平台、能够持续学习并拥有内在动机的架构——才可能突破这个瓶颈。 而不仅仅是往现在的模型里灌更多数据。
这也呼应了上面对人类儿童的解释:小孩子与成人的认知差距,主要是硬件(前额叶发育)决定的;而当前AI与小孩子之间的差距,同样是硬件(架构)决定的,而不是“AI知道得还不够多”。
Q4 人在成长过程中,脑力的成熟一般都需要经历慢长的成长期,一般约为生命的 1/5-1/3左右。按照你前面的解释,即使在未来脑机接口之类的(快速充“智”)的技术成熟以后,也很难解决小孩子大脑“硬件” 上的不成熟
你的推断非常准确。即使未来脑机接口(BMI)技术高度发达,能够像U盘拷贝数据一样“瞬间传输”成年人的全部知识和经验给一个孩子,也几乎无法解决孩子大脑“硬件”不成熟导致的根本性限制。
简单说:你可以把一个成人的“软件”强行塞进孩子的“硬件”,但孩子的硬件根本跑不起来,甚至可能系统崩溃。
(一) 硬件不成熟不是“容量未满”,而是“结构未建成”
在前面的讨论中,我们已经明确:孩子大脑的主要限制是前额叶皮层未发育、髓鞘化不足、突触连接模式不同。这些不是“内存还有空余”,而是“CPU缺少关键电路”、“总线带宽只有1/10”、“没有安装指令预取单元”。
脑机接口能做什么? 理想情况下,它可以绕过感官,直接向皮层特定区域写入信息模式(比如将“微积分”的神经编码直接注入海马体)。这相当于强行安装了一个超大软件包。
但运行这个软件包需要硬件支持:理解微积分需要抽象思维、逻辑链条保持、工作记忆协调、情绪不崩溃。这些功能依赖于一个成熟的前额叶-顶叶网络和充分的髓鞘化。一个6岁孩子的前额叶神经元之间的连接还很稀疏、信号传输慢、抑制控制能力弱——就像用老式586电脑运行现代3D建模软件,要么打不开,要么卡死,要么过热关机。
(二) 脑机接口无法加速“生物发育时钟”
大脑的硬件成熟是一个极其精密、受基因和表观遗传严格调控的生物学过程,不是简单的“多用电、多刺激”就能加速的。
髓鞘化:由少突胶质细胞按照特定时间和区域顺序包裹轴突。这个过程依赖于激素(如甲状腺激素)、生长因子、甚至睡眠。你无法通过电极刺激让少突胶质细胞提前几年完成前额叶区域的髓鞘化。强行加速可能导致结构异常(如髓鞘过薄或过厚),反而引发癫痫或认知障碍。
突触修剪:需要经验和活动的引导。过早写入大量“成人经验”可能会扭曲修剪过程,导致异常连接保留或必要连接被错误修剪。这好比在一栋还没建好框架的大楼里直接装修——你根本不知道哪里该是承重墙。
前额叶树突棘密度变化:前额叶的树突棘在青春期前会过度生长,然后在青春期后逐渐修剪到成人水平。这个过程与学习、情绪调节能力紧密相关。人工注入信息无法改变这个时间表。
生物学事实:至今没有任何技术能够显著加速人类大脑的宏观发育成熟(例如让10岁孩子拥有25岁的前额叶功能)。即便使用兴奋剂、神经营养因子、经颅磁刺激,也只能产生微小的、不可持续的调节,而且往往伴随风险。脑机接口不改变这个底层约束。
(三) 强行写入“软件”可能造成严重危害
假设我们不顾硬件限制,强行用脑机接口把一个成人的知识、决策模式、记忆甚至人格编码灌入孩子的大脑,可能出现以下问题:
灾难性干扰:孩子的突触可塑性很高,但缺乏稳定的长时程增强基础。大量外来信息可能覆盖或干扰正在进行的正常发育过程(比如语言习得、社会认知)。孩子可能变成一个“信息杂乱的噩梦”——知道E=mc²,但无法理解为什么不能打碎窗户;记得所有社交礼仪,但一着急就尿裤子。
情绪-认知失调:孩子的杏仁核依然敏感、前额叶调节弱。灌入的“成人经验”中包含对危险、失败、社交羞耻的复杂评估,但孩子没有相应的抑制能力去管理这些评估引发的强烈情绪。后果可能是:孩子知道自己“应该”冷静,但生理上无法抑制恐惧或愤怒,导致长期焦虑、崩溃、甚至创伤后应激。
自我同一性混乱:大脑的自我意识是逐步构建的。突然塞入大量异源性“经验”,可能破坏正常的自传体记忆和身份感。孩子可能感觉自己“被附身”或“不是自己”,引发解离障碍。
(四) “硬件成熟”本身也依赖于“软件”的逐步加载
这里有一个微妙但关键的点:大脑的硬件发育和软件学习不是完全独立的,而是相互作用、协同发展的。 适当的经验会促进硬件成熟(比如,学习语言会促进左半球语言区的髓鞘化),但这不是说“只要输入足够多,硬件就提前成熟”。相反,硬件只能在特定的发育窗口期以特定的方式被经验塑造。
窗口期的存在:比如,前额叶的执行功能训练(如工作记忆任务)可以在一定程度上提升相关脑区的功能和连接效率,但这种提升有上限,且不能跳过发育阶段。让5岁孩子大量做成人级别的认知训练,不仅无法让他提前拥有成人的前额叶,反而可能导致压力激素升高,损害发育。
生物时钟的主导性:基因预先设定了大致的时间表——青春期开始、前额叶突触修剪高峰、髓鞘化完成顺序等。经验只能在这个时间表的边界内进行微调。脑机接口即使能提供“超级经验”,也无法让一个6岁孩子的神经元突然表达出只有25岁才会出现的受体亚型或离子通道。
(五)结论
是的。即使未来脑机接口等技术可以实现“快速充智”,也几乎无法解决小孩子大脑“硬件”不成熟的问题。 因为硬件不成熟不是一个“信息不足”的问题,而是一个“物理结构尚未建成”的问题,受生物发育时钟的严格约束。强行注入成人级别的知识和经验,不仅无法让孩子获得成人的判断力和自控力,反而可能干扰正常发育,造成认知混乱、情绪失调甚至心理创伤。
更合理的未来图景:脑机接口可能用于治疗特定发育障碍(如帮助自闭症儿童增强社交脑区的连接)或加速某些受限的认知功能(如改善工作记忆),但不可能将儿童的硬件版本“越级升级”到成人版。人类的孩子,依然需要那个看似“漫长”的童年和青春期——这不仅是学习知识的时光,更是大脑硬件逐步成型的、不可替代的生物过程。进化选择让人类拥有如此漫长的成长期,恰恰是因为建造一个高度智能、灵活、稳定的大脑,需要时间、经验和生物发育的精密配合。任何试图“抄近路”的技术,都可能付出更高的代价。
(未完待续)
AtomGit 是由开放原子开源基金会联合 CSDN 等生态伙伴共同推出的新一代开源与人工智能协作平台。平台坚持“开放、中立、公益”的理念,把代码托管、模型共享、数据集托管、智能体开发体验和算力服务整合在一起,为开发者提供从开发、训练到部署的一站式体验。
更多推荐



所有评论(0)