单相Boost升压变换器PI + 模型预测控制仿真之旅
单相Boost升压变换器PI+模型预测控制仿真,电压外环采用PI,电感电流内环采用mpc。 运行环境为matlab/simulink/plecs等
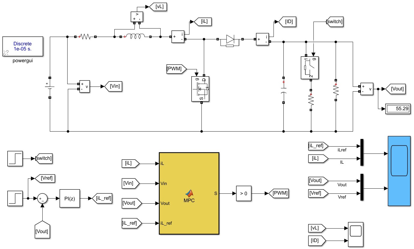
在电力电子领域,单相Boost升压变换器因其能够将输入电压升高到所需的输出电压,广泛应用于各类电源系统中。今天咱就唠唠如何通过PI控制与模型预测控制(MPC)相结合的方式,对单相Boost升压变换器进行精准控制,并在Matlab/Simulink/PLECS等环境下实现仿真。
控制策略简述
电压外环PI控制
电压外环采用PI控制,主要目的是维持输出电压的稳定。PI控制器通过对输出电压与参考电压的误差进行比例(P)和积分(I)运算,产生一个控制信号,用于调节内环电感电流的参考值。
电感电流内环MPC
电感电流内环采用模型预测控制,它基于变换器的数学模型,预测未来若干时刻的电感电流值,并通过优化算法选择最优的控制动作,使电感电流快速跟踪外环PI控制器给出的参考值。
Matlab/Simulink搭建模型
系统主结构搭建
在Simulink中,先搭建单相Boost升压变换器的主电路模型。这包括电源、电感、二极管、开关管、电容和负载电阻。就像下面这样(简单示意代码,非实际可运行代码):
% 定义电源参数
Vin = 20; % 输入电压
% 定义电感参数
L = 1e - 3; % 电感值
% 定义电容参数
C = 100e - 6; % 电容值
% 定义负载电阻
R = 100; % 负载电阻值
这段代码简单地定义了Boost变换器主电路的一些关键参数,在实际Simulink模型搭建中,这些参数会对应到相应模块的设置里。
电压外环PI控制器搭建
在Simulink里,我们可以使用自带的PID Controller模块来实现PI控制功能。设置比例系数 Kp 和积分系数 Ki 。假设 Kp = 0.5,Ki = 0.1,代码如下:
Kp = 0.5;
Ki = 0.1;
在实际模型中,将输出电压与参考电压的差值输入到PID Controller模块,模块输出就是电感电流的参考值。
电感电流内环MPC搭建
实现MPC相对复杂一些。首先要建立Boost变换器的离散时间模型。假设采样时间 Ts = 1e - 5,代码如下:
Ts = 1e - 5;
% 离散化模型
A = [1 - Ts / L; Ts / C - Ts / (R * C)];
B = [Ts / L; 0];
这里通过离散化得到了系统的状态空间矩阵 A 和输入矩阵 B。基于这个模型,在每个采样时刻预测未来电感电流值,并通过优化算法(比如二次规划)得到最优的开关控制信号。虽然实际代码实现MPC算法比较长且复杂,但基本原理就是这样。
PLECS助力仿真
如果选择PLECS进行仿真,它提供了更贴近实际电路的建模方式。同样先搭建主电路,然后利用PLECS的控制模块搭建PI和MPC控制器。PLECS有丰富的电力电子器件库,使得搭建电路更加直观,例如可以直接拖拽一个Boost变换器模块进行参数设置,这对于电力电子工程师来说十分友好。
仿真结果分析
通过上述步骤完成模型搭建和参数设置后,运行仿真。我们可以观察到在不同负载或输入电压变化情况下,输出电压能够快速稳定在参考值附近,电感电流也能很好地跟踪参考值。这就验证了PI + MPC控制策略在单相Boost升压变换器中的有效性。

单相Boost升压变换器PI+模型预测控制仿真,电压外环采用PI,电感电流内环采用mpc。 运行环境为matlab/simulink/plecs等
总之,通过Matlab/Simulink/PLECS等工具实现单相Boost升压变换器PI + MPC控制仿真,不仅能深入理解控制策略的原理,还为实际电力电子系统设计提供了有力的预研手段。希望这篇小文能给正在研究相关内容的小伙伴们一些启发。

AtomGit 是由开放原子开源基金会联合 CSDN 等生态伙伴共同推出的新一代开源与人工智能协作平台。平台坚持“开放、中立、公益”的理念,把代码托管、模型共享、数据集托管、智能体开发体验和算力服务整合在一起,为开发者提供从开发、训练到部署的一站式体验。
更多推荐


所有评论(0)