基于STM32的人体健康监测系统设计与实现:包含PCB、心率、血氧、体温、语音播报及报警功能
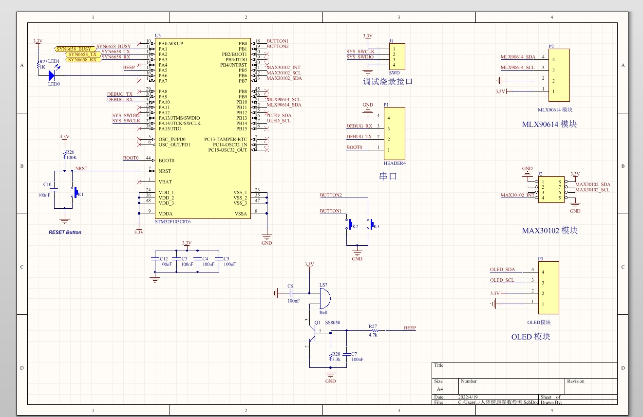
基于stm32人体健康监测系统,包含pcb (心率,血氧,体温,语音播报,报警) 本设计采用STM32F103C8T6作为主控 使用MAX30102采集心率和血氧值 使用MLX90614测量体温 OLED显示当前信息 语音播报使用SYN6658芯片,外围自己搭建,播放当前温度、心率、血氧 两个按键一个蜂鸣器警报,当体温、心率、血氧异常发出警报 资料包括源码,原理图,pcb,bom清单,都是原始文件
一、模块概述
CMSIS DSP库(Cortex Microcontroller Software Interface Standard Digital Signal Processing Library)是面向ARM Cortex-M系列处理器的开源数字信号处理库,为嵌入式系统中的信号处理任务提供高效、优化的算法支持。本文档聚焦于库中基础数学函数模块,该模块包含向量绝对值计算、向量加减乘运算、向量取反、向量偏移、向量缩放、向量移位及复数FFT(快速傅里叶变换)辅助表等核心功能,覆盖浮点型(float32_t)与定点型(Q7、Q15、Q31)两种数据类型,适配Cortex-M0/M3/M4等不同架构处理器,兼顾运算精度与执行效率,是人体健康监测系统(如心率、血氧、体温数据处理)等嵌入式项目的重要底层支撑。
二、核心功能分类与详细说明
(一)向量绝对值计算(BasicAbs)
1. 功能定义
对输入向量中的每个元素进行逐元素绝对值运算,公式为 pDst[n] = abs(pSrc[n])(0 ≤ n < blockSize),支持输入与输出缓冲区重叠的原地计算,适用于需要消除数据符号影响的场景(如传感器采集数据的幅值提取)。
2. 数据类型适配
针对不同精度需求提供4类实现,核心差异在于数据范围与运算逻辑:
- float32_t(浮点型):基于标准数学库
fabsf()函数实现,无精度损失,适用于对精度要求高的场景(如体温数据校准)。 - Q15(16位定点型):采用饱和算术,特殊处理最小值
0x8000(对应十进制-32768),将其饱和为最大值0x7FFF(32767),避免符号位反转导致的溢出。 - Q31(32位定点型):同样使用饱和算术,对最小值
0x80000000(-2147483648)饱和为0x7FFFFFFF(2147483648),保障32位数据运算安全。 - Q7(8位定点型):针对8位窄带数据优化,对最小值
0x80(-128)饱和为0x7F(127),适用于低功耗、低精度需求场景(如简化版血氧信号预处理)。
3. 架构优化策略
- Cortex-M3/M4:采用循环展开(Loop Unrolling) 技术,每次循环处理4个元素,减少循环跳转指令开销;结合SIMD(单指令多数据)指令(如
PKHBT、QSUB16),提升并行运算效率。 - Cortex-M0:因硬件不支持SIMD指令,采用基础循环结构,优先保障代码兼容性与运行稳定性,避免冗余指令占用资源。
(二)向量加减运算(BasicAdd/BasicSub)
1. 向量加法(BasicAdd)
- 功能定义:实现两个输入向量的逐元素加法,公式为
pDst[n] = pSrcA[n] + pSrcB[n],支持浮点与定点全类型适配,常用于多传感器数据融合(如多通道体温采集数据平均计算)。 - 关键特性:定点型(Q7/Q15/Q31)均采用饱和算术,确保结果超出数据范围时被钳位到合法区间(如Q15结果超出
[0x8000, 0x7FFF]时,自动饱和到边界值);Cortex-M3/M4架构下通过QADD16等指令实现并行加法,单次处理2个Q15元素或4个Q7元素。
2. 向量减法(BasicSub)
- 功能定义:实现两个输入向量的逐元素减法,公式为
pDst[n] = pSrcA[n] - pSrcB[n],核心应用于信号差分计算(如心率信号的峰值检测中,相邻采样点的差值运算)。 - 与加法的共性优化:同加法模块一致,通过循环展开与架构专属指令提升效率,定点型运算同样具备饱和保护,避免减法导致的负溢出(如Q31中
0x80000000 - 1会饱和为0x80000000)。
(三)向量乘法与点积(BasicMult/dot_prod)
1. 向量逐元素乘法(BasicMult)
- 功能定义:两个输入向量逐元素相乘,公式为
pDst[n] = pSrcA[n] * pSrcB[n],适用于信号调制、系数加权等场景(如心率信号的滤波系数乘法)。 - 精度处理:
- 浮点型:直接调用硬件乘法指令,无额外精度损失;
- 定点型:Q15/Q31乘法结果需进行右移调整(如Q15乘法后右移15位,恢复1.15格式),并通过
SSAT指令饱和到目标精度;Q7乘法后右移7位,确保结果符合1.7格式。
2. 向量点积(dot_prod)
- 功能定义:计算两个向量的点积(元素相乘后累加),公式为
sum = Σ(pSrcA[n] * pSrcB[n])(0 ≤ n < blockSize),是信号相关性分析、滤波权重求和的核心算法(如血氧信号的特征值提取)。 - 累加优化:
- 浮点型:使用32位浮点累加器,直接累加乘积结果;
- 定点型:采用64位累加器(q63_t)避免中间结果溢出,Q15点积累加为34.30格式,Q31点积累加为16.48格式,最终结果保留足够精度供后续处理。
(四)向量取反、偏移与缩放(negate/offset/scale)
1. 向量取反(negate)
- 功能定义:对输入向量逐元素取反,公式为
pDst[n] = -pSrc[n],适用于信号极性调整(如传感器输出信号的相位校准)。 - 特殊处理:定点型最小值取反时触发饱和(如Q15的
0x8000取反后饱和为0x7FFF),避免超出数据表示范围;Cortex-M3/M4架构下通过QSUB16指令实现并行取反,提升处理速度。
2. 向量偏移(offset)
- 功能定义:为输入向量的每个元素添加固定偏移量,公式为
pDst[n] = pSrc[n] + offset,常用于传感器零点校准(如体温采集数据的基线补偿,消除环境温度干扰)。 - 实现优化:定点型运算中,偏移量
offset与输入向量同类型,通过QADD8等指令实现批量偏移;Cortex-M3/M4下将偏移量打包为32位数据(如Q7的PACKq7),单次处理4个元素。
3. 向量缩放(scale)
- 功能定义:对输入向量进行系数缩放,浮点型直接乘以缩放因子(
pDst[n] = pSrc[n] scale),定点型通过“分数乘法+移位”实现(pDst[n] = (pSrc[n]scaleFract) << shift),核心用于信号幅值调整(如血氧信号的增益校准)。 - 灵活配置:定点型支持通过
scaleFract(分数系数)与shift(移位位数)组合,实现大于1或小于1的缩放(如scaleFract=0x4000(Q15的0.5)、shift=1,等效缩放因子为0.5*2=1),兼顾精度与灵活性。
(五)向量移位(shift)
- 功能定义:对输入向量的每个元素进行算术移位,正数表示左移(放大),负数表示右移(缩小),公式为
pDst[n] = pSrc[n] << shift(shift>0)或pDst[n] = pSrc[n] >> (-shift)(shift<0),适用于信号的快速幅值调整(如心率信号的采样率转换后移位校准)。 - 饱和保护:左移时若结果超出数据范围,触发饱和(如Q31左移1位后超出
0x7FFFFFFF,则饱和为0x7FFFFFFF);右移时保留符号位(算术右移),确保负信号的正确性(如Q15的0x8000右移1位仍为0xC000)。
(六)FFT辅助表(CommonTables)
- 功能定位:为复数FFT算法提供核心辅助数据,包含位反转表与旋转因子表,是信号频域分析的基础(如心率信号的频域滤波、血氧信号的频谱特征提取)。
- 关键表结构:
- 位反转表(armBitRevTable):用于FFT运算中的数据重排序,支持最大4096点FFT,通过预计算的位反转索引,避免实时计算耗时,提升FFT执行效率;
- 旋转因子表(twiddleCoef16/32/64...1024):存储不同FFT点数(16/32/64/128/256/512/1024点)的余弦与正弦值,以“cos+sin” interleaved(交错)格式存储(如
twiddleCoef16[0] = cos(0)、twiddleCoef_16[1] = sin(0)),直接供FFT的蝶形运算调用,减少实时三角函数计算的资源消耗。
三、模块适配与应用场景
1. 架构适配
- Cortex-M3/M4:充分利用硬件SIMD指令与32位运算能力,通过循环展开、并行指令(如
SMLALD、PKHBT)实现高效运算,适合对实时性要求高的场景(如心率信号的实时滤波)。 - Cortex-M0:因硬件资源有限,采用基础循环结构,避免复杂指令,优先保障代码体积与兼容性,适合低功耗、低复杂度的应用(如简化版体温监测终端)。
2. 典型应用场景
在“基于STM32的人体健康监测系统”中,本模块的核心应用包括:
- 数据预处理:通过
armabsf32提取心率信号的幅值,armoffsetq15校准体温传感器的零点偏移; - 信号运算:通过
armdotprodq31计算血氧信号与滤波系数的点积(实现FIR滤波),armscale_f32调整心率信号的幅值范围; - 频域分析:基于
twiddleCoef_256与armBitRevTable实现256点FFT,对心率信号进行频域降噪,提升监测精度。
四、核心设计理念
- 全类型覆盖:兼顾浮点(高精度)与定点(低功耗)数据类型,满足不同硬件资源与精度需求;
- 架构专属优化:针对不同Cortex-M架构特性设计差异化实现,平衡效率与兼容性;
- 安全防护:定点运算全流程采用饱和算术,避免溢出导致的数据错误,保障嵌入式系统稳定性;
- 易用性:函数接口统一(如
blockSize参数统一表示向量长度),降低开发调用成本,便于快速集成到健康监测等项目中。
本模块作为CMSIS DSP库的基础核心,为嵌入式数字信号处理提供了高效、可靠的底层支撑,是人体健康监测、工业传感、物联网等领域中信号处理任务的重要工具。

基于stm32人体健康监测系统,包含pcb (心率,血氧,体温,语音播报,报警) 本设计采用STM32F103C8T6作为主控 使用MAX30102采集心率和血氧值 使用MLX90614测量体温 OLED显示当前信息 语音播报使用SYN6658芯片,外围自己搭建,播放当前温度、心率、血氧 两个按键一个蜂鸣器警报,当体温、心率、血氧异常发出警报 资料包括源码,原理图,pcb,bom清单,都是原始文件





AtomGit 是由开放原子开源基金会联合 CSDN 等生态伙伴共同推出的新一代开源与人工智能协作平台。平台坚持“开放、中立、公益”的理念,把代码托管、模型共享、数据集托管、智能体开发体验和算力服务整合在一起,为开发者提供从开发、训练到部署的一站式体验。
更多推荐



所有评论(0)