探索高性价比PFC - LLC谐振开关电源设计方案
PFC-LLC谐振开关电源设计方案整套学习资料 程序+仿真+硬件软件说明报告+原理图+计算书等等 注:该方案性价比很高,一套资料下来可以自己做个实物验证,要想看细节可以咨询我,我给你看资料的详细展示视频 01.电路原理图:使用AD绘制,附带BOM表 02.基于DSP28034编写的程序:PFC和LLC闭环程序,注释非常详细 03.仿真模型:从开环到闭环的仿真都有,参数都是设计出来的,仿真验证 04.硬件计算书Mathcad:进行参数计算 05.硬件设计报告 06.软件计算 07.软件设计报告 08.数字环路设计 09.调试波形 10.BOM元器件清单 11.磁性元件规格 12.规格与成品测试项 13.芯片手册 整套资料实物验证过,可以带你快速深入学习PFC-LLC谐振变换器

最近发现了一套超赞的PFC - LLC谐振开关电源设计方案学习资料,简直是电源设计爱好者和学习者的宝藏,今天就来给大家分享分享。

PFC-LLC谐振开关电源设计方案整套学习资料 程序+仿真+硬件软件说明报告+原理图+计算书等等 注:该方案性价比很高,一套资料下来可以自己做个实物验证,要想看细节可以咨询我,我给你看资料的详细展示视频 01.电路原理图:使用AD绘制,附带BOM表 02.基于DSP28034编写的程序:PFC和LLC闭环程序,注释非常详细 03.仿真模型:从开环到闭环的仿真都有,参数都是设计出来的,仿真验证 04.硬件计算书Mathcad:进行参数计算 05.硬件设计报告 06.软件计算 07.软件设计报告 08.数字环路设计 09.调试波形 10.BOM元器件清单 11.磁性元件规格 12.规格与成品测试项 13.芯片手册 整套资料实物验证过,可以带你快速深入学习PFC-LLC谐振变换器

这套资料的性价比超高,拿到手之后完全可以自己动手做个实物来验证,这对深入理解PFC - LLC谐振变换器的原理和实际应用太有帮助了。要是你想看看细节,直接找我,我给你发详细展示视频。
丰富的资料构成
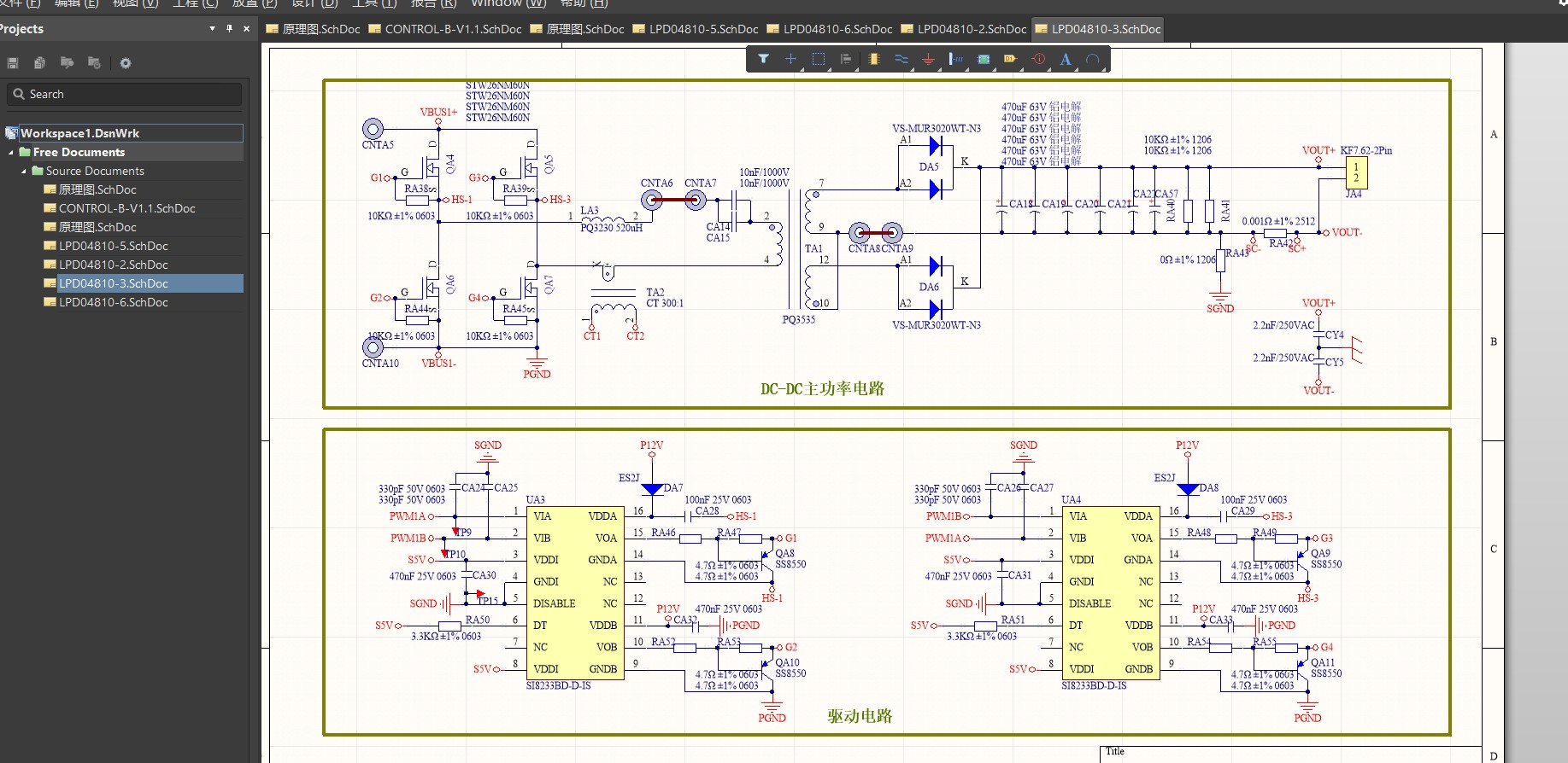
电路原理图(AD绘制 + BOM表)
原理图是使用Altium Designer(AD)绘制的,AD在电子设计领域那可是相当主流的软件。它绘制的原理图不仅清晰直观,而且附带了完整的BOM表。BOM表对于采购元件至关重要,它详细列出了原理图中用到的每一个元件的型号、规格等信息,有了它,采购元件就变得轻松多了。比如,我们在原理图中看到某个电容,通过BOM表就能知道它具体的容值、耐压等参数,照着买准没错。
基于DSP28034编写的程序
程序部分是基于DSP28034编写的PFC和LLC闭环程序,这里不得不夸一下,注释非常详细。下面给大家展示一段简单的代码示例(仅为示意,非完整代码):
// 初始化PFC控制器
void PFC_Init(void)
{
// 设置相关寄存器的初始值
PFC_REG1 = 0x0001;
PFC_REG2 = 0x0002;
// 配置PFC的工作模式
PFC_MODE = PFC_CCM_MODE;
// 开启PFC中断
Interrupt_enable(PFC_INT);
}
这段代码实现了PFC控制器的初始化,通过设置寄存器的值来配置PFC的工作模式,并且开启了中断。从这里就能看出,详细的注释对于理解代码逻辑有多重要,即使是刚接触这个程序的人,也能快速明白每一步的作用。这种闭环程序能够精确控制PFC和LLC的工作状态,从而保证电源输出的稳定性和高效性。
仿真模型(开环到闭环,参数设计 + 仿真验证)
仿真模型涵盖了从开环到闭环的所有情况,而且其中的参数都是精心设计出来的,这一点非常关键。通过仿真验证,可以在实际制作硬件之前,对电路的性能进行评估和优化。比如说,我们在仿真中改变一些参数,像电感值、电容值,观察输出电压、电流的变化,就能提前找到最适合的参数组合,避免在硬件制作过程中反复修改带来的麻烦。例如下面简单的PSpice仿真代码片段(仅示意):
* PFC - LLC仿真模型
V1 1 0 DC 220
L1 2 3 10mH
C1 3 0 10uF
.SUBCKT PFC 1 2 3
* PFC子电路描述
R1 1 2 100
END
X1 2 3 0 PFC
这一小段代码构建了一个简单的包含电源、电感、电容以及PFC子电路的仿真模型框架,实际的模型会复杂得多,但通过这样的方式可以对电路进行初步的模拟分析。
硬件计算书(Mathcad)
硬件计算书使用Mathcad进行参数计算。Mathcad在工程计算方面功能强大,它可以清晰地展示计算过程和结果。比如在计算电感值的时候,通过输入相关的参数,像开关频率、输出功率、纹波电流等,Mathcad就能根据相应的公式准确计算出合适的电感值。这种可视化的计算过程,让我们不仅知道结果,更明白为什么是这个结果,对理解电路原理和设计思路很有帮助。
硬件设计报告、软件计算、软件设计报告、数字环路设计等
硬件设计报告详细阐述了硬件设计的思路、过程以及关键参数的确定依据;软件计算部分对软件涉及到的各种参数进行了计算;软件设计报告则介绍了软件的架构和实现功能;数字环路设计关乎电源的动态响应和稳定性,这些资料从多个角度对整个设计方案进行了全面的剖析。
调试波形、BOM元器件清单、磁性元件规格、规格与成品测试项、芯片手册
调试波形能直观反映电路在不同工作状态下的信号情况,帮助我们分析电路是否正常工作;BOM元器件清单再次强调,这是采购元件必不可少的;磁性元件规格明确了变压器、电感等磁性元件的具体参数;规格与成品测试项让我们清楚最终成品需要达到什么样的标准;芯片手册则是了解芯片功能和使用方法的第一手资料。

总之,这套整套资料经过实物验证,能够带你快速且深入地学习PFC - LLC谐振变换器,无论是新手入门还是老手进阶,都非常值得拥有。要是你对其中细节感兴趣,记得找我要详细展示视频哦!





AtomGit 是由开放原子开源基金会联合 CSDN 等生态伙伴共同推出的新一代开源与人工智能协作平台。平台坚持“开放、中立、公益”的理念,把代码托管、模型共享、数据集托管、智能体开发体验和算力服务整合在一起,为开发者提供从开发、训练到部署的一站式体验。
更多推荐

所有评论(0)