详解【标准】ODCC:数据中心碳核算指南【附全文阅读】
·
速览
ODCC发布的《数据中心碳核算指南》提供了数据中心碳核算方法,涵盖核算边界、计量要求、数据管理及低碳等级评估,适用于数据中心绿色低碳水平评估[11][17]。
详答
一、指南背景与发布机构
-
发布背景
- 数据中心作为高耗能行业,其碳排放占全球总排放量的比例逐年上升。据统计,到2025年,数据中心将占全球能耗的33%,而我国数据中心耗电量已连续八年以超12%的速度增长[9][10]。
- 在“双碳”目标(碳达峰、碳中和)下,数据中心需通过碳核算明确排放环节,制定节能减排策略,推动绿色低碳转型[3][10]。
-
发布机构
- ODCC(开放数据中心委员会):由多家行业领军企业、研究机构组成,致力于推动数据中心标准化与绿色发展[1][5]。
- 联合编制单位:中国信息通信研究院、中国标准化研究院、华为、浪潮、联想、字节跳动等[3][11]。
二、指南核心内容
1. 核算边界与范围
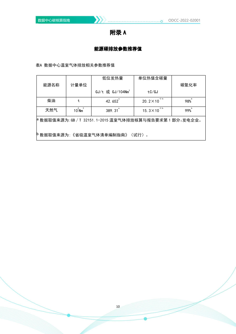
- 直接排放:燃料燃烧(如柴油发电机)、制冷系统泄漏的制冷剂等[12]。
- 间接排放:外购电力、热力消费产生的排放(占数据中心总排放的70%以上)[12]。
- 其他排放:供应链碳排放(如设备制造、运输)12。
- 核算边界:以数据中心物理边界为基础,涵盖IT设备、制冷系统、供电系统等[12]。
2. 核算方法与步骤
- 数据收集:
- 能源消耗数据(电、热、燃料等)[12]。
- 设备运行数据(IT设备功率、制冷系统效率等)[12]。
- 排放因子数据(电力排放因子、制冷剂GWP值等)[12]。
- 计算模型:
- 采用国际标准(如ISO 14064-1、GHG Protocol)和国内政策要求12。
- 公式示例:
[ \text{总碳排放} = \sum (\text{活动数据} \times \text{排放因子}) ]
其中,活动数据包括电力消耗量、燃料使用量等,排放因子需根据数据来源选择(如区域电网平均排放因子)[12]。
3. 数据管理与质量保障
- 数据溯源:建立碳排放清单,记录数据来源、计算方法及假设条件[12]。
- 不确定性分析:评估数据误差对结果的影响,优先采用高精度数据(如实时监测数据)[12]。
- 第三方审核:鼓励通过权威机构认证,提升报告可信度[12]。
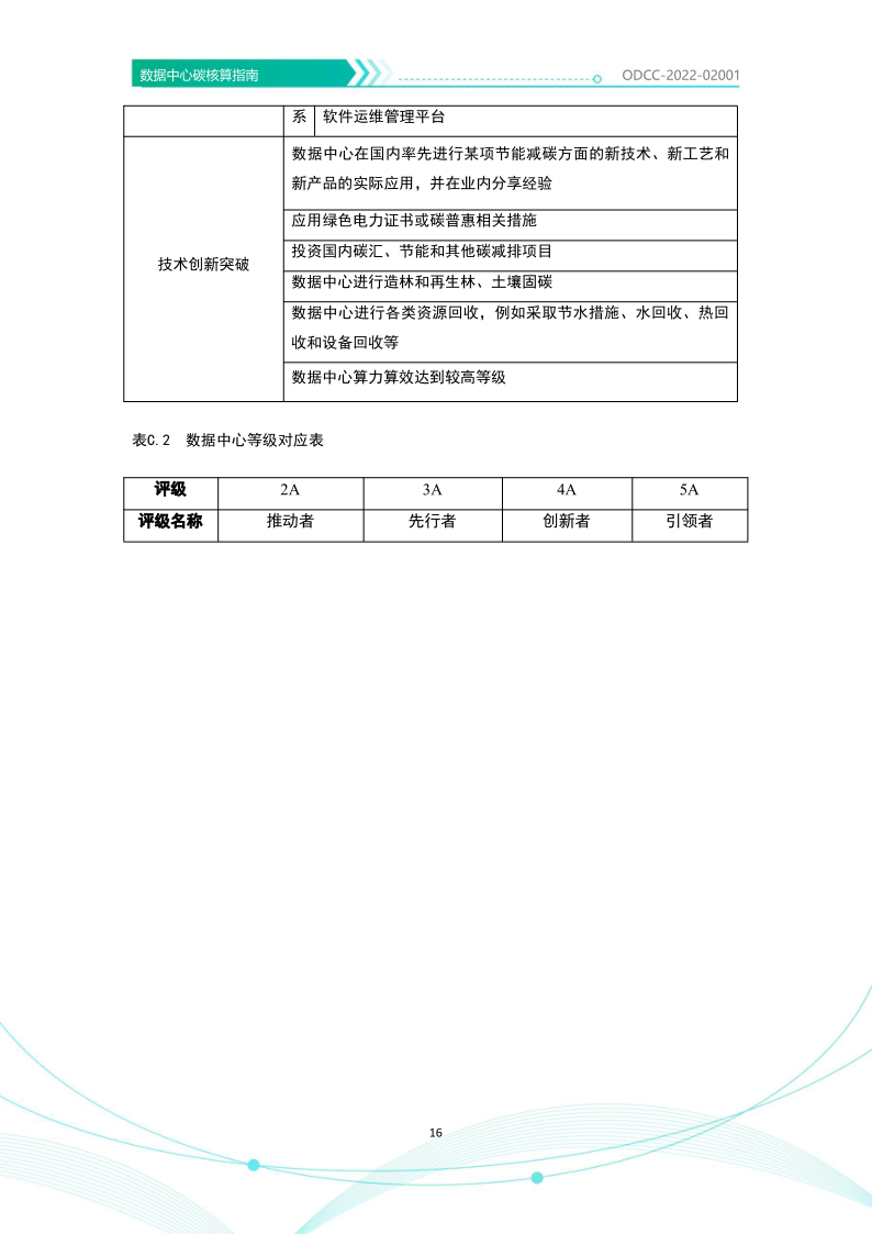
4. 低碳等级评估方法
- 评估指标:
- PUE(电源使用效率):数据中心总能耗与IT设备能耗的比值,反映能效水平[15]。
- CUE(碳利用效率):单位IT负载的碳排放量,衡量低碳化程度[4]。
- 等级划分:
- 根据核算结果,将数据中心分为领跑者、优秀、合格、待改进四个等级,为行业提供对标参考[17]。
5. 案例分析
- 浙江数据中心实践:
- 通过优化制冷系统、采用可再生能源,年减排二氧化碳超10万吨[17]。
- 核算显示,其PUE从1.8降至1.3,CUE下降40%[17]。
三、指南意义与应用
-
行业影响
- 填补国内数据中心碳核算标准空白,推动行业统一核算方法[3]。
- 为政府制定政策、企业实施减排提供技术依据[10]。
-
国际对标
- 参考ISO 14064-1、GHG Protocol等国际标准,确保结果可比性[12]。
- 促进中国数据中心参与全球碳市场交易[12]。
-
未来方向
- 结合数字化技术(如AI能效优化、区块链数据存证)提升核算精度[18]。
- 探索“零碳数据中心”建设路径,推动可再生能源直供、碳捕集技术应用[7]。























AtomGit 是由开放原子开源基金会联合 CSDN 等生态伙伴共同推出的新一代开源与人工智能协作平台。平台坚持“开放、中立、公益”的理念,把代码托管、模型共享、数据集托管、智能体开发体验和算力服务整合在一起,为开发者提供从开发、训练到部署的一站式体验。
更多推荐


所有评论(0)