AGI 主要技术路径及核心技术:归一融合及未来之路6
七、其他新兴路径
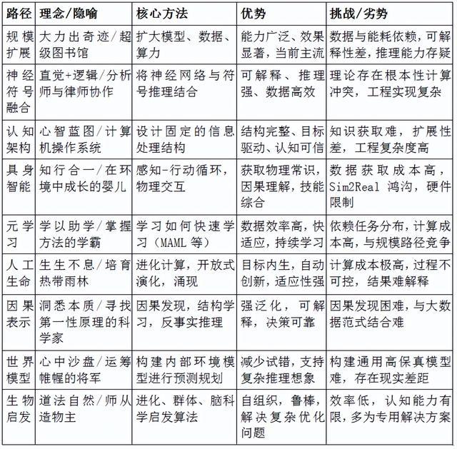
(一)因果表示学习
- 核心理念:智能的核心是理解世界的因果机制,而非仅仅识别统计关联。该路径旨在让AI模型学会像人类一样,构建因果关系图,进行反事实推理(思考“如果当时…会怎样”)。
- 关键进展:超越了基于相关性的预测,开始探索如何从数据中识别因果结构、评估干预效果。这被认为是实现可靠决策、可解释性和强泛化能力的关键。
- 主要挑战:从观测数据中无偏地发现因果关系本身是巨大难题;如何将因果模型与大规模神经网络高效结合仍在探索中。
(二)世界模型
- 核心理念:为AI建立一个内部模拟环境(即“世界模型”),使其能在心智中预测行动后果,进行“想象”和规划,减少代价高昂的真实试错。
- 关键进展:在机器人、自动驾驶等领域备受关注。例如,视频预测模型通过预测下一帧画面来学习物理规律;具身智能也强调世界模型是理解物理世界的核心。
- 主要挑战:构建一个能够准确模拟复杂、开放世界的通用模型极其困难;模拟与现实的差距(Sim2Real)是落地的主要障碍。

普拉奇克情绪论
(三)生物启发与人工生命
- 核心理念:从生物学(进化、群体智能、脑科学)中汲取灵感,通过自组织、涌现和开放式进化来“生长”出智能。这包括了我们已经讨论过的人工生命路径,并在哲学上提出了“aitiopoietic cognition”(自因认知)等新概念,强调智能应从系统的自我维持过程中内生。
- 关键进展:进化算法用于优化复杂结构;群体智能(如蚁群、鸟群算法)用于分布式问题求解;神经科学启发的新架构(如脉冲神经网络SNN)。
- 主要挑战:计算效率低、过程不可控、结果难以解释,且离实现高等认知尚有遥远距离。
(四)九大AGI路径综合对比

九大AGI路径综合对比
八、AGI技术路径的发展与归一
各条路径并非静态并行,而是在一股强大合力中相互竞争、启发、融合。可以将其发展视为一幅“动力与演化”的辩证图景。
(一)核心发展动力:一个“太极”式模型
AGI的发展受两股根本动力驱动,它们相互对立又统一,构成了所有路径消长与融合的底层逻辑:
- 工程实践动力(阳):追求可扩展、可度量、立即有效。它驱动研究者建造更强大的系统,在基准测试上取得高分,解决实际问题。规模扩展路径是此动力的极致体现。
- 科学原理动力(阴):追求可解释、可验证、本质理解。它驱动研究者追问智能的本质,模仿自然智能(脑、生命、进化),构建坚实理论。认知架构、人工生命等路径根植于此。
几乎所有路径的兴衰、协作与冲突,都源于这两种动力在其所处技术时代的博弈与平衡。

太极
(二)路径的消长与竞争
历史上,不同路径曾因技术条件、理论突破和实际效果而此消彼长。
- 符号主义的兴衰:早期AI以符号主义(规则、逻辑)为主导(科学原理驱动)。但遭遇“知识获取瓶颈”和无法处理不确定性等工程实践难题,在20世纪80-90年代让位于统计学习方法。
- 连接主义的复兴与霸权:随着算力、数据爆发和反向传播等算法的成熟,神经网络(连接主义)的工程实践优势彻底显现。尤其是Transformer架构和Scaling Law的发现,使得规模扩展路径在过去十年占据绝对主导,几乎定义了当代AI。
- 其他路径的蛰伏与复兴:在深度学习的高光下,具身智能、神经符号、人工生命等路径一度边缘化。但随着大模型暴露其固有缺陷(如缺乏物理常识、不可解释),这些从科学原理出发的路径正以新的形式强势回归,成为解决深度学习方法论瓶颈的关键补充。
(三)混合、融合与协同:当前的主旋律
目前,纯粹的单一路径研究已很少见。“以大模型为基座,融合多种范式”成为最活跃、最有效的范式。这并非简单拼接,而是深层协同:

不同AGI路径的融合模式
(四)终将“归一”?技术收敛与形态多元
关于终极形态,更合理的预期是 “技术方法收敛”与“智能形态多元” :
1 技术架构的收敛:
未来可能会出现一个被广泛接受的 “混合架构参考模型” 。它可能类似于一个 “现代认知架构” ,其核心组件趋于稳定:
一个由超大规模多模态模型构成的感知与知识基座(处理非结构化信息);一个可微分或可学习的符号推理与规划引擎(处理逻辑和因果);一个动态的工作记忆与目标管理系统(管理认知流);一个与现实交互的行动与具身接口。
2 智能形态的多元:
“归一”不代表只会有一种AGI。正如地球生命统一于碳基和DNA,却演化出无穷形态。同样,基于相似的混合架构,可能会涌现出:
专用型AGI:深度融入某个领域(如科学发现、工程制造)。
通用型AGI:具备广泛适应性的个人助手或集体智能。
异质型AGI:其内部价值函数、目标体系可能与人类智能迥然不同。
(五)总结:一幅辩证的图景
AGI的发展是一部由 “工程实践”与“科学原理”双轮驱动的史诗。当前,我们正处在从规模扩展的单一突破期,进入多元路径深度融合的协同创新期。
最终的AGI,很可能不是某条路径的单独胜利,而是一个充分吸纳了规模路径的“实力”、神经符号的“理智”、认知架构的“结构”、具身路径的“经验”、因果学习的“洞见”以及进化思想的“创造力”的复杂混合体。
它既在技术上收敛于一个强大的混合范式,又将在形态和目标上展现出丰富的多样性。这或许就是智能现象本身的必然归宿:统一于底层原理,绽放于无限可能。

(全文结束)
【免责声明】本文主要内容均源自公开信息和资料,部分内容引用了Ai,仅作参考,不作任何依据,责任自负。
AtomGit 是由开放原子开源基金会联合 CSDN 等生态伙伴共同推出的新一代开源与人工智能协作平台。平台坚持“开放、中立、公益”的理念,把代码托管、模型共享、数据集托管、智能体开发体验和算力服务整合在一起,为开发者提供从开发、训练到部署的一站式体验。
更多推荐


所有评论(0)