从0到1构建现代视频安防系统架构
一、问题定义:我们到底在做什么系统?
现代视频安防系统,本质上是一个:
高并发、低延迟、实时视频数据处理系统
它必须同时解决:
- 多协议设备接入(GB28181 / ONVIF / RTSP)
- 实时视频分发(低延迟播放)
- 海量视频存储(冷热分层)
- 实时AI分析(目标检测/识别)
- 多端访问(Web / App)
二、整体架构分层
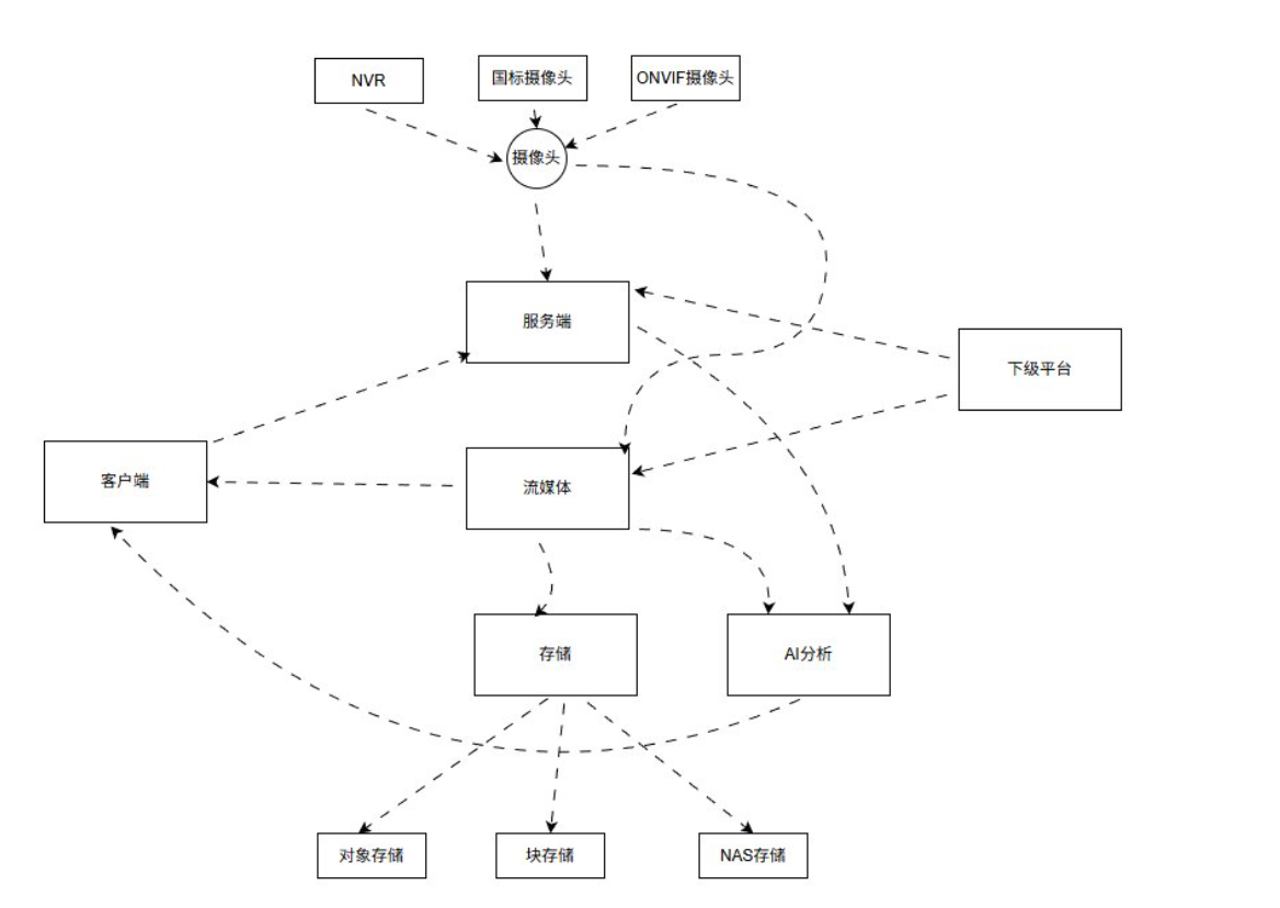
基于你这张架构图,可以抽象为 6 层:

设备层 → 接入层 → 流媒体层 → 存储层 → AI层 → 应用层
三、设备层(Device Layer)
1.1 设备类型
- IPC 摄像头
- NVR(录像机)
- 编码器
1.2 主流协议
| 协议 | 作用 |
|---|---|
| GB28181 | 国标接入(SIP + RTP) |
| ONVIF | 设备发现 + 控制 |
| RTSP | 视频流传输 |
1.3 核心问题
1. 协议不统一
2. 编码格式不同(H264 / H265)
3. NAT穿透问题
四、接入层(Access Layer)
这是整个系统最复杂的一层。
2.1 核心职责
- 设备注册
- 流拉取 / 推送
- 协议转换
2.2 典型流程(GB28181)
设备 → SIP REGISTER → 服务端
设备 → INVITE → RTP推流
2.3 协议统一
最终要统一成:
RTSP / RTP
2.4 推荐架构
[GB28181模块] ┐
[ONVIF模块 ] ├──→ 统一流接口 → RTSP
[RTSP模块 ] ┘
五、流媒体层(Streaming Layer)
这是系统的核心。
3.1 核心职责
- 转码
- 分发
- 缓冲
- 低延迟优化
3.2 输入输出
输入:RTSP / RTP
输出:
- RTMP
- HTTP-FLV
- HLS
- WebRTC(低延迟)
3.3 延迟对比
| 协议 | 延迟 |
|---|---|
| HLS | 5~30秒 |
| FLV | 1~3秒 |
| WebRTC | <500ms |
3.4 推荐架构拆分(必须)
Ingest(接入)
↓
Transcode(转码)
↓
Distribute(分发)
3.5 核心优化点
1. GOP控制
2. B帧优化
3. 硬件加速(NVENC)
六、存储层(Storage Layer)
4.1 数据类型
- 视频流(大文件)
- 截图(小文件)
- AI结果(结构化数据)
4.2 分层存储设计
热数据(7天) → SSD
温数据(30天) → HDD
冷数据(归档) → 对象存储
4.3 存储方式
| 类型 | 特点 |
|---|---|
| 对象存储 | 成本低、扩展性强 |
| 块存储 | 高性能 |
| NAS | 传统方案 |
4.4 视频存储格式
- TS 分片
- MP4 切片
- 裸流(H264)
七、AI分析层(AI Layer)
5.1 输入来源
1. 实时流(流媒体)
2. 历史视频(存储)
5.2 处理方式
| 类型 | 特点 |
|---|---|
| 实时分析 | 低延迟 |
| 离线分析 | 高精度 |
5.3 架构建议
流媒体 → 抽帧 → AI服务 → 结果回写
5.4 关键问题
1. 帧率控制(1fps / 5fps)
2. GPU调度
3. 推理队列(防止阻塞)
八、应用层(Application Layer)
6.1 功能
- 实时播放
- 历史回放
- AI结果展示
- 报警系统
6.2 典型架构
Web/App
↓
API服务
↓
流媒体 + AI + 存储
九、核心数据流(必须理解)
摄像头
↓
接入层(协议转换)
↓
流媒体(核心)
↓
┌──────────────┬──────────────┐
↓ ↓ ↓
客户端 AI分析 存储
十、关键技术难点(工程重点)
10.1 低延迟
解决方案:
- WebRTC
- 减少缓冲
- GOP缩短
10.2 高并发
解决方案:
- 流复用(1路输入,多路输出)
- CDN分发
10.3 稳定性
解决方案:
- 流重连
- 心跳检测
- 自动恢复
10.4 扩展性
解决方案:
- 微服务拆分
- 无状态流媒体节点
- 统一调度层
十一、最小可落地架构(实战)
如果你现在要做一个“能跑”的版本:
摄像头 → RTSP
↓
ZLMediaKit / SRS(流媒体)
↓
Web播放器(FLV/WebRTC)
↓
FFmpeg录制 → 存储
十二、本篇总结
现代视频安防系统,本质是:
一个围绕视频流的实时处理系统
核心在三点:
1. 接入(统一协议)
2. 流媒体(核心枢纽)
3. AI(价值放大器)
下一篇预告
下一篇我们直接进入实战:
GB28181 + ONVIF 接入原理与实现
包括:
- SIP 注册流程
- RTP 解析
- 如何把国标流转成 RTSP
AtomGit 是由开放原子开源基金会联合 CSDN 等生态伙伴共同推出的新一代开源与人工智能协作平台。平台坚持“开放、中立、公益”的理念,把代码托管、模型共享、数据集托管、智能体开发体验和算力服务整合在一起,为开发者提供从开发、训练到部署的一站式体验。
更多推荐

所有评论(0)