高频电磁场仿真-主题075-量子电动力学仿真基础
主题075:量子电动力学仿真基础
目录
















引言
量子电动力学(Quantum Electrodynamics, QED)是描述电磁场与物质相互作用的量子理论。它将经典电磁场量子化,揭示了光的粒子性本质,并成功解释了原子发光、激光、超导等一系列重要物理现象。随着量子信息技术的快速发展,QED仿真已成为设计量子计算机、量子通信系统和量子传感器的重要工具。
从经典到量子
经典电动力学将电磁场视为连续的波动,而量子电动力学则将其描述为光子的集合。这种转变带来了几个关键概念:
能量量子化:电磁场的能量不再是连续的,而是以 E = ℏ ω E = \hbar\omega E=ℏω 的整数倍离散分布。
不确定性原理:电场和磁场不能同时被精确测量,满足海森堡不确定性关系。
真空涨落:即使在绝对零度的真空中,电磁场也存在零点能涨落,这是卡西米尔效应和自发辐射的物理根源。
应用领域
- 量子计算:超导量子比特、离子阱量子比特的设计与优化
- 量子通信:单光子源、量子纠缠态的生成与操控
- 量子传感:精密测量、量子雷达、重力波探测
- 量子光学:非经典光场、压缩态、纠缠态的研究
量子化电磁场理论
经典电磁场的模式展开
在量子化之前,我们首先将经典电磁场展开为一系列正交模式。在自由空间中,电磁场可以表示为:
E ( r , t ) = ∑ k , λ E k , λ ( t ) e i k ⋅ r + c.c. \mathbf{E}(\mathbf{r}, t) = \sum_{\mathbf{k}, \lambda} \mathbf{E}_{\mathbf{k}, \lambda}(t) e^{i\mathbf{k} \cdot \mathbf{r}} + \text{c.c.} E(r,t)=k,λ∑Ek,λ(t)eik⋅r+c.c.
其中 k \mathbf{k} k 是波矢, λ \lambda λ 表示偏振态。每个模式的振幅满足谐振子方程:
E ¨ k , λ + ω k 2 E k , λ = 0 \ddot{\mathbf{E}}_{\mathbf{k}, \lambda} + \omega_k^2 \mathbf{E}_{\mathbf{k}, \lambda} = 0 E¨k,λ+ωk2Ek,λ=0
电磁场的量子化
量子化的核心步骤是将经典场量转换为算符。对于每个模式,我们引入产生算符 a † a^\dagger a† 和湮灭算符 a a a,满足对易关系:
[ a , a † ] = 1 , [ a , a ] = [ a † , a † ] = 0 [a, a^\dagger] = 1, \quad [a, a] = [a^\dagger, a^\dagger] = 0 [a,a†]=1,[a,a]=[a†,a†]=0
电场和磁场算符表示为:
E ^ = i ℏ ω 2 ε 0 V ( a − a † ) \hat{E} = i\sqrt{\frac{\hbar\omega}{2\varepsilon_0 V}} (a - a^\dagger) E^=i2ε0Vℏω(a−a†)
B ^ = ℏ ω 2 ε 0 V 1 c ( a + a † ) \hat{B} = \sqrt{\frac{\hbar\omega}{2\varepsilon_0 V}} \frac{1}{c} (a + a^\dagger) B^=2ε0Vℏωc1(a+a†)
光子数态与Fock态
光子数态(Fock态) ∣ n ⟩ |n\rangle ∣n⟩ 是粒子数算符 n ^ = a † a \hat{n} = a^\dagger a n^=a†a 的本征态:
n ^ ∣ n ⟩ = n ∣ n ⟩ , n = 0 , 1 , 2 , . . . \hat{n}|n\rangle = n|n\rangle, \quad n = 0, 1, 2, ... n^∣n⟩=n∣n⟩,n=0,1,2,...
产生和湮灭算符作用于Fock态:
a † ∣ n ⟩ = n + 1 ∣ n + 1 ⟩ a^\dagger|n\rangle = \sqrt{n+1}|n+1\rangle a†∣n⟩=n+1∣n+1⟩
a ∣ n ⟩ = n ∣ n − 1 ⟩ a|n\rangle = \sqrt{n}|n-1\rangle a∣n⟩=n∣n−1⟩
相干态
相干态 ∣ α ⟩ |\alpha\rangle ∣α⟩ 是最接近经典电磁场的量子态,它是湮灭算符的本征态:
a ∣ α ⟩ = α ∣ α ⟩ a|\alpha\rangle = \alpha|\alpha\rangle a∣α⟩=α∣α⟩
相干态可以展开为Fock态的叠加:
∣ α ⟩ = e − ∣ α ∣ 2 / 2 ∑ n = 0 ∞ α n n ! ∣ n ⟩ |\alpha\rangle = e^{-|\alpha|^2/2} \sum_{n=0}^{\infty} \frac{\alpha^n}{\sqrt{n!}} |n\rangle ∣α⟩=e−∣α∣2/2n=0∑∞n!αn∣n⟩
相干态的重要性质:
- 平均光子数 ⟨ n ⟩ = ∣ α ∣ 2 \langle n \rangle = |\alpha|^2 ⟨n⟩=∣α∣2
- 光子数分布服从泊松分布
- 电场和磁场的不确定性达到最小值
压缩态
压缩态是一种非经典光场,其中一个正交分量的不确定性被压缩到低于真空涨落水平,代价是另一分量的不确定性增加。压缩态算符定义为:
S ( ξ ) = exp ( 1 2 ξ ∗ a 2 − 1 2 ξ ( a † ) 2 ) S(\xi) = \exp\left(\frac{1}{2}\xi^* a^2 - \frac{1}{2}\xi (a^\dagger)^2\right) S(ξ)=exp(21ξ∗a2−21ξ(a†)2)
其中 ξ = r e i θ \xi = re^{i\theta} ξ=reiθ 是压缩参数, r r r 是压缩幅度, θ \theta θ 是压缩方向。
Jaynes-Cummings模型
Jaynes-Cummings(JC)模型是描述单模光场与两能级原子相互作用的最基本模型,是理解光-物质相互作用的理论基石。
模型哈密顿量
JC模型的总哈密顿量包括三部分:
H = H field + H atom + H interaction H = H_{\text{field}} + H_{\text{atom}} + H_{\text{interaction}} H=Hfield+Hatom+Hinteraction
其中:
- 场哈密顿量: H field = ℏ ω a † a H_{\text{field}} = \hbar\omega a^\dagger a Hfield=ℏωa†a
- 原子哈密顿量: H atom = 1 2 ℏ ω 0 σ z H_{\text{atom}} = \frac{1}{2}\hbar\omega_0 \sigma_z Hatom=21ℏω0σz
- 相互作用哈密顿量: H interaction = ℏ g ( a σ + + a † σ − ) H_{\text{interaction}} = \hbar g (a\sigma_+ + a^\dagger\sigma_-) Hinteraction=ℏg(aσ++a†σ−)
这里 σ z \sigma_z σz 是泡利z矩阵, σ + \sigma_+ σ+ 和 σ − \sigma_- σ− 是原子跃迁算符:
σ + = ∣ e ⟩ ⟨ g ∣ , σ − = ∣ g ⟩ ⟨ e ∣ \sigma_+ = |e\rangle\langle g|, \quad \sigma_- = |g\rangle\langle e| σ+=∣e⟩⟨g∣,σ−=∣g⟩⟨e∣
旋波近似
在相互作用绘景中,快速振荡的项 a σ − a\sigma_- aσ− 和 a † σ + a^\dagger\sigma_+ a†σ+ 以频率 ω + ω 0 \omega + \omega_0 ω+ω0 振荡,而能量守恒项 a σ + a\sigma_+ aσ+ 和 a † σ − a^\dagger\sigma_- a†σ− 以频率 ∣ ω − ω 0 ∣ |\omega - \omega_0| ∣ω−ω0∣ 振荡。当耦合强度 g ≪ ω , ω 0 g \ll \omega, \omega_0 g≪ω,ω0 时,可以忽略快速振荡项,这就是旋波近似。
本征态与本征值
在旋波近似下,JC模型的本征态是缀饰态:
∣ n , + ⟩ = cos θ n ∣ e , n ⟩ + sin θ n ∣ g , n + 1 ⟩ |n, +\rangle = \cos\theta_n |e, n\rangle + \sin\theta_n |g, n+1\rangle ∣n,+⟩=cosθn∣e,n⟩+sinθn∣g,n+1⟩
∣ n , − ⟩ = − sin θ n ∣ e , n ⟩ + cos θ n ∣ g , n + 1 ⟩ |n, -\rangle = -\sin\theta_n |e, n\rangle + \cos\theta_n |g, n+1\rangle ∣n,−⟩=−sinθn∣e,n⟩+cosθn∣g,n+1⟩
其中混合角 θ n \theta_n θn 满足:
tan ( 2 θ n ) = 2 g n + 1 Δ \tan(2\theta_n) = \frac{2g\sqrt{n+1}}{\Delta} tan(2θn)=Δ2gn+1
Δ = ω 0 − ω \Delta = \omega_0 - \omega Δ=ω0−ω 是失谐量。
本征能量为:
E n , ± = ℏ ω ( n + 1 ) ± ℏ g 2 ( n + 1 ) + ( Δ / 2 ) 2 E_{n,\pm} = \hbar\omega(n+1) \pm \hbar\sqrt{g^2(n+1) + (\Delta/2)^2} En,±=ℏω(n+1)±ℏg2(n+1)+(Δ/2)2
真空Rabi分裂
当原子与场共振( Δ = 0 \Delta = 0 Δ=0)时,基态 ∣ g , 0 ⟩ |g, 0\rangle ∣g,0⟩ 是唯一的非耦合态,而激发态发生Rabi分裂:
E n , ± = ℏ ω ( n + 1 ) ± ℏ g n + 1 E_{n,\pm} = \hbar\omega(n+1) \pm \hbar g\sqrt{n+1} En,±=ℏω(n+1)±ℏgn+1
即使在真空中( n = 0 n=0 n=0),原子与场的耦合也会导致能级分裂,这称为真空Rabi分裂,是量子电动力学的标志性现象。
崩塌与复苏
当原子初始处于激发态,场处于相干态时,原子布居数会随时间呈现崩塌与复苏现象:
崩塌阶段:不同光子数成分的Rabi振荡相位不同,导致快速退相干,原子布居数迅速衰减到1/2。
复苏阶段:经过一段时间后,相位重新对齐,原子布居数出现周期性复苏。
崩塌时间: t c ∼ 1 / g t_c \sim 1/g tc∼1/g
复苏时间: t r ∼ 2 π / Δ ω t_r \sim 2\pi/\Delta\omega tr∼2π/Δω,其中 Δ ω \Delta\omega Δω 是光子数分布的宽度。
腔量子电动力学
腔量子电动力学(Cavity QED)研究受限空间中的光-物质相互作用,通过将电磁场限制在光学腔内,可以显著增强原子与场的耦合。
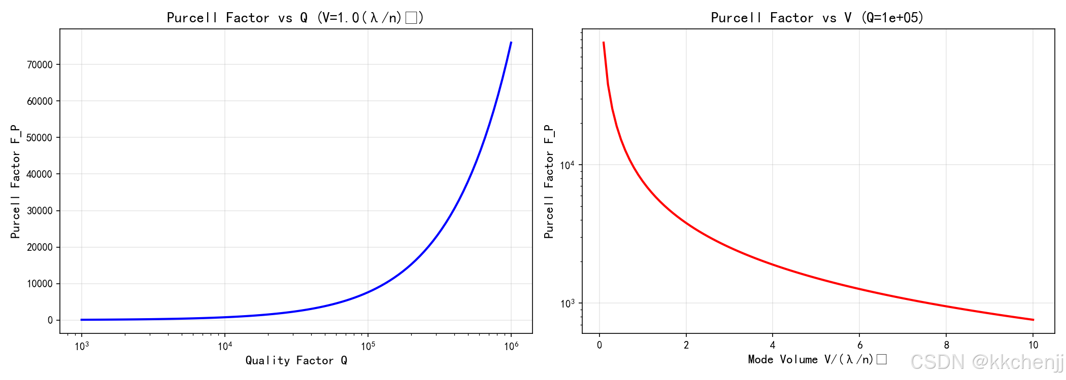
光学腔的基本参数
品质因数Q:描述腔的储光能力
Q = ω Δ ω = 储存在腔中的能量 每周期损耗的能量 Q = \frac{\omega}{\Delta\omega} = \frac{\text{储存在腔中的能量}}{\text{每周期损耗的能量}} Q=Δωω=每周期损耗的能量储存在腔中的能量
模式体积V:光场在腔中的空间分布范围
Purcell因子:描述腔对自发辐射速率的增强
F P = 3 4 π 2 Q V / ( λ / n ) 3 F_P = \frac{3}{4\pi^2} \frac{Q}{V/(\lambda/n)^3} FP=4π23V/(λ/n)3Q
强耦合与弱耦合
根据耦合强度与系统损耗的相对大小,腔QED分为不同区域:
弱耦合区( g < κ , γ g < \kappa, \gamma g<κ,γ):
- 自发辐射被Purcell效应修正
- 线性响应理论适用
- 可用微扰论处理
强耦合区( g > κ , γ g > \kappa, \gamma g>κ,γ):
- 形成原子-场纠缠态
- 真空Rabi分裂可观测
- 需要非微扰处理
超强耦合区( g ∼ ω g \sim \omega g∼ω):
- 旋波近似失效
- 出现反旋波项的效应
- 需要完整的量子Rabi模型
传输线腔QED
在超导量子电路中,共面波导传输线谐振器被用作微波腔。这种系统的优势:
- 品质因数可达 10 6 10^6 106
- 与超导量子比特集成
- 易于电路QED实验
传输线腔的哈密顿量:
H = ℏ ω r a † a + 1 2 ℏ ω q σ z + ℏ g ( a + a † ) ( σ − + σ + ) H = \hbar\omega_r a^\dagger a + \frac{1}{2}\hbar\omega_q \sigma_z + \hbar g(a + a^\dagger)(\sigma_- + \sigma_+) H=ℏωra†a+21ℏωqσz+ℏg(a+a†)(σ−+σ+)
集体强耦合
当多个原子与同一腔模式耦合时,形成集体激发态。N个原子的集体耦合强度为:
g eff = g N g_{\text{eff}} = g\sqrt{N} geff=gN
这称为Dicke超辐射,可以实现超辐射相变和量子相变。
量子信息应用
量子比特实现
光学量子比特:
- 偏振编码: ∣ H ⟩ , ∣ V ⟩ |H\rangle, |V\rangle ∣H⟩,∣V⟩
- 路径编码: ∣ 0 ⟩ , ∣ 1 ⟩ |0\rangle, |1\rangle ∣0⟩,∣1⟩
- 时间-bin编码
原子量子比特:
- 两能级原子: ∣ g ⟩ , ∣ e ⟩ |g\rangle, |e\rangle ∣g⟩,∣e⟩
- 三能级Lambda系统
- Rydberg原子
超导量子比特:
- Transmon:电荷量子比特的改进版
- Fluxonium:磁通量子比特
- Xmon:十字形Transmon
量子门操作
单量子比特门:
- Hadamard门: H = 1 2 ( 1 1 1 − 1 ) H = \frac{1}{\sqrt{2}}\begin{pmatrix} 1 & 1 \\ 1 & -1 \end{pmatrix} H=21(111−1)
- Pauli门: X , Y , Z X, Y, Z X,Y,Z
- 相位门: S , T S, T S,T
两量子比特门:
- CNOT门:控制非门
- CZ门:控制相位门
- iSWAP门:交换门
在腔QED中,通过控制原子-场相互作用时间,可以实现这些量子门。
量子纠缠
纠缠是量子信息的核心资源。Bell态是最简单的纠缠态:
∣ Φ + ⟩ = 1 2 ( ∣ 00 ⟩ + ∣ 11 ⟩ ) |\Phi^+\rangle = \frac{1}{\sqrt{2}}(|00\rangle + |11\rangle) ∣Φ+⟩=21(∣00⟩+∣11⟩)
∣ Ψ + ⟩ = 1 2 ( ∣ 01 ⟩ + ∣ 10 ⟩ ) |\Psi^+\rangle = \frac{1}{\sqrt{2}}(|01\rangle + |10\rangle) ∣Ψ+⟩=21(∣01⟩+∣10⟩)
在腔QED中,可以通过以下方式产生纠缠:
- 原子通过腔后的条件测量
- 多个原子与同一腔模式的集体相互作用
- 原子-光子纠缠
量子态层析
量子态层析是通过测量重建量子态的技术。对于单量子比特,需要测量三个Pauli算符的期望值:
ρ = 1 2 ( I + ⟨ X ⟩ X + ⟨ Y ⟩ Y + ⟨ Z ⟩ Z ) \rho = \frac{1}{2}(I + \langle X \rangle X + \langle Y \rangle Y + \langle Z \rangle Z) ρ=21(I+⟨X⟩X+⟨Y⟩Y+⟨Z⟩Z)
对于多量子比特系统,测量复杂度随量子比特数指数增长。
Python仿真实现
量子态表示
import numpy as np
from scipy import linalg
from scipy.sparse import kron, eye
import matplotlib.pyplot as plt
# 基本量子态
ket_0 = np.array([1, 0]) # |0⟩ = |g⟩
ket_1 = np.array([0, 1]) # |1⟩ = |e⟩
# Pauli矩阵
sigma_x = np.array([[0, 1], [1, 0]])
sigma_y = np.array([[0, -1j], [1j, 0]])
sigma_z = np.array([[1, 0], [0, -1]])
sigma_plus = np.array([[0, 1], [0, 0]]) # |e⟩⟨g|
sigma_minus = np.array([[0, 0], [1, 0]]) # |g⟩⟨e|
# 产生和湮灭算符(截断到n_max光子)
def create_ladder_operators(n_max):
"""创建产生和湮灭算符"""
a = np.zeros((n_max, n_max))
for n in range(1, n_max):
a[n-1, n] = np.sqrt(n)
a_dag = a.T
return a, a_dag
# 光子数算符
def number_operator(n_max):
"""光子数算符"""
return np.diag(np.arange(n_max))
Jaynes-Cummings模型仿真
class JaynesCummingsModel:
"""
Jaynes-Cummings模型仿真器
"""
def __init__(self, n_max, omega, omega_0, g, delta=0):
"""
初始化JC模型
Parameters:
-----------
n_max : int
最大光子数截断
omega : float
腔频率
omega_0 : float
原子跃迁频率
g : float
耦合强度
delta : float
失谐量 (omega_0 - omega)
"""
self.n_max = n_max
self.omega = omega
self.omega_0 = omega_0
self.g = g
self.delta = delta
# 创建算符
self.a, self.a_dag = create_ladder_operators(n_max)
self.n_op = number_operator(n_max)
# 构建哈密顿量
self._build_hamiltonian()
def _build_hamiltonian(self):
"""构建JC模型哈密顿量"""
# 场部分: ℏω a†a
H_field = np.kron(np.eye(2), self.omega * self.n_op)
# 原子部分: ℏω_0/2 σ_z
H_atom = np.kron(0.5 * self.omega_0 * sigma_z, np.eye(self.n_max))
# 相互作用部分: ℏg(aσ_+ + a†σ_-)
H_int = self.g * (np.kron(sigma_plus, self.a) +
np.kron(sigma_minus, self.a_dag))
self.H = H_field + H_atom + H_int
def get_eigenstates(self):
"""获取本征态和本征能量"""
eigenvalues, eigenvectors = linalg.eigh(self.H)
return eigenvalues, eigenvectors
def evolve(self, psi_0, t):
"""
时间演化
Parameters:
-----------
psi_0 : array
初始态
t : array
时间点
"""
# 对角化哈密顿量
E, V = linalg.eigh(self.H)
# 初始态在能量本征基下的表示
psi_0_E = V.T.conj() @ psi_0
# 时间演化
psi_t = []
for ti in t:
psi = V @ (np.exp(-1j * E * ti) * psi_0_E)
psi_t.append(psi)
return np.array(psi_t)
量子态演化可视化
def plot_rabi_oscillations(model, psi_0, t, title=""):
"""
绘制Rabi振荡
Parameters:
-----------
model : JaynesCummingsModel
JC模型实例
psi_0 : array
初始态
t : array
时间点
title : str
图表标题
"""
# 时间演化
psi_t = model.evolve(psi_0, t)
# 计算原子激发态布居数
P_e = []
for psi in psi_t:
# 投影到|e⟩态
rho_atom = np.zeros((2, 2), dtype=complex)
for i in range(2):
for j in range(2):
# 对场自由度求迹
rho_atom[i, j] = np.sum(
psi[i*model.n_max:(i+1)*model.n_max] *
psi[j*model.n_max:(j+1)*model.n_max].conj()
)
P_e.append(np.real(rho_atom[1, 1]))
plt.figure(figsize=(10, 6))
plt.plot(t, P_e, 'b-', linewidth=2)
plt.xlabel('Time (1/g)', fontsize=12)
plt.ylabel('Excited state population', fontsize=12)
plt.title(title, fontsize=14)
plt.grid(True, alpha=0.3)
plt.ylim(-0.05, 1.05)
plt.tight_layout()
plt.show()
量子纠缠分析
def concurrence(rho):
"""
计算两量子比特态的并发度(Concurrence)
Parameters:
-----------
rho : array
密度矩阵
Returns:
--------
float
并发度 (0到1之间,0表示可分态,1表示最大纠缠)
"""
# 自旋翻转算符
sigma_y = np.array([[0, -1j], [1j, 0]])
R = np.kron(sigma_y, sigma_y)
# Rho_tilde
rho_tilde = R @ rho.conj() @ R
# 计算特征值
R_matrix = rho @ rho_tilde
eigenvalues = np.sort(linalg.eigvalsh(R_matrix))[::-1]
# 并发度
C = max(0, np.sqrt(eigenvalues[0]) - np.sum(np.sqrt(eigenvalues[1:])))
return C
def von_neumann_entropy(rho):
"""
计算冯诺依曼熵
Parameters:
-----------
rho : array
密度矩阵
Returns:
--------
float
冯诺依曼熵
"""
eigenvalues = linalg.eigvalsh(rho)
eigenvalues = eigenvalues[eigenvalues > 1e-15] # 去除零特征值
return -np.sum(eigenvalues * np.log2(eigenvalues))
工程应用案例
案例1:超导量子比特设计
超导量子比特是量子计算机的物理实现之一。Transmon量子比特通过大电容降低电荷噪声敏感性。
设计参数:
- 约瑟夫森能量 E J / h = 10 E_J / h = 10 EJ/h=10 GHz
- 充电能量 E C / h = 0.3 E_C / h = 0.3 EC/h=0.3 GHz
- 谐振频率 ω 01 = 8 E J E C / h ≈ 3 \omega_{01} = \sqrt{8E_J E_C} / h \approx 3 ω01=8EJEC/h≈3 GHz
- 非谐性 α = − E C / h ≈ − 0.3 \alpha = -E_C / h \approx -0.3 α=−EC/h≈−0.3 GHz
仿真目标:
- 计算能级结构
- 优化读出腔耦合
- 设计控制脉冲
案例2:单光子源设计
基于量子点的单光子源是量子通信的关键器件。
性能指标:
- 单光子纯度: g ( 2 ) ( 0 ) < 0.5 g^{(2)}(0) < 0.5 g(2)(0)<0.5
- 光子不可区分性: > 90 % > 90\% >90%
- 提取效率: > 50 % > 50\% >50%
腔增强设计:
- Purcell因子 F P > 10 F_P > 10 FP>10
- 耦合效率 β = F P / ( F P + 1 ) > 90 % \beta = F_P / (F_P + 1) > 90\% β=FP/(FP+1)>90%
案例3:量子传感器优化
原子干涉仪可以用于精密重力测量和惯性导航。
灵敏度分析:
- 相位灵敏度: Δ ϕ ∼ 1 / N \Delta\phi \sim 1/\sqrt{N} Δϕ∼1/N(标准量子极限)
- 纠缠增强: Δ ϕ ∼ 1 / N \Delta\phi \sim 1/N Δϕ∼1/N(海森堡极限)
仿真内容:
- 原子云演化
- 干涉条纹对比度
- 噪声分析
总结与展望
核心要点
-
量子化电磁场:光场由产生和湮灭算符描述,具有粒子性和波动性双重特征
-
Jaynes-Cummings模型:单原子-单模相互作用的精确可解模型,展示量子Rabi振荡和崩塌复苏现象
-
腔量子电动力学:受限空间增强光-物质相互作用,实现强耦合和量子信息处理
-
量子信息应用:量子比特、量子门、量子纠缠是量子计算和通信的基础
发展趋势
硬件发展:
- 超导量子比特数量突破1000
- 离子阱系统实现全连接
- 光量子计算走向实用化
算法进步:
- 变分量子本征求解器(VQE)
- 量子近似优化算法(QAOA)
- 量子机器学习
应用拓展:
- 量子优势演示
- 量子纠错码实现
- 量子网络构建
学习建议
- 理论基础:掌握量子力学和电动力学的基本概念
- 数值方法:熟练运用Python进行量子态演化和测量模拟
- 实验技能:了解量子光学实验的基本技术
- 前沿跟踪:关注arXiv和顶级期刊的最新进展
参考文献
-
Gerry, C. C., & Knight, P. L. (2005). Introductory Quantum Optics. Cambridge University Press.
-
Haroche, S., & Raimond, J. M. (2006). Exploring the Quantum: Atoms, Cavities, and Photons. Oxford University Press.
-
Walls, D. F., & Milburn, G. J. (2008). Quantum Optics. Springer.
-
Nielsen, M. A., & Chuang, I. L. (2010). Quantum Computation and Quantum Information. Cambridge University Press.
-
Blais, A., et al. (2021). Circuit quantum electrodynamics. Reviews of Modern Physics, 93(2), 025005.
AtomGit 是由开放原子开源基金会联合 CSDN 等生态伙伴共同推出的新一代开源与人工智能协作平台。平台坚持“开放、中立、公益”的理念,把代码托管、模型共享、数据集托管、智能体开发体验和算力服务整合在一起,为开发者提供从开发、训练到部署的一站式体验。
更多推荐




所有评论(0)