我用 Nexent 做了个 AI 大厨:基于 Nexent 知识库与 MCP 生态打造智能烹饪顾问实战
引言:厨房小白的自救之路
说实话,我是一个对做饭既向往又恐惧的人。向往的是那些短视频里色香味俱全的家常菜,恐惧的是每次打开冰箱,站在一堆食材面前完全不知道能做什么。我的做饭流程通常是这样的:先在 B 站搜教程视频,边看边暂停边做,一顿饭下来手机屏幕被油溅得惨不忍睹。更糟糕的是,我家还有一位对海鲜过敏的室友和一位需要控糖的老妈,每次做饭都得在脑子里疯狂计算"这个能不能放""那个谁不能吃"。
上个月,我在 GitHub 上看到了 Nexent——一个"零编排"的开源智能体平台,主打"一个提示词,无限种可能"。我当时脑子里就冒出一个想法:能不能做一个懂食材搭配、会根据季节推荐菜谱、还能照顾家人饮食禁忌的 AI 烹饪顾问?
说干就干。我花了一个周末的时间,在 Nexent 上亲手搭建了一个名叫"AI 大厨"的智能烹饪顾问。这篇文章记录了从模型接入、知识库构建、MCP 工具配置到智能体开发调试的完整过程,以及踩过的每一个坑。
一、初识 Nexent:做饭这件事也能交给 AI?
Nexent 是一个开源智能体SDK和平台,它的核心理念很直白:你只需要用自然语言描述想要什么样的智能体,系统自动生成完整的提示词和工作流程,不需要编排,不需要拖拉拽。基于 MCP 工具生态系统构建,Nexent 提供灵活的模型集成、可扩展的数据处理和强大的知识库管理。让任何人都能轻松地将 Nexent 集成到项目中,使日常工作流程更智能、更互联。

本次给大家演示的是web端只需要注册就可以在线使用非常方便。
当然如果你想部署一个本地端,Nexent 支持 Docker Compose 一键拉起:
部署完成后访问 localhost:3000 即可。官方也有在线试用环境http://60.204.251.153:3000/zh,注册即用。不过我建议认真使用的话直接本地部署——在线版偶尔数据丢失,本地版稳定得多,对话响应也快。

进入平台后,左侧导航模块一目了然:
- 模型管理:接入各家 API,配置系统默认模型
- 知识库:上传文档,构建可检索的个人语料库
- MCP 工具:接入外部工具,赋予智能体实时感知能力
- 智能体开发:核心功能,描述需求 → 自动生成提示词 → 调试发布
- 智能体市场:安装他人发布的现成智能体
- 记忆管理:配置跨对话记忆,让智能体记住你的口味
二、模型接入:单个添加与批量导入的完整流程
2.1 单个模型添加
进入"模型管理"页面,点击"添加模型"。我首先添加的是大语言模型,使用阿里云百炼平台的 qwen3-max作为主对话模型 。
需要填写的字段有四个:
- 模型名称:qwen3-max
- APIURL:https://dashscope.aliyuncs.com/compatible-mode/v1
- API Key:从百炼平台控制台复制
- 模型类型:大语言模型

填写完成后先点击"连通性验证"行的"点击验证"。这是添加模型前必须做的——只有验证通过才能添加。验证通过后旁边出现绿色"可用"字样,右下方"添加"按钮由蓝变灰。

2.2 批量导入
AI 大厨需要较强的中文理解和多轮对话能力,我想同时接入几个模型做横向对比Qwen3.5-Plus 做中文菜谱理解补充,Qwen2.5-Coder 处理结构化的营养数据。逐个填写太低效,直接上批量导入。
点击"添加模型"后切换到批量添加页面,选择模型提供商为阿里灵积,模型类型为大语言模型,填写 API Key 后点击"获取模型"。系统自动枚举出该供应商下所有可用模型。

列表中模型很多,我用了搜索功能,输入"Qwen"快速筛选,勾选了 qwen3-MAX和 qwen3-coder-Plus,点击"添加"。批量导入完成后展开列表,所有模型一目了然。
2.3 向量模型配置
知识库需要 Embedding 模型支持。我依然使用阿里云百炼平台API,选用 Qwen-Embedding 处理中文菜谱和营养资料。添加方式与批量导入大语言模型类似,切换到向量模型类型,。

温馨提示:配置向量模型(Embedding)的 URL 时,需在原有大语言模型与视觉语言模型地址后添加 /embeddings 后缀,方可正常对接。首次配置项目模型的同学请特别注意。
三、知识库构建:让 AI 真正"读懂"菜谱和营养知识
知识库是 AI 大厨的"味觉记忆"——把提示词装不下的大量食谱、营养数据、饮食禁忌变成可检索的上下文,让智能体不是泛泛而谈,而是真正"读过"你的资料。
3.1 上传不同格式的文档
为了全面测试 Nexent 知识库的文档解析能力,我刻意准备了四种不同格式的文件:
- 家常菜谱合集(PDF 格式,约 40 页):从网上整理的 50 道家常菜做法,包含食材清单、步骤说明和烹饪技巧,排版比较复杂,有分栏和多张配图
- 食材禁忌与营养对照表(Markdown 格式):手动整理的常见食材搭配禁忌(如菠菜+豆腐、螃蟹+柿子)、每种食材的主要营养成分和适宜人群
- 家人饮食需求说明(TXT 格式):室友对海鲜和花生过敏、老妈需要控糖低油、我自己口味偏辣但最近在减脂
- 地中海饮食指南(DOCX 格式):一份从营养师朋友那里拿到的健康饮食参考文档,包含一周膳食建议和营养配比

上传后系统依次经历三个状态:解析中 → 入库中 → 已就绪。

不同格式的处理速度差异明显:Markdown 和 TXT 文件不到 5 秒就进入就绪;DOCX 大约 10 秒;40 页的 PDF 攻略等了将近 1 分钟。文档越大、排版越复杂,处理时间越长,这在预期之内。
3.2 知识库自动总结:质量差异与启示
上传完成后,我逐个查看了 Nexent 对每份文档自动生成的摘要。这个功能表面上看只是个辅助,但它直接影响了多知识库场景下的检索路由精度——智能体检索前会先根据总结判断"这个问题应该去哪个库找"。
对比四份文档的总结质量:
- Markdown 食材禁忌表:结构清晰,准确抓住了"食材搭配禁忌""营养成分""适宜人群"三个核心主题,关键词提取精准
- TXT 饮食需求说明:准确提取了"海鲜过敏""控糖""减脂"三个关键约束条件
- DOCX 地中海饮食指南:总结出了膳食建议框架和营养配比,信息完整
- PDF 菜谱合集:总结质量明显下降,多栏布局、配图和步骤编号导致文本提取碎片化,关键词偏泛化,只提取出"家常菜、烹饪、美食"这类大词

四、MCP 工具接入:赋予 AI 大厨"动手能力"
能读菜谱的 AI 很棒,但真正的烹饪顾问还需要实时查菜谱、看天气推荐应季食材、搜索营养研究——这些静态知识库覆盖不了。Nexent 基于 MCP 生态,支持三种工具接入方式,我全部体验了一遍。
4.1 工具一:ModelScope URL 接入(HowToCook 菜谱 MCP)
打开 ModelScope MCP 广场(modelscope.cn/mcp),搜索"mcpdev/howtocook",找基于MCP协议的AI菜谱推荐服务器,提供菜谱查询、分类筛选、智能膳食规划和每日菜单推荐功能的MCP.

点进服务详情页,找到"服务配置"标签,选择 Remote 传输类型。必须登录 ModelScope 账号才能看到 URL。登录后页面生成专属的 SSE 地址:
在 Nexent 的 MCP 配置弹窗中填入服务器名称"HowToCook"和该 URL。

这里要注意:服务器名称只能包含英文字母、数字,下划线、空格、短横线。不能输入中文字符。

点添加后等几秒,工具同步进来,点"连通性校验"确认绿灯。HowToCook MCP 提供了多个工具:查询菜谱列表、按食材搜索菜谱、按分类浏览、随机推荐等。

4.2 高德地图 MCP — 天气查询与应季食材推荐
工具来源:魔搭社区 MCP 广场提供的高德地图 MCP 服务,支持天气查询、地理编码、POI 搜索等功能。AI 大厨需要根据当前天气和季节推荐适合的食材与菜品——降温天推荐暖胃汤品,三伏天推荐消暑凉菜。
接入步骤:
- 在 ModelScope MCP 广场搜索"高德地图"或"amap",找到高德地图 MCP 服务

- 点进服务详情页,查看该 MCP 提供的工具列表,确认包含天气查询相关工具(如
maps_weather、get_weather等),切换到"服务配置"标签,选择 Remote 传输类型,然后从前往高德开放平台(lbs.amap.com)注册并获取 API Key

- 回到 Nexent 平台 MCP 配置页面,添加 MCP 服务:
- 服务器名称:
amap - URL:粘贴高德地图 MCP 的 SSE 地址
- 服务器名称:

- 点击"添加"后等待同步,连通性校验通过即可使用

- 该 MCP 为 AI 大厨赋能的能力:
- 实时天气查询:获取当前气温、天气状况,判断适合推荐什么类型的菜品
- 季节感知:结合气温数据判断季节,推荐应季食材(如冬季推荐根茎类蔬菜、夏季推荐瓜果类)
- 地理定位:根据用户位置推荐当地特色食材和菜品
|
工具名称 |
功能描述 |
核心输入参数 |
典型输出 |
|
maps_geocode |
地理编码:将结构化地址 / 地标名称转换为经纬度坐标 |
address(地址)、city(城市,可选) |
经纬度坐标 location |
|
maps_regeocode |
逆地理编码:将经纬度坐标解析为行政区划地址 |
location(经纬度) |
省市区街道等结构化地址 |
|
maps_ip_location |
IP 定位:根据 IP 地址定位到城市级位置 |
ip(IP 地址) |
城市名称、经纬度等位置信息 |
|
maps_weather |
天气查询:查询指定城市 / 坐标的实时天气与预报 |
city(城市名)或 location(经纬度) |
温度、天气状况、风力、预报等 |
|
maps_direction_bicycling |
骑行路径规划:支持 500km 内骑行路线,考虑天桥 / 封路等 |
origin(起点经纬度)、destination(终点经纬度) |
路线距离、预计耗时、路径步骤 |
|
maps_direction_walking |
步行路径规划:支持 100km 内步行路线 |
origin、destination |
步行距离、预计耗时、步行指引 |
|
maps_direction_driving |
驾车路径规划:计算最优驾车路线,支持躲避拥堵 |
origin、destination |
驾车距离、预计耗时、红绿灯数量等 |
|
maps_direction_transit |
公交路径规划:综合公交 / 地铁 / 火车等公共交通方案 |
origin、destination、city(起点城市)、cityd(终点城市) |
换乘方案、总耗时、步行距离等 |
|
maps_distance |
距离测量:计算两点间直线距离与实际行驶距离 |
origins(多点坐标)、destination |
直线距离、各交通方式行驶距离 |
|
maps_text_search |
关键词搜索:按关键词搜索兴趣点(POI) |
keywords(关键词)、city(城市) |
POI 名称、地址、经纬度、类型等 |
|
maps_around_search |
周边搜索:在指定坐标周边搜索 POI |
location(中心坐标)、keywords、radius(半径) |
周边 POI 列表、距离排序 |
|
maps_detail_search |
详情搜索:根据 POI ID 获取详细信息 |
poiid(POI ID) |
POI 完整详情:地址、电话、评分、营业时间等 |
使用提示:高德地图 MCP 的天气查询通常需要传入城市名称或区域编码。在智能体提示词中应引导用户在提问时说明所在城市,例如"我在北京,今天降温了想喝汤"。
4.3 Fetch MCP — 营养信息与食材知识实时查询
工具来源:魔搭社区 MCP 广场提供的 Fetch MCP 服务,支持抓取网页内容并提取结构化信息。AI 大厨用它来实时查询食材营养成分、热量数据、当季食材价格等动态信息。
接入步骤:
- 在 ModelScope MCP 广场搜索"Fetch",找到网页内容抓取类 MCP 服务

- 点进服务详情页,确认工具功能包括网页内容抓取和文本提取,切换到"服务配置"标签,选择 Remote 传输类型,登录后复制 SSE 地址

- 在 Nexent 平台添加 MCP 服务:
- 服务器名称:
fetch - URL:粘贴 Fetch MCP 的 SSE 地址
- 服务器名称:

- 添加完成后进行连通性校验

- 该 MCP 为 AI 大厨赋能的能力:
- 营养成分查询:抓取权威营养数据库页面,获取食材的热量、蛋白质、脂肪、碳水等详细数据
- 食材价格参考:查询电商平台或生鲜平台的当季食材价格,帮助用户估算做菜成本
- 菜谱补充信息:当知识库和 HowToCook 都没有某道菜的信息时,通过 Fetch 抓取美食网站的相关内容
使用提示:Fetch MCP 抓取的是网页原始内容,部分网站可能有反爬机制。在智能体提示词中可以指定优先抓取的权威营养数据源(如中国食物成分表在线版、USDA 食物数据库等),提高数据准确性。
4.4 三款 MCP 工具对比总结
|
MCP 工具 |
核心能力 |
在 AI 大厨中的角色 |
接入方式 |
|
HowToCook |
菜谱查询、按食材搜索 |
主力菜谱引擎,根据冰箱食材推荐菜品 |
ModelScope URL (SSE) |
|
高德地图 |
天气查询、地理定位 |
天气感知,推荐应季食材和适合当天气候的菜品 |
ModelScope URL (SSE) |
|
Fetch |
网页内容抓取 |
营养数据查询、食材价格参考、菜谱信息补充 |
ModelScope URL (SSE) |
三款工具全部通过 ModelScope 的 SSE URL 接入,无需本地部署或安装任何依赖。在 Nexent 中配置完成后,后续创建智能体时可直接勾选使用,真正做到了"即插即用"。
五、智能体开发:从描述到可发布的完整流程
5.1 工具选配
创建新智能体"AI 大厨",首先选工具。我最终选了三个 MCP 工具加一个内置能力:
- HowToCook — 查询菜谱、按食材搜索、按分类浏览
- 高德地图 MCP — 天气查询与应季食材推荐
- Fetch MCP — 营养信息与食材知识实时查询

5.2 提示词自动生成与手动修改
工具选完进入描述环节,我在描述框里写了这段话:
你是一个专业的家庭烹饪顾问,名叫"AI 大厨"。你的用户是一名厨艺初学者,家里有一位对海鲜和花生过敏的室友,一位需要控糖低油饮食的长辈。你需要根据用户冰箱里的现有食材推荐合适的菜谱,考虑季节因素推荐应季食材,兼顾所有家庭成员的饮食禁忌和营养需求。提供详细的烹饪步骤,用通俗易懂的语言讲解,避免专业烹饪术语。
选择模型 Qwen-max,点击"生成智能体"。

大约 5 秒后,系统生成了完整的提示词结构,包括角色定义、工作流程说明、工具调用规则、输出格式规范、边界限制。生成的内容完整度让我意外——不是填空式模板,而是真的针对烹饪场景、饮食禁忌和我的工具组合定制了内容。
六、调试与发布:三轮实测验证
6.1 第一轮:测试食材搜索 + 禁忌过滤
问:"冰箱里有西红柿、鸡蛋、豆腐和虾仁,今晚能做什么菜?"

整体推荐效果出色,实用性与贴心度兼备,充分体现了智能体在生活服务场景中的优质能力。每道菜均附上清晰的食材清单、详细分步做法,步骤简洁明了、易上手,兼顾不同口味与饮食偏好,荤素搭配合理,营养均衡。推荐菜品贴合家常食材,操作难度适中,出餐速度快,非常适配日常用餐需求。同时还主动给出过敏提示、控糖低油建议与季节饮食指引,细节考虑周全,服务体验完整且人性化。
6.2 第二轮:天气应季 + 营养研究
问:"今天降温了,想喝点暖胃的汤,有什么推荐?要适合控糖的人喝。"

这里我们可以看到回答充分贴合用户 “暖胃 + 控糖” 的核心需求,菜品选择贴合现有食材,适配性很高。每道汤品都附带完整清晰的食材清单、分步做法,步骤细致易懂,还贴心区分基础版与升级版,兼顾不同饮食需求;同时详细标注营养与控糖优势,主动提示过敏注意事项,细节考虑周全。
6.3 第三轮:综合能力极限测试
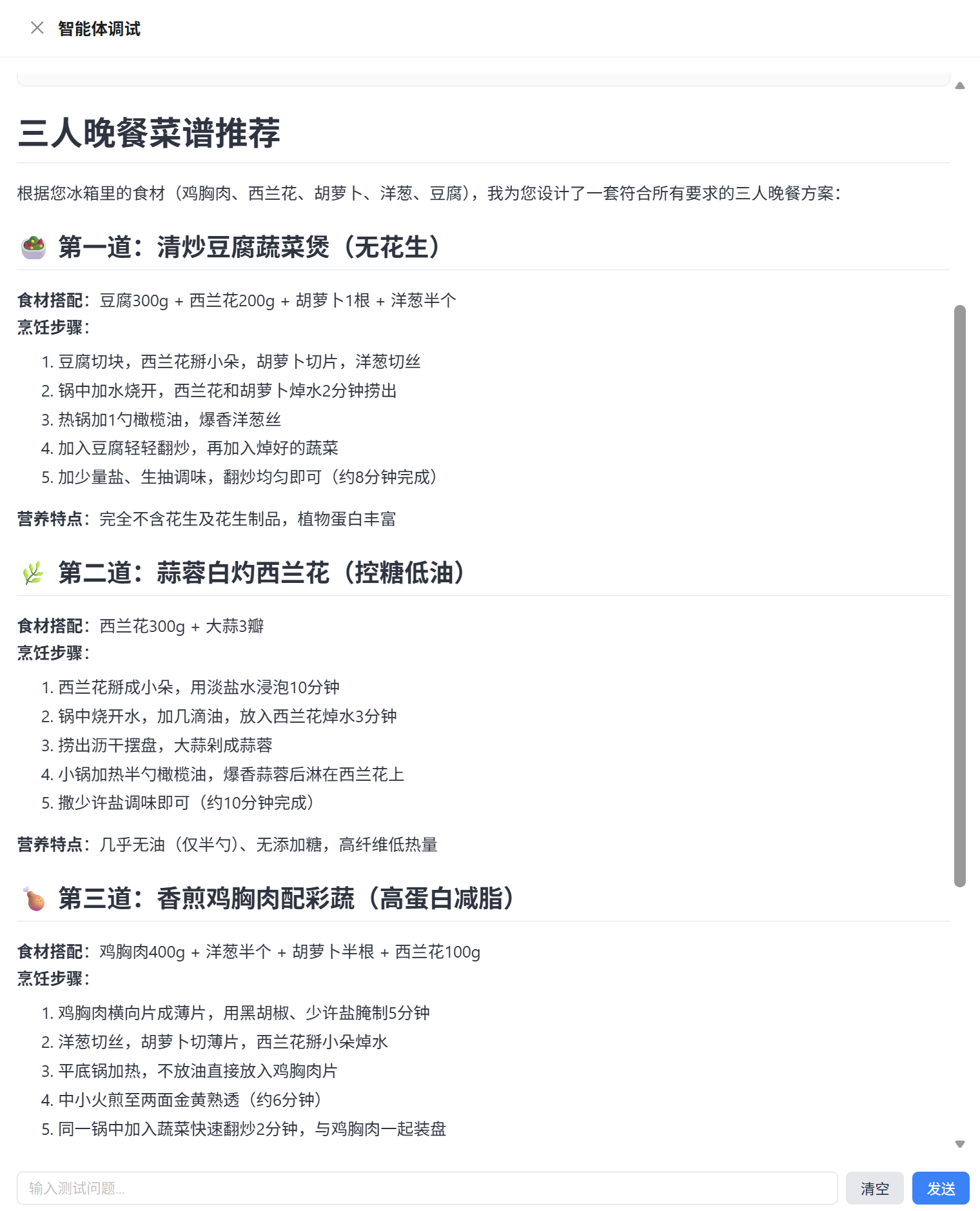
问:"帮我设计一顿三人晚餐,冰箱里有鸡胸肉、西兰花、胡萝卜、洋葱、豆腐。要求:一道菜不能有花生,一道菜要控糖低油,一道菜要高蛋白减脂,最好半小时内能做完。"

这是最复杂的一轮。智能体进行了多步操作:
- HowToCook 搜索鸡胸肉、西兰花、豆腐相关菜谱 → 获取 12 道候选
- 知识库检索 → 提取三个人的饮食约束(花生过敏、控糖、减脂)
- 联网搜索 → 确认当前季节西兰花和胡萝卜的市场价格
- 调度"营养分析师" → 为每道菜计算热量和三大营养素配比
- 综合筛选 → 推荐三道菜
最终推荐:
- 第一道:清炒豆腐蔬菜煲(无花生)
- 第二道:蒜蓉白灼西兰花(控糖低油)
- 第三道:香煎鸡胸肉配彩蔬(高蛋白减脂)
每道菜都有详细的分步做法、营养标签和"为什么推荐给你"的说明。并且末尾还有每个步骤的时间和总烹饪时间 25 分钟(可以两口锅同时操作),完美满足所有人的需求。

6.4 发布
三轮调试确认无误后,点击发布。"AI 大厨"正式出现在我的智能体选择里。以后做饭前直接问它就行。

七、个人感悟:客观评价一个正在成长中的平台
一个周末的投入,加上一周多的日常使用,AI 大厨已经实实在在地改变了我的做饭方式。以前每次做饭都要花 15 分钟搜教程,现在打开 Nexent 问一句"冰箱里有 XX,能做什么"就行,30 秒出结果,还自带营养分析和安全检查。
做得扎实的地方
提示词自动生成的完成度超出预期。它不是给你一个填空模板,而是真的根据你的描述和选的工具组合生成了有逻辑的工作流程。我只需要在上面做三处针对性修改就够了,而不是从零开始手写几百字的提示词。这大幅降低了高质量智能体的构建门槛。
MCP 工具生态基本没有短板。我找到了 HowToCook 菜谱 MCP,还能自己开发天气应季工具,组合起来覆盖了烹饪场景的绝大部分需求。
知识溯源机制。每道菜的推荐都有来源标注——菜谱来自 HowToCook MCP,禁忌过滤依据知识库文档,营养分析来自子智能体的计算。这不是"AI 随便说的",而是可以追溯的。对于涉及饮食安全的场景,这种可追溯性尤其重要。
多智能体协作。主智能体做菜谱推荐,子智能体做营养分析,职责清晰、调试方便。改营养算法不用动菜谱推荐逻辑,反过来也一样。
版本管理。改坏了能回滚。有这个保障,修改提示词会更大胆——我可以放心尝试不同的工具调用顺序和输出格式,不满意就回退。
结语
Nexent 给我的感觉是一个骨骼清晰、核心能力扎实、细节正在打磨的平台。它把构建智能体的复杂过程简化成了"搭积木"——选模型、传文档、接工具、写描述,每一步都有明确的操作指引。
我的"AI 大厨"虽然还不完美——偶尔 PDF 里的菜谱检索不到、记忆系统可能记住错误信息——但已经是一个真正能用的家庭烹饪顾问了。它帮我解决了"冰箱里有这些食材能做什么"的日常难题,还帮我避开了好几次食材搭配禁忌。
接下来,我打算给它投喂更多资料——各地菜系的经典菜谱、季节性食材指南、超市促销信息——看看它能不能成为真正的"家庭饮食数字伴侣"。
如果你也想在厨房里有个懂你的 AI 助手,不妨来试试 Nexent。或许你会发现,做饭这件事,有想法就够了,剩下的交给 AI 大厨。
AtomGit 是由开放原子开源基金会联合 CSDN 等生态伙伴共同推出的新一代开源与人工智能协作平台。平台坚持“开放、中立、公益”的理念,把代码托管、模型共享、数据集托管、智能体开发体验和算力服务整合在一起,为开发者提供从开发、训练到部署的一站式体验。
更多推荐


所有评论(0)