“AI人工智能+”政务一网通办多智能体协同建设方案:五层两体系总体架构、数据与安全体系、信创适配与实施运维
该方案是一份成熟的技术蓝图,它不仅仅是将AI简单叠加到政务系统,而是通过“多智能体协同”重构了业务组织逻辑。方案详细定义了从语料治理、模型微调、Agent协作、信创适配到安全合规的全链路工程细节,具有极强的实操性与前瞻性,适用于省级或大型城市的“一网通办”智能化升级项目。
500余份数字政府合集(WORD+PPT):AI大模型赋能数字政府智慧政务、智慧党建、社会治理、基层治理、市域治理等




一、 项目核心定位与目标
项目旨在通过构建多智能体协同网络与政务大模型,解决传统政务服务中跨部门协同难、语义理解差、预审效率低三大核心痛点。
-
业务目标:高频事项100%接入智能协同网络,预审自动化率≥80%,跨部门审批耗时压缩至1个工作日内,材料一次性通过率提升至90%以上。
-
技术目标:系统并发支持≥10000用户,核心API响应≤500ms,多智能体消息分发延迟≤50ms,系统可用性达99.99%。
二、 总体架构设计
系统采用 “五层两体系” 的逻辑架构,强调解耦与信创适配:
-
展现层:适配Web、小程序等多端,集成流式渲染(SSE)提升交互体验。
-
业务应用层:核心智能体集群,包括导办Agent、预审Agent与跨部门协同Agent。
-
核心能力层:政务大模型、语义解析引擎及规则引擎,提供认知与决策能力。
-
数据支撑层:向量数据库(如Milvus)+关系型数据库+共享交换总线,构建知识驱动基石。
-
基础设施层:基于信创环境(鲲鹏/飞腾+麒麟系统)与K8s容器编排,支持国产算力。
三、 核心创新点与技术实现
1. 政务大模型与语义解析
-
语料库建设:整合超300万条历史办件、法律法规等,经过严格的隐私脱敏(GB/T 35273-2020)与QA对结构化重塑,构建高质量语料。
-
语义解析引擎:采用“预训练大模型+提示工程+小样本微调”路径,实现意图识别准确率≥95%,支持语义纠错与槽位提取。
-
模型微调与部署:使用LoRA参数高效微调技术,结合vLLM连续批处理与AWQ量化压缩,在高并发下实现首字响应≤800ms。推理架构基于Triton Inference Server,支持动态热更新。
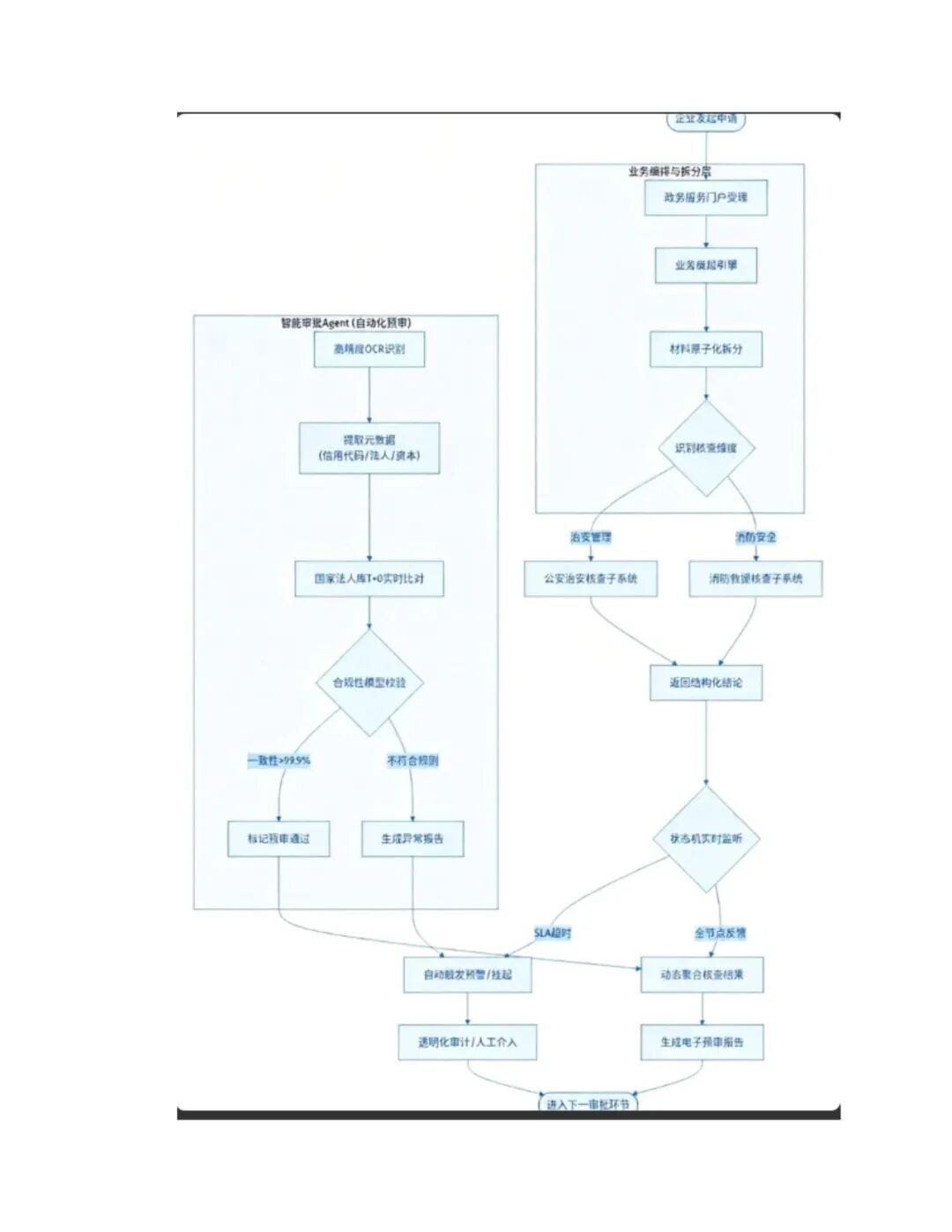
2. 智能审批与多智能体协同
-
智能导办Agent:利用RAG技术检索政策知识库,通过多轮对话将口语诉求映射至标准事项,实现精准引导。
-
智能预审Agent:集成OCR与规则引擎,对营业执照等材料进行T+0实时比对(对接国家法人库),自动核验逻辑一致性与法律合规性。
-
跨部门协同Agent网络:
-
通信协议:基于Actor模型的异步框架,通过Kafka消息队列与gRPC双向流实现解耦。
-
协同机制:采用“中心化规划、去中心化执行”模式。主控Agent利用LLM拆解任务,通过语义路由器分发至公安、税务等专项Agent。
-
冲突解决:采用“规则引擎硬约束 -> LLM语义仲裁 -> 人工终审”三层机制,并通过SAGA分布式事务保障数据最终一致性。
-
四、 数据与安全体系
-
数据支撑:构建湖仓一体架构,建立全域数据资产目录与标准体系(GB/T 36073-2018)。跨部门数据交换遵循“申请-审批-流转-存证”机制,强制携带TraceID全链路追踪。
-
电子证照调用:基于国密算法(SM2/SM4)加密传输,执行“先授权、后检索、再核验”流程,支持动态水印与异常行为熔断。
-
网络安全:遵循等保2.0三级标准与零信任理念。
-
数据安全:覆盖全生命周期(DSMM),实施动态脱敏、差分隐私保护及TDE透明加密。
-
大模型安全:构建提示词注入防护、敏感信息过滤(NER+语义嵌入)及训练数据投毒防御机制。
-
五、 信创适配与实施运维
-
信创国产化:全栈适配“鲲鹏/飞腾+麒麟系统+国产数据库(OceanBase/TiDB)”。采用“双栈运行”验证策略,平滑迁移业务,确保核心硬件与基础软件的自主可控。
-
实施计划:采用“蓝绿部署+金丝雀发布”的灰度切流策略,设立关键里程碑(M1-M6),具备一键回滚能力。
-
运维体系:引入SRE理念,构建“日志-指标-链路”可观测性平台。实施DevSecOps流水线,支持HPA弹性伸缩,并通过混沌工程(Chaos Mesh)定期演练,确保MTTR<15分钟。
六、 投资与效益分析
-
投资构成:涵盖信创基础设施(25-30%)、软件开发(45-55%)、系统集成及运维。
-
经济效益:服务器利用率提升至45%以上,研发交付周期缩短65%,年均节省人力及硬件成本显著。
-
社会效益:实现关键技术自主可控,系统可用性提升至99.99%,降低碳排放,并为数字政府建设提供可落地的工程范式。











AtomGit 是由开放原子开源基金会联合 CSDN 等生态伙伴共同推出的新一代开源与人工智能协作平台。平台坚持“开放、中立、公益”的理念,把代码托管、模型共享、数据集托管、智能体开发体验和算力服务整合在一起,为开发者提供从开发、训练到部署的一站式体验。
更多推荐



所有评论(0)