CoPaw:基于 AgentScope 底座的个人 AI 助手技术架构
1. 引言
在人工智能快速发展的今天,个人 AI 助手已成为提升生产力和生活质量的重要工具。CoPaw 作为一个功能强大的个人 AI 助手,基于 AgentScope 框架构建,实现了多渠道支持、技能扩展、内存管理等核心功能。本文将深入探讨 CoPaw 如何基于 AgentScope 底座构建,以及其技术架构的设计思路。
2. AgentScope 框架简介
AgentScope 是一个专为 AI 代理设计的开源框架,提供了构建智能代理所需的核心组件和工具。它的主要特点包括:
- 灵活的代理架构:基于 ReAct 模式的代理实现
- 丰富的模型支持:支持多种 AI 模型和提供商
- 强大的工具系统:可扩展的工具注册和执行机制
- 内存管理:内置内存存储和管理功能
- 消息系统:统一的消息格式和处理机制
- MCP 集成:与外部系统的标准化通信接口
这些功能为 CoPaw 的构建提供了坚实的基础。
3. CoPaw 核心架构
CoPaw 基于 AgentScope 构建,采用分层架构设计,将核心功能模块化,实现了高度的可扩展性和可维护性。
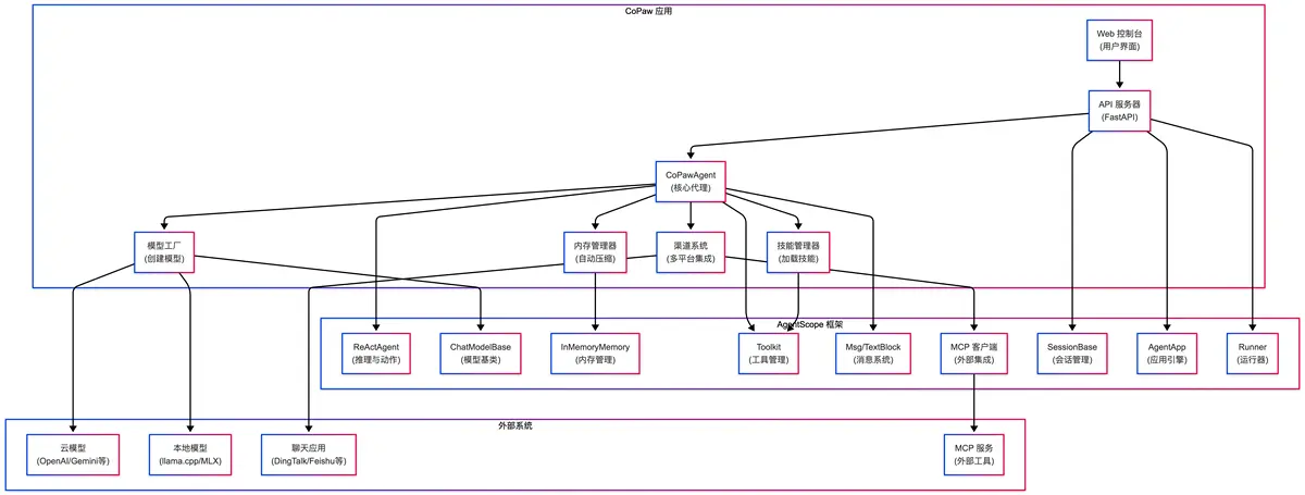
3.1 整体架构

3.2 核心组件
3.2.1 CoPawAgent
CoPawAgent 是整个系统的核心,继承自 AgentScope 的 ReActAgent,实现了 ReAct 模式的推理和动作执行。它负责处理用户请求,调用工具和技能,生成响应。
主要功能:
- 基于 ReAct 模式的推理和决策
- 工具和技能的调用与管理
- 钩子机制的实现
- 消息处理和格式化
技术实现:
class CoPawAgent(ToolGuardMixin, ReActAgent):
def __init__(self, agent_config, env_context=None, enable_memory_manager=True, ...):
# 初始化工具包
toolkit = self._create_toolkit(namesake_strategy=namesake_strategy)
# 注册技能
self._register_skills(toolkit)
# 构建系统提示
sys_prompt = self._build_sys_prompt()
# 创建模型和格式化器
model, formatter = create_model_and_formatter()
# 初始化父类 ReActAgent
super().__init__(
name="Friday",
model=model,
sys_prompt=sys_prompt,
toolkit=toolkit,
memory=InMemoryMemory(),
formatter=formatter,
max_iters=running_config.max_iters,
)
# 设置内存管理器
self._setup_memory_manager(...)
# 注册钩子
self._register_hooks()
3.2.2 模型工厂
模型工厂负责创建和管理各种 AI 模型,基于 AgentScope 的 ChatModelBase 接口,支持多种模型提供商。
主要功能:
- 模型的创建和配置
- 模型提供商的管理
- 模型能力的检测和适配
支持的模型:
- 云模型:OpenAI、Gemini、Anthropic 等
- 本地模型:llama.cpp、MLX、Ollama 等
3.2.3 内存管理器
内存管理器基于 AgentScope 的 InMemoryMemory,提供了自动压缩和管理功能,确保代理能够有效处理长对话。
主要功能:
- 内存的存储和检索
- 自动压缩和摘要
- 上下文窗口管理
技术实现:
class MemoryCompactionHook:
async def __call__(self, agent, kwargs):
# 检查内存使用情况
# 压缩旧消息
# 更新压缩摘要
compact_content = await self.memory_manager.compact_memory(
messages=messages_to_compact,
previous_summary=memory.get_compressed_summary(),
)
await agent.memory.update_compressed_summary(compact_content)
3.2.4 技能管理器
技能管理器负责加载和注册技能,使用 AgentScope 的 Toolkit 机制,实现了技能的动态加载和管理。
主要功能:
- 技能的发现和加载
- 技能的注册和管理
- 技能的执行和监控
内置技能:
- 系统技能:cron、浏览器控制、文件操作等
- 第三方技能:PDF 处理、Office 文档处理、新闻摘要等
3.2.5 渠道系统
渠道系统负责与各种聊天应用集成,使用 AgentScope 的 MCP 客户端,实现了多平台的消息收发。
支持的渠道:
- 企业应用:DingTalk、Feishu、WeCom 等
- 社交应用:QQ、Discord、Telegram 等
- 其他渠道:iMessage、Matrix、Mattermost 等
4. 技术实现细节
4.1 钩子机制
CoPaw 利用 AgentScope 的钩子机制,实现了自定义的引导和内存管理逻辑。
BootstrapHook:在首次用户交互时提供引导,帮助用户设置代理的身份和偏好。
MemoryCompactionHook:监控内存使用情况,自动压缩旧消息,确保上下文窗口不超限。
4.2 工具系统
CoPaw 基于 AgentScope 的 Toolkit,实现了丰富的内置工具和可扩展的技能系统。
内置工具:
- 文件操作:读取、写入、编辑文件
- 系统操作:执行 shell 命令、获取当前时间
- 浏览器控制:网页浏览、截图
- 内存搜索:搜索历史对话
- 多模态:查看图片
技能扩展:
- 支持从工作目录加载自定义技能
- 技能的安全扫描和管理
- 技能的依赖管理和版本控制
4.3 多模型支持
CoPaw 基于 AgentScope 的模型系统,实现了对多种模型的支持,包括云模型和本地模型。
模型路由:根据任务类型和模型能力,自动选择合适的模型。
模型适配:针对不同模型的特性,进行参数调整和格式适配。
4.4 安全机制
CoPaw 实现了多层次的安全机制,保障系统的安全性和可靠性。
工具防护:对危险工具进行权限控制和安全检查。
技能扫描:对加载的技能进行安全扫描,检测潜在的安全风险。
命令安全:对执行的 shell 命令进行安全检测,防止恶意命令执行。
5. 优势与应用场景
- 模块化设计:基于 AgentScope 的模块化架构,易于扩展和维护
- 多模型支持:同时支持云模型和本地模型,满足不同场景需求
- 多渠道集成:支持多种聊天应用,方便用户在不同平台使用
- 技能扩展:丰富的技能生态,支持自定义技能
- 内存管理:智能的内存压缩和管理,处理长对话
- 安全机制:多层次的安全防护,保障系统安全
6. 未来发展方向
CoPaw 基于 AgentScope 底座,具有广阔的发展前景。未来的发展方向包括:
- 多代理协作:支持多个代理之间的协作和通信
- 多模态能力:增强语音、视频等多模态交互能力
- 小模型+大模型协作:本地小模型处理敏感数据,云大模型处理复杂任务
- 记忆系统优化:增强长期记忆和知识管理能力
- 技能生态:构建更丰富的技能生态和技能市场
- 云原生部署:与云服务深度集成,提供更强大的计算能力
7. 结论
CoPaw 基于 AgentScope 框架构建,充分利用了 AgentScope 的核心能力,实现了一个功能完整、可扩展的个人 AI 助手系统。通过模块化的架构设计和丰富的功能集成,CoPaw 为用户提供了一个强大而灵活的 AI 助手,能够满足各种场景的需求。
未来,随着 AgentScope 框架的不断发展和 CoPaw 功能的持续增强,CoPaw 有望成为个人 AI 助手的标杆产品,为用户的数字生活带来更多便利和价值。
AtomGit 是由开放原子开源基金会联合 CSDN 等生态伙伴共同推出的新一代开源与人工智能协作平台。平台坚持“开放、中立、公益”的理念,把代码托管、模型共享、数据集托管、智能体开发体验和算力服务整合在一起,为开发者提供从开发、训练到部署的一站式体验。
更多推荐

所有评论(0)