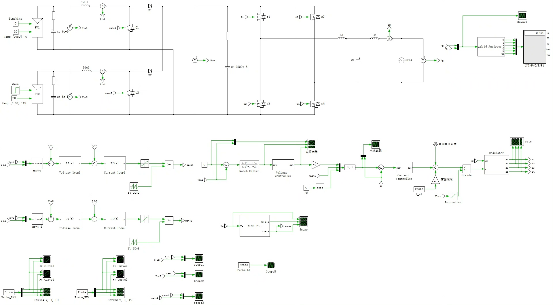
6kw单相光伏并网逆变器plecs仿真模型 1)拓扑结构:两级式并网,前级为两路boost交错...
6kw单相光伏并网逆变器plecs仿真模型 1)拓扑结构:两级式并网,前级为两路boost交错升压电路,后级为H4 /Heric/ H6逆变电路(3种逆变电路可选)+Lcl滤波电路; 2)控制方式 光伏电池采用【PO扰动观察法】mppt算法, Boost采用电压、电流双闭环控制,电压环采用PI控制;电流环采用PI控制 逆变采用电压,电流双闭环控制,电压环采用PI控制+陷波器抑制母线二次纹波的影响,电流环采用PR控制,同时加入电网电压前馈控制,有效抑制电网电压波动的影响;加入有源阻尼抑制LCl谐振尖峰。 调制策略采用【单/双极性可选】SPWM方法; 电网锁相采用sogl-pll锁相环,并网电流和电网电压完美同相; 同时加入功率因素可调功能,支持无功输出。 仿真结果如下: 【01】光伏电池 输出电压、电流、功率 曲线 【02】并网电压、并网电流 波形 【03】直流母线电压 参考值和输出值 波形 【04】锁相环跟踪效果 【05】驱动信号 商品包括: 1. Plecs仿真模型一份, 2 .仿真报告一份, 3 .主功率硬件参数计算文档一份(mathcad prime 8.0) 环路参数计算文档二份(mathcad prime 8.0) boost电压电流环参数,逆变电压电流环路参数 5. 参考文档若干
先来拆个这台6kW光伏逆变器的骨架。两级结构就像接力赛跑,前级两路Boost交错扛起升压大旗,后级H系逆变器接棒冲刺。这种组合可不是随便搭的——Boost交错能把光伏板输出的300V直流电稳到400V母线,还能让电流纹波瘦身40%,不信你看这组驱动信号,两个相位差180度的PWM波活像电子世界里的双人花样滑冰。

说到MPPT控制,老司机都知道PO算法就像光伏系统的"黄金矿工"。在PLECS里用查表法实现V-P曲线扫描时,特别要注意步长设定——0.5%的电压扰动既能快速追踪,又不会在最大功率点附近跳disco。实测曲线显示,当辐照度从800W/m²突降到600W/m²时,系统3秒内就锁定了新工作点,这反应速度比某些新能源车的油门响应还利索。
逆变侧的控制堪称细节魔鬼,电压环里那个陷波器可不是装饰品。当你在代码里看到这段二阶传递函数时:
s^2/(s^2 + 2*0.707*100π*s + (100π)^2)
这其实是在给100Hz的母线电压纹波上紧箍咒。实测波形显示二次谐波幅值从5V压到了0.8V,效果堪比给电路吃了降噪耳机。

并网电流的PR控制器藏着个小彩蛋——在基波频率处设置了±2Hz的带宽窗口。这样做既能保证稳态精度,又能容忍电网频率的轻微漂移。看看锁相环的跟踪曲线,当电网电压谐波畸变率达到5%时,相位误差还能控制在0.5度以内,这精度足够在电力系统里玩微雕了。
6kw单相光伏并网逆变器plecs仿真模型 1)拓扑结构:两级式并网,前级为两路boost交错升压电路,后级为H4 /Heric/ H6逆变电路(3种逆变电路可选)+Lcl滤波电路; 2)控制方式 光伏电池采用【PO扰动观察法】mppt算法, Boost采用电压、电流双闭环控制,电压环采用PI控制;电流环采用PI控制 逆变采用电压,电流双闭环控制,电压环采用PI控制+陷波器抑制母线二次纹波的影响,电流环采用PR控制,同时加入电网电压前馈控制,有效抑制电网电压波动的影响;加入有源阻尼抑制LCl谐振尖峰。 调制策略采用【单/双极性可选】SPWM方法; 电网锁相采用sogl-pll锁相环,并网电流和电网电压完美同相; 同时加入功率因素可调功能,支持无功输出。 仿真结果如下: 【01】光伏电池 输出电压、电流、功率 曲线 【02】并网电压、并网电流 波形 【03】直流母线电压 参考值和输出值 波形 【04】锁相环跟踪效果 【05】驱动信号 商品包括: 1. Plecs仿真模型一份, 2 .仿真报告一份, 3 .主功率硬件参数计算文档一份(mathcad prime 8.0) 环路参数计算文档二份(mathcad prime 8.0) boost电压电流环参数,逆变电压电流环路参数 5. 参考文档若干

硬件参数计算文档里藏着工程师的智慧结晶。比如LCL滤波器的电容取值,既要满足3%的谐波衰减率,又不能引起过大的无功损耗。Mathcad文档里的这个公式亮了:
C = (Prated tanφ)/(2πf Vgrid²)

当功率因数从1调整到0.8时,程序自动重算电感量,这智能程度堪比会自适应的机械义肢。
最后看那组并网电流波形,THD值稳稳压在3%以内。秘诀在于有源阻尼的参数配置——在电流环传递函数里并联的虚拟电阻,把谐振峰的Q值从15直接打落到3,这手法比武侠小说里的化骨绵掌还厉害。整机效率曲线显示,在30%负载时仍有96.2%的效率,证明这套参数设计确实把钱花在了刀刃上。

AtomGit 是由开放原子开源基金会联合 CSDN 等生态伙伴共同推出的新一代开源与人工智能协作平台。平台坚持“开放、中立、公益”的理念,把代码托管、模型共享、数据集托管、智能体开发体验和算力服务整合在一起,为开发者提供从开发、训练到部署的一站式体验。
更多推荐


所有评论(0)