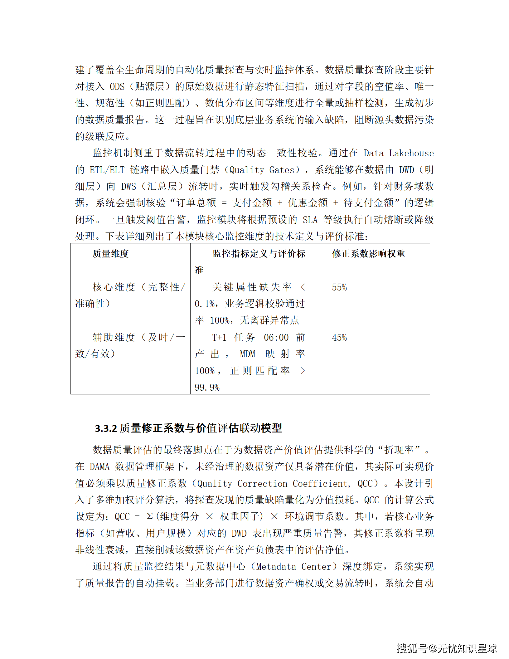
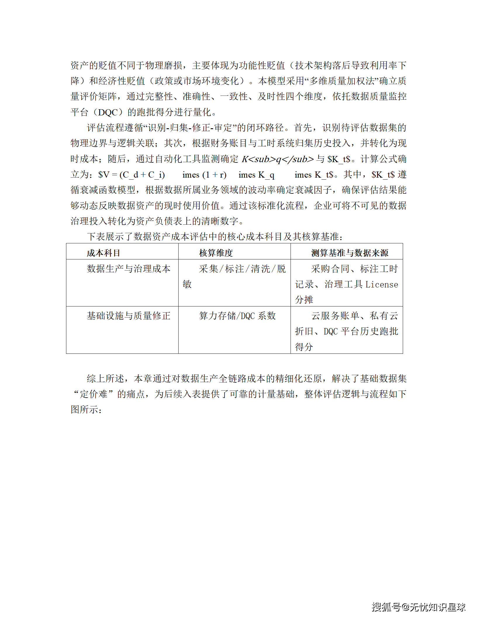
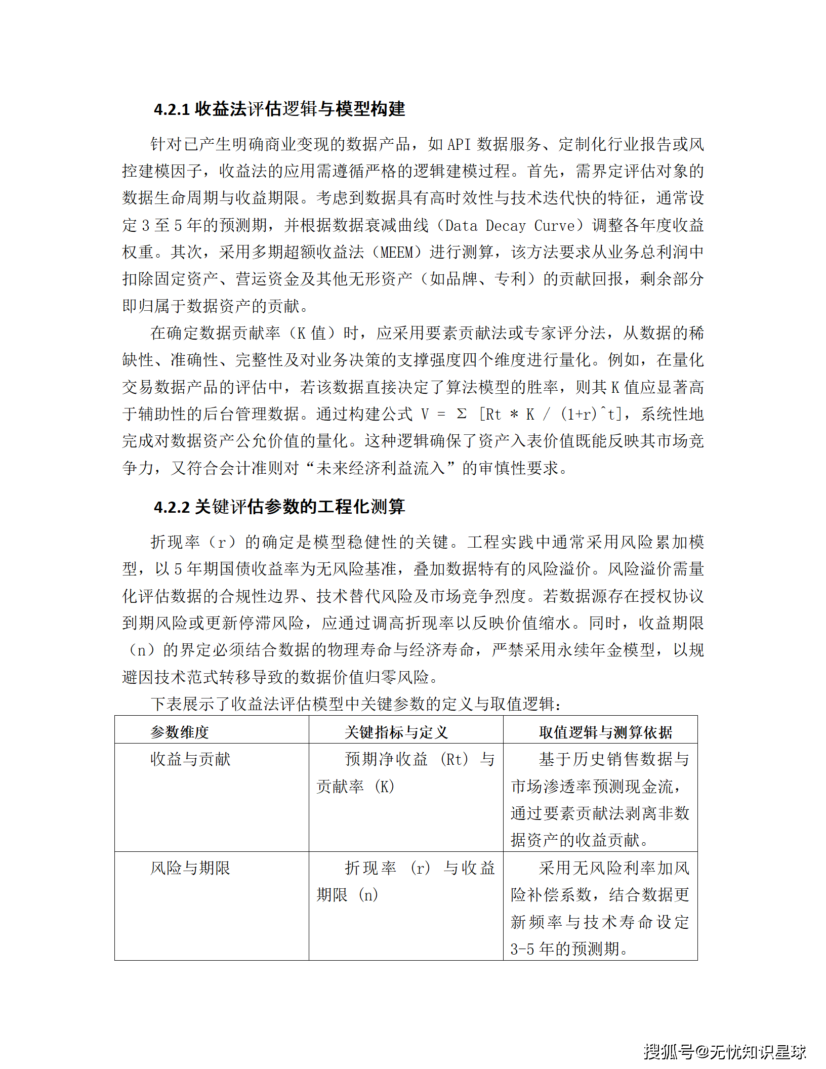
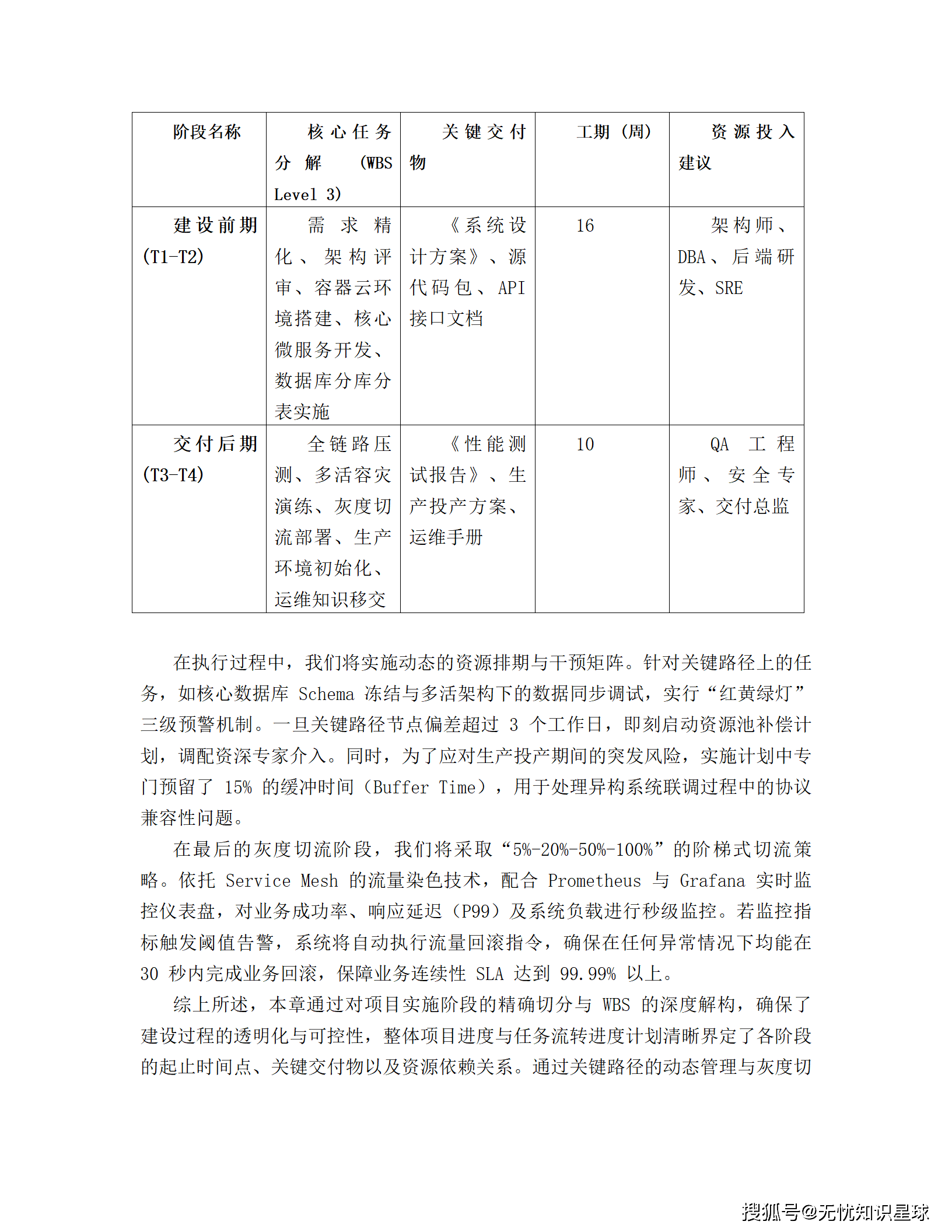
数据资产入表:解构企业数据价值化转型的核心引擎与技术破局(WORD)

数据成为第五大生产要素的历史性跨越,不仅是一场会计准则的变革,更是一次企业资产负债表的重构革命。谁能在合规与价值的双重轨道上率先构建起数据资产化能力,谁就将在数字经济时代掌握估值溢价的定价权。

2024年初,当国家数据局联合多部门发布《“数据要素×"三年行动计划(2024—2026年)》时,整个市场为之沸腾。而更早之前,财政部《企业数据资源相关会计处理暂行规定》(财会〔2023〕11号)的正式施行,如同为企业数据资产化铺就了一条"黄金通道”。数据,这个曾经在IT部门默默无闻的"附属品",正式成为继土地、劳动力、资本、技术之后的第五大生产要素。
然而现实却充满反讽:尽管政策导向明确,多数企业仍深陷"有数据无资产"的窘境。某大型金融机构CDO曾坦言:"我们每年在数据治理上投入超5000万元,但在财报上,这些投入只能作为费用削减利润,无法体现为资产增值。"这种投入产出比的错配,正成为阻碍企业数字化转型的隐形枷锁。
通过深度剖析行业现状,我们发现企业数据资产入表面临的核心挑战可归结为三个相互关联的维度:
数据资产化的首要前提是权属清晰,然而在复杂的企业数据生态中,权属界定面临着多重挑战:
- 采集权与持有权分离:业务部门采集数据,IT部门负责存储,数据管理部门进行加工,权属边界模糊
- 数据血缘断层:跨系统、跨部门的数据流转缺乏完整的溯源机制,导致原始来源难以追溯
- 法律依据缺失:《民法典》虽提及数据权益,但未细化至企业数据资产确权的操作细则
某能源企业曾尝试将电网运行数据资产化,却因无法证明数据的"控制权"被审计机构否决。其根源在于无法证明这些数据是企业"原生创造"还是"外部采集加工",在法律上难以满足资产确认条件。
与传统有形资产不同,数据资产具有典型的非竞争性、边际成本递减、场景依赖性强等特点:
- 成本归集难:开发人员工时、算力资源消耗等成本难以按数据资产精准分摊
- 收益预测难:数据资产带来的经济利益往往隐性且间接,难以量化剥离
- 市场参照缺失:缺乏成熟的交易市场与公开价格信息,市场法应用受限
某零售集团尝试评估其消费者行为数据价值,发现同一数据集在营销场景价值可达千万级,而在风控场景则几乎为零。这种价值的极端场景依赖性,使得传统资产评估框架难以适用。
数据管理部门与财务部门之间的鸿沟进一步加剧了入表难度:
- 语言体系差异:技术人员谈论"数据血缘"“元数据”,财务人员关注"资本化条件"“摊销年限”
- 流程断层:数据资产从创建到入表缺乏完整的业务流程,部门间缺乏协同机制
- 系统孤岛:数据治理平台与财务ERP系统缺乏数据贯通,全靠人工导入导出
某汽车企业财务总监抱怨:“每次准备入表,数据团队提供一摞技术文档,我们却不知如何转化为会计分录,双方反复沟通两个月仍无法完成一次入表。”
数据资产入表的本质,不是简单的会计处理变更,而是一场跨越法律、技术、财务三重门的系统工程。只有构建起端到端的闭环能力,才能将政策红利转化为企业真实价值。
真正的数据资产确权必须超越简单的"谁存储谁拥有"逻辑,建立法律合规、技术追溯与业务贡献的三重验证体系:
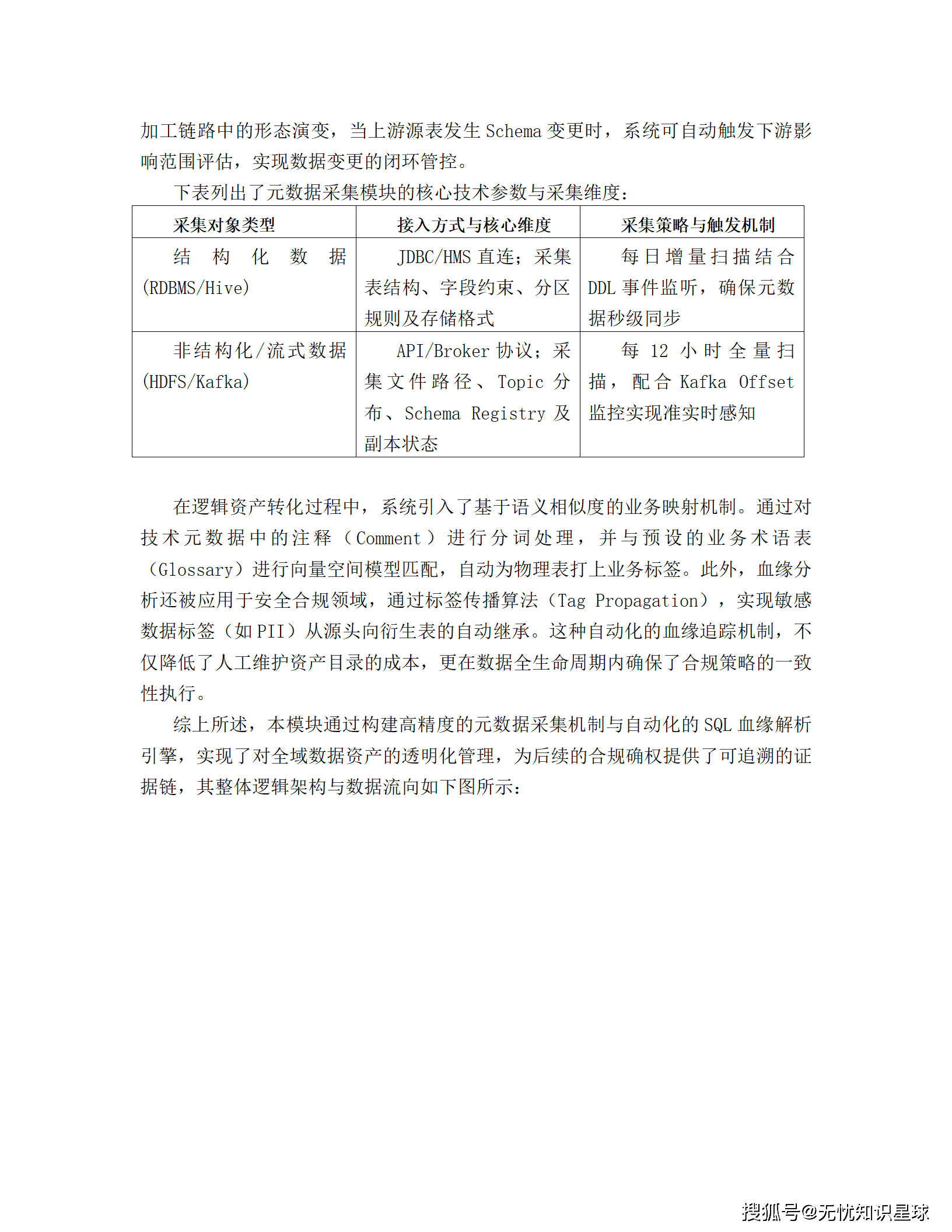
- 合规扫描层:集成基于NLP和规则引擎的自动化审查系统,对数据集进行敏感信息识别、授权合规性验证。系统可自动比对用户授权协议与使用目的,例如金融企业处理个人征信数据时,系统会验证是否超出原始授权范围。
- 血缘追溯层:通过SQL解析引擎构建字段级血缘图谱,精确记录数据从原始采集、加工处理到最终应用的全链路。某银行实施案例显示,当信贷数据表被修改时,系统能自动追溯影响127个下游报表,避免了因血缘不清晰导致的合规风险。
- 权属登记层:基于联盟链技术构建不可篡改的权属登记体系。每一项数据资产在确权完成后,其权属声明、存证哈希值及时间戳被固化至节点,形成具有法律效力的数字凭证。
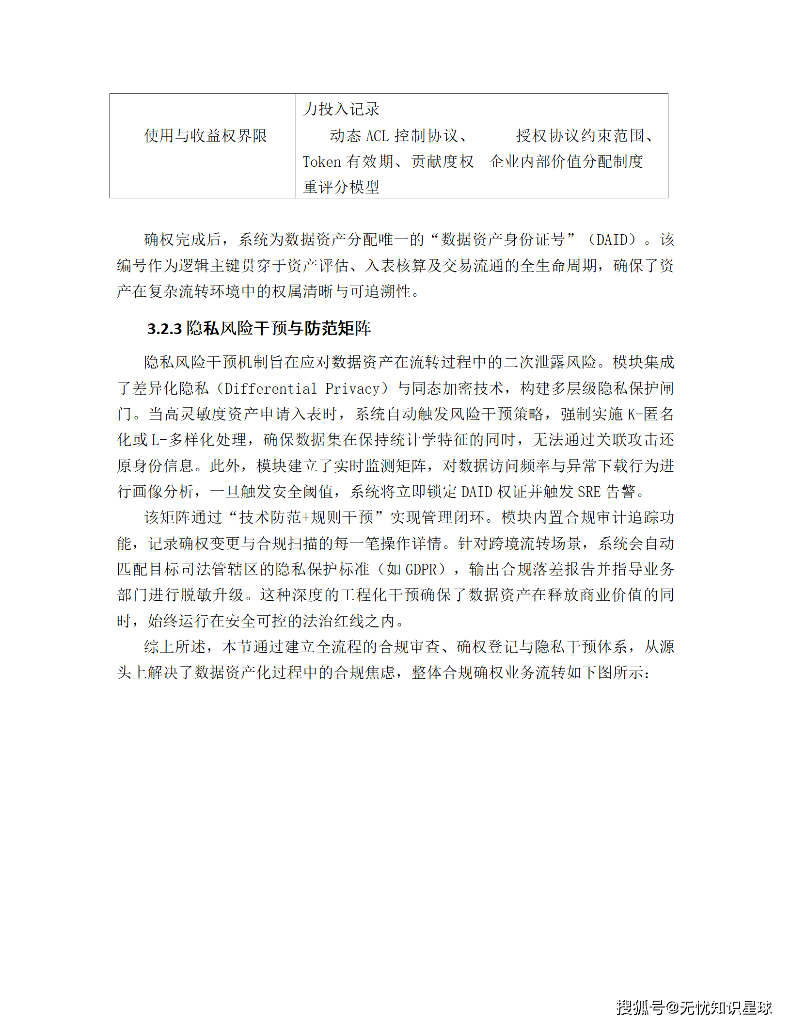
针对国家提出的"数据资源持有权、数据加工使用权、数据产品经营权"三权分置政策框架,系统设计了精细化的权限控制模型:
- 持有权:通过元数据标签与区块链存证,明确数据的原始来源与采集合法性
- 加工权:利用数据血缘图谱记录算力投入与算法模型ID,为"谁投入、谁受益"提供证据
- 经营权:通过动态ACL控制协议与Token机制,确保数据产品收益的合理分配
技术案例:某省级数据交易所采用此模型管理政务数据授权,政府保留数据持有权,数据开发商获得特定场景的加工权,而运营平台则拥有经营权,三方通过智能合约自动分配收益,月交易额提升300%。
数据资产的估值不能依赖单一方法,必须构建成本法、收益法与市场法的协同评估体系,针对不同生命周期阶段与应用场景动态匹配:

成本法的关键在于突破传统"历史成本"局限,建立面向未来的重置成本模型:
V=(Cd+Ci)×(1+r)×Kq×KtV=(Cd+Ci)×(1+r)×Kq×Kt
其中:
- CdCd:数据采集、清洗、标注等直接成本
- CiCi:基础设施、安全管理等间接成本
- rr:行业平均利润率
- KqKq:基于完整性、准确性等维度的质量修正系数
- KtKt:考虑数据时效性的衰减系数,遵循指数衰减模型
某能源企业对电网运行数据采用此模型,将原始历史成本300万元,经质量修正(0.92)与时效修正(0.85)后,重置成本核定为234.6万元,成功入表为无形资产。
收益法的核心难点在于从企业总利润中剥离数据资产的专属贡献:
- 多期超额收益法(MEEM):从业务总利润中扣除固定资产、营运资本、品牌等其他资产的回报,剩余部分归因于数据资产
- 贡献率动态计算:通过机器学习模型分析数据质量指标与业务指标的相关性,例如在量化交易中,将历史准确率与收益率进行回归分析,量化数据贡献度
某电商企业对其用户行为数据评估时,通过AB测试确定:当使用完整用户画像数据时,转化率提升12%;使用部分数据时,转化率提升5%。据此计算数据贡献率为7%,成为收益法评估的关键输入参数。
真正的业财融合需要建立三层映射关系:
- 业务对象映射:将业务实体(如客户、产品)映射到数据模型
- 数据资产映射:将数据模型映射到资产目录项
- 财务科目映射:将资产目录映射到会计科目(无形资产/存货)
某制造企业的实践:当其IoT设备运行数据通过质量评估后,系统自动生成资产卡片,根据数据用途(设备预测性维护)与生命周期(3年),自动映射至"无形资产-数据资源"科目,按3年直线法摊销。
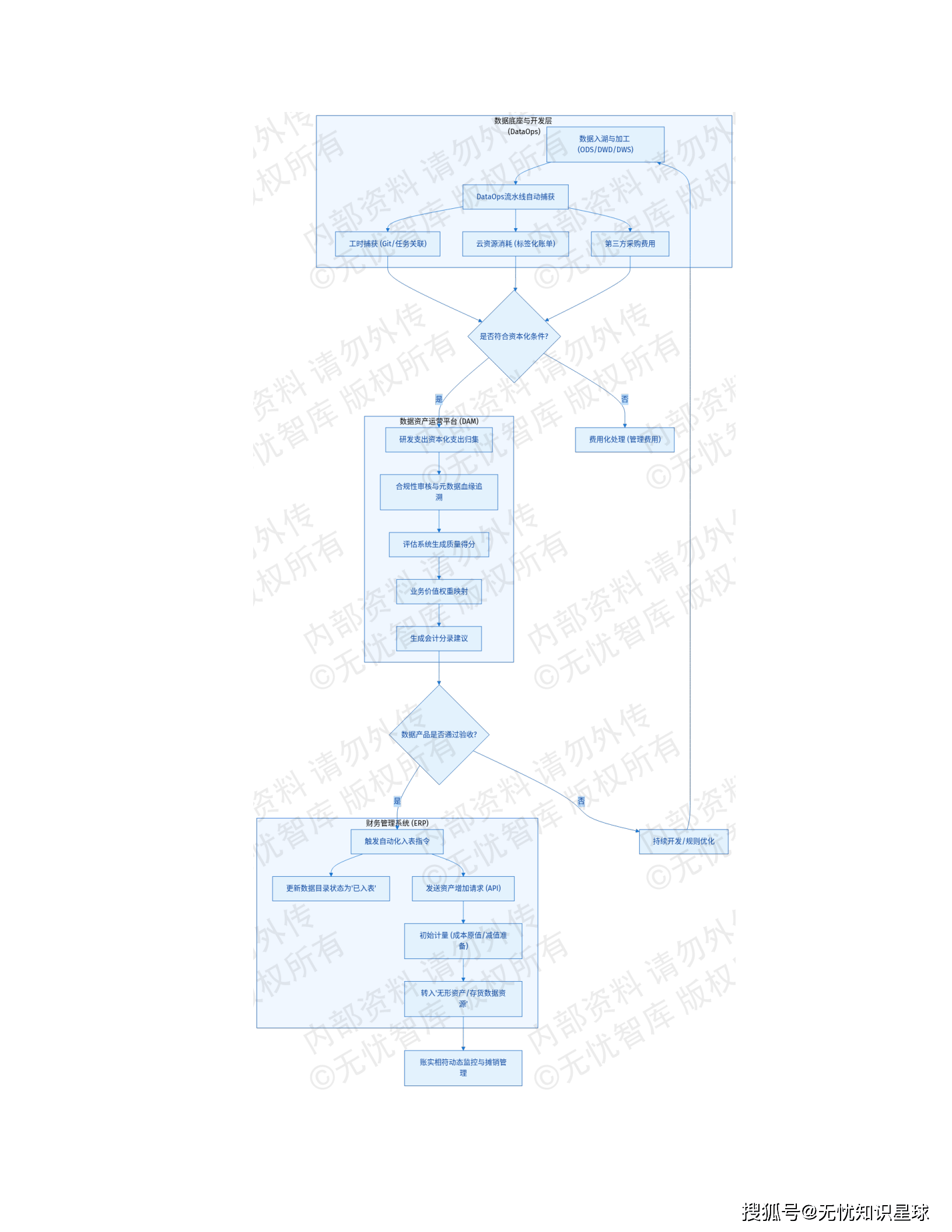
入表流程的核心是构建"技术-业务-财务"的自动化流水线:
- 成本自动归集:通过DataOps流水线关联Git提交记录与任务ID,自动捕获开发人员工时;利用云资源标签化技术,精确计量各数据模型消耗的算力
- 价值自动评估:系统根据数据类型、应用场景自动选择评估模型,调用质量评分、市场参考价等参数
- 凭证自动生成:根据评估结果与会计准则,自动生成会计分录与摊销计划
- 状态自动同步:在元数据目录更新财务状态,同步至ERP系统
业财融合的终极形态,是让数据资产如同固定资产一样,拥有从购置、入账到折旧、处置的完整生命周期管理,实现"账实相符、价值可溯"。
数据资产入表平台的业务架构设计遵循"四层一中心"的逻辑框架,形成从原始数据到财务价值的闭环:
[财务入表层] ← [价值评估层] ← [合规确权层] ← [数据盘点层]
↓ ↑
[数据资产运营中心] ——→
- 数据盘点层:通过自动化探针扫描全域数据,构建动态资产目录
- 合规确权层:实施三权分置登记,确保每项资产具备法律效力
- 价值评估层:应用三大评估模型,输出量化价值
- 财务入表层:实现科目映射、凭证生成与摊销计划
- 运营中心:作为调度中枢,监控SLA,管理资产全生命周期
此架构的关键创新在于:将传统分散的数据治理、资产评估、财务管理职能整合为协同工作流,每个环节的输出自动成为下一环节的输入,大幅降低人工干预与错误率。
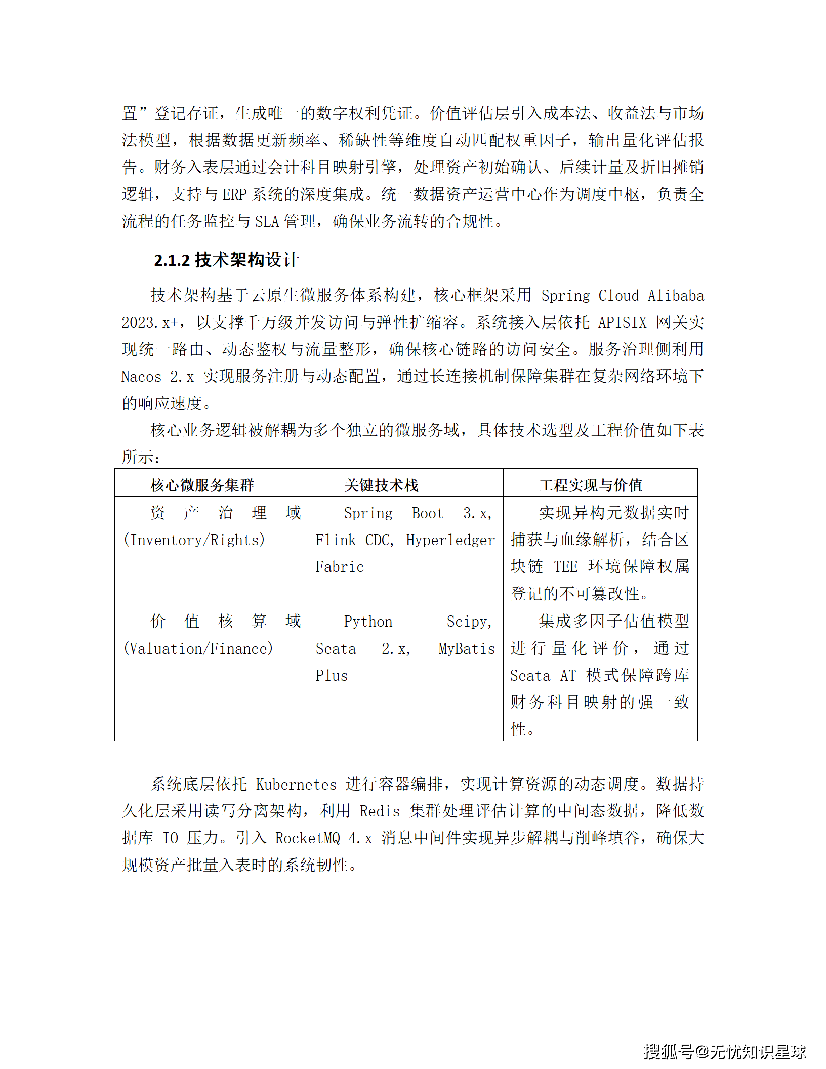
平台采用Spring Cloud Alibaba微服务架构,将核心功能拆分为独立服务域:
- 资产治理域:负责元数据采集、血缘分析、确权登记
- 价值核算域:实现评估模型计算、财务映射逻辑
- 交易运营域:管理API资产化、金融对接、收益分配
各域通过标准API与事件驱动方式交互,例如当一项数据资产完成确权后,自动发布"AssetRegistered"事件,触发价值评估服务启动。
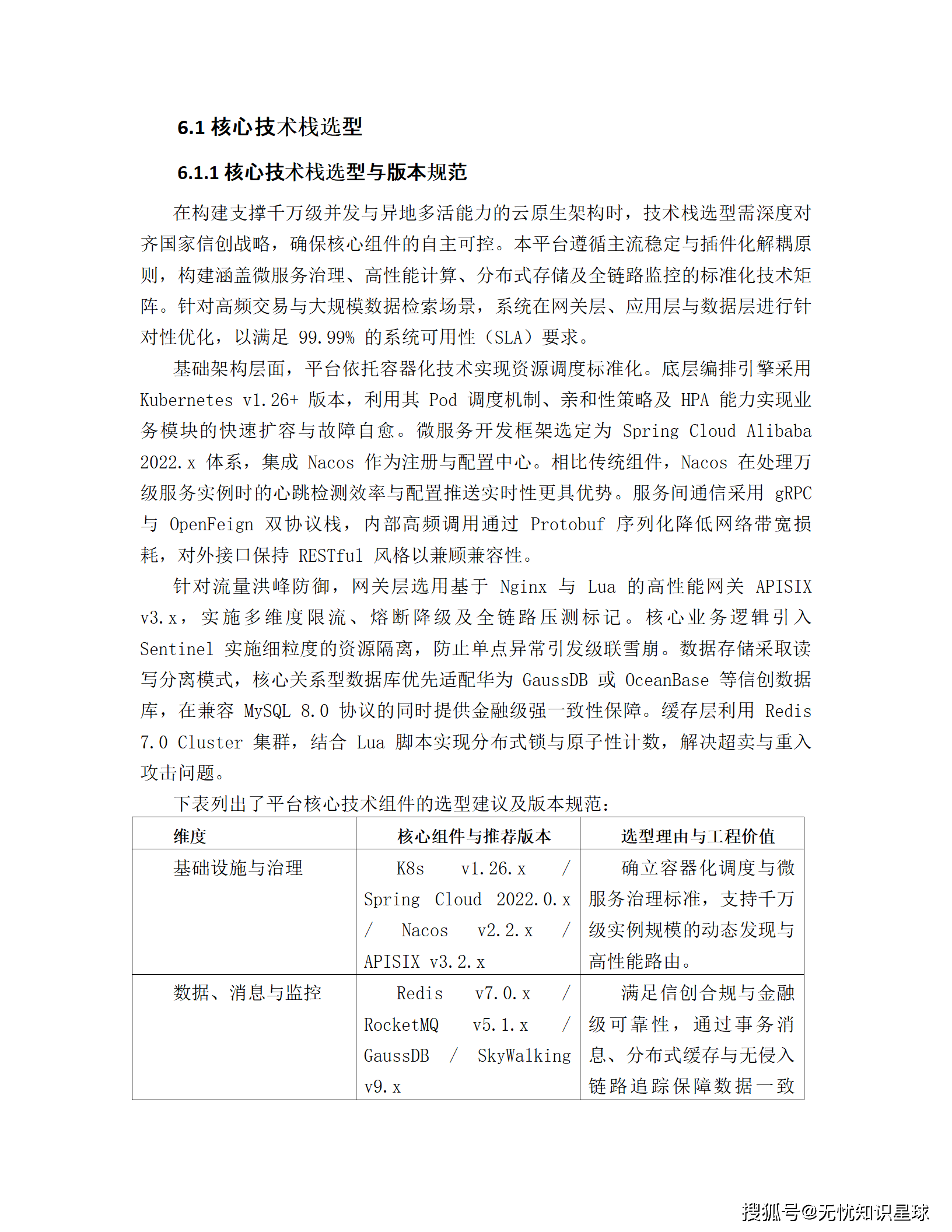
针对国家信创战略要求,平台设计了从芯片到应用的全栈适配方案:

性能突破点:在某省级金融平台实施案例中,通过以下优化使信创环境性能超越原架构:
- 针对鲲鹏ARM架构优化JVM参数,提升GC效率30%
- 重构SQL语句,避免达梦数据库的执行计划缺陷
- 利用海光x86兼容特性,关键模块保持原优化代码
信创不是简单的替换,而是通过深度架构重构,在自主可控前提下实现性能不降反升的技术跃迁。
数据资产入表需要强大的数据底座支撑,平台采用分层建模的湖仓一体架构:
[ADS应用层]:入表对账单、资产画像、价值报表
↑
[DWS汇总层]:资产活跃度、质量得分、价值指标库
↑
[DWD明细层]:统一数据模型、质量标准化、ID-Mapping
↑
[ODS贴源层]:增量同步、原始数据保留
此架构的核心价值在于:通过标准化加工流程,将原始数据转化为具备质量保障的价值资产。例如在DWS层构建的"质量-价值"特征库,直接为评估模型提供输入参数,实现数据质量到财务价值的精准转化。
核心任务:资产盘点、合规审计、权属认定
- 自动化盘点:通过元数据探针实现全量数据扫描,建立资产目录
- 合规审查:对照《数据安全法》《个保法》进行敏感数据识别与风险评估
- 确权登记:选择核心业务域(如客户、产品)的高价值数据集试点确权
交付物:《数据资产目录清单》《合规性评估报告》《权属登记规范》
某银行实施经验:优先选择信贷审批数据开展试点,因其业务价值明确、权属相对清晰,3个月内完成200+表的确权,为后续扩展奠定基础。
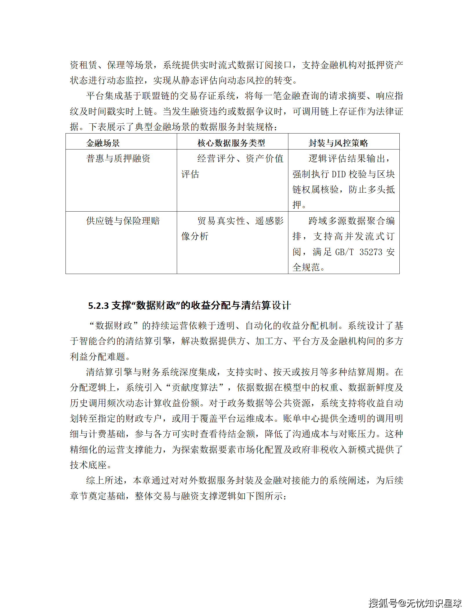
核心任务:价值模型构建、入表流程自动化、减值测试机制
- 模型定制:基于企业特点选择主要评估方法,例如金融机构侧重收益法,制造企业侧重成本法
- 流程打通:实现数据平台与ERP系统的深度集成,自动生成会计凭证
- 动态管控:建立数据质量监控与减值测试联动机制
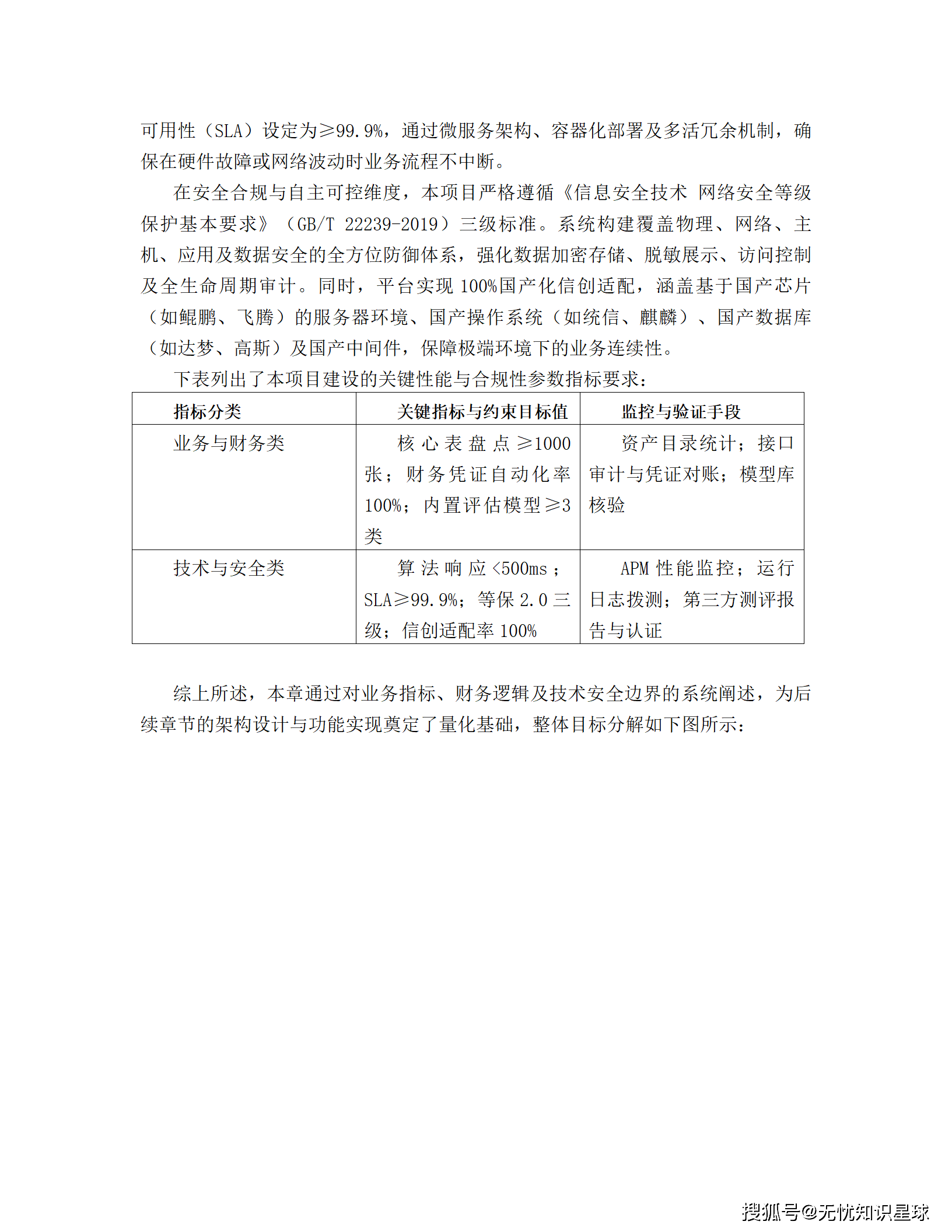
关键指标:
- 财务凭证自动化生成率≥90%
- 入表周期从月级缩短至天级
- 减值测试效率提升80%
核心任务:API资产化、交易融资接口、收益分配机制
- 服务封装:将数据资产封装为标准化API,实施细粒度权限与计量
- 金融对接:对接金融机构,支持数据资产质押、数据保险等创新业务
- 收益清分:构建多方参与的收益分配机制,激励数据贡献者
某省级大数据局案例:通过API市场将政务数据产品化,3个月内签约12家金融机构,数据资产质押融资额达5.8亿元,年收益分成超3000万元。
在数据资产化过程中,合规风险贯穿始终,需建立多维度防控体系:

实操要点:在确权阶段,必须获取原始数据主体的明确授权;在评估阶段,避免过度依赖单一方法;在交易阶段,严格遵循《数据出境安全评估办法》。
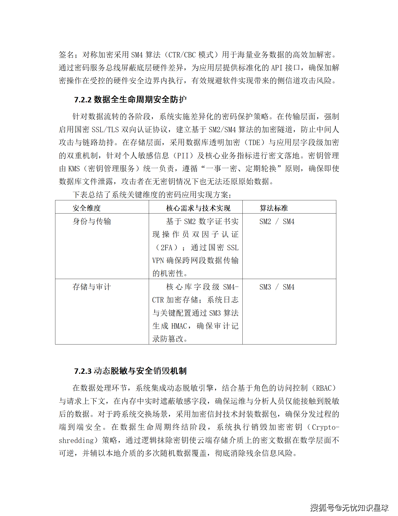
信创适配不仅是替换组件,更是重构安全体系:
- 密码体系重构:采用国密SM2/SM3/SM4算法替代RSA/SHA/AES
- 访问控制重塑:基于国密证书的双因子认证,替代传统用户名密码
- 审计追溯强化:利用区块链技术实现操作不可篡改
关键突破:某央企通过以下措施实现信创环境安全性能超越原架构:
- 采用硬件密码机(HSM)加速SM4算法,性能提升4倍
- 基于统信UOS内核模块开发审计代理,CPU开销降低60%
- 构建国密证书体系,实现微服务间mTLS通信
技术可以自动化,但组织协同需要深度变革:
- 设立数据资产委员会:由CFO、CTO、法务总监共同组成,负责重大决策
- 建立联合工作组:财务人员嵌入数据团队,技术人员轮岗财务部门
- 设计激励机制:将数据资产入表价值纳入部门KPI,例如某集团规定每入表100万元数据资产,奖励团队5万元
数据资产入表成功的关键,不在于技术多先进,而在于能否打破数据与财务之间的部门墙,构建起价值共识与协同机制。
数据资产入表只是起点,真正的价值释放在于高效经营:
- 资产证券化:将高价值数据资产打包为ABS产品,例如某电商平台将其用户行为数据资产化后,通过结构化设计发行数据收益权凭证
- 动态定价机制:基于市场供需实时调整数据产品价格,例如交通数据在早晚高峰时段自动溢价
- 跨域价值融合:打破行业边界,创造新价值场景,例如医疗+保险+穿戴设备数据融合,重塑健康险定价模型
前瞻案例:某国际投行已开始将数据资产纳入企业并购估值模型,收购目标数据资产价值占比可达总估值的15-30%,彻底改变了传统并购逻辑。
未来3-5年,数据资产化平台将向智能化、自动化、生态化方向演进:
-
AI驱动的价值预测:利用深度学习分析历史交易数据,自动优化评估参数
-
情景模拟:模拟不同市场环境下的资产价值波动,例如政策变化、技术迭代影响
-
自动审计:通过异常检测算法,自动识别估值偏离,降低审计风险
-
数据原生安全:安全属性内生于数据本身,而非外围防护
-
隐私增强计算:通过联邦学习、安全多方计算,实现"数据可用不可见"
-
动态权限:基于上下文实时调整数据访问权限,例如只在特定业务场景下临时授权
-
多链存证互认:不同司法管辖区的区块链存证可互验证
-
智能合约自动执行:数据交易、收益分配完全自动化
-
数字身份互通:跨平台统一身份认证,消除孤岛
数据资产入表将引发深层次的行业变革:
- 估值体系重构:传统PE/PS估值模型将被颠覆,数据资产占比高的企业将获得估值溢价
- 融资模式创新:基于数据资产的新型融资工具将兴起,如数据收益权质押、数据期权等
- 竞争格局重塑:拥有高质量数据资产的企业将获得战略优势,例如某新能源车企凭借电池运行数据,成功获得比传统车企高30%的估值
数据资产化不是简单的会计调整,而是重构企业价值认知的革命。那些率先完成数据资产化转型的企业,将在新一轮数字经济竞争中获得先发优势。正如工业时代的资产负债表反映的是厂房设备,数字时代的资产负债表将彰显的是数据资产。
数据资产入表浪潮已至,但成功者必将是那些既懂技术、又懂业务、更懂财务的跨界者。平台建设不是终点,而是企业数据价值化转型的新起点。当一家传统制造企业的数据资产首次出现在资产负债表上,当一家金融机构用数据资产获取了第一笔质押贷款,当一个城市通过政务数据资产化反哺了数字基础设施建设——这些时刻,标志着我们真正进入了"数据财政"的新纪元。
技术终将成熟,标准终将统一,但在这一进程中,企业需要的不仅是一套技术系统,更是一套融合法律合规、财务核算、业务运营的系统性思维。正如某位CFO所言:“数据资产入表最难的不是技术,而是改变我们看待数据的方式——从成本中心到价值中心,从业务附属到战略资产。”
































































AtomGit 是由开放原子开源基金会联合 CSDN 等生态伙伴共同推出的新一代开源与人工智能协作平台。平台坚持“开放、中立、公益”的理念,把代码托管、模型共享、数据集托管、智能体开发体验和算力服务整合在一起,为开发者提供从开发、训练到部署的一站式体验。
更多推荐



所有评论(0)