基于模型预测+强化学习(混合MPC-RL)、NMPC、MPC控制的无人机轨迹跟踪任务、评估UAV跟踪移动平台任务的性能研究(Matlab代码实现)
💥💥💞💞欢迎来到本博客❤️❤️💥💥
🏆博主优势:🌞🌞🌞博客内容尽量做到思维缜密,逻辑清晰,为了方便读者。
⛳️座右铭:行百里者,半于九十。
📋📋📋本文内容如下:🎁🎁🎁
⛳️赠与读者
👨💻做科研,涉及到一个深在的思想系统,需要科研者逻辑缜密,踏实认真,但是不能只是努力,很多时候借力比努力更重要,然后还要有仰望星空的创新点和启发点。建议读者按目录次序逐一浏览,免得骤然跌入幽暗的迷宫找不到来时的路,它不足为你揭示全部问题的答案,但若能解答你胸中升起的一朵朵疑云,也未尝不会酿成晚霞斑斓的别一番景致,万一它给你带来了一场精神世界的苦雨,那就借机洗刷一下原来存放在那儿的“躺平”上的尘埃吧。
或许,雨过云收,神驰的天地更清朗.......🔎🔎🔎
💥第一部分——内容介绍
基于混合 MPC-RL 与传统预测控制的无人机移动平台轨迹跟踪性能研究
摘要
针对无人机对移动平台高精度轨迹跟踪任务中存在的模型非线性、外部扰动以及动态约束适配性差等问题,本文提出一种模型预测控制与强化学习融合的混合控制策略。通过构建无人机六自由度非线性动力学模型并完成局部线性化处理,分别设计线性模型预测控制、非线性模型预测控制、纯强化学习控制以及混合 MPC-RL 控制器,依托 Simulink 与 MATLAB 脚本联合仿真环境开展对比试验。借助三维轨迹跟踪可视化效果、时域响应曲线、位置跟踪误差与速度跟踪曲线等评价指标,系统对比四种控制方案在动态跟踪场景下的响应速度、稳态精度、抗扰动能力与约束适应性。试验结果表明,相较于单一控制方法,混合 MPC-RL 策略兼具模型预测的约束优化特性与强化学习的在线自适应能力,在跟踪移动目标过程中表现出更小的跟踪误差、更快的动态响应以及更优的鲁棒性,可为无人机自主跟踪移动平台任务提供高效可靠的控制方案。
关键词:无人机;轨迹跟踪;移动平台;模型预测控制;强化学习;混合控制;仿真对比
一、绪论
1.1 研究背景与意义
随着无人系统自主化、协同化技术快速发展,无人机在物流配送、自主巡检、空中对接、舰载起降等场景中需频繁执行对移动平台的高精度跟踪任务。此类任务对控制系统的动态响应速度、跟踪精度、约束处理能力以及环境自适应性能提出严苛要求。传统控制方法难以同时兼顾无人机模型非线性、外部风扰以及移动目标动态变化带来的不确定性,如何设计兼具优化决策与自适应学习能力的控制算法,成为提升无人机移动平台跟踪性能的核心问题。
模型预测控制凭借滚动优化与约束处理优势,在多约束轨迹跟踪任务中应用广泛,但依赖精确模型且在线计算负担较大;强化学习无需精确动力学模型,可通过与环境交互实现最优决策,但存在训练周期长、稳态稳定性难以保证等缺陷。将二者融合形成的混合 MPC-RL 控制策略,能够有效弥补单一方法不足,在复杂动态跟踪任务中展现出显著性能潜力。
1.2 国内外研究现状
当前无人机轨迹跟踪控制研究主要集中于线性模型预测控制、非线性模型预测控制以及强化学习控制三大方向。线性 MPC 计算效率高,但对无人机强非线性模型适配性较差;NMPC 可直接基于非线性模型开展优化,跟踪精度更高,但实时性受求解复杂度限制;纯 RL 控制具备强自适应能力,却存在收敛不稳定、超调量大等问题。
近年来,部分学者开始探索 MPC 与 RL 的融合架构,利用强化学习优化 MPC 关键参数或补偿模型误差,提升复杂场景下的控制性能。但现有研究多聚焦于固定轨迹跟踪,针对无人机对移动平台的动态跟踪任务,缺乏对混合 MPC-RL、NMPC、线性 MPC 以及纯 RL 四种方案的系统性对比,难以直观揭示不同控制策略在动态跟踪场景下的性能差异。
1.3 主要研究内容与技术路线
本文围绕无人机跟踪移动平台任务展开控制策略研究,主要内容包括:建立无人机非线性动力学模型并完成线性化处理;分别设计线性 MPC、NMPC、纯 RL 以及混合 MPC-RL 控制器;基于 Simulink 与 MATLAB 脚本搭建联合仿真平台,实现三维轨迹跟踪与数据采集;通过可视化效果与时域性能指标对比分析四种控制方案优劣,验证混合控制策略的优越性。
技术路线遵循建模 — 控制器设计 — 联合仿真 — 性能评估 — 结论分析的逻辑,确保试验条件一致,对比结果客观可信。
二、无人机动力学建模与线性化处理
2.1 无人机非线性动力学模型
为保证仿真真实性,本文采用六自由度无人机非线性动力学模型,综合考虑位置、姿态、角速度、气动力矩以及执行机构动态特性。模型包含位置运动方程与姿态运动方程,完整反映无人机在三维空间内的非线性耦合特性。模型输入为滚转、俯仰、偏航力矩与推力,输出为三维位置、速度与姿态角,能够真实体现无人机在跟踪移动平台过程中的动态行为。
移动平台模型设定为三维空间内匀速或变速运动目标,其轨迹具备时变特性,可模拟舰船、车辆等移动载体的动态运动规律,为跟踪任务提供标准参考轨迹。
2.2 模型线性化处理
线性 MPC 控制器依赖线性化模型实现快速求解,本文在平衡点附近对无人机非线性动力学模型进行泰勒展开,忽略高阶小项,获得状态空间形式的线性近似模型。线性化处理在保证控制实时性的同时,一定程度上简化模型复杂度,但会丢失部分非线性特征,为后续不同控制策略的性能差异埋下理论基础。
NMPC 与混合 MPC-RL 策略则直接基于原始非线性模型设计,无需线性化处理,可充分保留模型动态特性,更贴合实际飞行场景。
三、轨迹跟踪控制器设计
3.1 线性模型预测控制(MPC)设计
线性 MPC 以线性化后的无人机状态空间模型为预测基础,在每个控制周期内构建二次型目标函数,综合考虑跟踪误差与控制量消耗,通过在线求解有限时域优化问题得到最优控制序列。该方法约束处理能力强、计算速度快,但受线性化模型限制,在强非线性与强扰动场景下跟踪精度下降明显。
3.2 非线性模型预测控制(NMPC)设计
NMPC 直接采用无人机非线性动力学模型作为预测模型,目标函数与约束条件保留非线性特征,通过非线性规划算法实时求解最优控制量。相较于线性 MPC,NMPC 对模型非线性适配性更高,跟踪精度更优,但求解耗时更长,实时性略低。
3.3 强化学习(RL)控制器设计
纯强化学习控制器采用无模型控制架构,将无人机轨迹跟踪任务建模为马尔可夫决策过程,以位置跟踪误差为奖励函数核心指标,通过智能体与飞行环境持续交互迭代优化策略。该方法无需精确模型,自适应能力突出,但存在初始阶段响应波动大、稳态误差难以快速收敛、训练稳定性不足等问题。
3.4 混合 MPC-RL 控制器设计
混合 MPC-RL 控制器采用分层融合架构,底层以 MPC 实现基础轨迹跟踪与约束优化,上层利用强化学习智能体实时观测跟踪误差与环境状态,在线调整 MPC 预测时域、权重矩阵等关键参数,补偿模型失配与外部扰动带来的跟踪偏差。该策略结合 MPC 的约束最优性与 RL 的自适应学习能力,既保证控制稳定性,又提升动态场景下的鲁棒性与跟踪精度。
四、联合仿真平台搭建
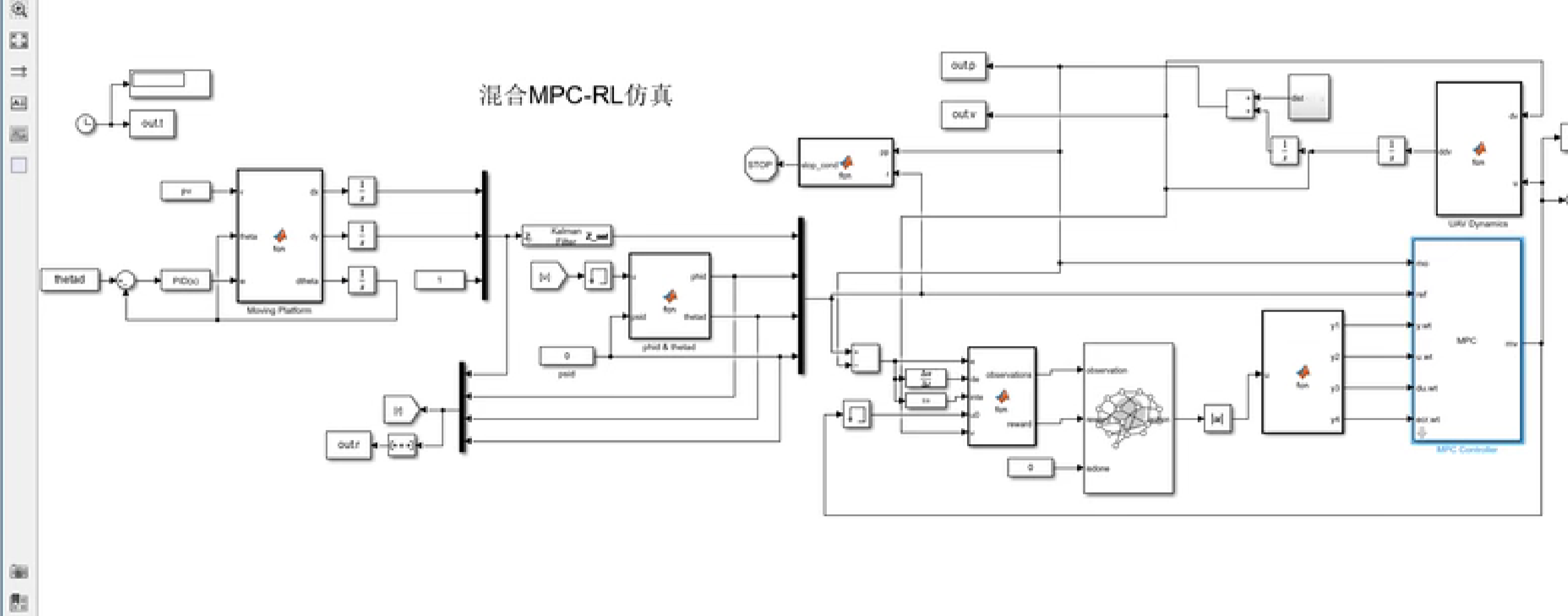
4.1 Simulink 与 MATLAB 脚本联合架构
本文采用 Simulink 搭建无人机动力学模型、移动平台轨迹发生器与四种控制器模块,MATLAB 脚本负责参考轨迹生成、仿真参数配置、数据采集存储以及后处理绘图。联合平台实现仿真流程自动化,确保四种控制策略在相同初始条件、参考轨迹与扰动环境下开展对比试验。
4.2 仿真场景与参数设置
仿真场景设定为无人机对三维空间移动平台的连续跟踪任务,移动平台轨迹包含匀速直线运动、变速转弯运动与小幅扰动运动,全面模拟实际动态跟踪工况。仿真参数统一设置采样时间、初始位置、执行机构约束与扰动强度,保证对比试验公平性。
4.3 数据采集与可视化模块
仿真系统内置数据采集模块,实时记录无人机与移动平台的三维位置、速度、跟踪误差以及控制输入信号。后处理脚本自动生成三维轨迹跟踪可视化图像、位置跟踪时域曲线、速度跟踪曲线与误差变化曲线,直观呈现不同控制策略的动态响应特性。
五、仿真结果与性能分析
5.1 三维轨迹跟踪可视化对比
三维轨迹可视化结果显示,混合 MPC-RL 控制下的无人机轨迹与移动平台参考轨迹贴合度最高,几乎无明显偏离;NMPC 跟踪效果次之,局部区域存在小幅滞后;线性 MPC 在轨迹突变处出现明显跟踪偏差;纯 RL 控制轨迹波动较大,稳态跟踪一致性较差。可视化效果直观证明混合控制策略在动态跟踪任务中具备最优轨迹复现能力。
5.2 位置跟踪性能对比
位置跟踪时域曲线表明,混合 MPC-RL 策略位置跟踪误差最小,响应速度最快,超调量极低;NMPC 稳态精度较高,但调节时间略长于混合策略;线性 MPC 误差峰值较大,抗扰动能力较弱;纯 RL 控制存在明显振荡,稳态误差收敛缓慢。在移动平台持续运动场景下,混合控制策略能够快速补偿动态偏差,保持高精度位置跟踪。
5.3 速度跟踪性能对比
速度跟踪曲线反映出各控制器的动态响应平滑性。混合 MPC-RL 速度输出平滑连续,与参考速度匹配度高,无剧烈抖动;NMPC 速度响应较为平滑,但存在轻微滞后;线性 MPC 速度波动明显,突变场景下响应滞后;纯 RL 速度曲线振荡显著,跟踪一致性差。良好的速度跟踪特性保证无人机飞行平稳性,混合策略优势显著。
5.4 综合性能评价
综合时域性能指标与可视化效果,四种控制策略性能排序为:混合 MPC-RL>NMPC>线性 MPC>纯 RL。混合 MPC-RL 兼顾高精度、快速响应与强鲁棒性,解决了传统 MPC 对模型依赖度高与纯 RL 稳定性差的问题,更适用于无人机对移动平台的动态跟踪任务。
六、结论与展望
6.1 研究结论
本文针对无人机跟踪移动平台任务,构建非线性动力学模型并设计线性 MPC、NMPC、纯 RL 与混合 MPC-RL 四种控制方案,通过 Simulink 与 MATLAB 脚本联合仿真开展系统性对比试验。试验结果表明,混合 MPC-RL 策略在三维轨迹跟踪、位置跟踪精度、速度响应平滑性与动态适应性方面均优于其他三种单一控制策略,能够有效应对移动平台时变轨迹与模型非线性带来的挑战,具备工程应用潜力。
6.2 未来展望
后续研究可进一步优化混合 MPC-RL 算法结构,提升在线求解效率;引入实际风场扰动与传感器噪声,增强仿真可信度;开展实物飞行试验,验证仿真结果的实际有效性。同时可拓展至多无人机协同跟踪移动平台场景,进一步挖掘混合控制策略在复杂无人系统任务中的应用价值。
📚第二部分——运行结果







其他仿真就不一一展示
🎉第三部分——参考文献
文章中一些内容引自网络,会注明出处或引用为参考文献,难免有未尽之处,如有不妥,请随时联系删除。(文章内容仅供参考,具体效果以运行结果为准)
🌈第四部分——本文完整资源下载
资料获取,更多粉丝福利,MATLAB|Simulink|Python|数据|文档等完整资源获取

AtomGit 是由开放原子开源基金会联合 CSDN 等生态伙伴共同推出的新一代开源与人工智能协作平台。平台坚持“开放、中立、公益”的理念,把代码托管、模型共享、数据集托管、智能体开发体验和算力服务整合在一起,为开发者提供从开发、训练到部署的一站式体验。
更多推荐


所有评论(0)