收藏必备!小白程序员必看:AI Agent的5大实用场景与核心能力解析
本文分享了AI Agent在实际项目中的5大应用场景,包括插件调用、知识库问答、多智能体协作、异步任务解析和具有记忆的智能体,并详细解析了每个场景的流程。文章强调AI Agent的核心能力在于规划、调用工具、协作和记忆,预示着AI Agent将改变人机交互方式,成为各行各业的“数字员工”。
最近在项目中,遇到一些Agent应用的场景,从一定程度上讲,AI Agent改变我们与系统的交互方式,今天也分享下,在客户实际落地的项目上,他们经常会用到的场景和能力。当然,场景和流程做了脱敏处理。
1、插件调用
用户通过自然语言向智能体提问:“帮我查询明天北京到上海的高铁票剩余情况”。智能体需要理解意图、拆解任务、调用外部数据源(12306),并将结果整理后返回给用户。
流程解析:
-
用户发出自然语言请求。
-
智能体将请求提交给LLM进行任务规划。
-
LLM拆解出步骤:先查询车次信息,再查询余票。
-
智能体通过MCP调用12306查询工具。
-
工具内部执行SQL查询、返回车次和余票。
-
智能体将结果交给LLM整合,生成最终回答返回给用户。

2、知识库问答
用户希望通过自然语言询问“深度学习的最新研究进展”,智能体需要理解意图、拆解任务、从知识库中检索相关信息,并整合成简洁的回答。
流程解析:
-
用户提问“深度学习的研究进展”。
-
LLM判断:需要从知识库检索相关政策文档。
-
智能体调用知识库(向量数据库),执行检索。
-
知识库返回相关文档片段。
-
智能体将检索结果交给LLM生成简洁回答。
-
返回给用户。

3、多智能体协作
用户通过自然语言向主智能体提问:“帮我分析公司去年的财务状况并预测今年趋势”。主智能体需要理解意图、制定策略、调用不同的专业智能体协作完成任务,最终整合结果返回给用户。
流程解析:
-
主智能体接收任务,请求LLM规划。
-
LLM建议先调用财务分析智能体,再调用趋势预测智能体。
-
主智能体依次调用两个专业智能体,各自完成内部计算。
-
主智能体将两个子结果提交给LLM,生成最终报告。
-
返回给用户。

4、异步任务解析
用户(如业务人员、数据分析师)通过前端界面上传一个或多个文件(如PDF、Word、图片等),并发起解析任务。系统需要从文件中识别并提取特定信息(如合同金额、签署日期、当事人姓名等),并将结果以结构化形式存储,供后续查询或导出。
由于文件解析和模型调用可能耗时较长(尤其是涉及大语言模型或OCR处理),系统采用异步任务机制,避免用户长时间等待同步响应。
流程解析:
-
用户通过平台创建文档解析任务。
-
提前关联好对应的工作流或智能体。
-
触发执行条件后离线执行。
-
用户通过任务ID查询结果时,异步任务中心从数据库召回解析结果并返回给用户,并通过导出查看。

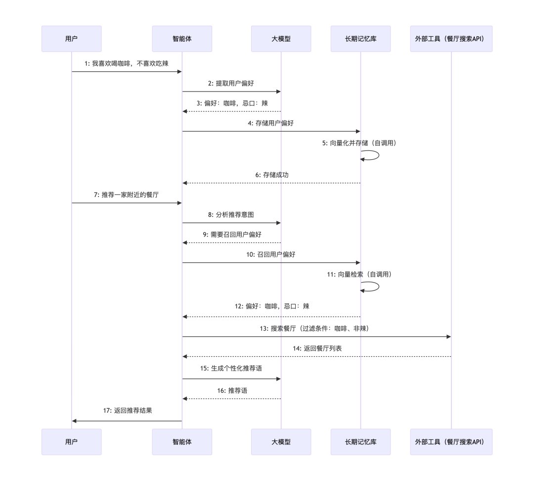
5、拥有记忆的智能体
用户希望智能助手记住自己的饮食偏好(如喜欢喝咖啡、不吃辣),并在后续请求(如餐厅推荐)中自动应用这些信息,提供个性化服务。
流程解析:
-
用户首次告知偏好,智能体通过LLM提取关键信息。
-
智能体将偏好存入长期记忆库(向量化存储)。
-
后续用户请求推荐餐厅,智能体从记忆库召回偏好。
-
智能体以偏好为过滤条件调用外部餐厅搜索工具。
-
结合LLM调用外部接口查询后生成个性化推荐返回用户。

通过以上的场景,AI Agent其实不复杂,无非就是几大核心能力:
- 规划:借助LLM拆解复杂任务并下发执行。
- 调用工具:接入外部API、MCP、知识库、数据库。
- 协作:多智能体分工合作。
- 记忆:长期存储用户偏好。
未来,AI Agent将渗透到各行各业:从个人助理到企业自动化,从智能客服到专业顾问。
它不再是简单的问答机器人,而是一个能自主行动、解决实际问题的“数字员工”。
最后
对于正在迷茫择业、想转行提升,或是刚入门的程序员、编程小白来说,有一个问题几乎人人都在问:未来10年,什么领域的职业发展潜力最大?
答案只有一个:人工智能(尤其是大模型方向)
当下,人工智能行业正处于爆发式增长期,其中大模型相关岗位更是供不应求,薪资待遇直接拉满——字节跳动作为AI领域的头部玩家,给硕士毕业的优质AI人才(含大模型相关方向)开出的月基础工资高达5万—6万元;即便是非“人才计划”的普通应聘者,月基础工资也能稳定在4万元左右。
再看阿里、腾讯两大互联网大厂,非“人才计划”的AI相关岗位应聘者,月基础工资也约有3万元,远超其他行业同资历岗位的薪资水平,对于程序员、小白来说,无疑是绝佳的转型和提升赛道。

对于想入局大模型、抢占未来10年行业红利的程序员和小白来说,现在正是最好的学习时机:行业缺口大、大厂需求旺、薪资天花板高,只要找准学习方向,稳步提升技能,就能轻松摆脱“低薪困境”,抓住AI时代的职业机遇。
如果你还不知道从何开始,我自己整理一套全网最全最细的大模型零基础教程,我也是一路自学走过来的,很清楚小白前期学习的痛楚,你要是没有方向还没有好的资源,根本学不到东西!
下面是我整理的大模型学习资源,希望能帮到你。

👇👇扫码免费领取全部内容👇👇

最后
1、大模型学习路线

2、从0到进阶大模型学习视频教程
从入门到进阶这里都有,跟着老师学习事半功倍。

3、 入门必看大模型学习书籍&文档.pdf(书面上的技术书籍确实太多了,这些是我精选出来的,还有很多不在图里)

4、 AI大模型最新行业报告
2026最新行业报告,针对不同行业的现状、趋势、问题、机会等进行系统地调研和评估,以了解哪些行业更适合引入大模型的技术和应用,以及在哪些方面可以发挥大模型的优势。

5、面试试题/经验

【大厂 AI 岗位面经分享(107 道)】

【AI 大模型面试真题(102 道)】

【LLMs 面试真题(97 道)】

6、大模型项目实战&配套源码

适用人群

四阶段学习规划(共90天,可落地执行)
第一阶段(10天):初阶应用
该阶段让大家对大模型 AI有一个最前沿的认识,对大模型 AI 的理解超过 95% 的人,可以在相关讨论时发表高级、不跟风、又接地气的见解,别人只会和 AI 聊天,而你能调教 AI,并能用代码将大模型和业务衔接。
- 大模型 AI 能干什么?
- 大模型是怎样获得「智能」的?
- 用好 AI 的核心心法
- 大模型应用业务架构
- 大模型应用技术架构
- 代码示例:向 GPT-3.5 灌入新知识
- 提示工程的意义和核心思想
- Prompt 典型构成
- 指令调优方法论
- 思维链和思维树
- Prompt 攻击和防范
- …
第二阶段(30天):高阶应用
该阶段我们正式进入大模型 AI 进阶实战学习,学会构造私有知识库,扩展 AI 的能力。快速开发一个完整的基于 agent 对话机器人。掌握功能最强的大模型开发框架,抓住最新的技术进展,适合 Python 和 JavaScript 程序员。
- 为什么要做 RAG
- 搭建一个简单的 ChatPDF
- 检索的基础概念
- 什么是向量表示(Embeddings)
- 向量数据库与向量检索
- 基于向量检索的 RAG
- 搭建 RAG 系统的扩展知识
- 混合检索与 RAG-Fusion 简介
- 向量模型本地部署
- …
第三阶段(30天):模型训练
恭喜你,如果学到这里,你基本可以找到一份大模型 AI相关的工作,自己也能训练 GPT 了!通过微调,训练自己的垂直大模型,能独立训练开源多模态大模型,掌握更多技术方案。
到此为止,大概2个月的时间。你已经成为了一名“AI小子”。那么你还想往下探索吗?
- 为什么要做 RAG
- 什么是模型
- 什么是模型训练
- 求解器 & 损失函数简介
- 小实验2:手写一个简单的神经网络并训练它
- 什么是训练/预训练/微调/轻量化微调
- Transformer结构简介
- 轻量化微调
- 实验数据集的构建
- …
第四阶段(20天):商业闭环
对全球大模型从性能、吞吐量、成本等方面有一定的认知,可以在云端和本地等多种环境下部署大模型,找到适合自己的项目/创业方向,做一名被 AI 武装的产品经理。
-
硬件选型
-
带你了解全球大模型
-
使用国产大模型服务
-
搭建 OpenAI 代理
-
热身:基于阿里云 PAI 部署 Stable Diffusion
-
在本地计算机运行大模型
-
大模型的私有化部署
-
基于 vLLM 部署大模型
-
案例:如何优雅地在阿里云私有部署开源大模型
-
部署一套开源 LLM 项目
-
内容安全
-
互联网信息服务算法备案
-
…
👇👇扫码免费领取全部内容👇👇

3、这些资料真的有用吗?
这份资料由我和鲁为民博士(北京清华大学学士和美国加州理工学院博士)共同整理,现任上海殷泊信息科技CEO,其创立的MoPaaS云平台获Forrester全球’强劲表现者’认证,服务航天科工、国家电网等1000+企业,以第一作者在IEEE Transactions发表论文50+篇,获NASA JPL火星探测系统强化学习专利等35项中美专利。本套AI大模型课程由清华大学-加州理工双料博士、吴文俊人工智能奖得主鲁为民教授领衔研发。
资料内容涵盖了从入门到进阶的各类视频教程和实战项目,无论你是小白还是有些技术基础的技术人员,这份资料都绝对能帮助你提升薪资待遇,转行大模型岗位。

这份完整版的大模型 AI 学习资料已经上传CSDN,朋友们如果需要可以微信扫描下方CSDN官方认证二维码免费领取【保证100%免费】

AtomGit 是由开放原子开源基金会联合 CSDN 等生态伙伴共同推出的新一代开源与人工智能协作平台。平台坚持“开放、中立、公益”的理念,把代码托管、模型共享、数据集托管、智能体开发体验和算力服务整合在一起,为开发者提供从开发、训练到部署的一站式体验。
更多推荐


所有评论(0)