PD-L1抑制剂BMS-202盐酸盐:线粒体功能增强与免疫激活双重机制
BMS-202(CAS号:1675203-84-5)是PD-1/PD-L1通路小分子抑制剂,通过诱导PD-L1二聚化阻断免疫检查点,IC50值为18-30nM,在A375黑色素瘤细胞中抑制活力,BMS-202盐酸盐(CAS号:2089334-95-0)提升水溶性和成药性,广泛应用于黑色素瘤、肺癌等实体瘤机制研究[1][2][3]。
研究背景
免疫检查点抑制剂(ICI)已显著改善多种恶性肿瘤患者预后,其中PD-1/PD-L1通路阻断疗法在黑色素瘤、非小细胞肺癌等领域取得突破。然而,单克隆抗体药物存在组织渗透性较差、给药方式受限、生产成本较高等局限性,促使研究人员开发小分子替代方案。小分子抑制剂具有分子量小(<1000 g/mol)、组织渗透性强、可口服给药、药代动力学可控等潜在优势[3]。
PD-L1是B7蛋白家族重要成员,与PD-1结合后传递免疫抑制信号,帮助肿瘤细胞逃避免疫攻击。2015年,PD-1/PD-L1复合物晶体结构被解析,发现GFCC’β折叠结构在相互作用区域,结合后形成4个氢键。相互作用界面存在三个关键热区:Ile134口袋、疏水侧链填充区和较浅延伸沟槽[3]。
BMS-202是从一批含联苯结构核心的小分子药物库中筛选得到的活性化合物,基于2-甲基-3-联苯甲醇骨架,能够结合PD-L1上的两个热区,诱导PD-L1二聚化[3]。
产品核心信息
BMS-202:PD-L1小分子抑制剂
BMS-202(CAS号:1675203-84-5)是联苯类小分子PD-1/PD-L1相互作用抑制剂,通过诱导PD-L1二聚化阻断免疫检查点通路。
作用机制方面,BMS-202能够结合PD-L1上的两个热区,诱导PD-L1二聚化。BMS-202插入二聚体内部形成的圆柱状疏水空腔,最终导致PD-1/PD-L1复合物解离。研究表明,BMS-202诱导二聚化的PD-L1完全掩盖了与PD-1相互作用的表面,从而有效干扰PD-1/PD-L1结合[3]。
抗肿瘤效应已在多种模型中得到验证。黑色素瘤和鼠模型中,BMS-202显示出显著抗肿瘤活性,抑制PD-1/PD-L1结合能够成功恢复T细胞中受抑制的IFN-γ产生[3]。
BMS-202盐酸盐:溶解性优化
BMS-202盐酸盐(CAS号:2089334-95-0)是BMS-202的盐型衍生物,通过成盐修饰提升水溶性和成药性。
盐型选择是药物开发关键策略。BMS-202盐酸盐通过引入盐酸基团,改善药物在水中的溶解度,有利于后续体内实验制剂开发和药代动力学研究。良好的水溶性对于注射制剂制备至关重要,可有效避免药物沉淀和给药浓度不足等问题。
核心参数对比表
BMS-202化学结构式

BMS-202盐酸盐化学结构式
作用机制与药理特性
PD-L1二聚化机制
BMS-202的独特机制在于诱导PD-L1蛋白二聚化,而非简单竞争性抑制。
结构生物学研究显示,BMS-202结合PD-L1后,促使两个PD-L1分子形成同源二聚体。BMS-202分子本身插入二聚体界面,占据关键结合位点。这种二聚化使得PD-L1的PD-1结合位点的空间构象发生改变,导致PD-1无法正常结合,从而阻断免疫抑制信号传递[3]。
与传统抗体药物不同,小分子BMS-202能够穿透细胞膜进入细胞内部。有研究使用Cy-3标记BMS-202进行细胞实验,观察到BMS-202能够进入A375黑色素瘤细胞,并定位于线粒体[1]。
抗肿瘤免疫调节
BMS-202通过恢复T细胞活性发挥抗肿瘤效应。
小鼠肺癌致癌模型实验中,BMS-202治疗显著提升肿瘤内CD3+CD8+细胞毒性T细胞比例,从6.8%±1.2%增至26.2%±3.1%(P<0.001)。同时,表达PD-1的CD8+T细胞比例降低,从77.4%±5.7%降至39.6%±3.2%(P<0.001)[2]。这些数据表明BMS-202治疗能够增强肿瘤内细胞毒性T细胞的浸润和活化。
细胞因子水平同样发生显著变化。BMS-202治疗显著升高促炎性细胞因子水平,包括IFN-γ和TNF-α,表明免疫反应增强(P<0.001)[2]。
细胞凋亡诱导
BMS-202直接抑制肿瘤细胞并诱导凋亡。
体外细胞实验显示,随着BMS-202浓度从0μM增加至40μM,细胞存活率从98.1%±1%下降至30.1%±2.4%(P<0.001),呈现明显剂量依赖性[2]。细胞凋亡分析显示,BMS-202处理组早期和晚期凋亡细胞比例显著增加,未处理组凋亡率仅为2.1%±0.17%,30mg/kg剂量组凋亡率升至35%±2.1%(P<0.001),60mg/kg剂量组达到57.6%±3.4%(P<0.001)[2]。
分子机制方面,RT-qPCR和Western Blot分析显示,BMS-202处理后促凋亡因子Bax、caspase-3、caspase-8和PARP表达上调,抗凋亡因子Bcl-2表达下调[2]。

BMS-202 抑制肿瘤细胞功能,促进细胞凋亡
线粒体功能调控
BMS-202增强线粒体功能,这一机制与传统认识形成有趣对比。
A375黑色素瘤细胞实验中,BMS-202增加线粒体基因MT-CO1和MT-ND4表达水平,线粒体呼吸链复合物I和IV表达上调,ATP水平显著增加(P<0.01)[1]。这些结果表明BMS-202可能通过促进关键呼吸链复合物表达和ATP产生来增强线粒体功能。
为验证这一意外发现,研究者使用丙酮酸载体抑制剂GW进行阻断实验。GW有效抑制BMS-202诱导的线粒体功能增强,降低线粒体呼吸链复合物和ATP水平[1]。同时,GW促进BMS-202诱导的细胞凋亡。
这一发现提出了重要问题:BMS-202引起的细胞凋亡增加和肿瘤活性抑制,与其同时增强线粒体功能之间是否存在因果关系?一种可能的解释是,线粒体PD-L1调节线粒体功能并与细胞活力相关,但确切作用和潜在机制尚未完全阐明[1]。

BMS-202 增强线粒体功能
研发进程与临床前研究
黑色素瘤模型研究
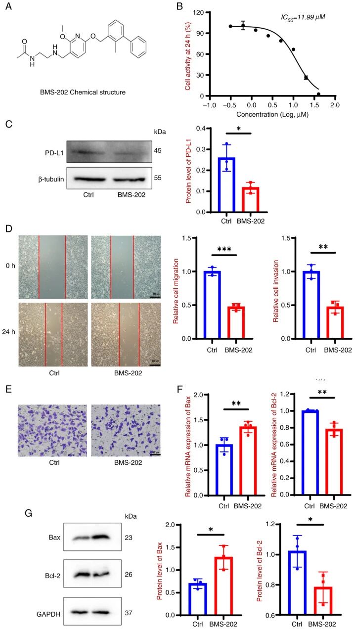
Molecular Medicine Reports期刊2025年发表的研究系统评估了BMS-202对A375黑色素瘤细胞的作用[1]。
细胞活力实验中,BMS-202抑制A375细胞活力。后续实验选择5μM浓度处理24小时。Western Blot显示BMS-202降低A375细胞中PD-L1表达水平。肿瘤细胞功能分析表明,BMS-202显著降低细胞迁移和侵袭能力。
线粒体功能研究揭示BMS-202的复杂机制。BMS-202增加线粒体基因表达,上调线粒体呼吸链复合物,增加ATP水平。细胞定位实验显示,Cy-3标记的BMS-202能够进入A375细胞并定位于线粒体。免疫荧光分析表明,BMS-202与线粒体内PD-L1特异性结合[1]。
GW抑制剂实验进一步验证线粒体途径。GW抑制BMS-202诱导的线粒体功能增强,同时促进BMS-202诱导的细胞凋亡[1]。
体内实验验证GW增强对BMS-202诱导的肿瘤增殖抑制作用。裸鼠异种移植模型显示,GW显著增强BMS-202对肿瘤增殖的抑制作用。Ki-67免疫组化分析显示,BMS-202治疗显著降低Ki-67阳性细胞率,与GW联合给药进一步降低Ki-67阳性率[1]。
肺癌模型研究
Cancer Management and Research期刊2025年发表的研究评估BMS-202对C57BL/6小鼠肺癌致癌模型的作用[2]。
体外实验使用CMT167肺癌细胞系和HDF正常对照细胞。MTT法评估不同浓度BMS-202对细胞活力影响。结果显示,CMT167细胞活力随BMS-202浓度增加而下降,0μM时活力约98.1%±1%,40μM降至30.1%±2.4%(P<0.001)[2]。相比之下,HDF对照细胞对所有测试浓度BMS-202敏感性较低,表明BMS-202对CMT167癌细胞选择性更强。
体内实验采用C57BL/6小鼠皮下肿瘤模型。治疗组每日口服灌胃BMS-202,剂量分别为30mg/kg和60mg/kg。结果显示,未处理对照组平均肿瘤重量为884.75±53.3mg,BMS-202 30mg/kg治疗组降至609±41.5mg,60mg/kg治疗组降至371.88±47.5mg(P<0.001)[2]。肿瘤生长抑制率分别为31.6%和57.97%。
流式细胞术分析肿瘤浸润淋巴细胞。CD3+CD8+细胞毒性T细胞比例从未处理组的6.8%±1.2%增至BMS-202 60mg/kg治疗组的26.2%±3.1%(P<0.001)[2]。

BMS-202对肺癌可能有治疗潜力
小分子抑制剂研发进展
Cancer Biology and Medicine期刊2024年发表的综述系统总结了靶向免疫检查点的小分子药物研发进展[3]。
综述指出,基于BMS-202起始点,一系列苯并[d]异噻唑衍生物被开发,表现出抑制PD-1/PD-L1相互作用更优效果,且对T细胞毒性低于BMS-202[3]。
除BMS-202外,多个小分子PD-1/PD-L1抑制剂进入临床开发。CA-170是双靶点小分子(靶向PD-L1和VISTA),是首个进入临床试验的口服小分子ICI。2016年I期临床试验显示,CA-170在实体瘤和淋巴瘤患者中激活外周血T细胞,最大耐受剂量达1200mg每日两次[3]。
YPD-29B是PD-1/PD-L1口服抑制剂,有效诱导PD-L1内化和溶酶体介导的降解[3]。YPD-29B在促进PD-L1二聚化和安全性方面表现出较BMS-202更优活性。YPD-30(IMMH-010)是YPD-29B的酯化产物,已在中国进入I期临床试验[3]。
INCB086550是口服PD-1/PD-L1相互作用抑制剂,选择性结合PD-L1类似抗PD-L1单抗的位点,阻碍下游通路[3]。I期临床研究显示,晚期实体瘤患者接受INCB086550治疗的客观缓解率为11.8%,疾病控制率为19.1%。
常见问题FAQ
Q:BMS-202和BMS-202盐酸盐有什么区别?
A: BMS-202盐酸盐是BMS-202的盐型衍生物,通过成盐修饰提升水溶性。
BMS-202(2-甲基-3-联苯甲醇骨架)和BMS-202盐酸盐在分子结构和作用机制上相同,都是PD-L1小分子抑制剂,诱导PD-L1二聚化阻断免疫检查点。主要差异在于溶解性:盐酸盐形式水溶性显著提升,有利于注射制剂制备[3]。
Q:BMS-202推荐实验剂量是多少?
A: 体外实验推荐5-40μM,体内实验推荐30-60mg/kg。
体外实验:细胞实验中,BMS-202常用浓度范围5-40μM。A375黑色素瘤细胞研究中采用5μM处理24小时[1]。CMT167肺癌细胞研究中采用5、10、20、40μM处理48小时[2]。
体内实验:小鼠实验中,BMS-202常用剂量30-60mg/kg。C57BL/6小鼠肺癌模型采用每日口服灌胃30mg/kg或60mg/kg,治疗周期21天[2]。
Q:BMS-202的线粒体功能增强机制是什么?
A: BMS-202进入线粒体并与线粒体PD-L1结合,可能调控线粒体功能。
A375细胞实验显示,Cy-3标记BMS-202进入细胞并定位于线粒体,免疫荧光分析显示BMS-202与线粒体内PD-L1结合[1]。BMS-202增加线粒体基因表达,上调线粒体呼吸链复合物,增加ATP水平。
线粒体PD-L1可能调节线粒体功能并与细胞活力相关,但确切作用和潜在机制尚未完全阐明[1]。靶向线粒体途径可能增强BMS-202抗肿瘤作用。
参考文献
[1] Mary Mary. Direct effects of the small molecule PD-L1 inhibitor BMS-202 on A375 melanoma cells: Anti-tumor activity accompanied by increased mitochondrial function. Molecular Medicine Reports, 2025.
[2] Rajab MF, Shareef AA, Smail SW, Abdulqadir SZ, Jalal KF, Janson C, Abdolmaleki A, Ghayour MB. Targeting PD-L1 with BMS-202 Enhances Antitumor Cytokine and Cytotoxic T-Lymphocyte Responses in C57BL/6 Mouse Lung Carcinogenesis. Cancer Management and Research, 2025, 17:3087–3101.
[3] Chen L, Zhao X, Liu X, Ouyang Y, Xu C, Shi Y. Development of small molecule drugs targeting immune checkpoints. Cancer Biology and Medicine, 2024.
免责声明
本文内容基于公开发表的科学研究数据,仅供实验室科研人员和大学相关学科师生参考,不构成任何医疗建议或产品推荐。实验设计需根据具体研究目的和实验模型进行调整,并遵守所在机构的实验伦理规范。
AtomGit 是由开放原子开源基金会联合 CSDN 等生态伙伴共同推出的新一代开源与人工智能协作平台。平台坚持“开放、中立、公益”的理念,把代码托管、模型共享、数据集托管、智能体开发体验和算力服务整合在一起,为开发者提供从开发、训练到部署的一站式体验。
更多推荐



所有评论(0)