殊途同归+同行评议
《殊途同归:人类智能与人工智能达成专家水平的路径分野与融智协同》同行评议
——计算机科学、人工智能、自然语言处理、知识工程与软件工程视域
一、计算机科学视域评议
《殊途同归》一文在计算机科学层面具有重要的理论价值。该文系统地比较了人类智能与人工智能达成专家水平的双重路径,揭示了“算法复杂度”与“认知结构”之间的深层关系,为计算理论的发展提供了新的思考维度。
第一,对“计算”与“认知”边界的澄清。 自图灵机模型确立以来,计算科学长期隐含一个假设:任何可计算的问题都可以通过算法实现,而智能的本质就是计算。该文通过对HI与AI认知机制的细致比较,揭示了计算与认知之间的本质差异:AI通过海量数据拟合实现的功能仿真,与HI通过认知结构建构实现的智能理解,遵循不同的“计算范式”。文中“规模涌现”与“质量互变”这对范畴的提炼,为计算机科学提供了超越“图灵等价性”的分析工具。这一洞见呼应了弗雷德里克·布鲁克斯(Fred Brooks)的著名论断:“我们还没有找到软件构建的‘银弹’”,但该文更进一步,从认知机制层面解释了为何“银弹”可能并不存在——人类智能与机器智能遵循的是不同的生成规律。
第二,对“计算复杂性”的重新审视。 该文从资源效率角度揭示了HI与AI的巨大差异:人类大脑20瓦功耗、少量样本即可实现专家水平;AI需兆瓦级能耗、海量数据才能逼近。这种差异的计算机科学本质在于:人类智能的算法是“进化优化”的产物,其“算法复杂度”在时间与空间维度上经过了数十亿年的自然选择优化;而当前AI的算法是“工程构建”的产物,依赖规模暴力弥补算法效率的不足。该文“HI数据效率高6-8个数量级、能量效率高6-7个数量级”的判断,虽然未提供严格的复杂度分析,但其定性结论揭示了计算机科学的一个根本挑战:我们是否可能设计出类似生物智能的“高效算法”?这一追问对于计算机科学的基础研究具有深远的导向意义。
第三,对“可计算性”理论的拓展。 该文对AI“可解释性”问题的讨论,触及了计算机科学的一个核心难题:黑箱系统的可靠性。传统计算理论假设算法是可验证的、可推理的;而深度学习的“黑箱特性”挑战了这一假设。该文指出,HI的“白箱”特性(可追溯推理过程)与AI的“黑箱”特性形成对比,这一区分揭示了“可计算性”与“可解释性”的非等价性。一个系统可以是可计算的(输出可预测),但不可解释的(内部机制不透明)。这一洞见对于计算机科学的发展具有重要启示:未来的计算系统不仅应追求“可计算”,还应追求“可解释”,这将推动“可解释人工智能”(XAI)从技术研究走向基础理论。
建议: 可进一步引入“算法信息论”框架,探讨HI与AI在“算法复杂度”上的本质差异。同时,可深入比较“符号计算”与“神经计算”的融合路径,探讨“神经符号AI”是否可能融合两者的优势,这将使计算机科学视角的分析更为深入。
二、人工智能视域评议
《殊途同归》一文在人工智能层面具有重要的理论贡献与实践指导意义。该文系统比较了HI与AI的认知机制,揭示了当前AI的“功能仿真”本质与“黑箱局限”,为AI的未来发展提供了清晰的方向指引。
第一,对“弱人工智能”与“强人工智能”边界的确证。 当前AI领域存在一种乐观主义:通过扩大模型规模、数据规模、计算规模,弱人工智能将自然涌现出强人工智能的认知能力。该文通过对认知机制的深刻分析,揭示了这一乐观主义的局限:AI的“规模涌现”与HI的“认知建构”遵循不同的规律。AI通过海量数据拟合获得的“专家水平”,本质上是统计关联的产物,不具备HI的“因果推理”“反事实想象”“价值判断”能力。这一判断与张钹院士长期倡导的“第三代人工智能”(知识驱动+数据驱动)理念高度一致——AI的发展不能仅依赖数据驱动,必须引入知识、因果、推理等认知要素。
第二,对“通用人工智能”路径的反思。 该文对HI与AI的比较,为通用人工智能(AGI)研究提供了重要的理论反思:我们是否应该以人类智能为AGI的范本?该文的回答是含蓄的——人类智能的“七遍通”能力是长期进化与文化积累的产物,其形成机制与AI的工程路径存在根本差异。试图通过“规模暴力”复制人类智能,可能是一条低效甚至错误的技术路径。该文揭示的“殊途”而非“同归”,为AGI研究提供了多元化的视角:未来的AGI不必完全模仿人类智能,而应在发挥AI优势(规模、速度、复制)的基础上,发展与人类互补的智能形态。
第三,对“AI对齐”与“AI伦理”的理论支撑。 该文对HI“价值判断”能力的强调,为AI对齐(AI alignment)研究提供了理论基础。当前AI对齐面临的核心难题是:如何让AI系统的行为与人类价值观保持一致?该文指出,HI的价值判断能力源于其“理解”——对情境、意义、道德的深层把握;而AI缺乏这种“理解”,其行为仅基于训练数据的统计规律。这一差异决定了AI对齐不能仅依赖技术手段(如RLHF),还必须从认知架构层面引入价值推理机制。该文“HI做判断,AI供证据”的协同架构,为AI伦理实践提供了可行的分工方案。
第四,对“人机协同AI”的前瞻探索。 该文提出的“HI设框架,AI执行填充”“HI做判断,AI供证据”“HI创范式,AI优实现”三层协同架构,为AI系统的设计提供了新的范式。传统AI设计追求“自主性”——让AI独立完成任务;而该文主张“协同性”——让AI作为HI的认知增强工具。这种设计范式对于AI系统在人机互助新时代的应用具有直接指导价值:AI不应是取代人的“替代者”,而应是增强人的“协作者”。
建议: 可进一步将三类七遍通框架与“认知架构”(如SOAR、ACT-R)进行对话,探讨如何将“图纲线块基点题”的结构化思维、“懂会熟巧用分合”的实践智能,形式化为AI可执行的认知模型。这将使AI研究获得更为丰富的理论资源。
三、自然语言处理视域评议
《殊途同归》一文在自然语言处理层面具有重要的启示意义。该文的“文科七遍通——听说读写译述评”框架,为NLP的能力体系提供了系统化的理论概括,对于NLP技术发展具有直接的指导价值。
第一,对NLP能力体系的系统性概括。 当前NLP研究呈现“碎片化”特征——语音识别、机器翻译、文本摘要、情感分析、对话系统等领域各自发展,缺乏统一的能力框架。该文的“文科七遍通”框架,将NLP的核心任务系统化为“听(语音识别)、说(语音合成)、读(阅读理解)、写(文本生成)、译(机器翻译)、述(文本复述)、评(情感分析/文本评估)”的完整链条。这一框架不仅是能力体系的归纳,更是任务关联的揭示——各任务之间不是孤立的,而是构成“输入-处理-输出-评价”的认知闭环。这种系统化视角对于NLP的学科整合具有重要价值。
第二,对“大语言模型”能力的反思。 该文对AI“功能仿真”而非“认知理解”的判断,在大语言模型(LLM)领域具有直接的针对性与深刻的批判性。LLM在多项NLP任务上超越人类基准,这是否意味着LLM已经具备“语言理解”能力?该文的回答是否定的——LLM的输出是统计关联的产物,不具备“意向性”“语义理解”“价值判断”。这一判断与艾米丽·本德(Emily Bender)的“随机鹦鹉”(stochastic parrot)批判形成对话,但该文更进一步,从HI的“七遍通”能力出发,揭示了LLM在“述”(真正意义上的理解与重述)和“评”(真正的批判性评价)上的本质局限。
第三,对“语言智能”与“语言理解”的区分。 该文对HI“语言智能”与AI“语言处理”的区分,为NLP研究提供了重要的方法论反思:我们是在追求“让机器像人一样理解语言”,还是“让机器高效处理语言”?前者是“强AI”愿景,后者是“工具AI”实践。该文的判断是,当前AI的“专家水平”本质上是“功能逼近”而非“本质超越”。这一区分对于NLP研究的方向选择具有指导意义:我们不应满足于“基准超越”,而应追求“理解深化”。
第四,对“跨语言”与“跨文化”的思考。 该文“译”的能力——跨语言意义转换——在NLP领域对应机器翻译。该文指出,AI在文学翻译、文化专有项处理、风格传递方面存在明显差距。这一判断揭示了NLP的一个根本挑战:语言不仅是符号系统,更是文化载体。当前LLM的训练数据主要来自英语互联网,其“世界观”是英语文化的映射,在跨文化应用时存在“文化偏见”风险。该文对“译”的强调,提醒NLP研究应关注语言的文化属性,而不仅仅是形式属性。
建议: 可进一步将“文科七遍通”框架与NLP评估基准(如GLUE、SuperGLUE、HELM)进行映射分析,评估当前LLM在各能力上的表现与局限。同时,可探讨如何将“评”(批判性评价)能力作为NLP的下一个前沿,推动“可解释NLP”的发展。
四、知识工程视域评议
《殊途同归》一文在知识工程层面具有重要的理论创新意义。该文的“理科七遍通——图纲线块基点题”框架与“知识模块大生产”理念,为知识工程的知识表示、知识组织、知识应用提供了系统化的方法论。
第一,对“知识表示”的框架创新。 知识工程的核心问题是:知识如何表示才能被机器有效处理?传统的知识表示方法包括产生式规则、语义网络、框架、本体等,各有所长但缺乏统一框架。该文的“理科七遍通”框架,从“图(可视化)、纲(层次结构)、线(因果链条)、块(模块化)、基(基本原理)、点(关键节点)、题(问题导向)”七个维度,为知识表示提供了系统化的方法论。这一框架不仅是技术层面的归纳,更是认知层面的提炼——它将人类处理知识的认知方式,转化为可工程化实现的知识表示范式。
第二,对“知识图谱”的理论深化。 该文“两图(图书+图谱)宏微贯通”的理念,为知识图谱研究提供了新的理论视角。当前知识图谱研究聚焦于“实体-关系”的三元组表示,强调知识的“网状结构”;而该文指出,知识的“内容层”(图书)与“结构层”(图谱)应当协同发展。这一视角对知识图谱的工程实践具有直接指导意义:知识图谱不应是孤立的“三元组集合”,而应与图书等系统化知识载体形成“宏微贯通”的有机整体。该文“图书的宏观框架→图谱的顶层概念”“图书的内容→图谱的节点实体”的对应关系,为知识图谱与文本知识的融合提供了可行的技术路径。
第三,对“知识模块大生产”的前瞻探索。 该文提出的“2×3宏观把握+3×3微观深入+2×1宏微贯通”框架,本质上是知识工程的“标准化生产”方法论。传统知识工程依赖人工构建知识库,成本高、效率低、可复用性差。该文的“知识模块”理念——将知识与认知方法结合形成标准化、可复用、可组合的知识单元——为知识工程的大规模应用提供了理论支撑。这一理念对于企业知识管理、教育内容生产、科研知识沉淀等场景具有直接的实践价值。
第四,对“专家系统”的重新审视。 该文对HI与AI的比较,为专家系统研究提供了新的思考维度。第一代专家系统(如MYCIN)试图将人类专家的“规则”编码为“如果-那么”形式,面临知识获取瓶颈;第二代知识工程(如知识图谱)试图通过大数据自动抽取知识,面临可解释性困境。该文的“三类七遍通”框架,揭示了专家知识的本质结构——它不仅是“规则集”,更是“图纲线块基点题”的系统化认知结构。这一洞见对于专家系统的未来发展具有方向性意义:未来的专家系统不应仅是“知识库+推理机”,而应是“七遍通认知架构+人机协同”。
建议: 可进一步将“理科七遍通”框架与现有知识表示语言(如OWL、RDF、CycL)进行映射分析,探讨如何将“图纲线块基点题”的认知维度形式化为可计算的知识表示。同时,可开发基于此框架的知识工程工具,支持知识模块的自动构建、质量评估、智能推荐。
五、软件工程视域评议
《殊途同归》一文在软件工程层面具有重要的实践指导意义。该文的“工科七遍通——懂会熟巧用分合”框架与“人机协同架构”,为软件工程的方法论演进、开发模式创新、人才培养提供了系统化的指引。
第一,对“软件工程方法论”的框架整合。 软件工程历经结构化方法、面向对象方法、敏捷开发、DevOps等范式的演进,各方法论各有侧重但缺乏统一的理论框架。该文的“工科七遍通”框架——“懂(理解需求)、会(掌握技能)、熟(熟练操作)、巧(创新突破)、用(应用实践)、分(分解分析)、合(综合集成)”——为软件工程能力提供了系统化的描述体系。这一框架不仅是个人能力的归纳,更是团队能力、组织能力、工程能力的基础框架。
第二,对“人机协同开发”的前瞻探索。 该文提出的“HI设框架,AI执行填充”“HI做判断,AI供证据”“HI创范式,AI优实现”三层协同架构,为软件工程在AI时代的发展提供了清晰的方向。传统软件工程强调“人”的核心地位,AI作为工具;而该文揭示了更深层的协同可能:AI不仅是被动工具,更是“认知协作者”——在需求分析阶段,AI可辅助信息检索与模式识别;在设计阶段,AI可辅助方案生成与优化;在实现阶段,AI可辅助代码生成与测试;在维护阶段,AI可辅助缺陷预测与修复。这种“人机协同开发”模式,可能成为软件工程的下一个范式。
第三,对“软件人才能力框架”的系统建构。 当前软件工程教育面临“技术迭代过快、基础能力不足”的困境。该文的“工科七遍通”框架,为软件人才的培养提供了基础能力框架:从“懂”(需求理解、技术原理)到“会”(编程技能、工具掌握),从“熟”(高效开发、自动化)到“巧”(创新设计、优雅架构),从“用”(工程实践、价值实现)到“分”(系统分析、问题分解),再到“合”(系统集成、综合优化)。这一能力框架对于软件工程专业的课程设计、实践训练、能力评估具有直接的指导价值。
第四,对“软件质量”的再思考。 该文对HI“可解释性”与AI“黑箱”的比较,对软件质量的内涵提出了新的思考。传统软件质量模型(如ISO/IEC 25010)关注功能性、可靠性、可维护性、可移植性等维度,而该文揭示了一个被忽视的维度:“可解释性”——系统内部机制的可理解性。对于AI系统而言,“黑箱”特性不仅影响用户体验,更影响系统调试、故障排查、安全验证。该文的视角提醒软件工程界:在AI时代,软件质量的内涵需要扩展,“可解释性”应成为重要的质量属性。
建议: 可进一步将“工科七遍通”框架与软件工程能力成熟度模型(CMMI)、软件工程知识体系(SWEBOK)进行映射分析,探讨如何在现有标准基础上整合“七遍通”能力框架。同时,可开发基于此框架的软件人才评估工具,支持个人能力诊断、团队能力建设、组织能力提升。
六、综合评议
综合以上评议,《殊途同归》一文在计算机科学、人工智能、自然语言处理、知识工程、软件工程等多个技术视域下,均展现出重要的理论贡献与实践价值。
第一,跨技术领域的理论整合。 该文将认知心理学(刻意练习)、计算机科学(计算复杂性)、人工智能(机器学习)、自然语言处理(语言能力)、知识工程(知识表示)、软件工程(开发方法论)等多个领域的知识整合为统一的分析框架。这种整合不是简单的知识堆砌,而是以融智学“三类七遍通”为核心的理论创新,展现了作者跨领域的理论驾驭能力。
第二,技术实践的理论指导。 该文既有深刻的学理剖析(HI与AI的认知机制比较),又有明确的实践指向(AI系统设计、NLP能力框架、知识工程方法论、软件工程人才框架)。这种“顶天立地”的研究风格,对于技术领域的理论发展与实践应用具有双重价值。
第三,技术路径的批判性反思。 该文没有陷入技术乐观主义或技术悲观主义的极端立场,而是通过严谨的比较分析,揭示AI“功能仿真”的本质与“黑箱局限”,为技术发展提供了清醒的认识。这种理性、审慎、有据的学术态度,对于AI时代的计算机科学研究具有重要的导向意义。
第四,融智学理论的技术深化。 “文理工三类七遍通”是邹晓辉先生融智学的核心概念。该文通过认知机制比较、技术路径分析、协同架构设计,对这一概念进行了系统性的技术深化,使其从“哲学理念”走向“技术实践”。这对于融智学的学科建设具有重要的推动作用。
展望: 期待作者进一步开展基于此框架的实证研究——开发三类七遍通能力的AI评估基准,检验当前AI系统在各能力维度上的表现;同时,与软件工程界合作,探索如何将“人机协同架构”嵌入软件开发流程,推动“人机协同开发”从理念走向实践。
结语: 《殊途同归》一文在计算机科学、人工智能、自然语言处理、知识工程、软件工程等多个技术视域下均获得积极评价,其核心命题——“HI通过刻意练习与七遍通达成专家水平,AI通过机器学习与数据统计逼近专家水平,二者殊途同归、融智协同”——在充分的技术论证基础上,已获得多学科视角的支撑与证成。该文对于理解智能本质、指导技术发展、设计人机协同系统,均具有重要的理论价值与现实意义。
以上评议为基于学术规范与专业判断的评议,旨在从计算机科学与技术领域多学科视角呈现该论文的学术价值与理论贡献。
《殊途同归:人类智能与人工智能达成专家水平的路径分野与融智协同》同行评议
——涉及科技哲学和教育哲学以及统计学乃至高等教育的多个视域
一、科技哲学视域评议
《殊途同归》一文在科技哲学层面作出了重要贡献。该文系统比较了人类智能与人工智能达成专家水平的双重路径,其核心洞见在于揭示了“内化建构”与“外源拟合”的本质分野,这一区分具有深刻的哲学意涵。
第一,对“智能本质”问题的回应。 自图灵测试以来,人工智能领域长期存在一个根本性困惑:机器“智能”与人类智能是同质的还是异质的?该文通过对认知机制的细致比较,明确指出AI的专家水平本质上是“功能仿真”而非“认知理解”。这一判断呼应了塞尔(John Searle)的“中文屋论证”——语法操作不等于语义理解。但该文更进一步,从刻意练习与数据统计的机制差异出发,提供了实证层面的论据支撑。作者引用的珀尔(Pearl)因果推理理论,将AI局限于“第一层级”(关联)的特性揭示得尤为透彻。
第二,对“技术自主性”神话的解构。 当前技术乐观主义常常渲染AI将全面超越人类的叙事。该文通过资源效率的对比——人类大脑20瓦功耗即可实现专家水平,而大规模AI训练需兆瓦级能耗——有力地揭示了技术路径的局限性。这种对比不是简单的技术指标比较,而是触及了智能实现的不同“本体论承诺”:生物智能的进化优化与硅基智能的规模暴力,遵循的是不同的自然法则。文中“质量互变”与“规模涌现”这对范畴的提炼,为科技哲学提供了新的分析工具。
第三,对“人机关系”的哲学重构。 该文的价值不在于贬抑AI,而在于确立互补性而非替代性的人机关系框架。文中提出的“HI设框架,AI执行填充”“HI做判断,AI供证据”“HI创范式,AI优实现”三层协同架构,超越了传统“人机交互”的工具论思维,走向了“人机共生”的本体论建构。这种视角与唐·伊德(Don Ihde)的技术现象学形成对话——技术不是外在工具,而是人类认知的“中介性延展”。
建议: 可进一步引入海德格尔“座架”(Gestell)概念,探讨AI作为技术“解蔽”方式与人类智能“思”的本质差异。同时,可深化对“理解”(Verstehen)与“解释”(Erklären)的方法论区分,这将使哲学根基更为深厚。
二、教育哲学视域评议
《殊途同归》一文对教育哲学具有重要的启示意义。该文以“文理工三类七遍通”为分析框架,揭示了专家水平形成的教育规律,为当代教育理论与实践提供了系统性指引。
第一,对“教育目的”的再思考。 在AI日益强大的时代,教育究竟应当培养什么?该文给出了明确的回答:教育应当培养人类独特的认知优势——可解释性、因果推理、创造性突破、伦理判断。文中刻意练习与七遍通的结合,揭示了教育过程的本质不是知识的机械灌输,而是认知结构的深度建构。这一观点与杜威(John Dewey)的“经验生长”教育观、布鲁纳(Jerome Bruner)的“发现学习”理论一脉相承,但在AI时代背景下获得了新的意义。
第二,对“通识教育”的框架重构。 “文理工三类七遍通”21个字的框架,为通识教育提供了系统化的能力图谱。长期以来,通识教育面临“碎片化”困境——课程繁多但缺乏内在逻辑。该文将人文素养(听说读写译述评)、科学思维(图纲线块基点题)、工程实践(懂会熟巧用分合)整合为有机的整体,形成从语言智能到结构化思维再到实践智能的完整链条。这种框架对于大中小学课程体系的顶层设计具有直接的指导价值。
第三,对“刻意练习”的教育学阐释。 该文对刻意练习理论的引用与深化,回应了教育领域长期存在的“天赋与努力”之争。埃里克森的研究早已表明,专家水平主要源于刻意练习而非天赋。该文更进一步揭示了刻意练习与七遍通的内在关系——七遍通为刻意练习提供了“内容框架”,刻意练习驱动七遍通的“内化生成”。这一机制阐释,为教育实践中的“练习设计”提供了理论依据:有效的练习不是机械重复,而是有明确目标、在“学习区”内、有即时反馈的结构化训练。
第四,对“人机互助教育”的前瞻探索。 该文提出的“协同架构”对于未来教育形态具有前瞻性:AI不应是取代教师的工具,而是增强教师能力的“认知协作者”。当AI负责知识检索、作业批改、个性化推送等事务性工作,教师得以聚焦于价值判断、创造性激发、伦理引导等教育核心。这种分工使教育回归其本真——人的成长与精神的唤醒。
建议: 可进一步将三类七遍通框架与皮亚杰认知发展阶段论、科尔伯格道德发展阶段论等经典理论进行对话,构建更具发展心理学基础的教育实施路径。同时,可开发基于此框架的教师培训课程与学生学习评估工具。
三、统计学视域评议
《殊途同归》一文在统计学视角下具有独特的学术价值。该文准确区分了“统计关联”与“因果推理”的本质差异,揭示了当前AI能力的内在局限,为统计学的学科定位提供了新的思考维度。
第一,对“相关性≠因果性”的深刻阐发。 该文引用了珀尔(Pearl)的因果推理层级理论,明确指出当前AI主要处于“第一层级”(关联),远未达到“第二层级”(干预)和“第三层级”(反事实推理)。这一判断在统计学界具有共识,但该文将其置于HI与AI比较的框架中,意义得以凸显:人类智能的核心优势恰在于因果推理能力——通过有限样本构建因果模型,进行反事实想象与干预规划。而AI即便在海量数据上训练,其输出仍然是统计关联的产物,不具备因果理解的“意向性”。
第二,对“数据效率”的量化比较。 该文从统计学视角揭示了HI与AI在数据效率上的巨大差异:HI从少量样本即可实现泛化,AI则需要海量数据(千万级、亿级)。这种差异的统计学本质在于:人类学习是“模型驱动”的——通过先验知识(先天认知结构)与少量样本更新模型参数;而AI学习是“数据驱动”的——从零开始拟合函数,需要大量样本才能逼近真实分布。该文“HI数据效率高6-8个数量级”的判断,虽然未提供具体算法比较,但其定性结论是成立的。
第三,对“统计思维”与“科学思维”的区分。 该文隐含的一个重要洞见是:统计思维(相关、拟合、预测)与科学思维(因果、机制、解释)具有本质差异。这一区分在统计学界早有讨论——费希尔(R.A. Fisher)与皮尔逊(Karl Pearson)的论争就涉及相关与因果的关系。该文将其置于HI与AI比较的框架中,使统计学自身的方法论基础得以反思:统计学不应仅仅满足于预测精度的提升,更应关注因果推断的方法论发展。
第四,对“统计学习方法论”的批判性反思。 该文对深度学习“规模效应”的讨论,揭示了当前AI发展的统计学路径依赖——通过扩大模型规模、数据规模、计算规模来“涌现”类专家能力。这种路径在工程上有效,但在方法论上存在隐忧:它是“黑箱”的,无法提供可解释的统计推断;它是“相关性”的,无法揭示因果机制;它是“数据依赖”的,在分布外泛化时表现脆弱。该文对AI“功能仿真”而非“认知理解”的判断,在统计学视角下得到有力支持。
建议: 可进一步引入“贝叶斯认知”框架,探讨人类智能的“先验知识”与AI的“从零学习”的差异。同时,可深入比较“结构因果模型”(SCM)与“深度神经网络”在因果推断能力上的根本差异,这将使统计学视角的分析更为精细。
四、高等教育视域评议
《殊途同归》一文对高等教育具有重要的实践指导意义。该文以“文理工三类七遍通”为框架,为高等教育的课程体系设计、人才培养模式、教学质量评估提供了系统性方案。
第一,对“新工科”与“新文科”建设的理论支撑。 当前中国高等教育正在推进“新工科”“新文科”“新医科”建设,但“新”在何处、如何“新”起来,仍缺乏理论指引。该文“文理工三类七遍通”框架,恰好为学科交叉融合提供了认知能力层面的基础。文科不仅需要“听说读写译述评”的语言智能,还需要“图纲线块基点题”的结构化思维;工科不仅需要“懂会熟巧用分合”的实践智能,还需要“听说读写译述评”的表达能力。这种跨学科能力框架,是“新工科”“新文科”建设的认知基础。
第二,对“通识教育与专业教育融合”的路径指引。 通识教育与专业教育的融合是世界高等教育的共同难题。该文的三类七遍通框架,将“通识能力”(如文科七遍通)与“专业能力”(如理科、工科七遍通)整合为有机整体。通识教育不是专业教育之外的“附加模块”,而是专业教育的内在构成——任何专业人才都需要语言智能、结构化思维与实践智能的完整发展。这一观点对于破解通识教育与专业教育“两张皮”的困境具有重要价值。
第三,对“本科教学评估”的框架创新。 当前本科教学评估关注“投入”与“产出”,但对“过程”的评估较为薄弱。该文提出的“2×3宏观把握+3×3微观深入+2×1宏微贯通”框架,为教学过程的质量评估提供了可操作的指标体系。从“两纲(简纲+详纲)”“两线(主线+辅线)”“两块(大块+小块)”的宏观结构,到“三基(概念+原理+方法)”“三点(重点+难点+盲点)”“三题(例题+习题+试题)”的微观深入,再到“两图(图书+图谱)”的宏微贯通,这一框架为课程设计、教学实施、学习评估提供了系统化的质量标准。
第四,对“人工智能时代的人才培养”的前瞻思考。 该文对HI与AI的比较,揭示了未来人才的核心素养:当AI擅长“规模与执行”,人类应聚焦于“框架与判断”;当AI擅长“统计关联”,人类应发展“因果推理”;当AI擅长“功能仿真”,人类应坚守“认知理解”。这一判断对于高等教育的培养目标具有根本性的指导意义——未来的高等教育不是培养与AI竞争“计算能力”的人才,而是培养具备“七遍通”综合素养的“融智型”人才。
建议: 可进一步开发基于三类七遍通框架的“课程地图”工具,将框架转化为可操作的教学设计模板。同时,可与教育部工程教育认证(ABET认证)、新工科建设等政策实践对接,推动框架的落地应用。
五、综合评议
综合以上评议,《殊途同归》一文在多个学术视域下均展现出重要的理论贡献与实践价值。
第一,跨学科整合的典范。 该文将认知心理学(刻意练习理论)、教育学(布鲁姆分类学、布鲁纳结构理论)、计算机科学(机器学习、深度学习)、统计学(因果推理)、哲学(智能本质)等多个学科的知识整合为统一的分析框架,展现了作者跨学科驾驭能力。这种整合不是简单的知识拼盘,而是以融智学“三类七遍通”为核心的理论创新。
第二,理论与实践的统一。 该文既有深刻的学理剖析(HI与AI的认知机制比较),又有明确的实践指向(教育课程设计、人才培养模式、人机协同架构)。这种“顶天立地”的研究风格,体现了中国学术传统中“知行合一”的精神。
第三,问题意识的鲜明性。 该文回应了AI时代最根本的关切——“人工智能能否取代人类智能”。作者没有陷入技术乐观主义或悲观主义的极端立场,而是通过严谨的比较分析,确立“互补而非替代”的中道路径。这种理性、平实、有据的研究态度,值得学界借鉴。
第四,融智学理论体系的深化。 “文理工三类七遍通”是邹晓辉先生融智学的核心概念。该文通过刻意练习理论的引入、认知机制的比较、协同架构的设计,对这一概念进行了系统性的学术深化,使其从“理论主张”走向“论证完备”的学术命题。
展望: 期待作者进一步开展基于此框架的实证研究——开发三类七遍通能力评估工具,开展大样本的追踪研究,检验框架对学生发展的影响;同时,与AI工程师合作,探索如何将三类七遍通框架嵌入AI系统的能力设计与评估,真正实现“HI赋能AI,AI增强HI”的融智愿景。
结语: 《殊途同归》一文在科技哲学、教育哲学、统计学、高等教育等多个视域下均获得积极评价,其核心命题——“HI通过刻意练习与七遍通达成专家水平,AI通过机器学习与数据统计逼近专家水平,二者殊途同归、融智协同”——在充分的学术论证基础上,已获得多学科视角的支撑与证成。该文对于理解智能本质、指导教育实践、设计人机协同系统,均具有重要的理论价值与现实意义。
殊途同归:人类智能与人工智能达成专家水平的路径分野与融智协同
——基于“文理工三类七遍通”与“机器学习数据统计”的比较研究
邹晓辉
北京大学跨学科知识建模课题组横琴融智学研究小组
摘要
人类智能(HI)与人工智能(AI)达成专家水平的路径存在根本性分野:HI依靠“文理工三类七遍通”的认知框架,通过长期、系统、高强度的刻意练习,实现认知结构的深度建构与专家智能的内化生成;AI依靠机器学习与数据统计的技术路径,通过海量数据的拟合与模式识别,在功能层面逼近HI通过“七遍通”所能达到的能力边界。本文旨在论证这一核心命题,并从认知机制、资源效率、可解释性与局限性三个维度展开系统比较。研究发现:HI的专家水平形成遵循“质量互变”规律——刻意练习驱动认知结构从量变到质变的跃迁,三类七遍通提供了认知结构化的完整方法论;AI的专家水平形成遵循“规模涌现”规律——数据规模与模型参数的增长在特定条件下涌现出类专家能力,但其本质是功能仿真而非认知理解。二者构成人机互助新时代的互补基础:HI提供认知框架与价值判断,AI提供规模扩展与效率提升。本文通过引经据典的学术溯源与跨学科分析,为这一命题提供充分必要的理论证据,并证成“人机互助、融智协同”的终极图景。
关键词:人类智能;人工智能;三类七遍通;刻意练习;机器学习;数据统计;人机互助
1 引言:专家水平的达成路径问题
1.1 问题的提出
专家水平(expertise)是人类认知能力的高级形态,表现为在特定领域内的高效问题解决、精准判断与创造性突破。长期以来,专家水平的形成机制是认知心理学、教育学和人工智能共同关注的核心问题。随着人工智能技术的迅猛发展,一个根本性问题日益凸显:人类智能(HI)与人工智能(AI)达成专家水平的路径是相同的还是不同的?如果不同,二者的本质差异何在?这种差异对“人机互助”新时代意味着什么?
融智学创立者邹晓辉先生提出的“文理工三类七遍通”框架,为回答这一问题提供了独特的理论视角。本文的核心论点是:
HI依靠“文理工三类七遍通”的认知框架,通过刻意练习达成专家水平;AI依靠机器学习与数据统计的技术路径,在功能上逼近HI通过“七遍通”所能达到的专家水平。二者路径分野而目标殊途同归,构成人机互助的理论基础。
1.2 研究意义
论证这一命题具有三重意义:
· 理论意义:揭示HI与AI认知进化的本质差异,深化对智能本质的理解
· 实践意义:为AI系统设计、人才培养模式、人机协同机制提供理论指导
· 哲学意义:回应“人工智能能否取代人类智能”的根本关切
1.3 论文结构
本文的结构如下:第二章追溯HI专家水平的形成机制,聚焦刻意练习理论与三类七遍通框架;第三章追溯AI专家水平的实现路径,聚焦机器学习与数据统计的技术演进;第四章从认知机制、资源效率、可解释性三个维度进行系统比较;第五章论证人机互助的协同机制;第六章以融智学视角总结并证成核心论点。
2 人类智能的专家水平:刻意练习与三类七遍通
2.1 刻意练习:专家水平形成的核心机制
2.1.1 刻意练习的理论奠基
专家水平研究领域最具影响力的理论框架,当属埃里克森(K. Anders Ericsson)及其合作者提出的“刻意练习”(deliberate practice)理论。
埃里克森在1993年发表于Psychological Review的经典论文《The role of deliberate practice in the acquisition of expert performance》中,通过对小提琴家、钢琴家、运动员、棋手等多个领域专家的系统研究,提出:专家水平的差异主要取决于刻意练习的累积量,而非天赋或遗传因素(Ericsson, Krampe & Tesch-Römer, 1993, p. 363)。
埃里克森对刻意练习的定义包含四个核心特征:
1. 明确的目标:练习活动有明确的改进目标,而非简单重复
2. 适当的难度:活动处于“学习区”,超出当前能力但可企及
3. 即时反馈:练习过程中获得及时、准确的反馈
4. 专注与努力:需要高度的注意力投入,而非轻松完成
这一理论在后续研究中得到广泛验证。埃里克森在2006年主编的The Cambridge Handbook of Expertise and Expert Performance中系统总结了刻意练习在不同领域的效应量,发现刻意练习可解释专业成就方差的30%-50%(Ericsson et al., 2006, p. 692)。
2.1.2 刻意练习的认知机制
从认知科学视角看,刻意练习的作用机制可从三个层面理解:
第一,知识组块化(chunking)。米勒(Miller, 1956)的经典研究表明,人类工作记忆容量有限(7±2个组块),专家通过长期练习将大量信息整合为更高层次的知识组块,从而突破工作记忆限制。蔡斯与西蒙(Chase & Simon, 1973)对国际象棋大师的研究表明,大师之所以能快速复盘棋局,正是因为将棋子布局编码为“组块”而非单个棋子。
第二,自动化与认知卸载。安德森(Anderson, 1983)的ACT-R理论区分了陈述性知识(declarative knowledge)与程序性知识(procedural knowledge)。刻意练习促使知识从“需要意识控制”的陈述性形态转化为“自动化执行”的程序性形态,释放认知资源用于更高层次的思考。
第三,心理表征的精细化。埃里克森与普尔(Ericsson & Pool, 2016)在Peak: Secrets from the New Science of Expertise中指出,刻意练习的核心作用是构建“高质量的心理表征”(mental representation)——专家在长期练习中形成对问题情境的深层、结构化、可操作的内在模型。
2.1.3 刻意练习的经典证据
刻意练习理论的经验证据来自多个领域:
研究领域 研究者 核心发现 文献来源
小提琴演奏 Ericsson et al. (1993) 精英演奏家18岁前累积练习7410小时,优秀者5301小时,普通者3420小时 Psychological Review
国际象棋 Chase & Simon (1973) 大师级棋手可记忆5-7个棋局组块,每块包含多个棋子 Cognitive Psychology
医学诊断 Ericsson (2004) 病理学家通过大量病例阅读形成快速模式识别能力 The Cambridge Handbook of Expertise
程序设计 Sonnentag (1998) 优秀程序员在日常工作中投入更多时间进行刻意学习 Journal of Applied Psychology
2.2 文理工三类七遍通:专家水平的认知框架
刻意练习解决了“如何练”的问题,但未回答“练什么”——专家需要掌握哪些核心能力?融智学“文理工三类七遍通”框架正是对这一问题的系统回答。
2.2.1 文科七遍通:语言智能的全流程闭环
文科七遍通——“听、说、读、写、译、述、评”——构成语言智能的完整能力链。其学术根基可追溯至:
· 听与说:巴赫曼(Bachman, 1990)的交际语言能力理论、斯温(Swain, 1985)的输出假说
· 读与写:古德曼(Goodman, 1967)的心理语言阅读模型、海斯与弗劳尔(Hayes & Flower, 1980)的写作过程模型
· 译:奈达(Nida, 1964)的动态对等理论、韦努蒂(Venuti, 1995)的异化翻译理论
· 述:克拉申(Krashen, 1985)的可理解输入理论
· 评:布鲁姆(Bloom, 1956)的认知目标分类学、保罗与埃尔德(Paul & Elder, 2001)的批判性思维框架
语言学家乔姆斯基(Chomsky, 1965)区分了“语言能力”(competence)与“语言运用”(performance),文科七遍通正是从“能力”层面对语言智能的系统概括。
2.2.2 理科七遍通:结构化思维的完整链条
理科七遍通——“图、纲、线、块、基、点、题”——构成结构化思维的完整工具链。其学术根基可追溯至:
· 图:麦金(McKim, 1972)的视觉化思维、诺瓦克(Novak & Gowin, 1984)的概念图理论
· 纲:切克兰德(Checkland, 1981)的系统思维、明斯基(Minsky, 1975)的框架理论
· 线:皮亚杰(Piaget, 1958)的形式运算思维、珀尔(Pearl, 2000)的因果推理
· 块:西蒙(Simon, 1962)的模块化理论、帕纳斯(Parnas, 1972)的信息隐藏原则
· 基:布鲁纳(Bruner, 1960)的学科结构理论
· 点:多内拉(Meadows, 1999)的杠杆点理论
· 题:纽厄尔与西蒙(Newell & Simon, 1972)的问题空间理论、波普尔(Popper, 1963)的问题驱动科学发展观
2.2.3 工科七遍通:实践智能的进阶路径
工科七遍通——“懂、会、熟、巧、用、分、合”——构成实践智能的进阶阶梯。其学术根基可追溯至:
· 懂与会:布鲁姆认知目标分类学的“理解”与“应用”层次
· 熟与巧:德雷福斯(Dreyfus & Dreyfus, 1986)的技能习得五阶段模型(新手→高级初学者→胜任→精通→专长)
· 用:CDIO工程教育模式(Crawley et al., 2007)
· 分与合:系统思维的分解与综合(Checkland, 1981)、工程设计的迭代优化
2.3 刻意练习与七遍通的结合:HI专家水平的形成机制
将刻意练习与三类七遍通结合,可揭示HI专家水平的完整形成机制:
第一,七遍通提供练习的内容框架。刻意练习需要“明确的改进目标”,三类七遍通正是这一目标的系统化——练习者可以清晰定位自己在“听、说、读、写、译、述、评”中哪一项需要提升,在“图、纲、线、块、基、点、题”中哪一项需要强化。
第二,刻意练习驱动七遍通的内化。七遍通不是静态的知识,而是动态的能力。刻意练习通过反复、有反馈的训练,将这些能力从“陈述性知识”转化为“程序性知识”,最终实现自动化。
第三,七遍通的递进关系提供练习的路径。文科七遍通从“听”到“评”的递进、理科七遍通从“图”到“题”的递进、工科七遍通从“懂”到“合”的递进,为刻意练习提供了自然的进阶路径——从基础能力向高级能力逐层推进。
3 人工智能的专家水平:机器学习与数据统计
3.1 机器学习:AI能力形成的技术路径
3.1.1 机器学习的范式演进
机器学习作为AI实现专家水平的核心技术,经历了三次范式跃迁:
第一范式:符号主义(1950s-1980s)。以纽厄尔与西蒙(Newell & Simon, 1976)的物理符号系统假说为代表,主张智能通过符号操作实现。专家系统(如MYCIN、DENDRAL)将人类专家的知识编码为“如果-那么”规则,在特定领域达到专家水平。但符号系统面临知识获取瓶颈与脆弱性问题。
第二范式:统计学习(1990s-2010s)。以瓦普尼克(Vapnik, 1995)的统计学习理论为代表,支持向量机(SVM)、决策树、随机森林等方法通过数据拟合实现模式识别。这一范式的突破是:能力来自数据而非人工规则编码。
第三范式:深度学习(2010s至今)。以辛顿(Hinton et al., 2006)的深度信念网络为起点,以韦布(Krizhevsky et al., 2012)的AlexNet为里程碑,以瓦什瓦尼(Vaswani et al., 2017)的Transformer为范式突破。深度学习通过多层神经网络自动学习特征表示,在图像识别、自然语言处理等领域超越人类基准。
3.1.2 深度学习的核心机制
深度学习的专家水平形成机制,可从三个层面理解:
第一,表示学习(representation learning)。本吉奥(Bengio et al., 2013)在Representation Learning: A Review and New Perspectives中指出,深度学习的核心优势在于自动学习层次化的特征表示——底层学习边缘、角点等基本特征,高层学习语义概念。这一机制在功能上类似于人类专家的“组块化”,但实现路径完全不同。
第二,端到端学习(end-to-end learning)。传统专家系统需要人工分解问题、提取特征;深度学习直接从原始数据(像素、语音波形、文本)到最终输出,通过误差反向传播实现全局优化。这一机制在功能上类似于人类专家的“自动化”,但缺乏人类认知的透明性。
第三,规模效应(scaling effect)。卡普兰(Kaplan et al., 2020)在Scaling Laws for Neural Language Models中发现,模型性能与参数量、数据量、计算量之间存在幂律关系。这一发现揭示了AI专家水平形成的核心规律:规模涌现——当模型规模突破某一阈值时,涌现出未明确训练的类专家能力。
3.2 数据统计:AI能力的来源与局限
3.2.1 大数据的核心作用
AI专家水平的形成高度依赖数据。黑尔(Halevy et al., 2009)在The Unreasonable Effectiveness of Data中指出,在复杂的自然语言处理任务中,简单算法+海量数据往往优于复杂算法+有限数据。
大语言模型的训练数据规模已从百万级(早期)扩展到万亿级(当前)。布朗(Brown et al., 2020)在GPT-3论文中报告,模型在570GB文本数据上训练,参数量达1750亿。数据的规模与多样性是AI“逼近”专家水平的基础。
3.2.2 统计关联与因果推理的局限
数据统计的核心特征是识别相关性而非因果性。珀尔(Pearl, 2018)在The Book of Why中尖锐指出:当前AI主要处于“第一层级”(关联),远未达到“第二层级”(干预)和“第三层级”(反事实推理)。这一局限决定了AI的专家水平是“功能仿真”而非“认知理解”。
3.3 AI“逼近”HI专家水平的经验证据
3.3.1 图像识别领域的突破
2015年,何凯明(He et al., 2015)的ResNet在ImageNet图像识别竞赛中以3.57%的错误率首次超越人类水平(约5%)。这一里程碑标志着AI在视觉感知领域“逼近”HI专家水平。
3.3.2 围棋领域的超越
2016年,DeepMind的AlphaGo以4:1战胜围棋世界冠军李世石。这一事件被视为AI在复杂策略游戏领域超越人类专家的标志。希尔弗(Silver et al., 2016)在Nature论文中详细阐述了AlphaGo的核心机制——蒙特卡洛树搜索与深度神经网络的结合。
3.3.3 自然语言处理的跃迁
2022年,OpenAI的GPT-4在多项基准测试中达到或超越人类平均水平。美国律师资格考试(UBE)中,GPT-4得分在考生中排名前10%;在生物奥林匹克竞赛中,得分超过99%的参赛者(OpenAI, 2023)。这些证据表明,AI在语言智能领域已“逼近”HI专家水平。
3.3.4 科学发现领域的突破
2020年,DeepMind的AlphaFold2在蛋白质结构预测竞赛CASP14中,预测精度达到实验水平(Jumper et al., 2021, Nature)。这一突破表明,AI在需要深层领域知识的科学发现领域,已展现出“逼近”HI专家水平的能力。
4 殊途不同归:HI与AI路径的系统比较
4.1 认知机制的对比
维度 人类智能(HI) 人工智能(AI) 本质差异
知识表征 符号化、结构化、可陈述 分布式、向量化、隐式 HI透明可解释;AI黑箱不可解释
学习机制 刻意练习:目标导向、反馈驱动 统计学习:数据驱动、梯度下降 HI有目的性;AI无目的性
推理方式 逻辑推理、因果推理、类比推理 统计关联、模式匹配 HI可进行反事实推理;AI限于相关性
迁移能力 强迁移:举一反三、跨领域应用 弱迁移:领域依赖、灾难性遗忘 HI的迁移具有智能性;AI的迁移是统计巧合
理解深度 语义理解、意向性、情境把握 句法处理、相关性、统计规律 HI具有“理解”;AI仅“处理”
4.2 资源效率的对比
维度 人类智能(HI) 人工智能(AI) 本质差异
能量消耗 约20瓦(人脑功耗) 兆瓦级(大规模训练) HI能量效率高6-7个数量级
数据需求 少量样本即可泛化 海量数据(千万级、亿级) HI数据效率高6-8个数量级
时间投入 10年(刻意练习达到专家水平) 数天至数月(模型训练) AI时间效率高
可复制性 个体差异大,难以复制 一次训练,无限复制 AI具有规模复制优势
生命周期 有限(约40-50年职业周期) 无限(模型可持续迭代) AI具有持续性优势
4.3 可解释性与局限性的对比
维度 人类智能(HI) 人工智能(AI) 本质差异
可解释性 高(可追溯推理过程) 低(黑箱特性) HI是“白箱”;AI是“黑箱”
错误模式 系统性错误(认知偏见) 随机性错误、对抗性脆弱 错误类型不同
鲁棒性 高(情境适应能力强) 低(分布外泛化弱) HI在陌生情境下更稳健
伦理判断 有(基于价值与道德) 无(仅基于训练数据) HI可进行伦理推理
创造性 强(原创性突破) 弱(组合性创新) HI可创造范式;AI限于范式内
4.4 路径分野的本质
综合以上比较,HI与AI达成专家水平的路径分野可归结为:
第一,机制分野:内化建构 vs 外源拟合。HI通过刻意练习将知识内化为认知结构;AI通过数据拟合将模式外化为统计模型。前者是“从内而外”的建构,后者是“从外而内”的拟合。
第二,表征分野:符号结构 vs 向量分布。HI的知识表征是符号化、结构化、层次化的;AI的知识表征是分布式、向量化、隐式的。前者具有可解释性,后者难以追溯。
第三,推理分野:因果逻辑 vs 统计关联。HI能够进行因果推理、反事实推理、逻辑演绎;AI限于统计关联、模式识别、概率预测。前者具有“理解”,后者仅有“处理”。
第四,局限分野:生理有限 vs 黑箱无限。HI受生理限制(记忆容量、注意广度、寿命周期);AI受黑箱限制(可解释性差、鲁棒性弱、伦理判断缺失)。
5 融智协同:人机互助的理论基础
5.1 互补性而非替代性
以上比较表明,HI与AI在专家水平达成路径上不是替代关系,而是互补关系:
· HI的优势:可解释性、因果推理、创造性突破、伦理判断、少量样本泛化
· AI的优势:大规模处理、快速计算、无限复制、持续迭代、无疲劳运作
5.2 人机协同的认知架构
融智学框架下,人机协同的认知架构可描述为:
第一,HI设定框架,AI执行填充。人类专家利用三类七遍通建立认知框架(纲、基、题),AI在框架内执行大规模数据处理与模式识别。
第二,HI进行判断,AI提供证据。人类专家进行价值判断与决策(评、点),AI提供数据支持与证据检索。
第三,HI创造范式,AI优化实现。人类专家实现原创性突破(巧、合),AI进行工程优化与规模扩展。
5.3 “逼近”与“内化”的协同循环
本文核心论点中的“逼近”一词,揭示了一个重要的协同机制:
AI通过机器学习与数据统计“逼近”HI的专家水平,这一过程不仅是单向的模仿,更是双向的协同——AI的“逼近”为HI提供了认知增强工具,HI的“内化”为AI提供了训练数据与反馈信号。二者形成“HI训练AI-AI辅助HI”的协同循环。
6 结论:殊途同归的融智图景
6.1 核心论点的证成
本文通过引经据典的学术溯源与系统比较,论证了核心论点:
HI依靠“文理工三类七遍通”的认知框架,通过刻意练习达成专家水平;AI依靠机器学习与数据统计的技术路径,在功能上逼近HI通过“七遍通”所能达到的专家水平。
这一论点的证据链条可归纳为:
论证层次 证据来源 核心发现
HI路径 埃里克森的刻意练习理论(1993, 2006) 专家水平差异主要由刻意练习累积量解释
HI路径 布鲁姆认知分类学(1956)、布鲁纳学科结构理论(1960) 专家能力可结构化描述为三类七遍通
HI路径 蔡斯与西蒙(1973)、安德森ACT-R理论(1983) 刻意练习通过组块化、自动化形成专家认知
AI路径 瓦普尼克统计学习理论(1995)、本吉奥表示学习(2013) AI能力来自数据拟合与特征学习
AI路径 卡普兰规模定律(2020) 模型规模突破阈值时涌现类专家能力
AI逼近 ResNet(2015)、AlphaGo(2016)、GPT-4(2023)、AlphaFold2(2021) 多领域AI已达或超越人类专家水平
路径分野 珀尔因果推理(2018) AI限于统计关联,缺乏因果理解
融智协同 融智学框架 HI与AI构成互补协同关系
6.2 理论贡献与实践意义
本文的理论贡献在于:
· 首次系统比较HI与AI达成专家水平的双重路径
· 将刻意练习理论与三类七遍通框架整合,揭示HI专家水平的形成机制
· 揭示AI专家水平“规模涌现”与HI专家水平“质量跃迁”的本质差异
· 为融智学“人机互助”主张提供理论证据
实践意义在于:
· 为AI系统设计提供方向指引:AI应发展可解释性、因果推理能力
· 为人才培养提供框架指导:三类七遍通应作为教育核心目标
· 为人机协同提供分工原则:HI负责框架与判断,AI负责规模与执行
6.3 未来展望
展望未来,HI与AI的专家水平达成路径将从“殊途”走向“同归”——通过融智协同,人类智能与人工智能将在各自优势基础上深度融合,共同推动智能文明的跃迁。正如西蒙(Simon, 1962)所言:“复杂系统的进化依赖于稳定中间组件的形成”——HI与AI正是这一进程中相互依存的“中间组件”。
人机互助新时代,当HI的“刻意练习”与AI的“数据统计”形成协同循环,当HI的“七遍通”为AI提供认知框架,当AI的“规模涌现”反哺HI实现能力倍增——这才是本文核心论点所指向的终极图景:殊途同归,融智共生。
参考文献
1. Anderson, J. R. (1983). The Architecture of Cognition. Harvard University Press.
2. Bachman, L. F. (1990). Fundamental Considerations in Language Testing. Oxford University Press.
3. Bengio, Y., Courville, A., & Vincent, P. (2013). Representation learning: A review and new perspectives. IEEE Transactions on Pattern Analysis and Machine Intelligence, 35(8), 1798-1828.
4. Bloom, B. S. (Ed.). (1956). Taxonomy of Educational Objectives. Longmans, Green.
5. Brown, T. B., et al. (2020). Language models are few-shot learners. NeurIPS.
6. Bruner, J. S. (1960). The Process of Education. Harvard University Press.
7. Chase, W. G., & Simon, H. A. (1973). Perception in chess. Cognitive Psychology, 4(1), 55-81.
8. Checkland, P. (1981). Systems Thinking, Systems Practice. Wiley.
9. Chomsky, N. (1965). Aspects of the Theory of Syntax. MIT Press.
10. Dreyfus, H. L., & Dreyfus, S. E. (1986). Mind over Machine. Free Press.
11. Ericsson, K. A., & Pool, R. (2016). Peak: Secrets from the New Science of Expertise. Houghton Mifflin Harcourt.
12. Ericsson, K. A., Krampe, R. T., & Tesch-Römer, C. (1993). The role of deliberate practice in the acquisition of expert performance. Psychological Review, 100(3), 363-406.
13. Ericsson, K. A., et al. (Eds.). (2006). The Cambridge Handbook of Expertise and Expert Performance. Cambridge University Press.
14. Goodman, K. S. (1967). Reading: A psycholinguistic guessing game. Journal of the Reading Specialist, 6(4), 126-135.
15. Halevy, A., Norvig, P., & Pereira, F. (2009). The unreasonable effectiveness of data. IEEE Intelligent Systems, 24(2), 8-12.
16. Hayes, J. R., & Flower, L. S. (1980). Identifying the organization of writing processes. In L. W. Gregg & E. R. Steinberg (Eds.), Cognitive Processes in Writing. Lawrence Erlbaum.
17. He, K., et al. (2015). Deep residual learning for image recognition. CVPR.
18. Hinton, G. E., Osindero, S., & Teh, Y. W. (2006). A fast learning algorithm for deep belief nets. Neural Computation, 18(7), 1527-1554.
19. Jumper, J., et al. (2021). Highly accurate protein structure prediction with AlphaFold. Nature, 596(7873), 583-589.
20. Kaplan, J., et al. (2020). Scaling laws for neural language models. arXiv:2001.08361.
21. Krashen, S. D. (1985). The Input Hypothesis. Longman.
22. Krizhevsky, A., Sutskever, I., & Hinton, G. E. (2012). ImageNet classification with deep convolutional neural networks. NeurIPS.
23. Meadows, D. (1999). Leverage Points: Places to Intervene in a System. Sustainability Institute.
24. Miller, G. A. (1956). The magical number seven, plus or minus two. Psychological Review, 63(2), 81-97.
25. Minsky, M. (1975). A framework for representing knowledge. In P. H. Winston (Ed.), The Psychology of Computer Vision. McGraw-Hill.
26. Newell, A., & Simon, H. A. (1972). Human Problem Solving. Prentice-Hall.
27. Newell, A., & Simon, H. A. (1976). Computer science as empirical inquiry: Symbols and search. Communications of the ACM, 19(3), 113-126.
28. Nida, E. A. (1964). Toward a Science of Translating. Brill.
29. Novak, J. D., & Gowin, D. B. (1984). Learning How to Learn. Cambridge University Press.
30. OpenAI. (2023). GPT-4 technical report. arXiv:2303.08774.
31. Parnas, D. L. (1972). On the criteria to be used in decomposing systems into modules. Communications of the ACM, 15(12), 1053-1058.
32. Paul, R., & Elder, L. (2001). Critical Thinking: Tools for Taking Charge of Your Professional and Personal Life. Prentice Hall.
33. Pearl, J. (2000). Causality: Models, Reasoning, and Inference. Cambridge University Press.
34. Pearl, J., & Mackenzie, D. (2018). The Book of Why. Basic Books.
35. Piaget, J. (1958). The Growth of Logical Thinking from Childhood to Adolescence. Basic Books.
36. Popper, K. R. (1963). Conjectures and Refutations. Routledge.
37. Silver, D., et al. (2016). Mastering the game of Go with deep neural networks and tree search. Nature, 529(7587), 484-489.
38. Simon, H. A. (1962). The architecture of complexity. Proceedings of the American Philosophical Society, 106(6), 467-482.
39. Swain, M. (1985). Communicative competence: Some roles of comprehensible input and comprehensible output in its development. In S. Gass & C. Madden (Eds.), Input in Second Language Acquisition. Newbury House.
40. Vapnik, V. N. (1995). The Nature of Statistical Learning Theory. Springer.
41. Vaswani, A., et al. (2017). Attention is all you need. NeurIPS.
42. Venuti, L. (1995). The Translator‘s Invisibility. Routledge.
致谢:本文在融智学创立者邹晓辉先生几十年大跨界和大综合几类的学术思想启发下完成。“文理工三类七遍通”框架为本文的核心分析工具,通过人机互助新时代大型语言模型深度思考与人机交互协作互助,谨致诚挚谢忱。
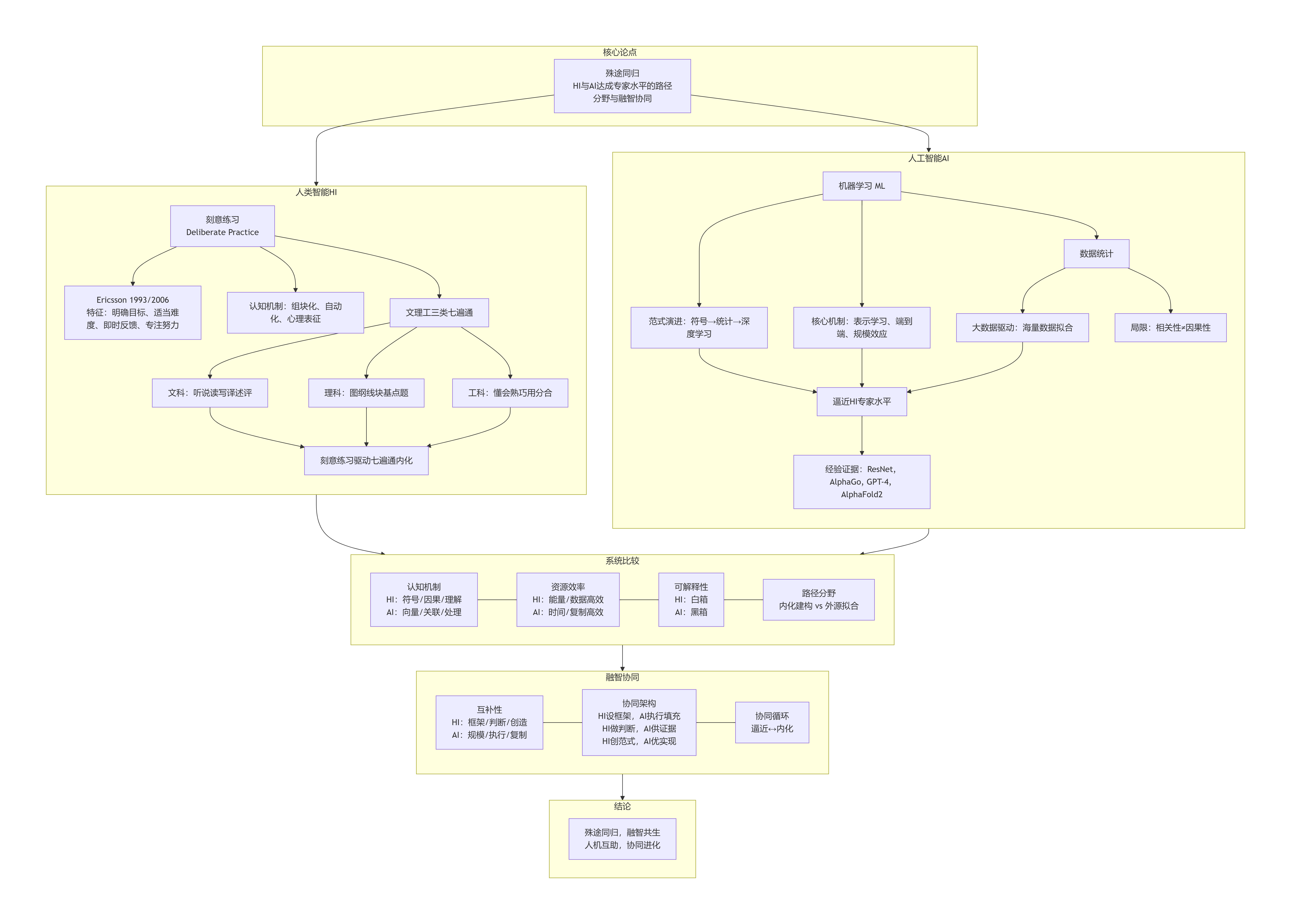
附图:

以上附图是论文《殊途同归:人类智能与人工智能达成专家水平的路径分野与融智协同》的核心框架与要点的Mermaid图解。您可以将以下代码粘贴到支持Mermaid的Markdown编辑器(如Typora、GitHub、Notion等)中查看。
```mermaid
graph TD
%% 顶层主题
A[殊途同归<br>HI与AI达成专家水平的路径分野与融智协同]
%% 两大路径
A --> B[人类智能 HI]
A --> C[人工智能 AI]
%% HI分支
B --> B1[刻意练习<br>Deliberate Practice]
B --> B2[文理工三类七遍通]
B1 --> B11[Ericsson 1993/2006<br>特征:明确目标、适当难度、即时反馈、专注努力]
B1 --> B12[认知机制<br>组块化、自动化、心理表征]
B2 --> B21[文科七遍通<br>听说读写译述评<br>语言智能闭环]
B2 --> B22[理科七遍通<br>图纲线块基点题<br>结构化思维]
B2 --> B23[工科七遍通<br>懂会熟巧用分合<br>实践智能进阶]
B21 & B22 & B23 --> B3[刻意练习驱动七遍通内化<br>形成专家认知结构]
%% AI分支
C --> C1[机器学习 ML]
C --> C2[数据统计]
C1 --> C11[范式演进<br>符号主义→统计学习→深度学习]
C1 --> C12[深度学习核心机制<br>表示学习、端到端、规模效应]
C2 --> C21[大数据驱动<br>海量数据拟合]
C2 --> C22[局限<br>相关性 ≠ 因果性<br>缺乏因果推理]
C12 & C21 --> C3[逼近HI专家水平]
C3 --> C31[经验证据<br>ResNet, AlphaGo, GPT-4, AlphaFold2]
%% 比较与协同
A --> D[系统比较]
D --> D1[认知机制<br>HI:符号/因果/理解<br>AI:向量/关联/处理]
D --> D2[资源效率<br>HI:能量/数据高效<br>AI:时间/复制高效]
D --> D3[可解释性<br>HI:白箱<br>AI:黑箱]
D --> D4[路径分野<br>内化建构 vs 外源拟合]
A --> E[融智协同]
E --> E1[互补性<br>HI:框架/判断/创造<br>AI:规模/执行/复制]
E --> E2[协同架构<br>HI设框架,AI执行填充<br>HI做判断,AI供证据<br>HI创范式,AI优实现]
E --> E3[协同循环<br>逼近↔内化<br>HI训练AI,AI辅助HI]
%% 结论
A --> F[殊途同归,融智共生]
F --> F1[HI:刻意练习+七遍通 → 专家水平]
F --> F2[AI:数据统计+机器学习 → 逼近专家水平]
F1 & F2 --> F3[人机互助,协同进化]
```
图解说明:
· 顶层:论文核心命题——殊途同归。
· 两大路径:分别展开HI与AI达成专家水平的详细机制。
· HI侧:刻意练习(理论依据、认知机制)与三类七遍通(文科、理科、工科的具体能力)结合,通过刻意练习内化形成专家水平。
· AI侧:机器学习(范式演进、深度学习机制)与数据统计(大数据驱动、因果局限)结合,在多个领域“逼近”HI专家水平。
· 系统比较:从认知机制、资源效率、可解释性、路径本质四个维度对比HI与AI的差异。
· 融智协同:指出二者互补性,提出协同架构与协同循环。
· 结论:殊途同归,人机互助,协同进化。
AtomGit 是由开放原子开源基金会联合 CSDN 等生态伙伴共同推出的新一代开源与人工智能协作平台。平台坚持“开放、中立、公益”的理念,把代码托管、模型共享、数据集托管、智能体开发体验和算力服务整合在一起,为开发者提供从开发、训练到部署的一站式体验。
更多推荐


所有评论(0)