AI赋能程序员:收藏这份大模型开发实战指南,小白也能轻松上手!
本文介绍了如何利用AI技术优化产品开发流程,从PRD撰写到代码生成,AI逐步渗透开发全流程。文章详细阐述了AI在PRD设计、系统分析以及代码生成方面的应用,通过多Agent协作和智能化流程设计,大幅提升产研效率。同时,还探讨了RAG检索业务知识、LLM微调与文档测评等技术细节,展示了AI在研发中的实际应用效果。最后,文章分析了当前面临的挑战,如RAG链路增强、生成速度与效果、模型微调等,并提出了相应的改进方向。
一、背景介绍
随着 AI 技术的快速发展,越来越多的企业开始积极探索如何利用 AI 优化产品开发流程。从初期的产品需求文档(PRD)撰写、系统分析与设计,到高质量代码的生成,AI 正逐步渗透到开发全流程,构建起一个完整的“AI辅助开发生态”,显著缩短开发周期。
在传统开发流程中,PRD 和系统分析文档的设计以及编码实现需要人工拆解、设计和开发,这不仅易产生理解偏差和重复工作,还存在效率低下、质量不稳定、协作复杂等痛点。而 AI 技术可以自动完成模块拆分、数据结构定义、接口设计等关键环节,同时生成适配多语言、多框架的代码骨架,大幅降低沟通成本,提升开发效率和产出质量。
二、整体目标

产研工作台设计目标
为全面提升产品研发效率,我们的整体目标是让 AI 智能体覆盖产品研发全流程,实现从业务诉求→需求 → 研发 → 质量保障的端到端全链路环节智能化串联,通过不同环节的智能化建设,大幅助力团队效率提升。目前,各个团队正同步推进多个环节的智能化方案落地。本文将重点介绍我们负责的 PRD设计 和 系统分析(系分) 智能体落地的最新进展与成效。
目标 1:提升产研效率
PRD 和系分智能体的核心目标是基于各业务线的场景与特点,实现对产品和研发人员的智能辅助,自动生成高质量的文档内容。通过 AI 智能体的应用,助力产品和研发人员完成日常工作的文档设计任务,目标提升效率 20% 以上。
目标 2:规范文档管理
通过智能体生成的 PRD 与系分文档,逐步完善文档的生成规范,统一内容格式。同时,引入质量评分体系,确保文档的一致性与高质量输出,为企业的文档管理及协作效率提供可靠保障。
智能体的赋能贯穿产品研发全链路,从 PRD 的智能生成,到需求任务拆分,再到系分文档的自动化撰写与后续测试用例的 AI 辅助生成,构成了一个完整的高效闭环。最终,这些智能化功能将显著提升产研队伍的整体工作效率,推动研发流程的层次化管理与创新能力的持续增长。
三、整体技术方案
- 基础框架与流程
![]() |
![]() |
![]() |
![]() |
![]() |
![]() |
业务诉求→需求 → 研发整体架构
上图展示了需求从输入到智能化处理全过程,分为三部分:RAG分析阶段从用户输入中检索和整合相关信息;PRD生成阶段通过多Agent协作完成文档生成、迭代优化和方案输出;系统分析阶段对功能模块进行分析验证,并形成闭环处理,最终输出高质量的数据或文档结果。整个流程提升了需求处理的效率与规范性。
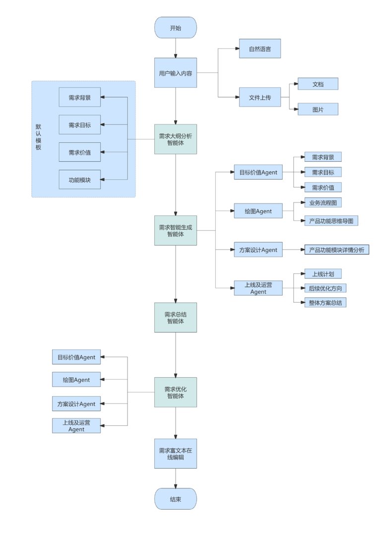
- 1 从MRD到PRD文档的落地

MRD到PRD文档 流程设计细节图
本流程图展示了PRD(产品需求文档)生成智能体的整体运行机制,通过大模型实现高效、规范和自动化的文档编写与需求处理。整个流程覆盖了从需求输入、分析、生成、优化到文档编辑的完整生命周期,帮助产品团队快速生成高质量的PRD,减少人工干预。
- 用户输入阶段:
自然语言输入:支持用户通过语言描述需求。 文件上传:用户可上传相关资料(如MRD、业务流程文档、图片等),增强需求提供的上下文信息。
- 需求大纲分析阶段:
默认模板:智能体依据标准模版结构,分析需求背景、目标价值和功能模块,使输出文档逻辑更清晰,结构更规范。 目标价值Agent:明确需求的核心目标,确保业务价值传达清晰。 需求价值Agent:评估每个需求的优先级和重要程度,为生成过程提供参考依据。 业务流程图Agent:自动生成功能逻辑和模块关系的可视化流程图,简化复杂需求的理解。
- 需求智能生成阶段:
多Agent协作:目标价值Agent:对具体需求目标进行进一步细化和完善。 绘图Agent:生成更细致的流程图和功能模块关系图,增强需求表达的直观性。 方案设计Agent:智能生成技术解决方案,例如接口设计、架构逻辑等。
- 需求总结与优化阶段:
需求总结智能体:对系统生成的文档和方案进行整合,构建文档的完整性和统一性。 需求优化智能体:用户可根据反馈对PRD内容进行优化调整,系统支持多轮迭代润色,确保文档的逻辑性和内容完备。
- 文档编辑与最终输出阶段:
在线编辑:用户可借助系统提供的编辑工具对文档进行微调、完善和最终校对,确保个性化需求得以实现。 输出目标:以标准化格式完成PRD终稿,为开发团队提供明确可操作的需求指导。
可视化能力:
能够直观呈现复杂功能模块和流程逻辑图,辅助团队更好地理解需求和设计。
多轮优化保证质量:
结合用户参与和智能体优化,支持多次迭代调整,确保生成的最终文档符合业务目标且具有高质量。
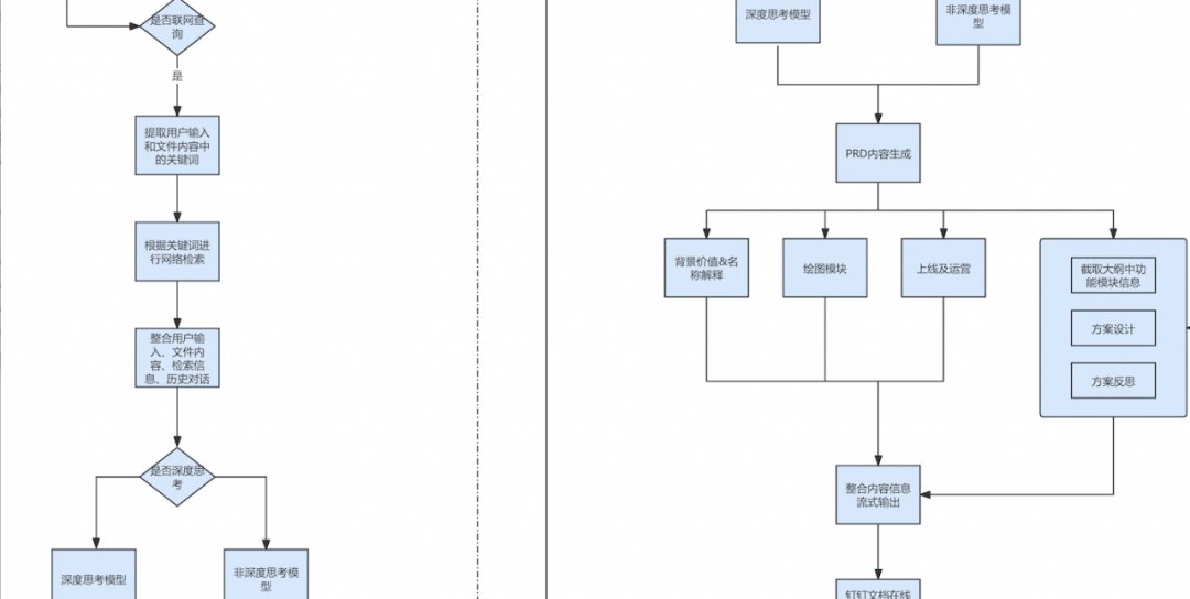
- 2 从PRD到系分再到代码产出

需求 → 研发 流程设计
本流程图展示了一套从 PRD(产品需求文档)生成到代码实现的智能化开发流程框架,实现了产品研发过程中从文档到代码生成的一体化闭环。通过智能体对 PRD 的深度解析和逐步拆解,从需求定义到模块生成,再到代码输出。使得系统分析到代码实现的过程更加高效、规范。
用户(研发人员)将 PRD 文档 输入到系分生成智能体中,作为整个流程的起点。PRD 文档中包括产品需求的完整描述,智能体将基于这些输入开始后续的系统生成工作。
问答Agent:
自然语言识别:解析 PRD 的自然语言内容,提取关键信息。
附件内容识别:读取并理解文档附加的内容。
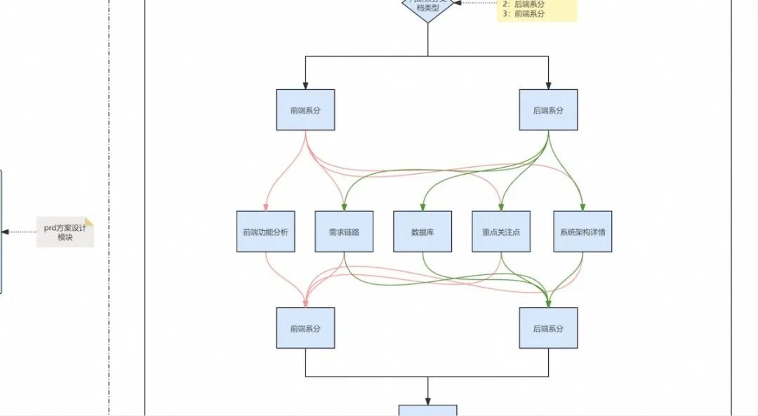
系分生成Agent:对需求内容进行深入分析和结构化处理:
提取 需求背景、整体需求 和 数据层需求。
标注项目的重点关注点,通过前期任务拆解和分析,明确可执行模块(如接口、数据表、数据流程等)。
对功能模块进行前期分析,生成初步的设计思想与逻辑。
总结Agent:
综合处理所有收集到的内容后生成:
内容总结:对提取出的关键信息进行整合,形成结构化的文本内容。
内容排版:输出清晰且具有规范化格式的系分文档初稿,提供后续使用基础。
内容优化Agent:
进一步处理并细化生成文档:
文档指引:增强文档的可读性和结构逻辑,提升系统分析文档的表达效果。
绘图角色:自动生成图表(如数据流图、系统结构图等)的角色信息,直观展示文档相关的结构和逻辑。
表格描述与扩展:优化生成的表格内容,并在需求上下文的基础上补全细节。
生成代码骨架:
基于智能体生成的文档内容,在Aone CoPilot 里面实现代码生成能力:
自动生成基础的 Controller(控制层)、Service(服务层)、Repository(数据持久层)、Mapper(映射层)等代码骨架。
支持系统中常用的实体层表示,如 Req(请求体)、DO(数据对象)、VO(视图对象)、DTO(数据传输对象)、Res(响应体)等。
剧本:指得是 将系分文档放入MetaStack 全栈工程平台实现系分文字、UI图 -> 供Aone Copilot接收的提示词(文中称为剧本)-> Aone Copilot完成代码实现。另外MetaStack 全栈工程平台 还能实现知识库存储、前后端代码的实现,欢迎大家使用。

- 3 细节内容AI再创作
在AI生成完整文档后,用户可通过左上角的“阅读/编辑”模式切换进行交互(均支持复制和下载):阅读模式下支持文档预览,而点击“编辑”按钮后,文档将无缝加载至钉钉智能编辑器中,用户可自由调整字体样式、段落间距、标题层级、表格插入等排版细节。编辑器采用所见即所得的设计,所有修改实时生效。最终修改内容可直接保存或导出为所需格式,实现从AI生成到人工精修的全流程高效协作。

同时用户可以对某一段文字进行AI创作,选中文本内容,点击“AI创作”后进行ai对话、润色、扩写或者缩写完善补充文本,再替换插入原文档中
AI再创作:
- 自定义对话:更加用户输入调整文本
- 润色:润色语句,文本
- 扩写:对原文本进行补充
- 缩写:概括原文本内容

- 上下文知识扩充升级,增强业务理解能力

业务→需求 RAG检索业务知识和测评
此外,流程扩充了两个关键支撑模块:
-
RAG检索业务知识:
-
通过检索产品领域的历史 PRD、产品介绍、知识百科等语义相关文档,扩展输入内容的上下文,增强生成文档的完整性与准确性。
-
LLM 微调与文档测评:
-
LLM 微调:包括数据合成、LoRA 微调等,针对特定需求场景优化大语言模型生成能力。
-
文档测评:结合人工测评与模型自动化测评(综合主观与客观反馈),对 PRD 的准确性、规范性及高质量输出进行评估,确保最终文档满足业务需求。
2.1 RAG辅助智能体过程交互图
![]() |
![]() |
上图展示了从用户需求收集到 PRD 输出的RAG辅佐作用。用户通过选择模型和提供输入,智能体依次完成需求大纲创建、功能模块划分、绘图和方案设计等工作。生成的初版 PRD 会经过格式化判断和用户反馈,最终形成标准化的 PRD 并封装输出,为后续任务提供精准支撑,同时支持多轮迭代优化。
2.2 RAG检索业务知识
对于大模型在特定业务场景中理解能力的不足,采用业界通用的方案:通过 RAG 在线检索相关业务语义文档,为代码生成提供增强的上下文支持。

RAG检索业务知识
-
用户数据选择与初始化:
-
根据用户传入的信息确定对应的知识库数据集,或者由用户手动选择数据集。
-
数据集确认与初始化处理:
-
检查是否能找到目标数据集的
-
如果找到,直接传入对应数据集的
id。 -
如果未找到,使用默认知识库
id。 -
调用RAG接口:
-
接入核心方法,通过 RAG 接口处理数据,进一步检查数据集是否为空:
-
如果为空:将整个知识库下的所有文档作为数据源。
-
如果非空:以数据集中的特定文档作为数据源。
-
文档数据与输入信息处理:
-
根据用户输入信息提取相关文档,同时结合两种向量化方案:
-
稠密向量(BGE):用于稠密向量的检索和排序。
-
稀疏向量(SPLADE):用于稀疏向量的检索和排序。
-
综合排序:
-
对稠密向量和稀疏向量的检索结果进行综合打分排序。
-
RRK排序与结果输出:
-
引入 RRK 方法,根据用户需求筛选出相关性最强的文档块,进行输出和呈现。
整个流程以确保为用户查询提供准确、优化的文档检索结果为目标,同时支持多种处理逻辑和灵活的数据集选择方式。
四、能力展示
a. 业务诉求 → 需求:从业务想法到标准化需求文档
用户可通过自然语言描述业务需求,或上传 MRD 文档、附加图片等,与系统交互。系统会自动解析输入内容,梳理业务背景、目标和功能要求,实现从快速收集到结构化定义的转换。
b. 需求 → 研发:从需求文档到系统分析和代码骨架生成
智能体从 PRD 提取关键信息,生成逐层拆分的文档框架,包括:可读性强的图示文档(如调用流程图、业务关系图等),分析文档,直观展示需求到系统的转化逻辑。
代码骨架智能生成:智能体结合“方案设计 Agent”和 Aone CoPilot,通过系分文档实例化代码。
C. 研发 → 质量:质量保障与结果优化
生成的 PRD 文档通过智能体的解析通过模型创建出测试用例。
五、面临的挑战以及后续可以研究的方向
尽管 MRD 到系统分析(系分)的流程已经实现了智能化和自动化,但仍然在某些环节面临需要优化和增强的挑战,这些挑战主要体现在如下几个方面:
1、RAG链路增强
当前挑战:确保信息召回的准确性与用户意图的匹配
解决方案:RAG链路增强
➢在 RAG 召回链路中,为确保信息召回的准确性与用户意图的匹配,需要在调用 RAG 接口之前配置模型,旨在对用户意图进行拆解,并基于拆解出的问题执行历史数据的精准召回。同时,在完成 RAG 信息召回后,需进一步配置模型对所召回的信息结合历史对话信息进行总结与提炼,通过归纳与润色提升内容质量和表达效果,为后续流程提供更高质量prd内容的支持。
2 、生成prd的速度与效果
核心痛点:目前,通过基座模型生成 PRD 的效果基本能够满足当前需求,但仍存在两个主要问题:一是生成速度较慢,完整链路通常需要约 4-6 分钟;二是生成效果和语言习惯在与饿了么场景的适配性上仍有所不足。
改进路径:
➢采用模型微调方案,通过领域内数据对 8b 模型进行优化微调,实现从 query 到 PRD 的端到端生成效果。这不仅能够简化复杂的 Agent 流程,大幅提升生成速度,同时还能降低 Token 使用成本,提高生成质量与场景贴合度。
3 、模型微调
➢尽管微调模型已成功上线,但目前仍面临一些挑战。首先,历史 PRD 的数量和质量较为有限;其次,由于大模型生成过程中存在幻觉和内容多样性问题,生成的 PRD 数据质量难以进一步提升,从而使得微调模型的生成效果难以与 Agent 模式媲美。未来的优化方向将聚焦于灰度中的增量学习,通过引入更多带有格式约束的高质量真实数据,进一步训练和优化模型,提升生成效果与实际业务需求的契合度。
如何学习大模型 AI ?
由于新岗位的生产效率,要优于被取代岗位的生产效率,所以实际上整个社会的生产效率是提升的。
但是具体到个人,只能说是:
“最先掌握AI的人,将会比较晚掌握AI的人有竞争优势”。
这句话,放在计算机、互联网、移动互联网的开局时期,都是一样的道理。
我在一线科技企业深耕十二载,见证过太多因技术卡位而跃迁的案例。那些率先拥抱 AI 的同事,早已在效率与薪资上形成代际优势,我意识到有很多经验和知识值得分享给大家,也可以通过我们的能力和经验解答大家在大模型的学习中的很多困惑。我们整理出这套 AI 大模型突围资料包:
- ✅ 从零到一的 AI 学习路径图
- ✅ 大模型调优实战手册(附医疗/金融等大厂真实案例)
- ✅ 百度/阿里专家闭门录播课
- ✅ 大模型当下最新行业报告
- ✅ 真实大厂面试真题
- ✅ 2026 最新岗位需求图谱
所有资料 ⚡️ ,朋友们如果有需要 《AI大模型入门+进阶学习资源包》,下方扫码获取~
① 全套AI大模型应用开发视频教程
(包含提示工程、RAG、LangChain、Agent、模型微调与部署、DeepSeek等技术点)
② 大模型系统化学习路线
作为学习AI大模型技术的新手,方向至关重要。 正确的学习路线可以为你节省时间,少走弯路;方向不对,努力白费。这里我给大家准备了一份最科学最系统的学习成长路线图和学习规划,带你从零基础入门到精通!
③ 大模型学习书籍&文档
学习AI大模型离不开书籍文档,我精选了一系列大模型技术的书籍和学习文档(电子版),它们由领域内的顶尖专家撰写,内容全面、深入、详尽,为你学习大模型提供坚实的理论基础。
④ AI大模型最新行业报告
2025最新行业报告,针对不同行业的现状、趋势、问题、机会等进行系统地调研和评估,以了解哪些行业更适合引入大模型的技术和应用,以及在哪些方面可以发挥大模型的优势。
⑤ 大模型项目实战&配套源码
学以致用,在项目实战中检验和巩固你所学到的知识,同时为你找工作就业和职业发展打下坚实的基础。
⑥ 大模型大厂面试真题
面试不仅是技术的较量,更需要充分的准备。在你已经掌握了大模型技术之后,就需要开始准备面试,我精心整理了一份大模型面试题库,涵盖当前面试中可能遇到的各种技术问题,让你在面试中游刃有余。

以上资料如何领取?

为什么大家都在学大模型?
最近科技巨头英特尔宣布裁员2万人,传统岗位不断缩减,但AI相关技术岗疯狂扩招,有3-5年经验,大厂薪资就能给到50K*20薪!

不出1年,“有AI项目经验”将成为投递简历的门槛。
风口之下,与其像“温水煮青蛙”一样坐等被行业淘汰,不如先人一步,掌握AI大模型原理+应用技术+项目实操经验,“顺风”翻盘!

这些资料真的有用吗?
这份资料由我和鲁为民博士(北京清华大学学士和美国加州理工学院博士)共同整理,现任上海殷泊信息科技CEO,其创立的MoPaaS云平台获Forrester全球’强劲表现者’认证,服务航天科工、国家电网等1000+企业,以第一作者在IEEE Transactions发表论文50+篇,获NASA JPL火星探测系统强化学习专利等35项中美专利。本套AI大模型课程由清华大学-加州理工双料博士、吴文俊人工智能奖得主鲁为民教授领衔研发。
资料内容涵盖了从入门到进阶的各类视频教程和实战项目,无论你是小白还是有些技术基础的技术人员,这份资料都绝对能帮助你提升薪资待遇,转行大模型岗位。

以上全套大模型资料如何领取?

AtomGit 是由开放原子开源基金会联合 CSDN 等生态伙伴共同推出的新一代开源与人工智能协作平台。平台坚持“开放、中立、公益”的理念,把代码托管、模型共享、数据集托管、智能体开发体验和算力服务整合在一起,为开发者提供从开发、训练到部署的一站式体验。
更多推荐











所有评论(0)