新型智慧城市“一网统管”全链路深度解构:从数字孪生到信创落地的工程实践(WORD)

导语
在数字中国建设的宏大叙事中,智慧城市已从单纯的“信息化堆砌”迈向了“治理体系现代化”的深水区。本文将基于一份详尽的《新型智慧城市建设方案》,带你穿透PPT式的概念泡沫,深入到代码、芯片与数据流的工程细节中。我们将探讨:如何在一个千万级人口的复杂巨系统中,通过“信创底座+数据中台+数字孪生”的组合拳,解决根深蒂固的“数据孤岛”与“响应滞后”难题,实现从被动处置向主动治理的战略转型。

当前,我国城市化进程已进入提质增效的关键阶段。然而,传统的城市治理模式正面临着前所未有的挑战,陷入了所谓的“治理不可能三角”:既要低成本(人海战术不可持续),又要高效率(秒级响应),还要高安全(数据主权与供应链安全)。
根据方案披露的数据,现状令人触目惊心:
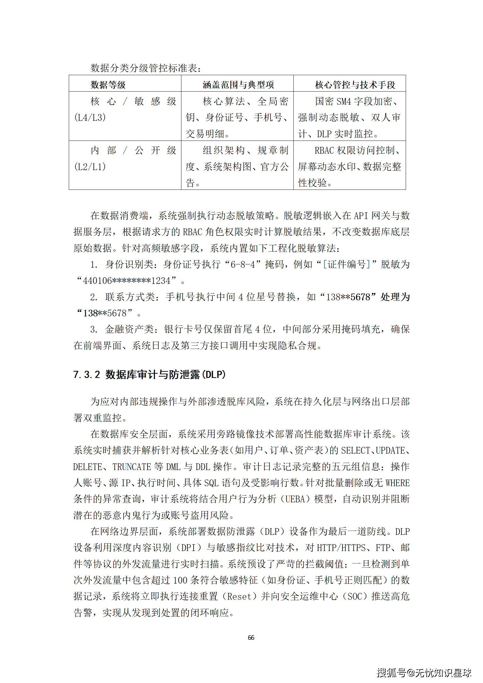
- 数据孤岛效应: 跨部门数据共享率普遍不足 30%。这意味着 70% 的数据躺在不同的委办局中沉睡,无法产生协同价值。
- 响应时效滞后: 由于缺乏统一的指挥调度,突发事件的应急响应延时往往超过 30分钟,远低于“分钟级处置”的实战要求。
- 供应链风险: 核心软硬件国产化率低于 15%,在复杂的国际环境下,城市关键基础设施面临“断供”风险。
作为资深架构师,我们需要将这些业务痛点翻译为技术语言:
- 语义异构(Semantic Heterogeneity): 各职能部门(公安、城管、住建)的数据模型定义不统一,缺乏统一的关联标识(Correlation ID)。这导致在处理跨领域复合事件(如强降雨引发的内涝与交通瘫痪)时,系统间无法进行有效的关联分析,全域数据路由失效。
- 架构僵化(Monolithic Bloat): 传统的单体架构难以处理高并发的消息流。在面对突发流量时,极易引发处理逻辑冲突与指令下达阻塞,无法支撑 TB 级别的动静数据流处理。
- 感知断层(Perception Gap): 物理空间与数字空间的映射存在巨大的时间差。传统的二维管理模式无法满足现代城市对空间治理的精细化需求,缺乏对物理世界运行波动的毫秒级捕获能力。
> 核心结论: 城市治理的数字化转型,本质上是一场**“数据驱动替代经验驱动”**的范式革命。若不进行底层架构的重构,仅靠修修补补的应用层迭代,将无法突破上述瓶颈。
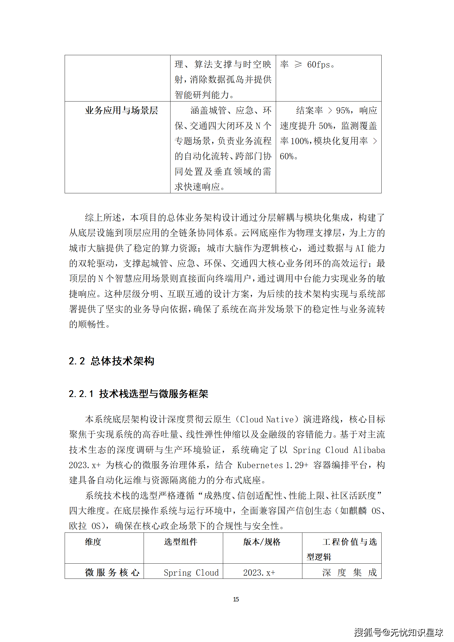
本方案确立了 “1+1+4+N” 的总体架构,这是一种典型的“平台+应用”解耦思路:
- 1个云网底座(信创云): 物理支撑层,负责算力调度与网络连接。
- 1个城市大脑: 逻辑核心层,包含数据中台、AI中台与数字孪生底座。
- 4大核心业务闭环: 城管、应急、环保、交通。
- N个智慧应用场景: 基于中台能力衍生的垂直场景。
这是本方案最硬核的环节——在非自主环境下构建自主可控的数字基石。
方案并未盲目追求全栈国产化,而是采取了**“双栈运行、平滑切换”**的务实策略:
- 计算资源: 首期配置不少于 2000 核 ARM 架构 CPU(鲲鹏 920),利用其多核高并发优势适配微服务;同时保留海光系列(x86架构)用于兼容存量闭源应用。
- 存储架构: 采用分布式全闪存架构,支持三副本或纠删码(EC 8+4),确保 IOPS ≥10万,满足高频读写需求。
- 网络拓扑: 核心骨干网采用双万兆(10Gbps×2)冗余链路,利用 SDN 技术构建 Overlay 逻辑隔离网络,解决信创迁移中的拓扑僵化问题。
方案构建了从硅片到应用的闭环替代清单:

> 深度洞察: 信创适配的核心难点在于**“性能迁移损耗”**。方案中提到的“毕昇 JDK”和“达梦透明分布式”是关键,它们通过硬件加速插件(KAE)和存储过程优化,将国产化环境下的性能抖动控制在可接受范围内。
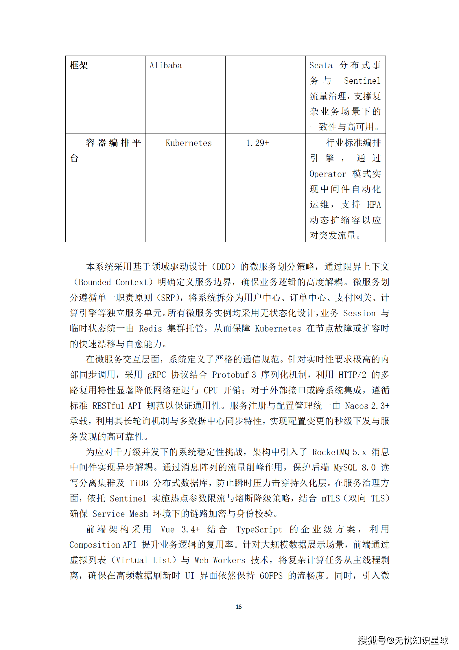
在应用层,方案采用了标准的**云原生(Cloud Native)**技术栈:
- 微服务框架: Spring Cloud Alibaba 2023.x+,集成 Seata(分布式事务)和 Sentinel(流量治理)。
- 容器编排: Kubernetes 1.29+,利用 Operator 模式实现中间件自动化运维。
- 通信协议: 内部采用 gRPC(高性能),外部采用 RESTful(通用性)。
- 前端架构: Vue 3.4 + TypeScript,引入微前端(Micro-frontends)支持独立部署。
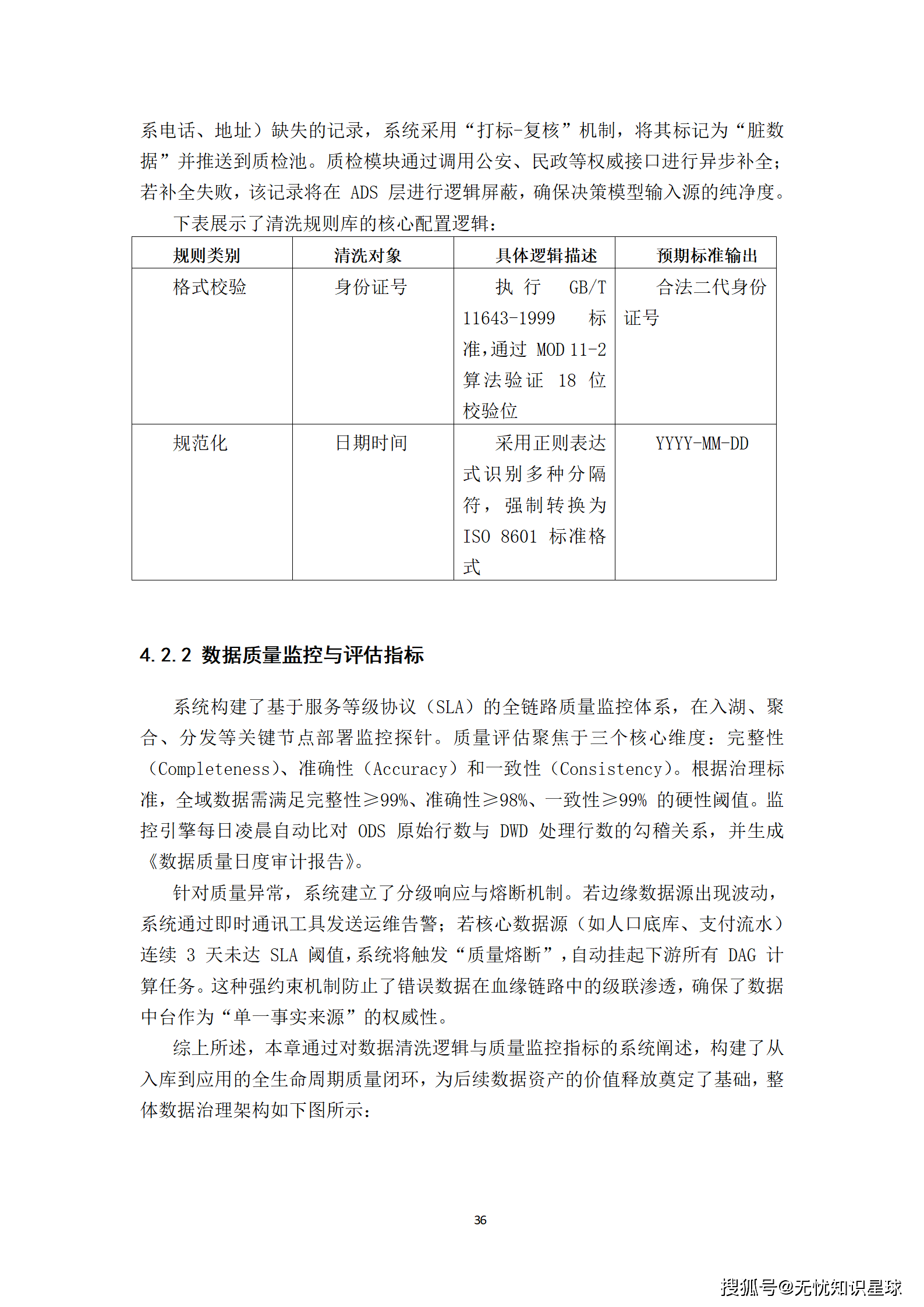
数据是智慧城市的血液。方案提出了**“存算分离、分层解耦、质量内控”**的建设原则。
遵循标准的四层数仓模型:
- 贴源层(ODS): 近源映射,保留原始结构。
- 明细层(DWD): 核心治理区。基于维度建模,实施 ID Mapping(身份映射),将异构系统中的身份标识统一映射至全局唯一标识符。
- 汇总层(DWS): 主题聚合。针对人口、法人、空间地理等核心主题预计算指标。
- 应用层(ADS): 场景化封装,支持秒级 OLAP 分析。
- 数据质量: 建立 SLA 监控体系,要求完整性≥99%、准确性≥98%。若核心数据源未达标,触发“质量熔断”,自动挂起下游任务,防止脏数据扩散。
- 服务发布: 通过统一 API 网关,将数据资产封装为标准接口。支持 OAuth2.0 鉴权、动态限流及熔断,确保高并发下的稳定性。
作为城市的“视觉皮层”,中台集成了不少于 30 种城市治理算法:
-
视觉感知: 基于改进型 YOLO 架构,实现占道经营、烟火识别、未戴安全帽检测,准确率 ≥90%。
-
语义认知: 基于 Transformer 的大模型微调,构建 150+ 政务意图分类体系,实现工单的自动分拨。
-
算力调度: 利用 Kubernetes GPU Operator 实现异构算力(NVIDIA/昇腾)的统一纳管,支持算法模型的 A/B 测试与灰度发布。
-
建模标准: 融合 GIS、BIM 与倾斜摄影。宏观场景达到 LOD3(0.1-0.5米精度),关键设施达到 LOD4(构件级毫米精度)。
-
实时渲染: 基于 WebGL 和 Cesium.js,采用 GPU Instancing 技术,支持万级以上动态目标的实时重绘。
-
仿真推演: 构建微观交通仿真引擎(分钟级预测)和内涝动力学模型(基于浅水方程),实现从“看见”到“预见”的跨越。
方案重构了城市治理的业务流,核心逻辑是**“事件驱动(EDA)”与“平战结合”**。
-
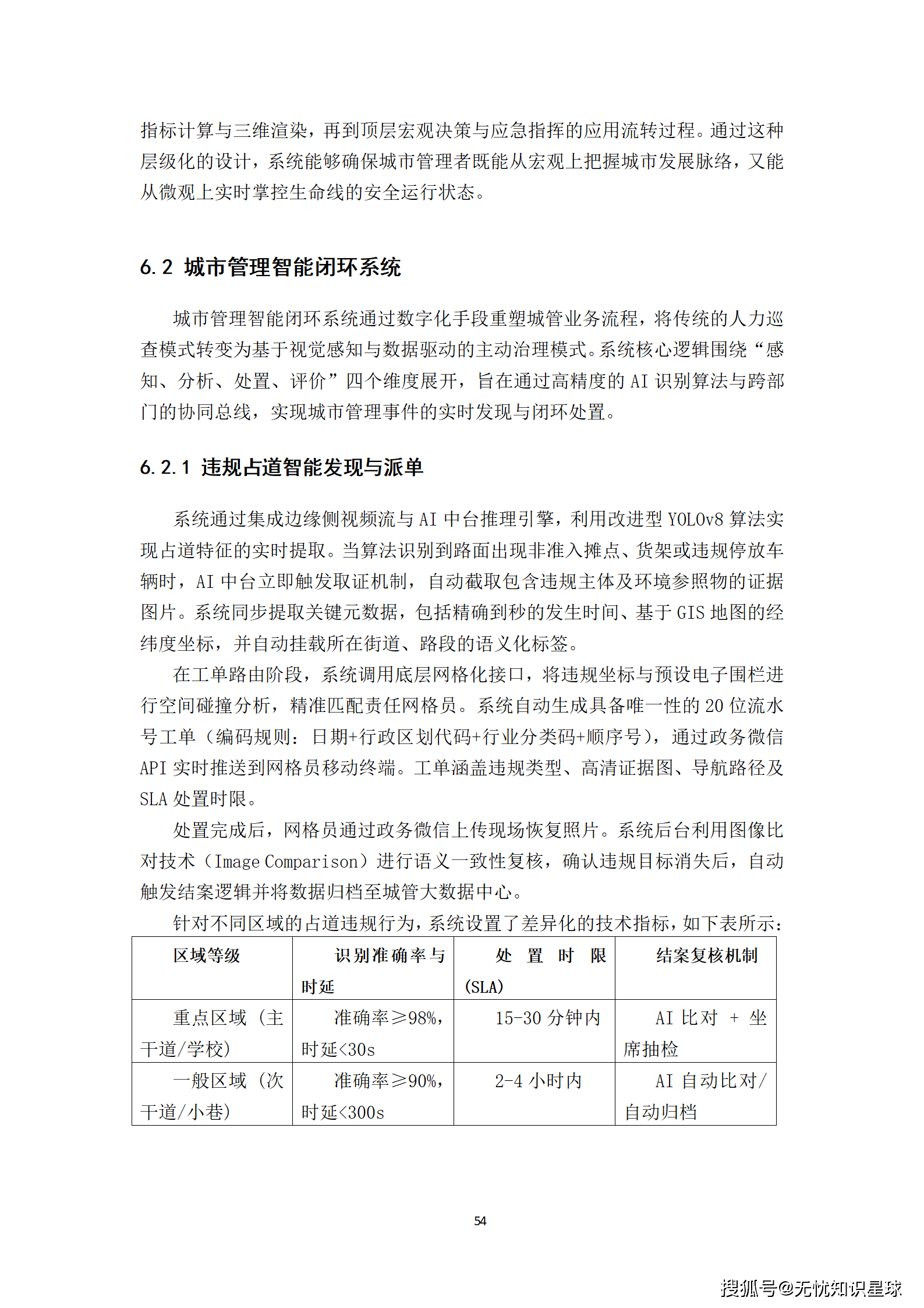
违规占道: 视频流触发 -> AI识别取证 -> 自动生成工单 -> 推送网格员 -> 现场复核 -> AI比对结案。
-
渣土车监管: 北斗定位 + 车载传感器 -> 偏离电子围栏/未密闭运输 -> 自动生成证据链 -> 联动交警/城管拦截。
-
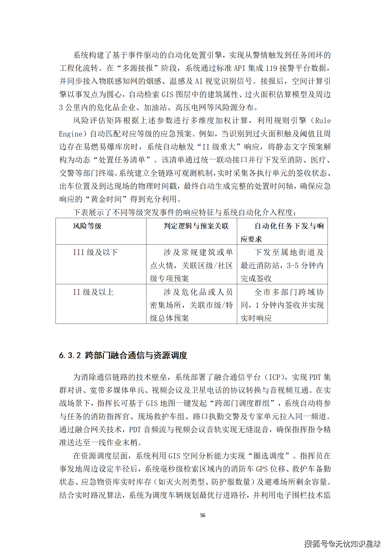
分级响应: 基于规则引擎(Rule Engine)自动匹配预案。II级及以上事件(涉及危化品/密集场所)触发全城多部门协同。
-
融合通信: 打通 PDT 对讲、宽带单兵、视频会议,实现“一张图”上的圈选调度与最优路径规划。
-
监测预警: 微型空气站(激光散射原理)+ 水质分析仪 -> 实时数据流 -> Flink 引擎阈值校验 -> 触发预警。
-
溯源执法: 基于高斯扩散模型 + 气象数据 + 企业工况数据,逆向推演污染来源,锁定疑似排污企业。
方案构建了**“一个中心、三重防护”**体系:
- 边界防护: 异构下一代防火墙(NGFW)+ 入侵防御(IPS)+ 全流量威胁分析(NDR)。
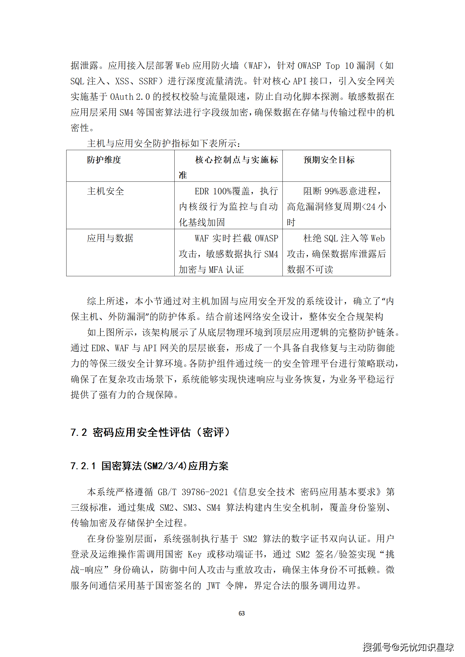
- 计算环境: 终端部署 EDR,强制基线加固,高危漏洞 24 小时内修复。
- 应用安全: WAF 防护 OWASP Top 10,DevSecOps 流程植入 SAST/DAST 扫描。
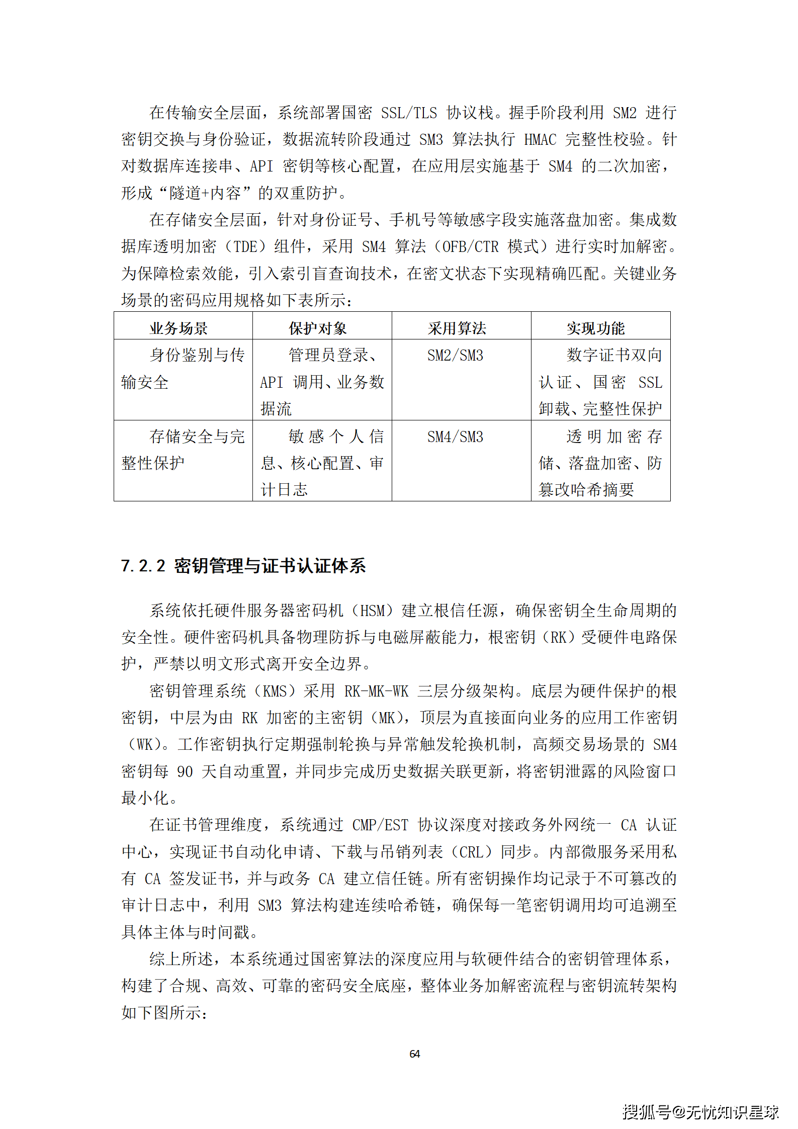
这是合规的底线,方案严格落实国密算法(SM2/SM3/SM4):
- 身份鉴别: 基于 SM2 的数字证书双向认证。
- 传输加密: 国密 SSL/TLS 协议栈。
- 存储加密: 核心数据库透明加密(TDE),敏感字段(身份证、手机号)强制落盘加密。
- 密钥管理: 依托硬件密码机(HSM),采用 RK-MK-WK 三层分级架构,确保根密钥不出硬件。
项目周期规划为 12个月,采取混合交付模式:
- M1-M2: 需求调研与详细设计。
- M3-M4: 环境搭建与信创适配(关键路径)。
- M5-M8: 系统研发与集成(双周迭代)。
- M9-M11: 测试与试运行(灰度切流)。
- M12: 竣工验收。
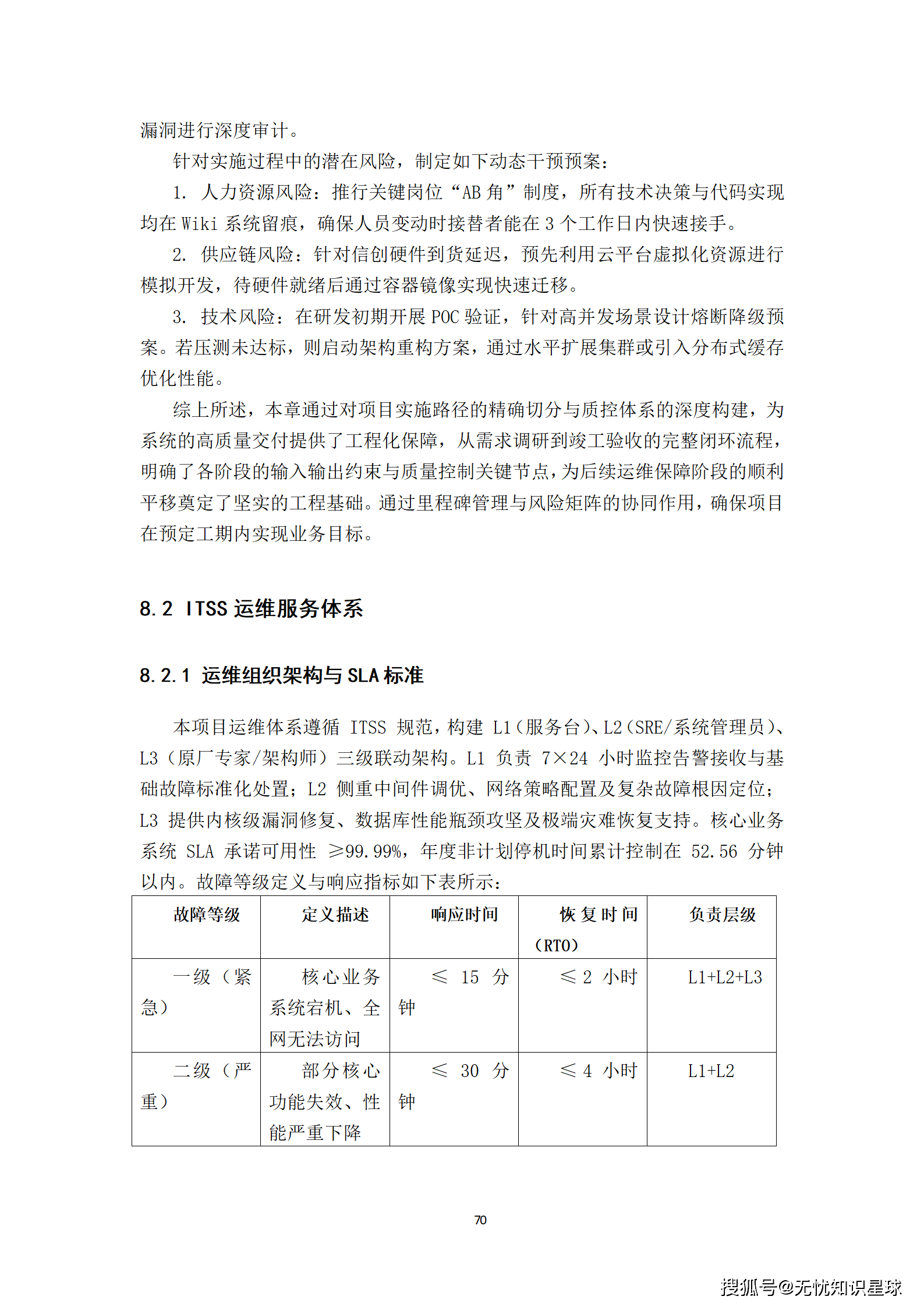
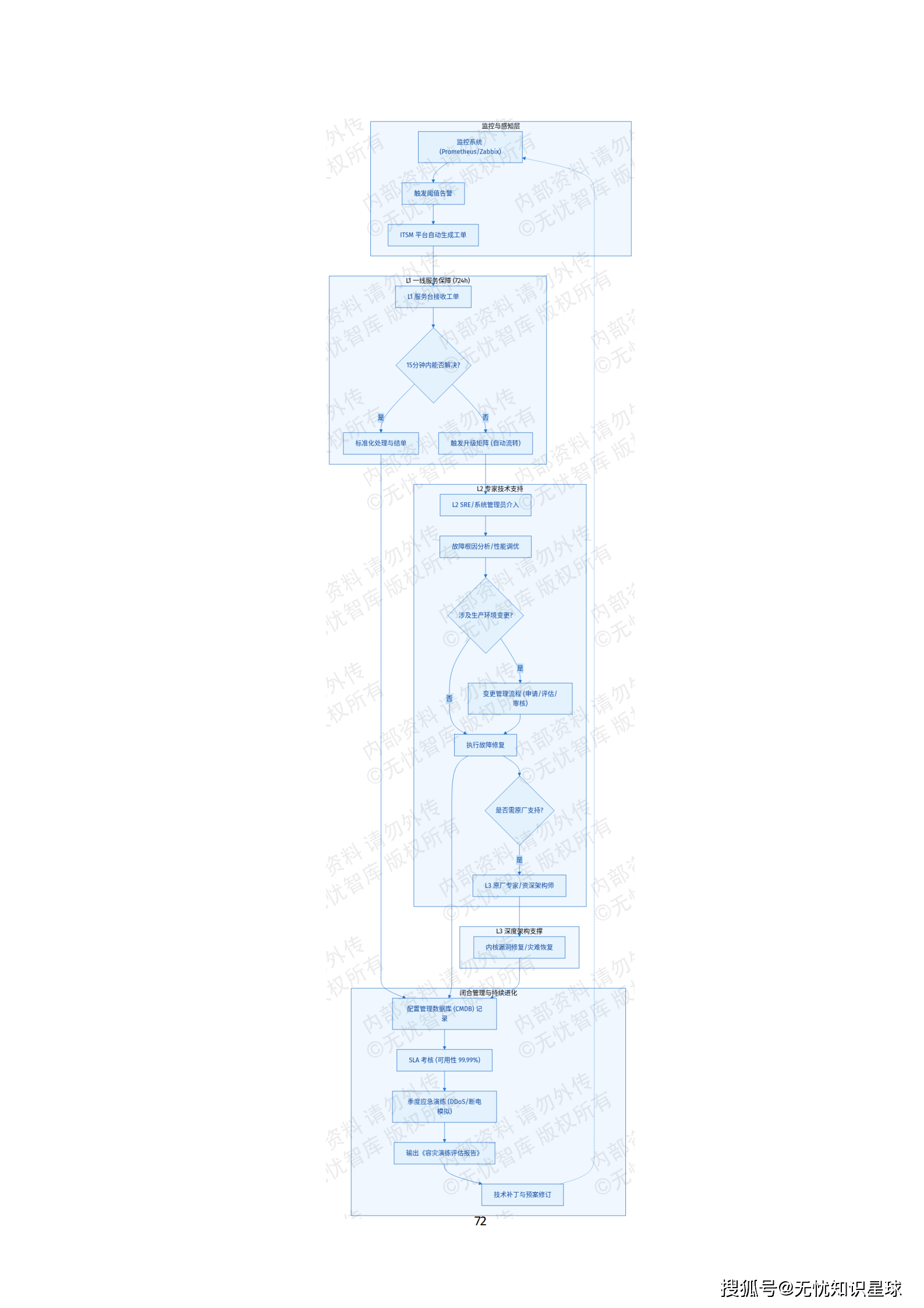
- 组织架构: L1(服务台)+ L2(SRE)+ L3(原厂专家)三级联动。
- SLA标准: 核心业务系统可用性 ≥99.99%(全年停机 < 52.56分钟)。
- SRE实践: 基于 Prometheus + ELK 的全栈可观测性,引入混沌工程进行主动演练。
这份《新型智慧城市建设方案》不仅仅是一份技术标书,它是中国城市治理现代化的一个缩影。
总结其核心价值:
- 自主可控: 通过全栈信创适配,解决了城市大脑的“心脏搭桥”问题,确保在极端环境下的业务连续性。
- 数据驱动: 通过打破 30% 的数据孤岛,将城市运行从“经验主义”拉向了“数据主义”,让决策有了可量化的依据。
- 敏捷响应: 将应急响应从“30分钟级”压缩至“分钟级”,这在洪涝、火灾等场景中,意味着生命的挽救和损失的降低。
未来的演进方向:
随着大模型技术的深入,未来的“城市大脑”将不再仅仅是规则的执行者,更将成为策略的生成者。**多智能体(Multi-Agent)**技术将被引入,让交通灯、环卫车、应急资源成为具备自主决策能力的数字生命体,实现真正的“城市自治”。










































































AtomGit 是由开放原子开源基金会联合 CSDN 等生态伙伴共同推出的新一代开源与人工智能协作平台。平台坚持“开放、中立、公益”的理念,把代码托管、模型共享、数据集托管、智能体开发体验和算力服务整合在一起,为开发者提供从开发、训练到部署的一站式体验。
更多推荐


所有评论(0)