手把手喂饭!0基础用AI写剧本(附万能提示词)
大家好,我是AI培训韩老师!
很多学员反馈说学了视频制作,最大的头疼点不在于制作本身,而在于写个好剧本太难了!憋半天写不出一句,逻辑乱、人物平,拍出来没人看😭
别慌!现在有AI,小白也能写出能上线的精品剧本,不用苦学编剧技巧,跟着步骤走就行!

一、先搞懂:好剧本的5个硬标准
别瞎写!符合这5点,观众才会追着看👇
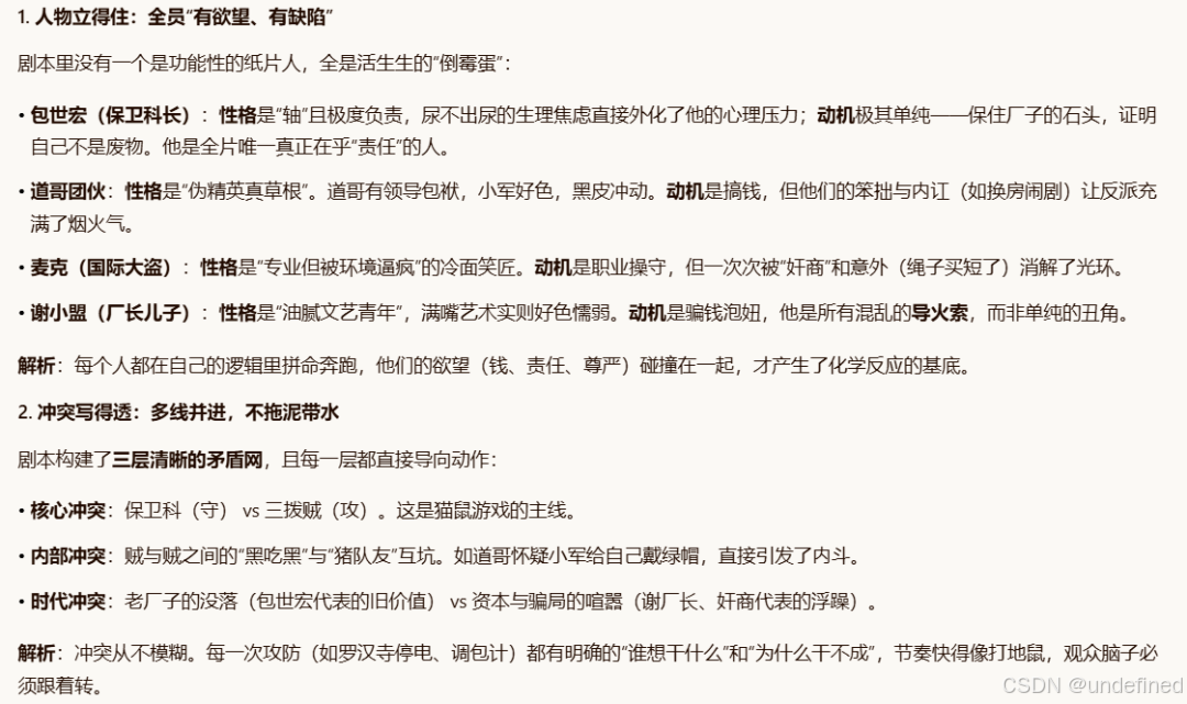
- 1.人物立得住:有性格、有动机,不是工具人
- 2.冲突写得透:矛盾清晰,不拖沓、不模糊
- 3.情绪能推进:层层递进,戳中人心
- 4.转折有因果:不突兀、不强行反转
- 5.结尾有余味:留记忆点,让人回味
一句话:故事有魂、人物有肉、节奏有劲,这就是好剧本!

举个栗子:我最喜欢的一个电影《疯狂的石头》这个剧本


二、5步封神!AI写剧本全流程(小白直接抄)
第1步:定方向——别让AI瞎猜
先想清楚3件事,方向不对,努力白费:
- 题材:古风/甜宠/悬疑/科幻/历史神话
- 风格:国漫水墨/二次元/写实治愈
- 时长:单集2-3分钟(短视频爆款时长)
举个栗子:历史神话+国漫水墨风+30分钟短篇
第2步:选剧本——多AI对比,挑最顶的
别只问一个AI!多开几个,择优录取✨
- 豆包:反应快,脑洞足
- GPT:逻辑深,故事完整
- 其他AI:文字细腻,可备选
提示词直接复制用(通用万能版):
我要做一个30分钟短篇,画风是导演陈健喜导的《白蛇》清冷水墨国风,低饱和、重意境,结合中国传统历史神话,写适合画面改编、有情绪张力的短篇剧情,给3个备选方案
我用Deepseek生成了一个剧本,感觉还不错

不满意就继续让AI生成,直到戳中你!

剧本提示词示例:
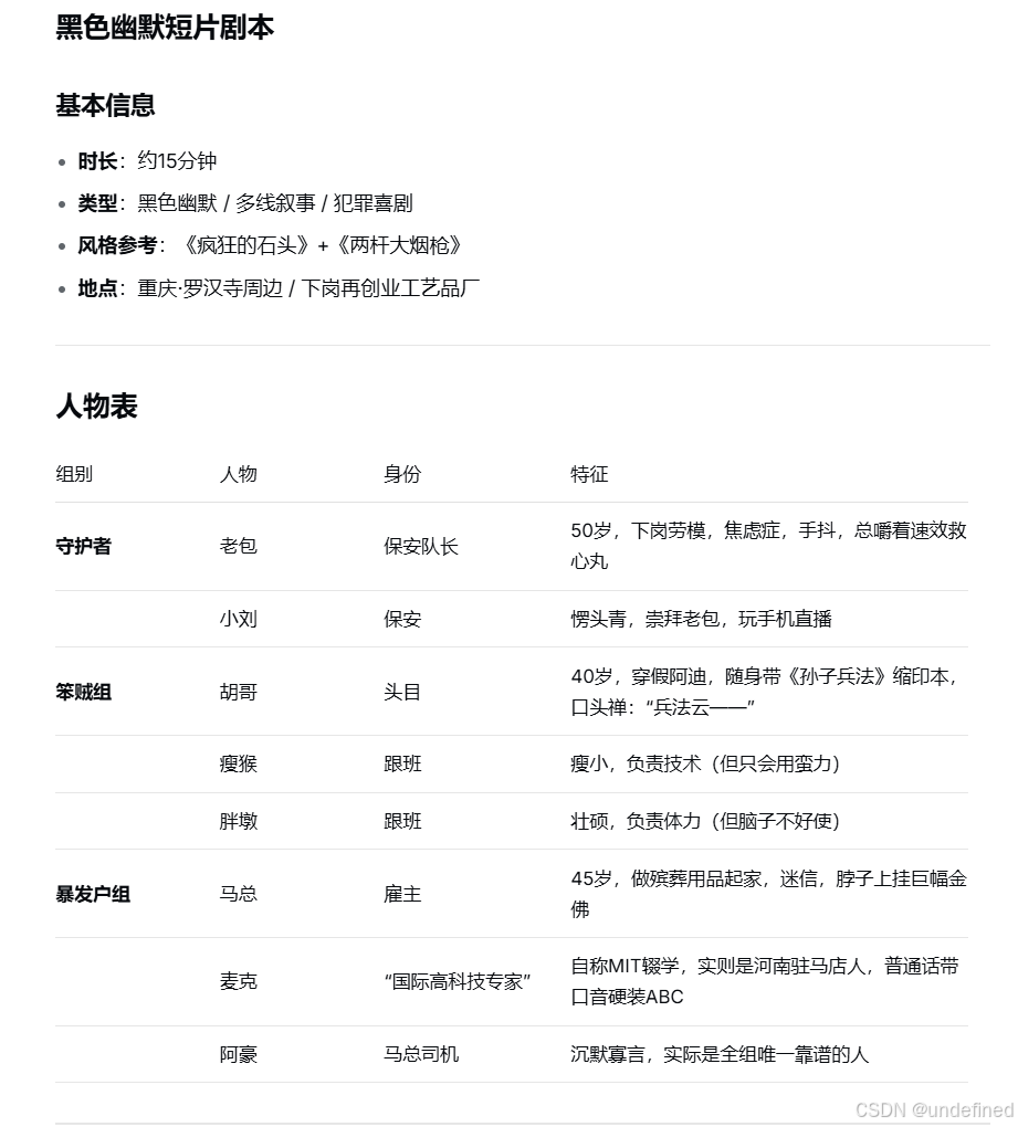
多线叙事的黑色幽默
- 核心指令:生成一个15分钟的高密度黑色幽默短片剧本。
- 视觉风格:导演宁浩的《疯狂的石头》式快速剪辑、手持跟拍、带有纪实感的市井美学。色调以重庆灰蒙的阴天与室内霓虹灯光对比为主,强调空间错位(如罗汉寺、缆车、破旧旅馆)。
- 核心设定:一颗在老旧“下岗工人再创业工艺品厂”展览的“天外陨石”,被民间传说赋予了神秘价值,引来三波目的不同的人马觊觎。
- 三线人物:
- 1.守护者:工厂的保安队长“老包”,患有严重焦虑症,视守护陨石为自我救赎。
- 2.掠夺者A:一伙自以为高明的本地笨贼,头目信奉《孙子兵法》但总用错地方。
- 3.掠夺者B:一位迷信的暴发户,雇了个自称“高科技”实则乌龙百出的“国际团队”来偷石转运。
- 剧情节奏:三组人马因一系列阴差阳错(如停电、认错人、调包失误)产生交集,行动相互干扰,像滚雪球般走向失控。最终,真陨石被所有人忽略,反而是一块普通的车间轴承钢珠被当成了宝贝,在混乱中被意外发射,撞碎了暴发户的车窗。
- 情绪落点:荒诞、讽刺、小人物的无奈与坚韧。结尾落在老包看着一地鸡毛,终于松了口气,却发现自己的焦虑症不治而愈——任务失败了,但他自己得救了。

第3步:核剧本——AI写得顺,不代表写得对
重点查这3点,避免翻车:
- 历史/神话背景是否准确
- 人物身份、关系合不合理
- 细节(服饰、道具、官职)不穿帮
比如写王昭君,要查:
- 出塞真实历史背景
- 她用的乐器是琵琶
- 身份是掖庭待诏,主动请行
查完让AI按真实设定重写,剧本瞬间严谨!

第4步:加细节——漫剧VS短片,打法完全不同
- 漫剧:节奏快、强冲突、每集留钩子
- 情感短片:重氛围、多留白、细腻戳心
黄金节奏公式(直接套用):
3秒钩子→15秒冲突→1分钟推进→30秒高潮→10秒悬念结尾
以我们刚刚生成的两个剧本为例,一个广寒遥情感剧本
1)获得标准

2)用标准来改剧本

得到了剧本

第5步:精修——让剧本有画面、好落地
要求AI这么写:
- 少台词、多画面,用动作表情传情绪
- 细节拉满:攥衣角、眼眶红、指尖泛白
- 台词短句、口语化,不啰嗦
提示词:给我把完整的剧本写出来,我看完后再告诉你怎么改,记得一定要写出每一处情节都必须精准描写人物面部表情、微动作、肢体语言,通过细节折射人物内心状态(比如紧张时攥紧衣角、指尖泛白,委屈时眼眶泛红、鼻尖微颤,隐忍时下颌线紧绷、眼神躲闪),禁止笼统描述“开心/难过”,要具象化、有画面感,让观众共情人物情绪,全程少对话、多画面,台词必须短句、口语化、戳情绪,禁止冗长独白、禁止大段旁白、禁止废话文学,核心信息靠人物动作、表情、画面细节传递,多用留白叙事

第6步:短视频脚本输出
提示词:
请你作为一位好莱坞专业剪辑师,基于这 9 张图的视觉信息,为我撰写一份标准的短视频分镜脚本。
要求:
- 1.严格对应 9 个镜头的画面内容。
- 2.补充合理的运镜方式(推拉摇移)。
- 3.匹配能引起共鸣的旁白/字幕文案。
- 4.给出具体的音效建议(SFX)。
输出格式要求(Markdown表格):
| 镜号 | 建议时长 | 画面描述 | 运镜指令 | 字幕/旁白 | 音效/BGM提示 |

第7步:短剧制作
将第5步和第6步得到的脚本存到word中作为附件素材,使用短剧制作工具生成短剧
工具1:Seko
工具地址:https://seko.sensetime.com/invite/INFINGXG

提示词:
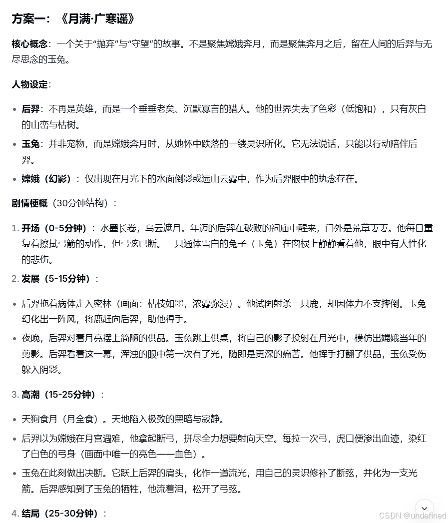
根据附件剧本生成5集漫剧,保持人物一致性,故事流畅”《月满·广寒谣》 核心概念:一个关于“抛弃”与“守望”的故事。不是聚焦嫦娥奔月,而是聚焦奔月之后,留在人间的后羿与无尽思念的玉兔。
人物设定:
后羿:不再是英雄,而是一个垂垂老矣、沉默寡言的猎人。他的世界失去了色彩(低饱和),只有灰白的山峦与枯树。
玉兔:并非宠物,而是嫦娥奔月时,从她怀中跌落的一缕灵识所化。它无法说话,只能以行动陪伴后羿。
嫦娥(幻影):仅出现在月光下的水面倒影或远山云雾中,作为后羿眼中的执念存在。
剧情梗概(30分钟结构):
开场(0-5分钟):水墨长卷,乌云遮月。年迈的后羿在破败的祠庙中醒来,门外是荒草萋萋。他每日重复着擦拭弓箭的动作,但弓弦已断。一只通体雪白的兔子(玉兔)在窗棂上静静看着他,眼中有人性化的悲伤。
发展(5-15分钟):
后羿拖着病体走入密林(画面:枯枝如墨,浓雾弥漫)。他试图射杀一只鹿,却因体力不支摔倒。玉兔幻化出一阵风,将鹿赶向后羿,助他得手。
夜晚,后羿对着月亮摆上简陋的供品。玉兔跳上供桌,将自己的影子投射在月光中,模仿出嫦娥当年的剪影。后羿看着这一幕,浑浊的眼中第一次有了光,随即是更深的痛苦。他挥手打翻了供品,玉兔受伤躲入阴影。
高潮(15-25分钟):
天狗食月(月全食)。天地陷入极致的黑暗与寂静。
后羿以为嫦娥在月宫遇难,他拿起断弓,拼尽全力想要射向天空。每拉一次弓,虎口便渗出血迹,染红了白色的弓身(画面中唯一的亮色——血色)。
玉兔在此刻做出决断。它跃上后羿的肩头,化作一道流光,用自己的灵识修补了断弦,并化为一支光箭。后羿感知到了玉兔的牺牲,他流着泪,松开了弓弦。
结局(25-30分钟):
光箭射入天空,驱散了吞噬月亮的黑影。月光重新洒下,清冷而明亮。
后羿怀抱着一件嫦娥留下的素白衣衫,坐在山巅,在月光中停止了呼吸,面容安详。
镜头拉远:月光中,隐约出现三个剪影——后羿、嫦娥,以及一只蹲在他们脚边的兔子。画面淡出,只剩下水墨晕染的月亮,和一行题字:“不应有恨,何事长向别时圆。”
画面改编亮点:
色彩:全程黑白灰,仅在后羿流血、玉兔化箭、月光重现时点缀以低饱和度的猩红与月白。
意象:断弓象征力量的消亡,玉兔象征被遗忘的陪伴,月食象征终极的恐惧与和解。
情绪张力:极致的孤独与无声的牺牲。玉兔无法言说的爱,比后羿对嫦娥的执念更具冲击力。“


看看第一集成品《后裔断弦》

看看第四集成品《射月》

自觉这个故事太长了,张力不够,最多两集激讲完,这也反应出做短剧不能水剧情,一定要衔接紧密。
工具2:oiioii
工具地址:https://www.oiioii.ai/space/
五个邀请码请查收

他会出角色三视图


分镜故事板

看其中一个片段吧!

三、新手必看!3个避坑提醒
- 1.别完全甩给AI:世界观、常识自己把关
- 2.别写太复杂:短片要聚焦,别堆支线
- 3.别忽略节奏:每集必须有钩子,留住观众
最后想说
不用专业编剧,普通人用AI也能做出好剧本!核心不是让AI随便写,而是你会精准引导。
这套方法亲测好用,照着做,你也能产出爆款短片/漫剧!
今天的所有生成,优化剧本生成画面的提示词我都打包好了,关注后私信回复【短剧】即可获取!码字不易,来个点赞收藏吧!
AtomGit 是由开放原子开源基金会联合 CSDN 等生态伙伴共同推出的新一代开源与人工智能协作平台。平台坚持“开放、中立、公益”的理念,把代码托管、模型共享、数据集托管、智能体开发体验和算力服务整合在一起,为开发者提供从开发、训练到部署的一站式体验。
更多推荐



所有评论(0)