J Transl Med(IF=7.5)苏州大学附属第一医院秦颂兵教授等团队:基于机器学习影像组学的食管鳞癌预后评估列线图
01
文献学习

今天分享的文献是由苏州大学附属第一医院秦颂兵教授等团队于2025年12月在《Journal of Translational Medicine》(中科院2区,IF=7.5)上发表的研究“A nomogram integrating machine learning-derived CT radiomics and clinical characteristics for prognostic assessment in patients with locally advanced esophageal squamous cell carcinoma treated with definitive chemoradiotherapy with or without immunotherapy”即整合机器学习CT影像组学与临床特征的列线图用于接受根治性放化疗联合或不联合免疫治疗的局部晚期食管鳞状细胞癌患者的预后评估,该研究旨在利用机器学习方法构建基于CT影像组学的生存预测模型,评估局部晚期食管鳞状细胞癌患者在接受根治性放化疗(dCRT)后的总生存期(OS),并验证该模型在免疫治疗联合治疗患者中的适用性。研究共纳入200例患者,构建了包含35个影像组学特征的预测模型,并进一步结合临床指标(如LMR、SII、前白蛋白等)构建综合列线图。结果显示,该模型在多个独立队列中均表现出良好的预测性能,且在免疫治疗亚组中仍具预后价值。
创新点:①整合瘤内与瘤周影像组学特征,系统性构建机器学习预后模型,突破传统单区域分析局限。②系统比较95种机器学习算法组合,优选双向逐步Cox回归,显著提升模型泛化能力。③首次在放化疗联合免疫治疗队列中验证该影像组学模型的预后价值,拓展应用场景。
临床价值:①提供整合影像组学与临床指标的列线图,实现局部晚期食管鳞癌患者个体化生存预测。②识别前白蛋白、LMR、SII等关键血液标志物,辅助临床进行营养与炎症状态评估。③模型在多个外部队列及免疫治疗亚组中表现稳健,为治疗决策分层提供依据。

图 1:研究整体工作流程图
影像分割与ROI勾画:对患者预处理增强CT图像进行匿名化处理,由两位资深放疗科医生盲法手动逐层勾画肿瘤内全区域和肿瘤周围3mm环形区域为感兴趣区(ROI),排除坏死区、血管、气道等非肿瘤结构。
影像组学特征提取:基于3D Slicer和PyRadiomics工具,从上述双ROI中初步提取2446个影像组学特征(含形状、一阶统计、纹理特征等)。
特征可重复性验证:计算组内/组间相关系数(ICC),保留ICC>0.75的1084个特征,剔除重复性差的特征。
特征维度缩减:对可重复特征进行单因素Cox回归分析,筛选出与总生存期(OS)显著相关的61个预后特征。
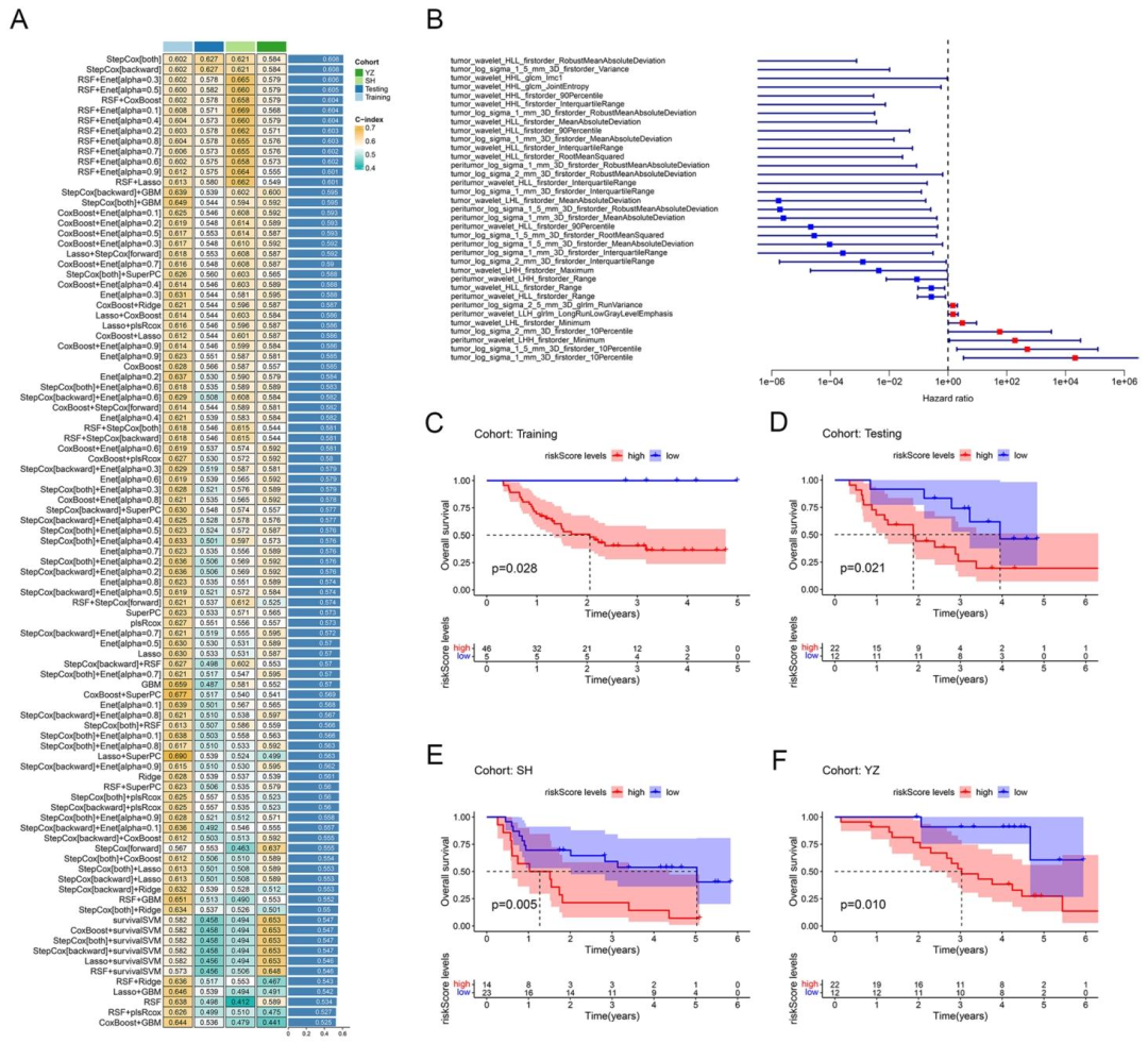
机器学习建模:构建95种“特征选择+生存建模”算法组合,以多队列平均C-index为指标筛选最优算法(双向逐步Cox回归),最终确定35个核心特征构建影像组学风险标签,并在训练集确定高低风险组的最优截断值。
多队列验证:将训练集确定的风险标签和截断值,无修改应用于内部测试集、两个外部验证集(SH/YZ)、免疫治疗队列(ICI),通过Kaplan-Meier生存分析验证预后价值。
临床-影像组学模型整合:筛选与OS相关的临床特征(炎症/营养相关血液学指标),将其与影像组学风险评分整合,构建临床-影像组学列线图。
模型效能综合评估:采用时间依赖性ROC曲线、C-index、决策曲线分析(DCA)评估模型的鉴别能力、一致性和临床净获益,同时在放化疗(dCRT)和ICI队列中分别完成模型验证。
02
研究背景和目的
研究背景
食管癌在全球范围内发病率和死亡率均位居前十,其中食管鳞状细胞癌(ESCC)是中国最常见的组织学亚型,疾病负担尤为沉重。由于早期症状隐匿,多数患者确诊时已处于局部晚期,根治性放化疗(dCRT)成为标准治疗方案,但患者预后仍不理想,五年总生存率不足25%。近年来,免疫治疗联合放化疗虽展现出提升疗效的潜力,但如何精准预测个体化治疗反应仍是临床面临的重大挑战。现有基于影像的分期系统难以反映肿瘤内在的生物学异质性与动态治疗效应,而基于分子标志物的预测方法往往依赖侵入性活检,应用受限。放射组学作为一种高通量图像分析技术,可提取常规CT影像中蕴含的定量特征,已在多种肿瘤中显示出预后评估价值,但其在ESCC中的临床应用仍处于探索阶段,且多数研究存在方法学异质性、特征提取不统一等问题。因此,构建一个标准化、可解释且具备跨治疗模式泛化能力的预后模型,对于实现ESCC患者的个体化风险分层与治疗决策优化具有重要意义。
研究目的
本研究旨在利用机器学习方法构建基于CT放射组学的预测模型,用于评估接受根治性放化疗的局部晚期ESCC患者的总生存期,并系统验证该模型在多个独立患者队列中的预后价值。研究进一步整合放射组学特征与临床指标,开发一个综合性的列线图,以提升对患者生存结局的预测能力。此外,研究还探讨了该放射组学特征在接受免疫治疗联合放化疗患者中的适用性,验证其跨治疗模式的泛化能力。通过多中心回顾性队列设计,研究采用多种机器学习算法进行特征筛选与建模,并通过内部测试、外部验证以及功能富集分析,评估模型在不同人群中的稳定性与生物学可解释性。最终目标是构建一个具备高泛化性、可解释性的预后评估工具,为局部晚期ESCC患者的个体化治疗策略制定提供影像学依据,并为未来放射组学在肿瘤免疫治疗领域的临床应用奠定基础。
03
数据和方法
研究数据
总样本量:200例ESCC患者(2019年1月至2022年12月)
来源:3个医学中心
苏州大学附属第一医院(n=129)
上海第十人民医院(n=37)
扬州大学附属苏北人民医院(n=34)
免疫治疗亚组:44例(来自中心1)
外部验证:TCIA/TCGA-ESCA 队列(n=12)
主要终点:总生存期(OS)
技术方法
影像组学特征提取:从增强CT中提取肿瘤内及瘤周(3mm环形区域)特征,共2,446个特征。
特征筛选:
ICC > 0.75(1,084个)
单变量Cox回归(61个)
模型构建:
10种机器学习算法 + 95种特征选择组合
最优模型:双向逐步Cox回归(StepCox)
最终纳入35个影像组学特征
模型验证:
内部验证集(n=34)
外部验证集(SH、YZ)
ICI免疫治疗亚组(n=44)
TCGA/TCIA队列
列线图构建:结合影像组学风险评分与临床变量(LMR、SII、前白蛋白等)
功能分析:GSEA、ssGSEA、CIBERSORT免疫浸润分析
04
实验结果
影像组学模型:
高风险组OS显著更差(训练集p=0.028;验证集 p=0.021;SH p=0.005;YZ p=0.01)
AUC:1年0.623,2年0.675,3年0.710
临床相关变量:
单变量Cox显示LMR、SII、前白蛋白与OS显著相关
前白蛋白在dCRT队列中预测能力最强(AUC=0.707)
CRP在ICI队列中预测能力最强(AUC=0.759)
综合列线图:
在dCRT队列中,影像组学+血液指标模型(RnB)C-index最高
DCA显示列线图临床净获益优于单一模型
免疫治疗亚组:
影像组学风险评分仍显著预测OS(p=0.002)
综合模型AUC为0.653(2年OS)
功能分析:
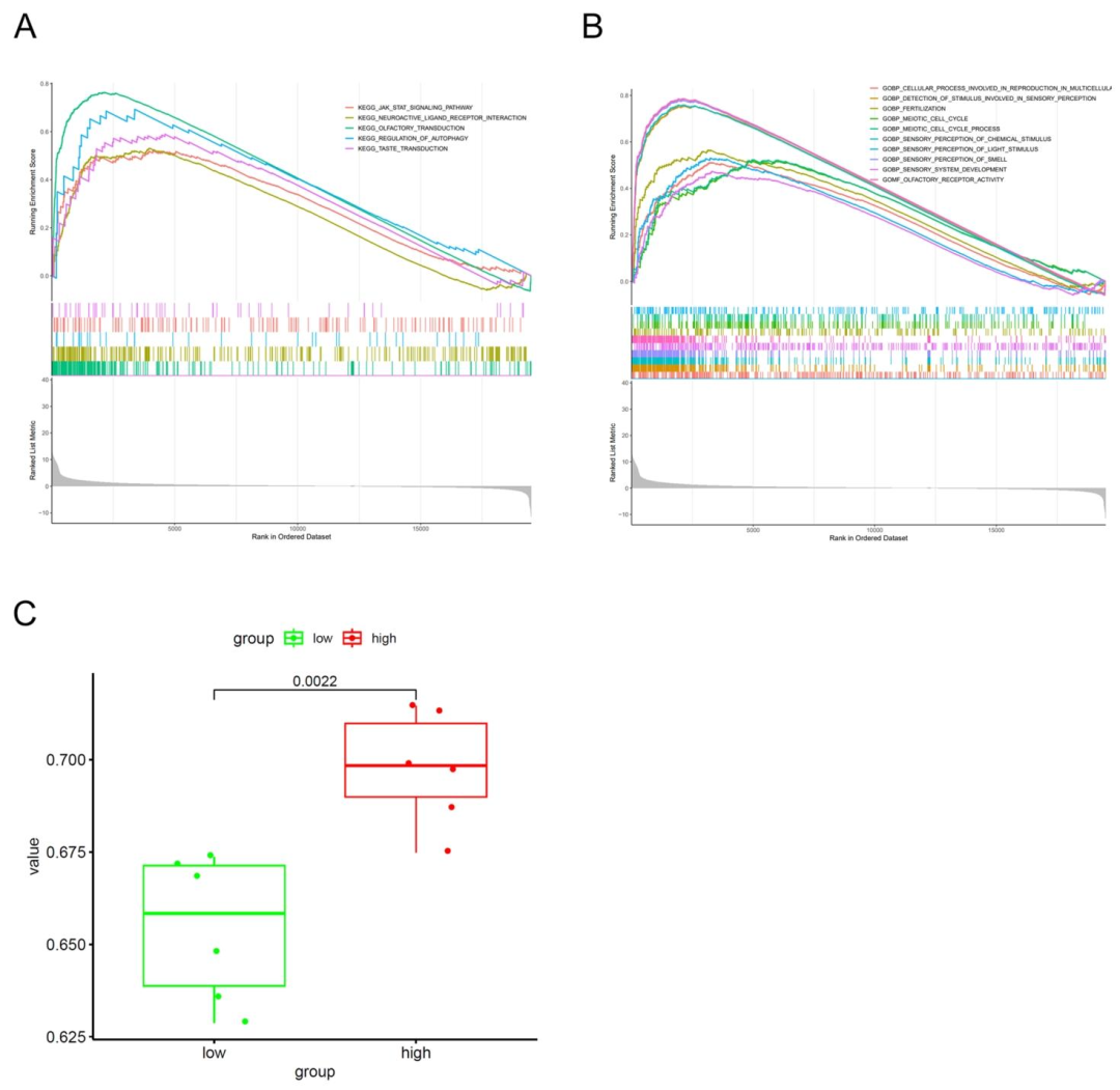
高风险组富集JAK-STAT、细胞周期、有丝分裂纺锤体通路(HALLMARK_MITOTIC_SPINDLE,p=0.0022)

图 2:影像组学签名(标签)的构建与预后价值评估

图 3:根治性放化疗(dCRT)队列中联合模型与临床模型的构建及效能对比

图 4:免疫治疗(ICI)队列中联合模型与临床模型的构建及效能对比

图 5:TCGA/TCIA-ESCA队列中影像组学风险评分相关的功能富集分析
05
研究结论
本研究通过整合机器学习衍生的CT放射组学特征与临床指标,成功构建了一个能够预测局部晚期食管鳞癌患者在接受根治性放化疗(联合或不联合免疫治疗)后总生存期的列线图模型。该放射组学标签在训练集、内部测试集及两个外部验证集中均显示出稳健的预后分层能力,高风险组患者生存期显著缩短。在免疫治疗亚组中,该标签同样保持了显著的预测价值。进一步将放射组学风险评分与血清前白蛋白、淋巴细胞与单核细胞比值(LMR)、全身免疫炎症指数(SII)等临床变量整合后,构建的联合列线图在区分度、校准度及临床净获益方面均优于单一预测模型。功能富集分析提示,高风险组富集了JAK-STAT及细胞周期相关通路。尽管模型在多个中心得到验证,但其预测效能仍属中等,且受限于回顾性设计、样本量有限及治疗方案的异质性。总体而言,该研究为食管鳞癌患者的个体化预后评估提供了一种整合影像与临床信息的实用工具,但其临床推广仍需前瞻性、多中心研究的进一步验证。
参考文献:Zhu M, Zhang L, Cao C, Xue J, Zhang H, Zhou X, Qin S. A nomogram integrating machine learning-derived CT radiomics and clinical characteristics for prognostic assessment in patients with locally advanced esophageal squamous cell carcinoma treated with definitive chemoradiotherapy with or without immunotherapy. J Transl Med. 2025 Dec 16;23(1):1398. doi: 10.1186/s12967-025-07387-1.
AtomGit 是由开放原子开源基金会联合 CSDN 等生态伙伴共同推出的新一代开源与人工智能协作平台。平台坚持“开放、中立、公益”的理念,把代码托管、模型共享、数据集托管、智能体开发体验和算力服务整合在一起,为开发者提供从开发、训练到部署的一站式体验。
更多推荐



所有评论(0)