Insights Imaging 安徽医科大学第一附属医院放射科吴兴旺教授等团队:基于自动化nnU-Net与影像组学的胃癌Lauren分型术前预测
01
文献学习


今天分享的文献是由安徽医科大学第一附属医院放射科吴兴旺教授团队联合南京医科大学第二附属医院、中国科学技术大学附属第一医院等团队于2025年2月在《Insights into Imaging》(中科院2区top,IF=4.5)上发表的研究“Preoperative prediction of the Lauren classification in gastric cancer using automated nnU-Net and radiomics: a multicenter study”即基于自动化nnU-Net与影像组学的胃癌Lauren分型术前预测:一项多中心研究,该研究开发并验证了一种结合深度学习(nnU-Net)和影像组学的模型,用于术前无创预测胃癌的Lauren分型(肠型 vs. 弥漫型)。研究利用多中心CT数据,首先训练nnU-Net模型对胃癌病灶进行自动分割,然后在自动分割的基础上提取影像组学特征,构建预测模型。结果显示,该影像组学模型在不同中心的数据集中均表现出良好的预测性能(AUC达0.81-0.86),为实现胃癌的个性化治疗提供了无创的辅助工具 。
创新点:①首创将nnU-Net自动分割与影像组学结合,实现胃癌Lauren分型术前无创预测。②采用多中心外部验证,证实模型在不同数据集中具有良好泛化能力和稳定性。③排除混合型Lauren分型,针对性预测肠型与弥漫型,提升模型临床实用性。
临床价值:①实现胃癌Lauren分型术前无创预测,避免活检取样误差及有创操作风险。②辅助制定个体化治疗方案,肠型与弥漫型对化疗反应不同,指导精准治疗。③多中心验证确保模型可靠性,便于在不同医疗机构推广应用,改善患者管理。

图 3:研究的影像组学分析流程图
数据获取(Data Acquisition):获取433例患者术前门静脉期增强CT影像及对应的临床、病理数据(Lauren分型金标准);
自动分割(Automatic Segmentation):将CT影像输入训练好的nnU-Net模型,自动生成胃癌病灶的3D-ROI(感兴趣区),替代传统人工勾画,实现ROI的标准化;
特征提取(Feature Extraction):对3D-ROI进行重采样(1.0×1.0×1.0mm³)和Z分数归一化后,通过PyRadiomics软件提取1874个影像组学特征(含一阶特征、GLCM、GLDM等7类),遵循IBSI指南保证提取的标准化;
特征选择(Feature Selection):通过“皮尔森相关系数剔除共线性特征→SelectKBest筛选差异特征→LASSO回归筛选最优特征”的三步法,从1874个特征中筛选出7个最优特征,并计算影像组学评分(Radscore);
模型构建(Model Building):以Radscore为核心特征,结合临床独立预测因子,分别构建影像组学模型和临床-影像组学联合模型,用于胃癌Lauren分型的术前预测。
02
研究背景和目的
研究背景
胃癌作为全球第五大常见癌症及第四大癌症死亡原因,其治疗策略与预后判断高度依赖于Lauren分型。Lauren分型将胃癌主要分为肠型和弥漫型,两者在病理特征、生物学行为、治疗反应及预后上存在显著差异。肠型胃癌通常对化疗更敏感且预后较好,而弥漫型更具侵袭性、预后较差,因此术前准确区分这两种亚型对于制定个性化治疗方案至关重要。然而,目前术前获取Lauren分型的主要手段依赖内镜活检,存在有创性、取样误差及部分患者无法耐受等局限性。虽然影像组学通过提取医学图像中的高通量特征,在无创评估肿瘤异质性方面展现出潜力,但传统方法依赖手动勾画感兴趣区域,耗时且主观性强。因此,亟需开发一种自动化、高精度且可泛化的方法,以解决现有技术的瓶颈,满足临床对无创、准确预测Lauren分型的迫切需求。
研究目的
开发并验证一种结合自动化nnU-Net深度学习模型与影像组学的综合方法,以实现胃癌病灶的自动分割及术前Lauren分型的无创预测。研究首先利用nnU-Net模型对胃癌CT图像进行自动分割,以替代传统耗时且主观的手动勾画,并通过Dice相似系数等指标评估其准确性。在此基础上,从自动分割的感兴趣区域中提取高通量影像组学特征,结合LASSO回归筛选最优特征并构建Radscore,进而建立影像组学模型。同时,整合临床独立预测因子构建临床模型及临床-影像组学联合模型。通过多中心数据的外部验证,比较各模型的预测效能,旨在筛选出最优预测模型,为临床提供一种高效、准确、可泛化的术前评估工具,从而辅助医生制定精准治疗策略,提升胃癌患者的个体化管理水平。
03
数据和方法
研究数据
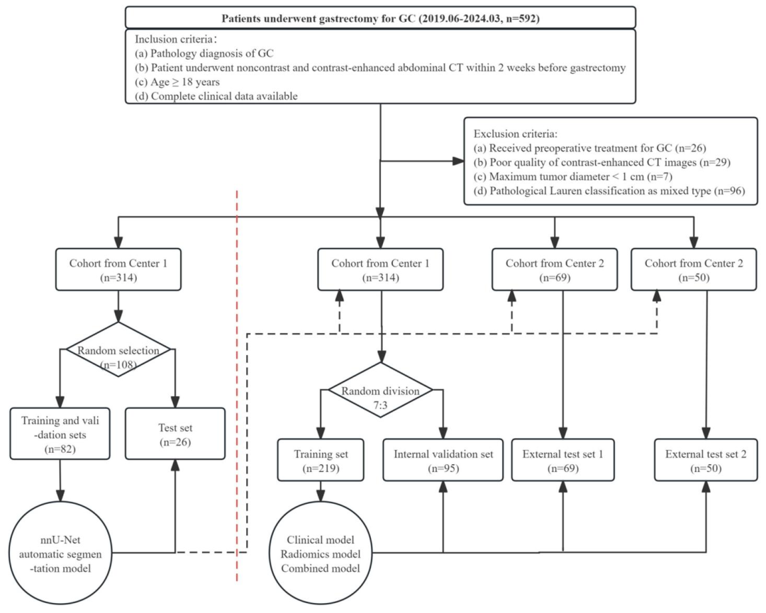
样本量: 最终纳入433例经病理确诊的胃癌患者。
数据来源: 回顾性收集自三个独立的医疗中心。
分组:
训练集: n=219 (来自中心1)
内部验证集: n=95 (来自中心1)
外部测试集1: n=69 (来自中心2)
外部测试集2: n=50 (来自中心3)
排除标准: 排除了新辅助治疗患者、图像质量差者、肿瘤直径<1cm者以及病理为混合型Lauren分型的患者 。

图 1:患者选择和研究设计流程图
技术方法
自动分割模型构建: 从中心1随机选取108例患者,手动勾画门静脉期CT图像的病灶作为金标准,用于训练nnU-Net自动分割模型。采用Dice相似系数(DSC)等指标评估分割性能 。
影像组学特征提取: 利用训练好的nnU-Net模型对所有患者的CT图像进行自动分割,获得三维感兴趣区(3D-ROI),并使用PyRadiomics软件从中提取了1874个影像组学特征 。
特征选择与模型建立:
特征选择: 使用LASSO回归等方法筛选出7个最优特征,并计算影像组学评分(Radscore)。
临床模型: 通过单因素和多因素Logistic回归分析,筛选出年龄、CA125水平和最大肿瘤直径三个独立临床 predictors,构建临床模型。
联合模型: 将临床独立预测因子与Radscore结合,构建临床-影像组学联合模型。
模型评估: 使用受试者工作特征曲线(ROC)下面积(AUC)、校准曲线和决策曲线分析(DCA)评估模型性能,并采用DeLong检验比较不同模型间的差异 。

图 2:用于胃癌病灶自动分割的nnU-Net网络架构图
输入层:输入为胃癌患者术前门静脉期腹部增强CT的3D影像数据(经重采样、归一化等预处理,体素尺寸5.0×0.78×0.78mm³);
编码模块(下采样):通过3×3×3卷积层+实例归一化(IN)+带泄露的ReLU激活函数(IReLU)提取影像特征,再通过步长为2的3×3×3卷积实现下采样,逐步缩小特征图尺寸、提升特征维度,捕捉肿瘤的深层空间特征;
跳跃连接(Skip connection):将编码模块各层的原始特征图直接传递至解码模块对应层,弥补下采样过程中的特征丢失,保证分割的空间精度;
解码模块(上采样):通过2×2×2转置卷积(步长2)和1×2×2转置卷积(步长1)实现特征图上采样,恢复影像的空间分辨率,同时融合跳跃连接传递的浅层特征;
输出层:通过1×1×1卷积层+Softmax激活函数输出胃癌病灶的3D分割掩码(ROI),实现肿瘤区域与正常组织的二分类分割。
04
实验结果
自动分割性能: nnU-Net模型在测试集中取得了良好的分割效果,DSC达到79.79%。
模型预测性能:
临床模型: 在验证集和测试集中的AUC值为0.65-0.73。
影像组学模型: 在内部验证集、外部测试集-1、外部测试集-2中的AUC分别为0.84、0.83、0.81。
联合模型: 在上述三个数据集中的AUC分别为0.81、0.81、0.82 。
模型比较: 影像组学模型和联合模型的AUC均显著高于临床模型(p < 0.05),但影像组学模型与联合模型的AUC无显著差异(p > 0.05)。因此,研究将影像组学模型选为最优模型

图 4:不同模型的ROC曲线对比图

图 5:基于训练集构建的胃癌Lauren分型术前预测列线图
05
研究结论
该多中心研究成功构建并验证了一种基于nnU-Net自动分割与影像组学的胃癌Lauren分型术前预测模型。研究共纳入433例患者,结果显示nnU-Net模型在测试集中实现了0.79的Dice相似系数,表明其能高效、准确地自动分割胃癌病灶,有效减少了手动勾画的主观性和耗时。基于自动分割提取的影像组学特征构建的模型在内部验证集和两个外部测试集中均表现出良好的预测性能,AUC值分别达到0.84、0.83和0.81,且与联合临床特征的模型相比无显著差异,表明影像组学模型本身已蕴含主要的预测信息,可作为最优模型。该模型通过多中心数据验证,展现了强大的泛化能力和临床适用性,能够无创、准确地术前鉴别肠型和弥漫型胃癌。研究结论强调,该自动化方法有助于临床医生早期制定个性化治疗策略,提升精准医疗水平,但未来仍需更大规模的前瞻性研究进一步验证并结合多模态数据进行优化。
参考文献:Cao B, Hu J, Li H, Liu X, Rong C, Li S, He X, Zheng X, Liu K, Wang C, Guo W, Wu X. Preoperative prediction of the Lauren classification in gastric cancer using automated nnU-Net and radiomics: a multicenter study. Insights Imaging. 2025 Feb 25;16(1):48. doi: 10.1186/s13244-025-01923-9.
AtomGit 是由开放原子开源基金会联合 CSDN 等生态伙伴共同推出的新一代开源与人工智能协作平台。平台坚持“开放、中立、公益”的理念,把代码托管、模型共享、数据集托管、智能体开发体验和算力服务整合在一起,为开发者提供从开发、训练到部署的一站式体验。
更多推荐


所有评论(0)