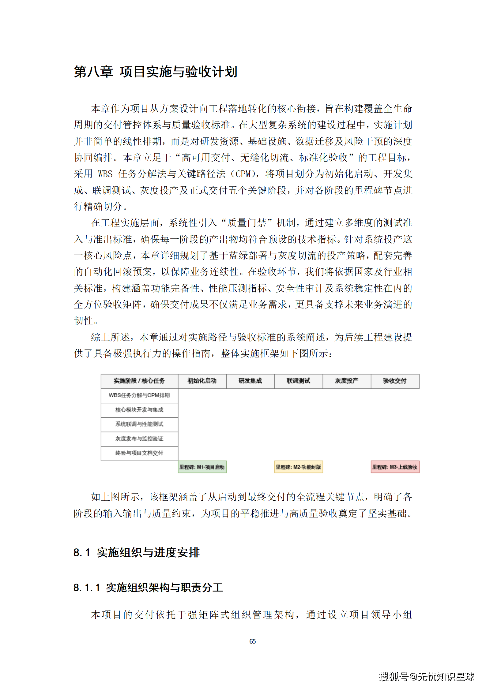
反垄断的数字利剑:大模型如何重塑全国统一大市场的公平竞争审查范式(WORD)

“在数字经济时代,反垄断监管的主战场已从实体市场延伸至由海量政策文件与算法代码构成的‘数字疆域’。传统的人工审查模式,面对这场‘数据洪流’与‘算法迷雾’的双重冲击,正显得力不从心。构建一个具备深度法律语义理解能力的智能审查平台,已非技术选型问题,而是关乎国家统一大市场建设成败的战略命题。”
2022年,《中共中央 国务院关于加快建设全国统一大市场的意见》的出台,标志着中国市场经济体制改革进入深水区。其核心要义在于破除地方保护和区域壁垒,打造一个高效规范、公平竞争、充分开放的全国统一大市场。然而,阻碍这一宏伟蓝图落地的最大隐性障碍,并非显性的市场分割,而是深藏于各级政府数十万份存量与增量政策文件中的行政性垄断条款。这些条款往往以“一事一议”的会议纪要、产业扶持细则等形式出现,措辞隐蔽、逻辑复杂,对传统依赖人工经验的公平竞争审查制度构成了严峻挑战。
《全国统一大市场反垄断大模型智能审查平台建设方案》(以下简称《方案》)的提出,恰如一把精准的数字手术刀,直指这一时代痛点。本文将以该《方案》为核心,进行一次全景式、穿透式的深度解构。我们将超越其技术文档的表层描述,深入挖掘其背后所蕴含的国家战略意图、法律科技(LegalTech)融合逻辑、信创全栈架构哲学以及业务价值兑现路径,旨在为所有关注国家治理现代化与数字经济健康发展的决策者,提供一份兼具战略前瞻性与工程落地性的“智库级”行动纲领。

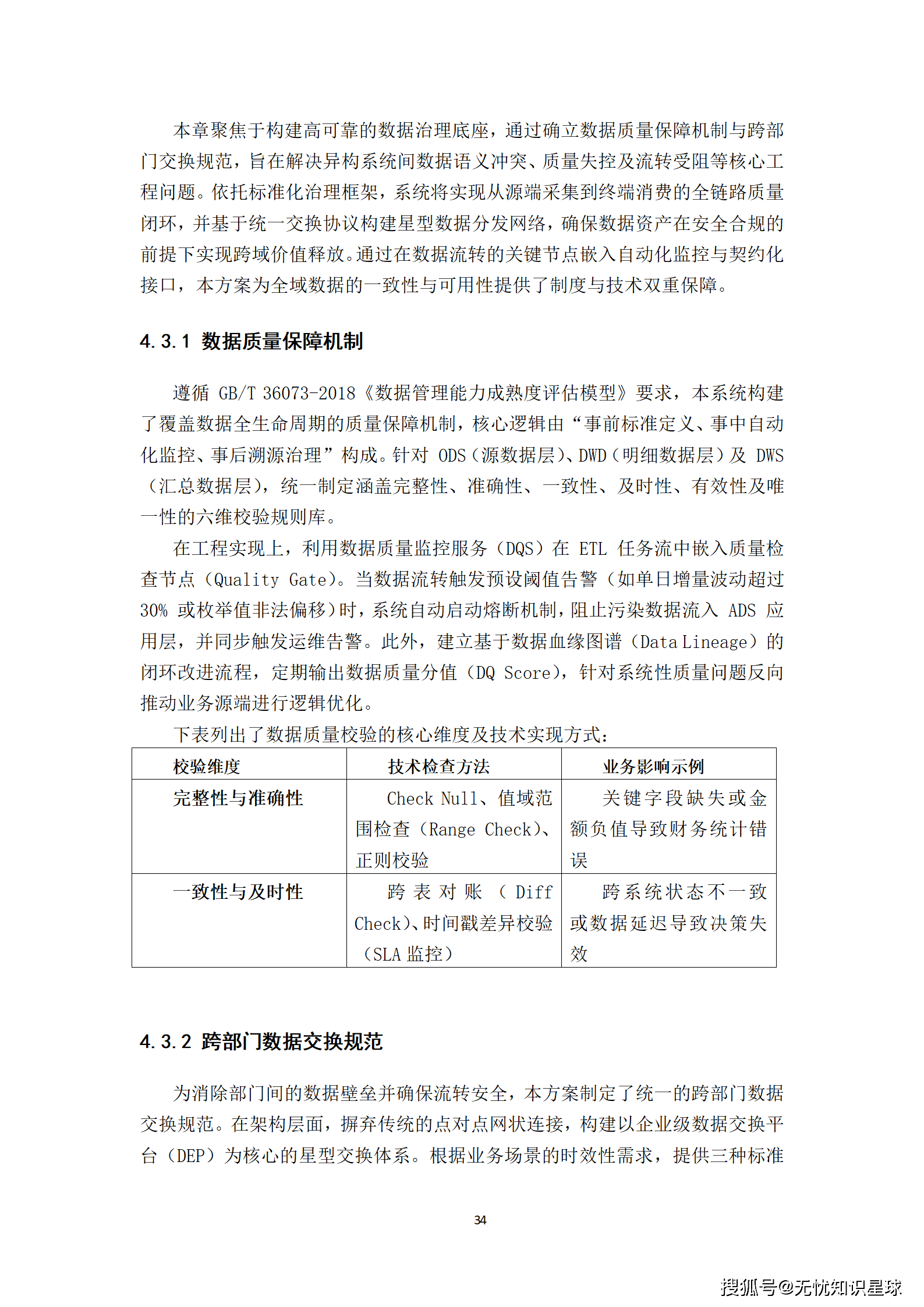
要理解智能审查平台的必要性,必须首先直面传统模式的结构性缺陷。在“全国统一大市场”战略的聚光灯下,传统审查体系的“三重失灵”暴露无遗。
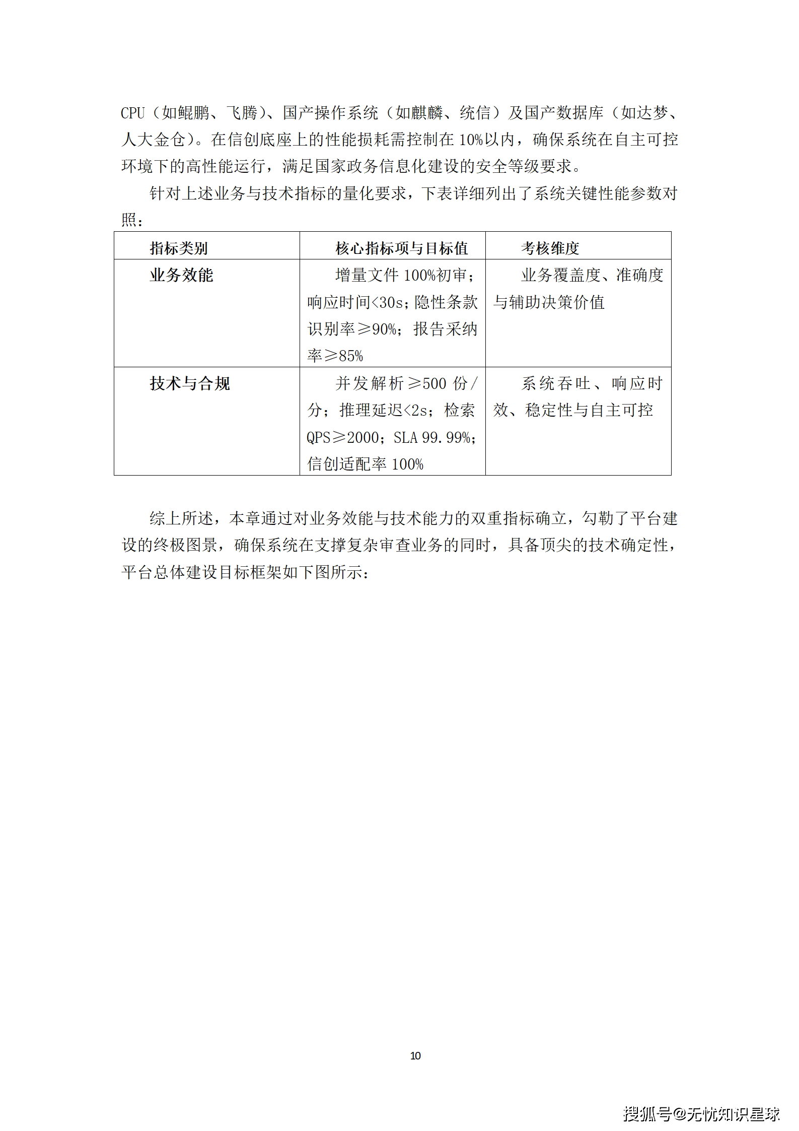
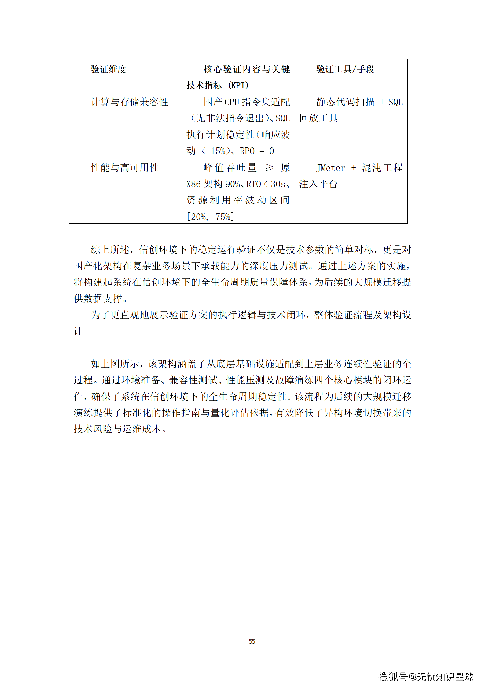
据《方案》披露,各级政府部门每年产生的涉及市场主体经济活动的增量文件规模超过十万份。在现有人工模式下,单份文件的送审、初核、复核至出具意见平均耗时超过3个工作日。这种“小马拉大车”的局面,导致大量准政策文件积压,严重阻塞了政务运转效率,使得“事前审查”的制度设计在实践中沦为“事后补救”。
- 场景化假设:某市为吸引一家新能源车企落户,紧急出台一份包含“本地采购比例不低于80%”的会议纪要。若按传统流程,待法制部门完成审查时,项目可能早已落地,此时再行纠正,不仅成本高昂,更会损害政府公信力。
行政性垄断的生命力恰恰在于其隐蔽性。它往往通过变相指定交易对象、设定不合理准入条件(如注册资本、成立年限)、或给予特定企业排他性技术标准等方式实现。此类条款具备极强的语义伪装能力,非专业审查人员受限于知识图谱的局限,对隐性壁垒的漏判率普遍超过15%。
- 场景化假设:一份政府采购文件要求投标方“需具备服务本市三年以上的成功案例”。表面看是业绩要求,实则构成了对外地企业的歧视性壁垒。人工审查极易将其视为合理条款而放行。
由于缺乏统一的量化逻辑模型,跨区域、跨部门的审查标准存在显著差异。同一性质的产业补贴政策,在A省被视为合规的招商引资手段,在B省却可能被认定为妨碍公平竞争。这种“同案不同判”的现象,不仅增加了企业的合规成本,也削弱了全国统一大市场的制度严肃性。
这“三重失灵”共同指向一个核心矛盾: “全国统一大市场”对审查工作提出的“全量、实时、统一”的刚性要求 与 传统人工审查模式在“效能、精度、标准”上的全面落后 之间的尖锐对立。要弥合这一鸿沟,必须引入一场由AI大模型驱动的范式革命。
《方案》的顶层设计,清晰地勾勒出一个以大语言模型(LLM)为核心的智能审查新范式。其精髓在于将法律条文转化为可计算的逻辑,并通过人机协同机制,实现审查模式的根本性跃迁。
《方案》并未幻想用AI完全取代人类专家,而是创造性地提出了“AI预警+人工定性”的高效协同模式。
- 机器初审:由大模型对政策文件进行全量、毫秒级的扫描,识别潜在违规点,并生成包含“涉嫌违规原文、违反法条依据、风险等级、修改建议”的结构化初审报告。这将人工从繁重的全文阅读中解放出来,聚焦于高风险、高复杂度的核验工作。
- 人工复核:业务专员在复核界面,通过“左法条、右草案”的同屏比对视图,对AI建议进行确认、驳回或修改。最关键的是,所有人工反馈操作都会被记录并回流至语料库。
- 闭环进化:通过强化学习(RLHF)或直接偏好优化(DPO)技术,这些高质量的人工反馈数据被用于模型的增量微调。这使得审查系统能够像一位经验丰富的律师一样,在持续运行中不断学习和进化,实现审查精度与业务契合度的螺旋式上升。
这一闭环设计,是《方案》最具智慧的亮点。它巧妙地平衡了AI的效率优势与人类专家的专业判断,确保了审查结论的权威性与可解释性,同时构建了一个自我进化的智能引擎。
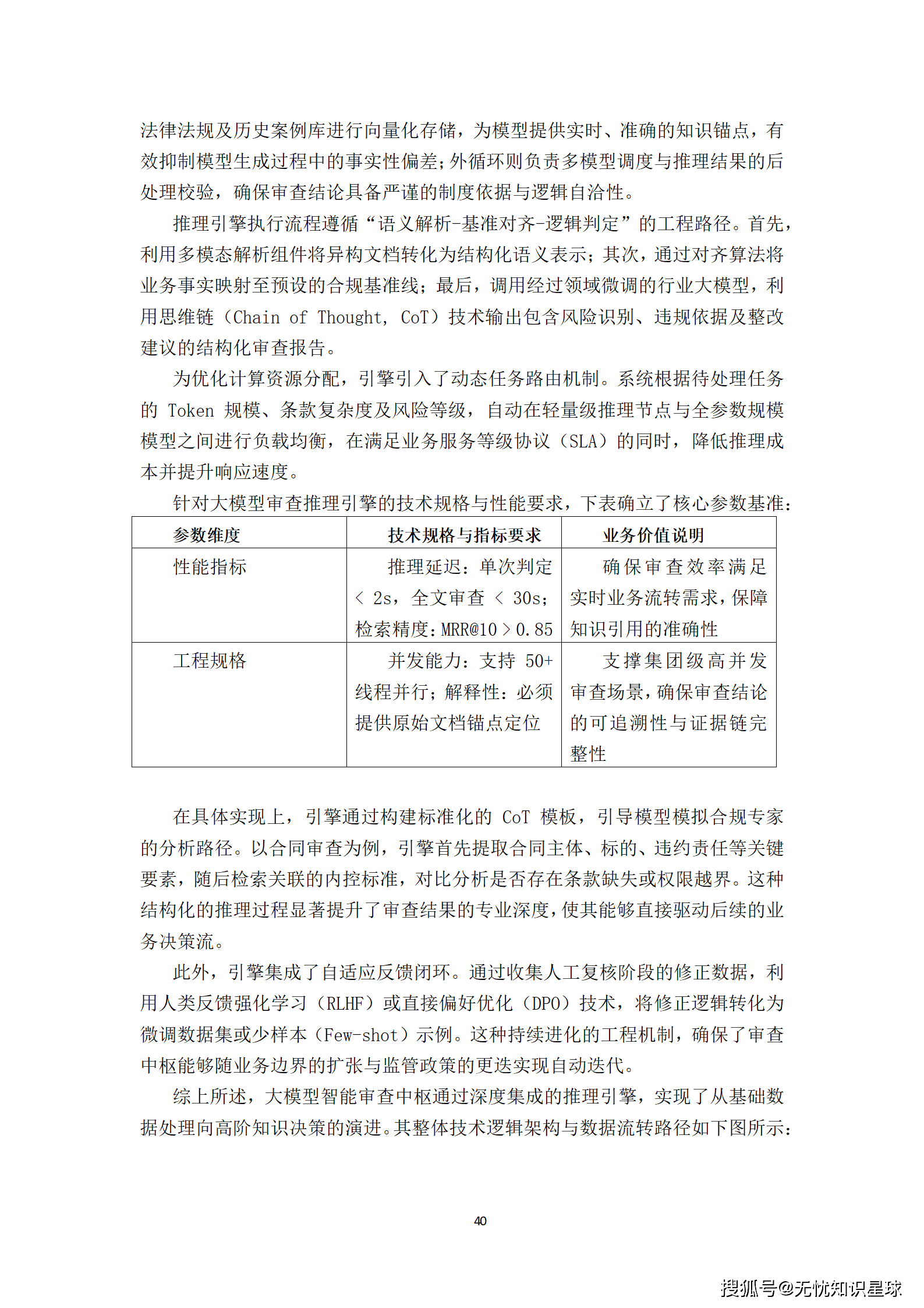
通用大模型虽强,但其“幻觉”问题在严肃的法律审查场景中是致命的。《方案》通过两大核心技术,有效抑制了这一风险,将通用大模型塑造成垂直领域的“法律专家”。
- 检索增强生成(RAG):系统构建了一个覆盖国家、省、市三级的反垄断法规与典型案例标准库,并通过向量化技术将其存入高性能向量数据库(如Milvus)。当大模型处理一份政策文件时,RAG机制会先从知识库中检索出最相关的法律法规和历史判例,作为上下文(Context)输入给大模型。这确保了模型的输出始终“有法可依”,极大地提升了事实准确性。
- 思维链(Chain-of-Thought, CoT):《方案》要求引擎通过构建标准化的CoT模板,引导模型模拟合规专家的分析路径。例如,在审查合同时,模型会先提取“合同主体、标的、违约责任”等关键要素,再逐一与内控标准进行对比分析。这种结构化的推理过程,显著提升了审查结果的专业深度和逻辑严谨性。
《方案》将智能审查能力精准地嵌入到公平竞争审查的全生命周期,设计了三大核心业务场景。
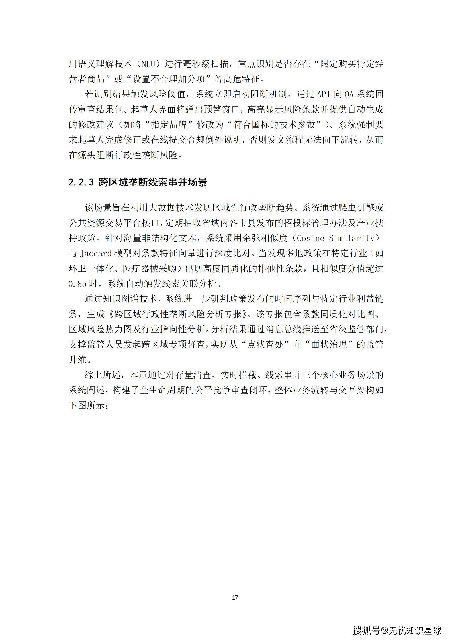
- 存量政策批量清查:针对历史积压的海量文件,系统利用分布式任务调度引擎,自动进行文本清洗、语义切片和风险扫描,最终生成《存量政策涉嫌垄断风险清单》,为政策清理提供精准靶向。
- 增量政策实时拦截:通过API网关将审查能力嵌入OA公文流转系统,实现“发文即审查”。一旦识别高危特征,系统立即弹出预警窗口并强制要求修正,从源头上阻断行政性垄断风险。
- 跨区域垄断线索串并:利用文本相似度算法(如余弦相似度),对省域内各市县的政策进行深度比对。当发现多地政策在特定行业出现高度同质化的排他性条款时,系统自动生成《跨区域行政性垄断风险分析专报》,支撑监管部门发起专项督查,实现从“点状查处”向“面状治理”的升维。
为支撑上述业务愿景,《方案》设计了一个稳健、先进且完全自主可控的技术架构。我们可以将其归纳为“五层一体”的数字基座。
作为整个平台的运行环境,基础设施层严格遵循信创要求。
- 硬件:全面拥抱海思鲲鹏(ARM64)与海光(x86)双路技术栈,确保供应链安全。
- 操作系统:适配银河麒麟V10与统信UOS服务器版。
- 容器化:基于Kubernetes(K8s)构建容器云平台,实现应用的无状态化部署与弹性伸缩,满足高并发审查需求。
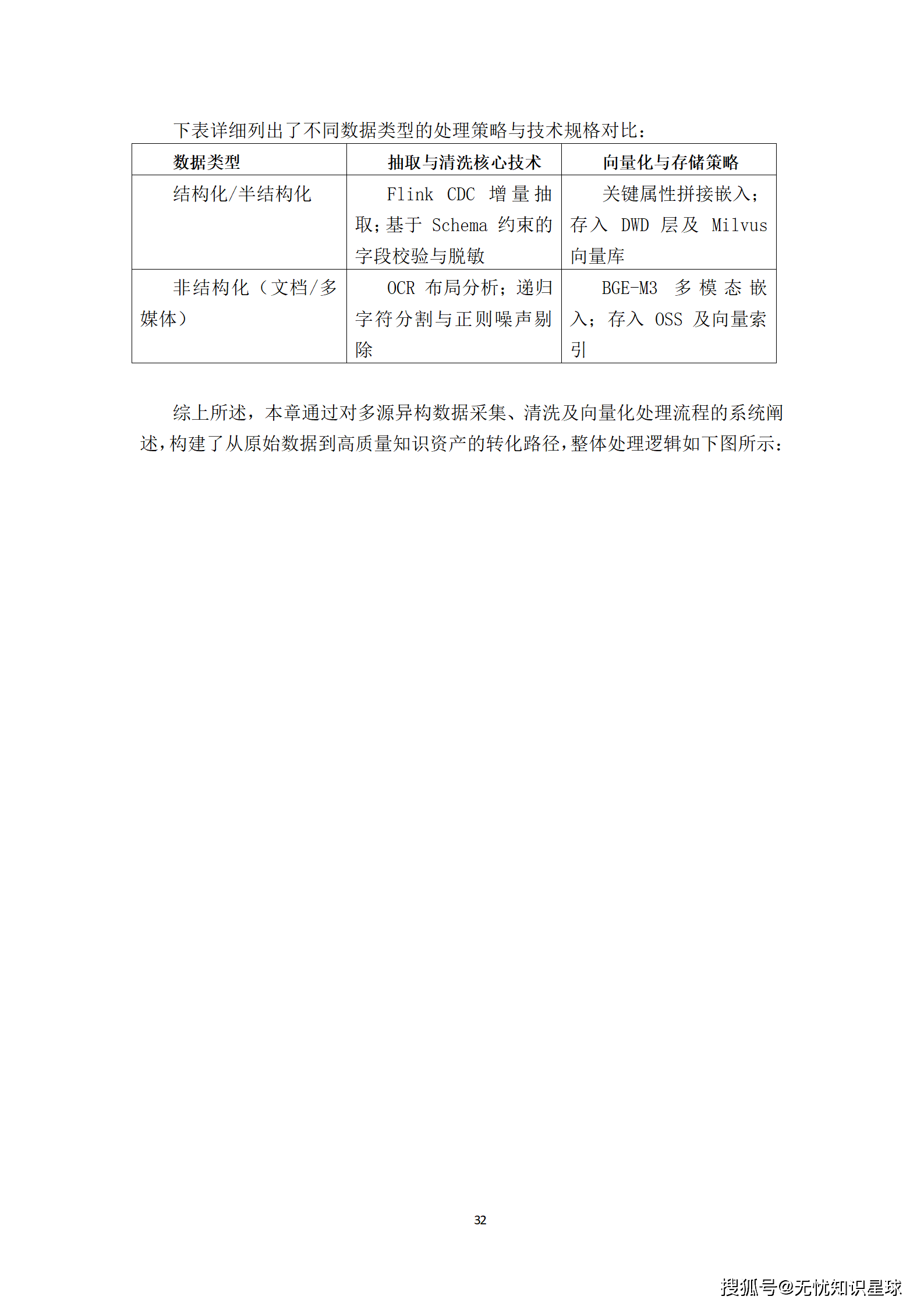
数据是智能审查的血液。《方案》采用“湖仓一体”(Data Lakehouse)架构,统一管理结构化与非结构化数据。
- 多源异构采集:通过CDC技术实时同步关系型数据库,通过分布式爬虫抓取互联网公开情报,通过OCR解析扫描件图像。
- 自动化处理:对原始数据进行清洗、脱敏、去重,并利用递归字符分割算法进行语义切片。
- 向量化表征:调用高性能Embedding模型(如BGE-M3)将文本片段转换为高维向量,存入Milvus向量数据库,支撑毫秒级的语义检索。
该层提供了通用的公共服务与中间件支撑,是平台能力复用的关键。
- 服务治理:集成Nacos实现动态服务发现与配置管理。
- 消息中间件:依托Kafka集群执行业务解耦与流量削峰,确保系统在高负载下的稳定性。
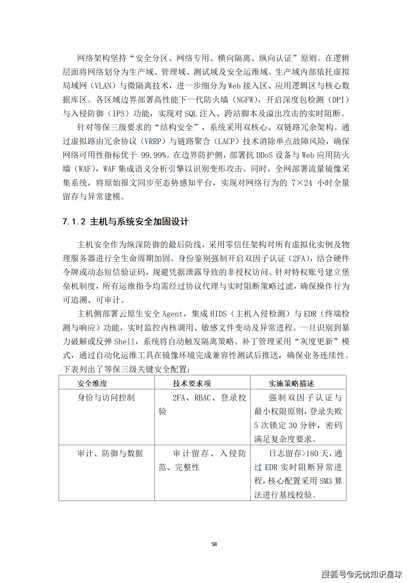
- 安全体系:深度集成国密SM2/SM3/SM4算法,提供统一身份认证与细粒度权限控制。
这是平台价值的直接体现。
- 大模型智能审查中枢:平台的逻辑核心,负责执行深度语义解析与合规性推理。
- 公平竞争审查业务台账:作为审查数据的核心存储与流转枢纽,通过状态机驱动政策措施的全生命周期管理。
- 垄断风险自动预警:集成多源数据与深度算法,构建针对行政性垄断行为的实时监控体系。
- 统一大市场态势感知:通过宏观决策统计分析与可视化大屏,为决策层提供全景、实时的数字化指挥视图。
面向终端用户提供统一的交互入口。
- 统一接入网关:采用APISIX高性能组件,负责动态路由、限流熔断。
- 多端覆盖:支持Web管理后台、原生App、小程序等多种前端形态。
- 全链路追踪:确保用户请求的每一个环节均可被实时审计与性能监控。
《方案》的成功实施,其意义远不止于提升审查效率。它将开启反垄断监管乃至整个政府治理模式的一场深刻变革。
传统的监管模式是“举报-调查-处罚”的被动链条。智能审查平台通过实时拦截和风险预警,将监管关口前移至政策制定的源头,实现了从事后惩处向事前预防、事中监测的根本性转变。这不仅能大幅降低执法成本,更能从根源上净化市场环境。
平台沉淀的海量审查数据、风险线索和市场态势信息,将成为国家市场监管总局最宝贵的治理资产。通过对这些数据的深度挖掘,可以:
- 精准画像:对各地区、各行业的行政性垄断风险进行量化评估,绘制“风险热力图”。
- 科学决策:为修订《反垄断法》、出台新的公平竞争审查细则提供坚实的数据支撑。
- 效能评估:客观评价各地各部门落实公平竞争审查制度的成效,形成有效的激励约束机制。
一个高效、透明、可预期的公平竞争审查机制,本身就是最好的营商环境。它将向全球投资者传递一个明确信号:中国市场是一个规则统一、机会均等、法治保障的市场。这将极大激发各类市场主体的创新活力,促进要素资源在全国范围内自由流动和优化配置,最终释放出“全国统一大市场”这一国家战略的巨大制度红利。
















































































AtomGit 是由开放原子开源基金会联合 CSDN 等生态伙伴共同推出的新一代开源与人工智能协作平台。平台坚持“开放、中立、公益”的理念,把代码托管、模型共享、数据集托管、智能体开发体验和算力服务整合在一起,为开发者提供从开发、训练到部署的一站式体验。
更多推荐


所有评论(0)